не знаю, не обновлялся ещёdef писал(а):Какие то новые возможности добавились? Или просто очередное исправление ошибок и повышение стабильности?
Бюджетный лазерный станок 1500х900
- Terminator
- Мастер
- Сообщения: 283
- Зарегистрирован: 21 авг 2015, 22:14
- Репутация: 107
- Настоящее имя: Александр
- Контактная информация:
Re: Бюджетный лазерный станок 1500х900
-
hekist
- Новичок
- Сообщения: 10
- Зарегистрирован: 18 сен 2016, 09:38
- Репутация: 0
- Настоящее имя: Георгий
- Контактная информация:
Re: Бюджетный лазерный станок 1500х900
Продавец контроллера ответил, что в новых прошивках теперь не будет пункта форматировать флеху.
Последний раз редактировалось hekist 01 окт 2016, 13:10, всего редактировалось 1 раз.
-
hekist
- Новичок
- Сообщения: 10
- Зарегистрирован: 18 сен 2016, 09:38
- Репутация: 0
- Настоящее имя: Георгий
- Контактная информация:
Re: Бюджетный лазерный станок 1500х900
Переключил в настройках на RF лазер, и контроллер стал отключать PWM после работы. Спасибо вам за советы.Terminator писал(а):При включении станка там 0 Гц, а после работы контроллер не сбрасывает частоту, то есть не отключает PWM после резки-гравировки, и подаёт туда последний сигнал. То есть если последняя операция была резка с мощностью 90, то в простое лазер будет жечь почти на полную. (норма ли это или недоработка прошивки - вопрос интересный, но в работе не мешает, если всё правильно настроено)hekist писал(а):Что то не могу понять, а зачем транзистор то нужен? К PWM выходу его тоже надо "лепить"? Что если цеплять на прямую?
- Terminator
- Мастер
- Сообщения: 283
- Зарегистрирован: 21 авг 2015, 22:14
- Репутация: 107
- Настоящее имя: Александр
- Контактная информация:
Re: Бюджетный лазерный станок 1500х900
класс!hekist писал(а):Переключил в настройках на RF лазер, и контроллер стал отключать PWM после работы.
- Terminator
- Мастер
- Сообщения: 283
- Зарегистрирован: 21 авг 2015, 22:14
- Репутация: 107
- Настоящее имя: Александр
- Контактная информация:
Re: Бюджетный лазерный станок 1500х900
Прошло 7 месяцев и, как это обычно бывает ВНЕЗАПНО!!! крякнула труба. Запустил станок прорезал квадрат 14,5 х 14,5 мм, и выгравировал 7,5 точек диаметром 1 мм. 8 точку он не закончил. Ни хлопков, ни щелчков просто так, нет луча и всё.
- raddd
- Почётный участник

- Сообщения: 1564
- Зарегистрирован: 10 фев 2015, 08:50
- Репутация: 540
- Настоящее имя: Alexey Rodionov
- Откуда: Беларусь Минский р-н
- Контактная информация:
Re: Бюджетный лазерный станок 1500х900
как так то? труба умирает обычно медленоо.
могет чего БП счудил?
могет чего БП счудил?
||||||||||||
||||||||||||
||||||||||||
- Terminator
- Мастер
- Сообщения: 283
- Зарегистрирован: 21 авг 2015, 22:14
- Репутация: 107
- Настоящее имя: Александр
- Контактная информация:
Re: Бюджетный лазерный станок 1500х900
Да так было у 2 станков, которые я обслуживаю, до сих пор умирают. А мой: да как так-то, а? БП я проверял варварским путём: создал искровой зазор проводом и отвёрткой. Искрит, стрелка амперметра дергается (руки тоже от остаточного).
Последнее что смогла эта труба накануне:
Последнее что смогла эта труба накануне:
- Terminator
- Мастер
- Сообщения: 283
- Зарегистрирован: 21 авг 2015, 22:14
- Репутация: 107
- Настоящее имя: Александр
- Контактная информация:
Re: Бюджетный лазерный станок 1500х900
Продолжаю разговор, вчера я не упомянул, что стрелка дёргается до 5-10 мА, и эти миллиамперы не давали мне покоя. Считаю: грубо прикинул 25кВ и 25мА на максимальной мощности, получаю сопротивление 1МОм, но 25 кВ это напряжение пробоя, поэтому считаю по-другому: труба 40 Вт и ток при максимальной мощности 25 мА, делю и получаю 1600 В, учитывая КПД в 20% (цифра на основе данных с просторов интернета) получаю 8000 В, снова пересчитываю по закону Ома, получаю 320 кОм. Еду в гараж, на руках 2 резистора 1 МОм и 500 кОм. Цепляю поочерёдно резисторы вместо трубы, в обоих случаях амперметр показывает 0, ради интереса подцепил щупы мультиметра, в режиме постоянного напряжения показывает 400 вольт, в режиме переменного - скачет 600-700. Сопротивление высоковольтной обмотки мне не удалось измерить, делаю вывод что там обрыв (либо сопротивление выше 20 МОм). Измеряю сопротивление низковольтной обмотки - 0,8 Ом - КЗ. Также измерил напряжение, поступающее на первичную обмотку - 100 В. Поправьте меня если ошибаюсь, по-моему, это попахивает заменой катушки. Если у кого-то есть возможность измерить сопротивления обмоток, то был бы рад показаниям с рабочих экземпляров.
-
lexx_l
- Опытный
- Сообщения: 110
- Зарегистрирован: 31 окт 2015, 22:43
- Репутация: 11
- Настоящее имя: Алексей
- Откуда: Днепр
- Контактная информация:
Re: Бюджетный лазерный станок 1500х900
0,8 для первички - на вскидку норм. Вторичку не померяете ометром - потому что это диодно-каскадный транс. Но катушке вроде как трындец (и на искру их проверять нельзя). А вообще чтоб проверить бп - берете люминисцентную лампу и одной стороной подносите к +, а ко вторым контактам дотрагиваетесь пальцем. Она должна загорется, но не на полную прям мощь... так засветится немного.
- Terminator
- Мастер
- Сообщения: 283
- Зарегистрирован: 21 авг 2015, 22:14
- Репутация: 107
- Настоящее имя: Александр
- Контактная информация:
Re: Бюджетный лазерный станок 1500х900
Целый рассказ: Как я провёл это лето.
Трансформатор цел. Труба тоже. Для проверки был куплен строчник PET19-01, подумал что его 25кВ хватит для луча, чтобы напрасно не тратить 2000 руб. на новый транс. Сижу дома верчу в руках новенький строчник, стукнула мысль в голову, что надо визуально оценить скачок напряжения на высоковольтной обмотке. Вооружился заряженным li-ion аккумулятором. Для начала дёрнул пальцы, затем кинул щупы от тестера в режиме 1000 В. Разряд... и тестер приуныл
. показывает 1.... Я был немного недоволен такой ситуацией, но утешал себя тем, что раз от 4,15 вольт в первичке на 118 сгорел АЦП в тестере, то в станке он (строчник) точно заработает (там на старом с входа 100 вольт на выходе было 600). Еду в гараж, подпаиваю строчник, вкл, проба - ноль, запуск файла с 90% мощности - ноль. Чё делать? Если рабочий строчник не зажигает луч, то сгорело что-то до строчника. Чем прикурить? Беру пусковой конденсатор, подключаю к трубке старый транс, разряд!!! и есть луч
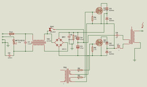
. Он слабый, но заметный. Надо отдать должное строчнику, он тоже выдал луч, правда сильно слабее и от обмотки накала, а не от обмотки 118 вольт. Дальше всё отключаю и еду в тепло, в итоге после рассматривания платы родилось это:
Напоминает балласт от энергосберегающей лампы. Нарисовал только высоковольтную часть, с конденсаторов С3, С4 идут 2 вывода на БП 24 и 5 вольт. Управляющий сигнал приходит с трансформатора TR2.
Немножко фото: (резистор так и был припаян
)
Трансформатор цел. Труба тоже. Для проверки был куплен строчник PET19-01, подумал что его 25кВ хватит для луча, чтобы напрасно не тратить 2000 руб. на новый транс. Сижу дома верчу в руках новенький строчник, стукнула мысль в голову, что надо визуально оценить скачок напряжения на высоковольтной обмотке. Вооружился заряженным li-ion аккумулятором. Для начала дёрнул пальцы, затем кинул щупы от тестера в режиме 1000 В. Разряд... и тестер приуныл
Немножко фото: (резистор так и был припаян
-
lexx_l
- Опытный
- Сообщения: 110
- Зарегистрирован: 31 окт 2015, 22:43
- Репутация: 11
- Настоящее имя: Алексей
- Откуда: Днепр
- Контактная информация:
Re: Бюджетный лазерный станок 1500х900
Класический полумостовой резонансный преобразователь - наверно ключ(и) отправились в мир иной. Хотя там и мост проверить можно. Сомневаюсь чтоб проблема была в шиме. Но начать нужно однозначно с кондера в цепи первички.
- Terminator
- Мастер
- Сообщения: 283
- Зарегистрирован: 21 авг 2015, 22:14
- Репутация: 107
- Настоящее имя: Александр
- Контактная информация:
Re: Бюджетный лазерный станок 1500х900
Обновлю тему.
Транзисторы оказались целые (даже не смотря на разброс в параметрах). Менял tl494, но она вообще отказалась работать, впаял обратно старую, прикрутил подстроечник ко входу IN, подпаял светодиод в цепь затвора - яркость меняется, вывод один: крякнула катушка. И то зажигание луча от разряда конденсатора в первичку оказалось ложной надеждой на скорое выздоровление пациента. Посмотрел на али катушки - доставка месяц, решил взять готовый блок питания, т.к обещали доставку со склада в России 5-15 дней. Но трек дали из Китая, подстава!!! в итоге посылка шла 22 дня.
Блок пришёл не настроенный, реальная мощность не соответствует программным процентам, трансформатор пищит, стрелка убегает за 25 мА. Лень лезть внутрь, ограничил программно максимальную мощность на 60%, что примерно соответствует реальным 90% (запутанно?
)
Внезапно оказалось, что мой станок очень даже нужен людям, и за месяц накопилось много работы, и так же внезапно после выполнения накопленных заказов у меня обрывается замкнутый ремень на оси Y, обрывается он второй раз. Первый протянул 7 месяцев, второй всего 2. Подходящий ремень даже из России придётся ждать минимум неделю, а из Китая - после праздников, поэтому, как это принято сейчас называть в интернете - "лайфхак":
Как за сутки слепить замкнутый ремень.
Дня начала немножко гнева! я не буду называть вслух фирму, её и так видно на ремне, но мало того, что эти ремни обрываются, так ещё и точность хромает, заказано было 5М, он и по профилю и по названию совпадает, а на деле имеем что-то около 4,9 (а я то думал, что он скрипит постоянно?
). Вот измерения оборванного ремня:
а вот сравнение с обрезком разомкнутого ремня со стальным кордом (у него точно шаг 5мм):
Оборвыш весь в трещинах, корд очень тонкий и при нарушении целостности полиуретана держит недолго:
Имеем донора от той же фирмы в виде обрезка полиуретанового ремня со стальным кордом (тот ещё "ремень", гнев о нём в сообщениях выше)
Срезаем верх, удаляем корд, примерно так: Далее применяется навык склейки магнитной ленты на кассетах с записью Scooter, приобретённый в детстве, срезаем ремень под углом: Данный стык нужно разместить на оправке в виде шкива HTD5M на 40 зубов (фото не будет, ибо руки были в клее)
В качестве корда выступает капроновая нить, в качестве срезанного верхнего слоя выступает слой клея 88, в итоге после сушки имею вот такое чудо: Пришлось поправить шаг, теперь он точно 3,6 мкм, это тот редкий случай за 10 месяцев, когда расчетная цифра сошлась с тестовым квадратом.
Ремень щёлкает в месте стыка, закрываем на это уши и продолжаю резать
хуже оборванного ремня всё равно не будет
Итог всему: ~ 10 метров реза - полёт нормальный.
Главное, чтобы протянул месяц.
Транзисторы оказались целые (даже не смотря на разброс в параметрах). Менял tl494, но она вообще отказалась работать, впаял обратно старую, прикрутил подстроечник ко входу IN, подпаял светодиод в цепь затвора - яркость меняется, вывод один: крякнула катушка. И то зажигание луча от разряда конденсатора в первичку оказалось ложной надеждой на скорое выздоровление пациента. Посмотрел на али катушки - доставка месяц, решил взять готовый блок питания, т.к обещали доставку со склада в России 5-15 дней. Но трек дали из Китая, подстава!!! в итоге посылка шла 22 дня.
Блок пришёл не настроенный, реальная мощность не соответствует программным процентам, трансформатор пищит, стрелка убегает за 25 мА. Лень лезть внутрь, ограничил программно максимальную мощность на 60%, что примерно соответствует реальным 90% (запутанно?
Внезапно оказалось, что мой станок очень даже нужен людям, и за месяц накопилось много работы, и так же внезапно после выполнения накопленных заказов у меня обрывается замкнутый ремень на оси Y, обрывается он второй раз. Первый протянул 7 месяцев, второй всего 2. Подходящий ремень даже из России придётся ждать минимум неделю, а из Китая - после праздников, поэтому, как это принято сейчас называть в интернете - "лайфхак":
Как за сутки слепить замкнутый ремень.
Дня начала немножко гнева! я не буду называть вслух фирму, её и так видно на ремне, но мало того, что эти ремни обрываются, так ещё и точность хромает, заказано было 5М, он и по профилю и по названию совпадает, а на деле имеем что-то около 4,9 (а я то думал, что он скрипит постоянно?
Срезаем верх, удаляем корд, примерно так: Далее применяется навык склейки магнитной ленты на кассетах с записью Scooter, приобретённый в детстве, срезаем ремень под углом: Данный стык нужно разместить на оправке в виде шкива HTD5M на 40 зубов (фото не будет, ибо руки были в клее)
В качестве корда выступает капроновая нить, в качестве срезанного верхнего слоя выступает слой клея 88, в итоге после сушки имею вот такое чудо: Пришлось поправить шаг, теперь он точно 3,6 мкм, это тот редкий случай за 10 месяцев, когда расчетная цифра сошлась с тестовым квадратом.
Ремень щёлкает в месте стыка, закрываем на это уши и продолжаю резать
Итог всему: ~ 10 метров реза - полёт нормальный.
Главное, чтобы протянул месяц.
-
Vladimir 2011
- Почётный участник

- Сообщения: 221
- Зарегистрирован: 20 май 2011, 17:40
- Репутация: 19
- Контактная информация:
Re: Бюджетный лазерный станок 1500х900
Подскажите, какую технологию вы используете для изготовления шахматных фигурок и танчиков?
- Terminator
- Мастер
- Сообщения: 283
- Зарегистрирован: 21 авг 2015, 22:14
- Репутация: 107
- Настоящее имя: Александр
- Контактная информация:
Re: Бюджетный лазерный станок 1500х900
Это не я делаю. Как говорит литейщик, ничего не изменилось с 19 века.
Формовая(формовочная?) резина, припой ПОС-61, как оказалось, он хорошо подходит не только для пайки, скупается у приемщиков металла, максимум по 400 руб/кг., однажды повезло и попались заводские прутки ПОС-61, в упаковке с маркировкой (ГОСТ и все дела), я истекал слюной при их виде, но мне столько припоя не нужно))) По отзыву литейщика - самый лучший материал с которым он работал, другой металл, хоть и назывался ПОС-61, но постоянно какие-то косяки с фигурками, то ручки нет, то дуло отваливается.
Отвлёкся, естественно нужна печка. Металл плавится, заливается в форму, после остывания, лишнее убирается кусачками, основа шлифуется на наждаке, чтобы фигурка могла стоять. Затем в идеале нужен черный грунт, но он использует черную матовую краску (она постоянно отваливается, то ли дело в краске, то ли в обезжиривании перед покраской, точнее в его отсутствии). Потом берется серебряный или золотой воск и наносится кисточкой на выступающие места. Иногда он делает дешёвый вариант: ацетон+черная нитрокраска, мешается очень жидко, окунается фигурка, излишки стекают вниз, при этом краска остается в углублениях, смотрится всё это дёшево и некрасиво (моё личное мнение). После он может покрыть фигурку лаком.
Для примера, нитра+ацетон:
Формовая(формовочная?) резина, припой ПОС-61, как оказалось, он хорошо подходит не только для пайки, скупается у приемщиков металла, максимум по 400 руб/кг., однажды повезло и попались заводские прутки ПОС-61, в упаковке с маркировкой (ГОСТ и все дела), я истекал слюной при их виде, но мне столько припоя не нужно))) По отзыву литейщика - самый лучший материал с которым он работал, другой металл, хоть и назывался ПОС-61, но постоянно какие-то косяки с фигурками, то ручки нет, то дуло отваливается.
Отвлёкся, естественно нужна печка. Металл плавится, заливается в форму, после остывания, лишнее убирается кусачками, основа шлифуется на наждаке, чтобы фигурка могла стоять. Затем в идеале нужен черный грунт, но он использует черную матовую краску (она постоянно отваливается, то ли дело в краске, то ли в обезжиривании перед покраской, точнее в его отсутствии). Потом берется серебряный или золотой воск и наносится кисточкой на выступающие места. Иногда он делает дешёвый вариант: ацетон+черная нитрокраска, мешается очень жидко, окунается фигурка, излишки стекают вниз, при этом краска остается в углублениях, смотрится всё это дёшево и некрасиво (моё личное мнение). После он может покрыть фигурку лаком.
Для примера, нитра+ацетон:
- Terminator
- Мастер
- Сообщения: 283
- Зарегистрирован: 21 авг 2015, 22:14
- Репутация: 107
- Настоящее имя: Александр
- Контактная информация:
Re: Бюджетный лазерный станок 1500х900
Для фигурки из предыдущего сообщения решил сделать табличку:
Берём медную пластинку, шлифуем, обезжириваем, наносим краску, гравируем на станке рисунок, травим, немного протираем тряпкой с зубной пастой (в идеале надо бы обработать дремелем с войлочным кругом, но у меня сейчас нет такой "роскоши" под рукой) Всех с наступающим!
Берём медную пластинку, шлифуем, обезжириваем, наносим краску, гравируем на станке рисунок, травим, немного протираем тряпкой с зубной пастой (в идеале надо бы обработать дремелем с войлочным кругом, но у меня сейчас нет такой "роскоши" под рукой) Всех с наступающим!
-
Mutumbo
- Опытный
- Сообщения: 157
- Зарегистрирован: 25 апр 2017, 10:16
- Репутация: 35
- Настоящее имя: Дмитрий Вадимович
- Контактная информация:
Re: Бюджетный лазерный станок 1500х900
Ребят помогите настроить драйвера, шаги эти и.т.д. не могу разобраться с наскоку, на драйверах множитель какой ставить? что то менять вообще на самих драйверах пинах? Контроллер руида но думаю тут особой разницы нет, двигателя 573S15 драйвера 3DM580
- Terminator
- Мастер
- Сообщения: 283
- Зарегистрирован: 21 авг 2015, 22:14
- Репутация: 107
- Настоящее имя: Александр
- Контактная информация:
Re: Бюджетный лазерный станок 1500х900
расстояние пройденное за один оборот основного шкива (длина окружности данного шкива)/(множитель х передаточное отношение) = длина шагаMutumbo писал(а):помогите настроить драйвера, шаги
пример на моторе 24 зуба, на кронштейне большой шкив 48, малый шкив (тот что с длинным ремнём) - 24, шаг 3мм (шаг*число зубьев - длина окружности), подставляем: 24х3/(5000х 48/24) = 7,2 мкм.
-
podvodnik
- Новичок
- Сообщения: 14
- Зарегистрирован: 11 ноя 2017, 11:35
- Репутация: 0
- Настоящее имя: Rodion
- Контактная информация:
Re: Бюджетный лазерный станок 1500х900
Здравствуйте. Увидел, что в этой теме обсуждается AWC708C. Так вот собственно вопрос про LaserCad. Есть ли возможность в настройках изменить по какой траектории будет идти лазер, по линии, внутри линии, или снаружи? При вырезе букв из оргстекла и дальнейшей вставке этик букв в другое стекло с такими-же размерами остаётся зазор равен толщине луча. Можно это как-то программно компенсировать? Спасибо.
- Terminator
- Мастер
- Сообщения: 283
- Зарегистрирован: 21 авг 2015, 22:14
- Репутация: 107
- Настоящее имя: Александр
- Контактная информация:
Re: Бюджетный лазерный станок 1500х900
Parallel offset.Создается параллельный контур внутри или снаружи на заданном расстоянииpodvodnik писал(а):Можно это как-то программно компенсировать?
-
podvodnik
- Новичок
- Сообщения: 14
- Зарегистрирован: 11 ноя 2017, 11:35
- Репутация: 0
- Настоящее имя: Rodion
- Контактная информация:
Re: Бюджетный лазерный станок 1500х900
Здравствуйте, один раз уже помогли мне, надеюсь на 2-ой. Собственно вопрос по awc708c. Нужно сделать гравировку вертикальной линии скажем 1мм толщиной, если ставить скорость 200, станок сильно колбасит, можно ли выставить в настройках расстояние на которое головка будет отступать от места гравировки. Чтобы он не ходил влево и вправо на 1мм, а скажем ход у него был 10мм. Надеюсь понятно объяснил. Спасибо.