Всеми руками ЗА такое решение. Главное нормальную индикацию разряженной батареи сделать.verser писал(а):А может весь этот сон вообще в топку? Одной cr2032 (цена 0.5$) в режиме непрерывного бодрствования хватит на 21 сутки невыключая,
Беспроводной центроискатель Lite WL (технические вопросы)
Re: Беспроводной центроискатель Lite++ (технические вопросы)
- verser
- Мастер
- Сообщения: 1905
- Зарегистрирован: 21 июл 2013, 22:28
- Репутация: 1282
- Настоящее имя: Сергей
- Откуда: Тбилиси
- Контактная информация:
Re: Беспроводной центроискатель Lite++ (технические вопросы)
Это без проблем.skyAlex писал(а):Главное нормальную индикацию разряженной батареи сделать.
- Сергей Саныч
- Мастер
- Сообщения: 9116
- Зарегистрирован: 30 май 2012, 14:20
- Репутация: 2858
- Откуда: Тюмень
- Контактная информация:
Re: Беспроводной центроискатель Lite++ (технические вопросы)
Да как сказать. У литиевых батареек заметное падение напряжения наблюдается, только когда осталось несколько процентов емкости. Дальше - крутой спад.verser писал(а): skyAlex писал(а):Главное нормальную индикацию разряженной батареи сделать.
Это без проблем.
Во всяком случае, когда у меня пульт ДУ от автосигналки показывает всего один "кубик" разряда (а до этого несколько месяцев проработало и всё время показывало полный заряд), это значит, что батарейку надо менять немедленно, ибо вот-вот сдохнет.
Чудес не бывает. Бывают фокусы.
- verser
- Мастер
- Сообщения: 1905
- Зарегистрирован: 21 июл 2013, 22:28
- Репутация: 1282
- Настоящее имя: Сергей
- Откуда: Тбилиси
- Контактная информация:
Re: Беспроводной центроискатель Lite++ (технические вопросы)
С центроискателем, соединенным "нормально-замкнуто", можно не бояться "прозевать" внезапно севшую батарейку, это не вызовет никаких аварий.
- Сергей Саныч
- Мастер
- Сообщения: 9116
- Зарегистрирован: 30 май 2012, 14:20
- Репутация: 2858
- Откуда: Тюмень
- Контактная информация:
Re: Беспроводной центроискатель Lite++ (технические вопросы)
Кстати, какое напряжение на контактах?
Чудес не бывает. Бывают фокусы.
- verser
- Мастер
- Сообщения: 1905
- Зарегистрирован: 21 июл 2013, 22:28
- Репутация: 1282
- Настоящее имя: Сергей
- Откуда: Тбилиси
- Контактная информация:
Re: Беспроводной центроискатель Lite++ (технические вопросы)
2.6v - 3v при беспроводном подключении,Сергей Саныч писал(а):Кстати, какое напряжение на контактах?
5v при проводном подключении.
- Сергей Саныч
- Мастер
- Сообщения: 9116
- Зарегистрирован: 30 май 2012, 14:20
- Репутация: 2858
- Откуда: Тюмень
- Контактная информация:
Re: Беспроводной центроискатель Lite++ (технические вопросы)
вообще-то маловато будет для шести последовательных контактов, может проявиться "вероятностный фактор". Или надеетесь на смазку?verser писал(а):2.6v - 3v при беспроводном подключении
Чудес не бывает. Бывают фокусы.
- verser
- Мастер
- Сообщения: 1905
- Зарегистрирован: 21 июл 2013, 22:28
- Репутация: 1282
- Настоящее имя: Сергей
- Откуда: Тбилиси
- Контактная информация:
Re: Беспроводной центроискатель Lite++ (технические вопросы)
Еще как маловатоСергей Саныч писал(а):вообще-то маловато будет для шести последовательных контактов, может проявиться "вероятностный фактор". Или надеетесь на смазку?
"Вероятностный фактор", а именно незамыкание контактов при отъезде, это обратная сторона медали любой конструкции "шарики-на-плате". Я постараюсь если не исключить, то хотя бы сделать его практически незаметным и , опять же, полностью безопасным и безвредным. А цифру "вероятности сбоя", если такая будет, добавлю в технические характеристики после тщательных испытаний.
- Сергей Саныч
- Мастер
- Сообщения: 9116
- Зарегистрирован: 30 май 2012, 14:20
- Репутация: 2858
- Откуда: Тюмень
- Контактная информация:
Re: Беспроводной центроискатель Lite++ (технические вопросы)
я у шерлоковского ЦИ первым делом перепаял шарики, а вторым - поднял питание до 12 вольт (с соответствующим изменением схемы). Стал работать гораздо надежней даже без "расшевеливания".
Чудес не бывает. Бывают фокусы.
- verser
- Мастер
- Сообщения: 1905
- Зарегистрирован: 21 июл 2013, 22:28
- Репутация: 1282
- Настоящее имя: Сергей
- Откуда: Тбилиси
- Контактная информация:
Re: Беспроводной центроискатель Lite++ (технические вопросы)
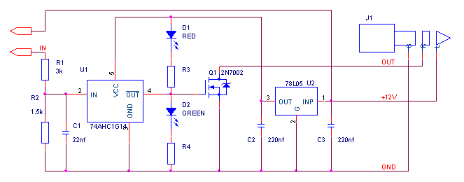
74AHC1G14 вроде больше 7 вольт не допускает, его тоже перепаяли?Сергей Саныч писал(а):я у шерлоковского ЦИ первым делом перепаял шарики, а вторым поднял питание до 12 вольт (с соответствующим изменением схемы). Стал работать гораздо надежней даже без "расшевеливания".
- Сергей Саныч
- Мастер
- Сообщения: 9116
- Зарегистрирован: 30 май 2012, 14:20
- Репутация: 2858
- Откуда: Тюмень
- Контактная информация:
Re: Беспроводной центроискатель Lite++ (технические вопросы)
Нет, делитель поставил на вход. И 78L05 на питание.
Чудес не бывает. Бывают фокусы.
- verser
- Мастер
- Сообщения: 1905
- Зарегистрирован: 21 июл 2013, 22:28
- Репутация: 1282
- Настоящее имя: Сергей
- Откуда: Тбилиси
- Контактная информация:
Re: Беспроводной центроискатель Lite++ (технические вопросы)
Пресс-релиз по итогам голосования.
Отдельное спасибо каждому, кто поделился своим мнением. Ваши голоса, а так же Ваше участие в обсуждении технических деталей, существенно повлияли как на общую концепцию прибора, так и на конкретные функциональные свойства.
А именно:
S500 - вопрос о probe в автосмене инструмента, пост #6, привел к появлению функции сна и автоматического выхода из сна,
S500 & Сергей Саныч - комментарии о необходимости встроить трансивер внутрь, пост #51 #52, привели к открытию голосования и в итоге к серьезному изменению концепции прибора,
Сергей Саныч - комментарий о вклеивании эпоксидкой, пост #45, принят на вооружение
UAVpilot - комментарий о способе изготовления металлического хаба, пост #29, взят на вооружение,
Shalek - шикарный probe-скринсет под MACH, пост #110, взят на вооружение,
AndyBig - самый точный совет, как прогноз, пост #60, тогда мне было не очевидно, сейчас взят на вооружение,
aftaev - поддержал тему в сверх-активном состоянии, пост #94, объем заказов вырос
,
Nick - спасибо за медаль и за любимый форум
.
Итоги голосования, как и сама постановка вопросов, привели меня к решению сделать небольшой ребрендинг и остановиться на таком плане выпуска
Lite++ беспроводной центроискатель (трансивер встроен внутрь)
Lite+ проводной центроискатель
LiteRF трансивер
Lite++ теперь новый герой, размерами корпуса будут удовлетворены обе группы голосующих за встроенный трансивер, предварительно, это Ø_корпуса=36мм, L_корпуса=28мм.
Сроки выпуска первой партии - ориентировочно апрель.
Lite+, LiteRF продолжаю делать.
Сроки выпуска первой партии - ориентировочно конец марта.
В данной теме предстоит еще много хороших новостей, заходите
.
Отдельное спасибо каждому, кто поделился своим мнением. Ваши голоса, а так же Ваше участие в обсуждении технических деталей, существенно повлияли как на общую концепцию прибора, так и на конкретные функциональные свойства.
А именно:
S500 - вопрос о probe в автосмене инструмента, пост #6, привел к появлению функции сна и автоматического выхода из сна,
S500 & Сергей Саныч - комментарии о необходимости встроить трансивер внутрь, пост #51 #52, привели к открытию голосования и в итоге к серьезному изменению концепции прибора,
Сергей Саныч - комментарий о вклеивании эпоксидкой, пост #45, принят на вооружение
UAVpilot - комментарий о способе изготовления металлического хаба, пост #29, взят на вооружение,
Shalek - шикарный probe-скринсет под MACH, пост #110, взят на вооружение,
AndyBig - самый точный совет, как прогноз, пост #60, тогда мне было не очевидно, сейчас взят на вооружение,
aftaev - поддержал тему в сверх-активном состоянии, пост #94, объем заказов вырос
Nick - спасибо за медаль и за любимый форум
Итоги голосования, как и сама постановка вопросов, привели меня к решению сделать небольшой ребрендинг и остановиться на таком плане выпуска
Lite++ беспроводной центроискатель (трансивер встроен внутрь)
Lite+ проводной центроискатель
LiteRF трансивер
Lite++ теперь новый герой, размерами корпуса будут удовлетворены обе группы голосующих за встроенный трансивер, предварительно, это Ø_корпуса=36мм, L_корпуса=28мм.
Сроки выпуска первой партии - ориентировочно апрель.
Lite+, LiteRF продолжаю делать.
Сроки выпуска первой партии - ориентировочно конец марта.
В данной теме предстоит еще много хороших новостей, заходите
- frezeryga
- Почётный участник

- Сообщения: 13713
- Зарегистрирован: 18 авг 2013, 16:08
- Репутация: 5069
- Откуда: Жуковский
- Контактная информация:
Re: Беспроводной центроискатель Lite++ (технические вопросы)
а будут ли беспроводные датчики длинны инструмента?
email frezeryga@yandex.ru
instagram https://www.instagram.com/frezeryga
telegram https://t.me/md_cnc_frezeryga https://t.me/frezeryga
instagram https://www.instagram.com/frezeryga
telegram https://t.me/md_cnc_frezeryga https://t.me/frezeryga
- solanto
- Почётный участник

- Сообщения: 963
- Зарегистрирован: 02 апр 2014, 09:10
- Репутация: 94
- Настоящее имя: Александр
- Откуда: Карачаево-Черкесская республика, г.Черкесск
- Контактная информация:
Re: Беспроводной центроискатель Lite++ (технические вопросы)
можно открутить щуп и перевернуть центроискатель и получится датчик компенсации длинны инструмент.frezeryga писал(а):а будут ли беспроводные датчики длинны инструмента?
Мне пофигу, что думают обо мне люди, пока они не начинают меня бить.
Вектроник А4-12: от заказа до готовности - http://cnc-club.ru/forum/viewtopic.php?f=3&t=5248
Токарник по дереву - http://cnc-club.ru/forum/viewtopic.php?f=3&t=5623

Вектроник А4-12: от заказа до готовности - http://cnc-club.ru/forum/viewtopic.php?f=3&t=5248
Токарник по дереву - http://cnc-club.ru/forum/viewtopic.php?f=3&t=5623

- verser
- Мастер
- Сообщения: 1905
- Зарегистрирован: 21 июл 2013, 22:28
- Репутация: 1282
- Настоящее имя: Сергей
- Откуда: Тбилиси
- Контактная информация:
Re: Беспроводной центроискатель Lite++ (технические вопросы)
Думаю, что сделаю проводной, с возможностью подключать к нему LiteRF. Сроки уточню позже, типа весна 2015frezeryga писал(а):а будут ли беспроводные датчики длинны инструмента?
- verser
- Мастер
- Сообщения: 1905
- Зарегистрирован: 21 июл 2013, 22:28
- Репутация: 1282
- Настоящее имя: Сергей
- Откуда: Тбилиси
- Контактная информация:
Re: Беспроводной центроискатель Lite++ (технические вопросы)
Наиболее практичный способ предполагает наличие 2х датчиков, его хорошо описал UAVpilotsolanto писал(а): можно открутить щуп и перевернуть центроискатель и получится датчик компенсации длинны инструмент.
и, соответственно, при смене детали, повторяем пункты 2,3 и 4 .1. Ставим центроискатель и едем мерять длину об датчик длины, сбрасываем компенсацию длины.
2. Ищем поверхность заготовки и обнуляем Z.
3. Ставим первую фрезу и едем мерять длину об датчик длины, задаём компенсацию длины (относительно длины центроискателя).
4. Фрезеруем.
Повторяем пункты 3 и 4 для каждого инструмента.
- verser
- Мастер
- Сообщения: 1905
- Зарегистрирован: 21 июл 2013, 22:28
- Репутация: 1282
- Настоящее имя: Сергей
- Откуда: Тбилиси
- Контактная информация:
Re: Беспроводной центроискатель Lite++ (технические вопросы)
Предварительный вид датчика длины и диаметра инструмента на основе Lite+ и LiteRFfrezeryga писал(а):а будут ли беспроводные датчики длинны инструмента?
https://www.youtube.com/watch?v=nrcVnTFUGDg
Датчик может подключаться как проводом, так и без проводов при наличии LiteRF.
Измерительная площадка керамическая Ø10мм, ход 3мм в направлениях XYZ, основание 28x40x4мм, высота от низа основания до поверхности измерительной площадки 35мм, остальные характеристики аналогичны Lite+.
Название оставлю Lite+, только добавится "tool setter" или "датчик длины и диаметра инструмента":
Lite+ tool setter
или
Lite+ датчик длины и диаметра инструмента.
- frezeryga
- Почётный участник

- Сообщения: 13713
- Зарегистрирован: 18 авг 2013, 16:08
- Репутация: 5069
- Откуда: Жуковский
- Контактная информация:
Re: Беспроводной центроискатель Lite++ (технические вопросы)
жаль что полностью беспроводного не планируется. сопли в виде внешних блоков торчащих в разьеме будут быстро засыпаны и забрызганы и потом благополучно отломаны.
email frezeryga@yandex.ru
instagram https://www.instagram.com/frezeryga
telegram https://t.me/md_cnc_frezeryga https://t.me/frezeryga
instagram https://www.instagram.com/frezeryga
telegram https://t.me/md_cnc_frezeryga https://t.me/frezeryga
- verser
- Мастер
- Сообщения: 1905
- Зарегистрирован: 21 июл 2013, 22:28
- Репутация: 1282
- Настоящее имя: Сергей
- Откуда: Тбилиси
- Контактная информация:
Re: Беспроводной центроискатель Lite++ (технические вопросы)
Я так и знал ...frezeryga писал(а):жаль что полностью беспроводного не планируется...
- frezeryga
- Почётный участник

- Сообщения: 13713
- Зарегистрирован: 18 авг 2013, 16:08
- Репутация: 5069
- Откуда: Жуковский
- Контактная информация:
Re: Беспроводной центроискатель Lite++ (технические вопросы)
Желаю творческих успехов в разработке и изготовлении. Также очень хотелосьбы чтобы ваши устройства были доступны в качественных металических корпусах хотябы опционально. Както недоверяю пластику непрактичный материал. Но это чисто пожелание.
email frezeryga@yandex.ru
instagram https://www.instagram.com/frezeryga
telegram https://t.me/md_cnc_frezeryga https://t.me/frezeryga
instagram https://www.instagram.com/frezeryga
telegram https://t.me/md_cnc_frezeryga https://t.me/frezeryga