Микро фрезерный станок по дереву и алюминю 190x140

Фрезерные и гравировальные станки для обработки мягких материалов (дерево, пластики, мягкие металлы).
sinkacnc
Мастер
Сообщения: 488
Зарегистрирован: 11 июл 2023, 10:35
Репутация: 38
Настоящее имя: Alexey
Контактная информация:

Re: Микро фрезерный станок по дереву и алюминю 190x140

Сообщение sinkacnc »

Питерский писал(а): точно
Вот тут у меня ещё одна проблема...
Прикупил себе штангель цифровой подороже, а его показания отличаются от штангеля подешевле аж на 6-7 соток. но судя по нему я лучше попадаю в размер и судя по нему же нет эффекта, что внутренние размеры точные, а внешние неточные. Короче к нему у меня больше доверия,но хотелось бы убедится:) не знаешь как проверить штангель до 0.01 в домашних условиях? какому размеру верить?
Аватара пользователя
NickSon
Опытный
Сообщения: 144
Зарегистрирован: 08 май 2015, 12:14
Репутация: 23
Настоящее имя: Николай
Откуда: Ростов-на-Дону
Контактная информация:

Re: Микро фрезерный станок по дереву и алюминю 190x140

Сообщение NickSon »

sinkacnc писал(а): как проверить штангель до 0.01 в домашних условиях?
с помощью КМД, если они есть.
sinkacnc
Мастер
Сообщения: 488
Зарегистрирован: 11 июл 2023, 10:35
Репутация: 38
Настоящее имя: Alexey
Контактная информация:

Re: Микро фрезерный станок по дереву и алюминю 190x140

Сообщение sinkacnc »

Откуда?:))
Аватара пользователя
NickSon
Опытный
Сообщения: 144
Зарегистрирован: 08 май 2015, 12:14
Репутация: 23
Настоящее имя: Николай
Откуда: Ростов-на-Дону
Контактная информация:

Re: Микро фрезерный станок по дереву и алюминю 190x140

Сообщение NickSon »

sinkacnc писал(а): Откуда?:))
Ну... можно попросить за денежку у наших китайских друзей. :)
вот, например https://aliexpress.ru/item/32848795967. ... 6704952605
в хозяйстве всегда пригодится. :)
sinkacnc
Мастер
Сообщения: 488
Зарегистрирован: 11 июл 2023, 10:35
Репутация: 38
Настоящее имя: Alexey
Контактная информация:

Re: Микро фрезерный станок по дереву и алюминю 190x140

Сообщение sinkacnc »

Придумал метод попроще. Хозяйкам на заметку
Вложения
2BDAC0E8-66C4-480C-850C-46EC5AD9151D.jpeg (5387 просмотров) <a class='original' href='./download/file.php?id=211847&mode=view' target=_blank>Загрузить оригинал (3.7 МБ)</a>
6120B673-B668-4EB8-B387-56AFB004A794.jpeg (5387 просмотров) <a class='original' href='./download/file.php?id=211848&mode=view' target=_blank>Загрузить оригинал (3.37 МБ)</a>
377E9D6B-3D4B-4E3C-B6F4-BEBD9EA927CE.jpeg (5387 просмотров) <a class='original' href='./download/file.php?id=211849&mode=view' target=_blank>Загрузить оригинал (3.16 МБ)</a>
9CFC3A80-8CB1-43D7-8AF4-BD91C0379113.jpeg (5387 просмотров) <a class='original' href='./download/file.php?id=211850&mode=view' target=_blank>Загрузить оригинал (3.12 МБ)</a>
Аватара пользователя
NickSon
Опытный
Сообщения: 144
Зарегистрирован: 08 май 2015, 12:14
Репутация: 23
Настоящее имя: Николай
Откуда: Ростов-на-Дону
Контактная информация:

Re: Микро фрезерный станок по дереву и алюминю 190x140

Сообщение NickSon »

КМД-шками можно проверить соответствие (одинаковость) измерения внешнего и внутреннего размера одним и тем же штангелем. Я решил, что речь была об этом.
На подшипнике так не получится.
sinkacnc
Мастер
Сообщения: 488
Зарегистрирован: 11 июл 2023, 10:35
Репутация: 38
Настоящее имя: Alexey
Контактная информация:

Re: Микро фрезерный станок по дереву и алюминю 190x140

Сообщение sinkacnc »

NickSon писал(а): соответствие (одинаковость) измерения внешнего и внутреннего размера
ну это конечно тоже:) но особых надежд я не питал. Самый простой способ промерить внутренее отверстие - вставить в него жидкий пластик и потом замерить отливку
sinkacnc
Мастер
Сообщения: 488
Зарегистрирован: 11 июл 2023, 10:35
Репутация: 38
Настоящее имя: Alexey
Контактная информация:

Re: Микро фрезерный станок по дереву и алюминю 190x140

Сообщение sinkacnc »

Наколхозил черновой вариант крепления улитки для отвода стружки
Вложения
69CB79B9-4011-4792-B4A8-DDEF6790485C.jpeg (5238 просмотров) <a class='original' href='./download/file.php?id=211888&mode=view' target=_blank>Загрузить оригинал (2.7 МБ)</a>
sinkacnc
Мастер
Сообщения: 488
Зарегистрирован: 11 июл 2023, 10:35
Репутация: 38
Настоящее имя: Alexey
Контактная информация:

Re: Микро фрезерный станок по дереву и алюминю 190x140

Сообщение sinkacnc »

Схема оказалась рабочая
Пылесос из двух улиток не особо мощных с фильтром от автомобиля. Шланг от детской игрушки

Надо переделать вход шланга в улитку, сделать его сверху, но и улитку вырезать ровно из более прочных материалов
Вложения
C38CBD40-2253-4D9F-A986-57F0F718A549.jpeg (5167 просмотров) <a class='original' href='./download/file.php?id=211894&mode=view' target=_blank>Загрузить оригинал (2.96 МБ)</a>
8CE609CE-708C-4FA0-ADA8-15D02C6F1991.jpeg (5167 просмотров) <a class='original' href='./download/file.php?id=211895&mode=view' target=_blank>Загрузить оригинал (3.14 МБ)</a>
5C79D7ED-9825-41AE-B665-81348D9EA0B8.jpeg (5167 просмотров) <a class='original' href='./download/file.php?id=211896&mode=view' target=_blank>Загрузить оригинал (4.33 МБ)</a>
sinkacnc
Мастер
Сообщения: 488
Зарегистрирован: 11 июл 2023, 10:35
Репутация: 38
Настоящее имя: Alexey
Контактная информация:

Re: Микро фрезерный станок по дереву и алюминю 190x140

Сообщение sinkacnc »

Наконец-то переборол страх и попробовал фрезу 32мм с резаками по алюминию

Обороты 5000-6000, подача 200, сьем только чистовой 0.01-0.02. Без проблем все прошло
Вложения
FEE46E77-DED6-4ABA-9BE1-F4E1E1F22A31.jpeg (5028 просмотров) <a class='original' href='./download/file.php?id=212009&mode=view' target=_blank>Загрузить оригинал (2.7 МБ)</a>
19B9950E-D81E-42D9-97E7-933504B1E0C1.jpeg (5028 просмотров) <a class='original' href='./download/file.php?id=212010&mode=view' target=_blank>Загрузить оригинал (3.21 МБ)</a>
1EEF7304-3E94-45BE-9C06-8F300F4BE88A.jpeg (5028 просмотров) <a class='original' href='./download/file.php?id=212011&mode=view' target=_blank>Загрузить оригинал (3.41 МБ)</a>
sinkacnc
Мастер
Сообщения: 488
Зарегистрирован: 11 июл 2023, 10:35
Репутация: 38
Настоящее имя: Alexey
Контактная информация:

Re: Микро фрезерный станок по дереву и алюминю 190x140

Сообщение sinkacnc »

Случайно, как всегда, забыл поправить глубину прохода и прошел фрезой 32мм алюминь со сьемом 0.5мм. Шпиндель немного поднапрягся, но все прошло как по маслу. Неожиданно для меня обидно что лишнего снял. Все таки был финишный проход. Теперь вместо 12мм - 11.3. 2 десятки потерял выравнивая заготовку.
sinkacnc
Мастер
Сообщения: 488
Зарегистрирован: 11 июл 2023, 10:35
Репутация: 38
Настоящее имя: Alexey
Контактная информация:

Re: Микро фрезерный станок по дереву и алюминю 190x140

Сообщение sinkacnc »

Потихоньку пилю новый датчик длинны инструмента
За основу взял фторопласт. Отлично обрабатывается на чпу
Площадка из алюминия 5мм толщиной
Вложения
D0A05D0D-F560-4FBC-9C35-CF84B391F9B8.jpeg (4689 просмотров) <a class='original' href='./download/file.php?id=212346&mode=view' target=_blank>Загрузить оригинал (2.86 МБ)</a>
AB27CC4D-6A71-489F-88C7-AB31AC568096.jpeg (4689 просмотров) <a class='original' href='./download/file.php?id=212347&mode=view' target=_blank>Загрузить оригинал (3.08 МБ)</a>
8A1D67EE-AC0E-4414-A189-CC25686C6092.jpeg (4689 просмотров) <a class='original' href='./download/file.php?id=212348&mode=view' target=_blank>Загрузить оригинал (3.18 МБ)</a>
sinkacnc
Мастер
Сообщения: 488
Зарегистрирован: 11 июл 2023, 10:35
Репутация: 38
Настоящее имя: Alexey
Контактная информация:

Re: Микро фрезерный станок по дереву и алюминю 190x140

Сообщение sinkacnc »

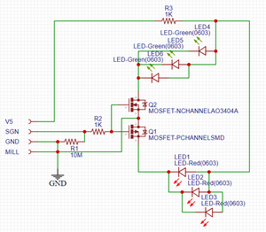
На днях наконец изготовил и проверил схему для Z-Probe.
Главная особенность этой схемы - убедится что пробник подключен к станку и фреза не войдет в него без остановки
т.е. простым касанием крокодильчика на площадку можно в этом убедится. если будет разрыв одного или двух проводов, то поведение сигнальных диодов изменится.
cncProbeScheme.png (4230 просмотров) <a class='original' href='./download/file.php?id=212855&mode=view' target=_blank>Загрузить оригинал (51.34 КБ)</a>
andrey_t
Мастер
Сообщения: 232
Зарегистрирован: 31 янв 2021, 14:47
Репутация: 37
Настоящее имя: Андрей
Контактная информация:

Re: Микро фрезерный станок по дереву и алюминю 190x140

Сообщение andrey_t »

не так информативно но проще соединить через готовую плату опторазвязки. при касании загорается красный диод, а между платой и контроллером врятли разойдутся контакты
sinkacnc
Мастер
Сообщения: 488
Зарегистрирован: 11 июл 2023, 10:35
Репутация: 38
Настоящее имя: Alexey
Контактная информация:

Re: Микро фрезерный станок по дереву и алюминю 190x140

Сообщение sinkacnc »

Еще пара микроплаток выполнены на этом ЧПУ
Сделал pwm ключ. Ключ срабатывает при наличие любого сигнала pwm. Нужен для вытяжки и, возможно, для питания лазера
Вложения
IMG_8882.jpeg (4020 просмотров) <a class='original' href='./download/file.php?id=212948&mode=view' target=_blank>Загрузить оригинал (1.31 МБ)</a>
IMG_8886.jpeg (4020 просмотров) <a class='original' href='./download/file.php?id=212949&mode=view' target=_blank>Загрузить оригинал (1.47 МБ)</a>
sinkacnc
Мастер
Сообщения: 488
Зарегистрирован: 11 июл 2023, 10:35
Репутация: 38
Настоящее имя: Alexey
Контактная информация:

Re: Микро фрезерный станок по дереву и алюминю 190x140

Сообщение sinkacnc »

Пример работы zBrush + CNC
Модель (3447 просмотров) <a class='original' href='./download/file.php?id=213713&mode=view' target=_blank>Загрузить оригинал (230.07 КБ)</a>
Модель
Пилим с &quot;пылесосом&quot; (3447 просмотров) <a class='original' href='./download/file.php?id=213715&mode=view' target=_blank>Загрузить оригинал (655.81 КБ)</a>
Пилим с "пылесосом"
Полуфабрикат из ЧПУ (3447 просмотров) <a class='original' href='./download/file.php?id=213714&mode=view' target=_blank>Загрузить оригинал (158.37 КБ)</a>
Полуфабрикат из ЧПУ
Готовая статуэтка (3447 просмотров) <a class='original' href='./download/file.php?id=213712&mode=view' target=_blank>Загрузить оригинал (255.9 КБ)</a>
Готовая статуэтка
Ответить

Вернуться в «Фрезерные станки по дереву и пластикам, гравировальные станки, роутеры»