Заманчиво. Очень. Но как правильно заметил уважаемый Фрезеряга -- нужен другой бюджет. Сейчас я хочу сделать нечто условно-бесплатное (ведь сто баксов в теме CNC это ничто, правда?).MX_Master писал(а):Пока поезд еще тут, подумайте о более широком спектре задач. Мож поле чуток увеличить да высоту слегка поднять.
Как минимум надо будет фрезеровать фронтальные и задние стенки корпусов приборов. Я вон недавно БП собирал, на фронтальной панели лобзиком корячился выпиливал прямоугольные отверстия.
Станочек для печатных плат. 150x190мм. Прошу критики
- Shkryab
- Опытный
- Сообщения: 143
- Зарегистрирован: 15 июн 2017, 21:25
- Репутация: 18
- Настоящее имя: Леонидыч
- Откуда: Страна, которой нет
- Контактная информация:
Re: Станочек для печатных плат. 150x190мм. Прошу критики
Re: Станочек для печатных плат. 150x190мм. Прошу критики
А я так не хочу больше, тк. знаю, что получится. Лучше подумать, "пока поезд ещё здесь")Shkryab писал(а):Баловство всё это.Kuzja писал(а): А логотип свой на законченном девайсе запилить? На анодированной дюральке да в пол мм заглубиться, а?
Я рисую то, что смогу собрать руками. Напильником, дрелью, ножовкой. На кухне, на табуретке. Поэтому и требований высоких не закладываю. Сделаю -- буду думать дальше.
- MX_Master
- Мастер
- Сообщения: 7490
- Зарегистрирован: 27 июн 2015, 19:45
- Репутация: 3113
- Настоящее имя: Михаил
- Откуда: Алматы
- Контактная информация:
Re: Станочек для печатных плат. 150x190мм. Прошу критики
Автору - Что у вас есть из инструмента для сборки станка? чем будете резать/сверлить?
- Shkryab
- Опытный
- Сообщения: 143
- Зарегистрирован: 15 июн 2017, 21:25
- Репутация: 18
- Настоящее имя: Леонидыч
- Откуда: Страна, которой нет
- Контактная информация:
Re: Станочек для печатных плат. 150x190мм. Прошу критики
Ножовки, напильники, тиски, пара дрелей, маленький сверлильный станочек (патрон зажимает до 5.5мм), болгарка, лобзик, ключи, отвёртки, шуруповёрт, угольник, линейки, пара штангенциркулей, микрометр. И ещё есть приятель с стареньким но живым ТВ-4 в гараже.MX_Master писал(а):Автору - Что у вас есть из инструмента для сборки станка? чем будете резать/сверлить?
Re: Станочек для печатных плат. 150x190мм. Прошу критики
Вчера выяснил, что цилиндрические направляющие, SBR или проф. рельсы + подшипники к ним надо брать в мск, а не в китае. Дрогнул, так понимаю, один из барыг. А сто баксов - это только электрическая часть. Шпиндель с Er11+крепление, плата с GRBL и три ШД. БП свой.
- Shkryab
- Опытный
- Сообщения: 143
- Зарегистрирован: 15 июн 2017, 21:25
- Репутация: 18
- Настоящее имя: Леонидыч
- Откуда: Страна, которой нет
- Контактная информация:
Re: Станочек для печатных плат. 150x190мм. Прошу критики
Дык, явками поделитесь. Хотя мне что из Москвы, что с Китая тащить через посредника...Kuzja писал(а):Вчера выяснил, что цилиндрические направляющие, SBR или проф. рельсы + подшипники к ним надо брать в мск, а не в китае.
Я пока про механику. А электрика тоже может быть условно-бесплатной, если ШД уже есть...Kuzja писал(а):А сто баксов - это только электрическая часть.
Re: Станочек для печатных плат. 150x190мм. Прошу критики
ЛС не отправить, новичок-с, отправьте мне лс с почтой.
А, вообще, коллеги, не люблю я эту возьню с заныриваниями в андеграунд. Сюда можно вываливать, или не принято?
А, вообще, коллеги, не люблю я эту возьню с заныриваниями в андеграунд. Сюда можно вываливать, или не принято?
- selenur
- Почётный участник

- Сообщения: 4605
- Зарегистрирован: 21 авг 2013, 19:44
- Репутация: 1622
- Настоящее имя: Сергей
- Откуда: Новый Уренгой
- Контактная информация:
Re: Станочек для печатных плат. 150x190мм. Прошу критики
Пиши сюда, тут более доброжелательное отношение, за ссылки ругать не будутKuzja писал(а):ЛС не отправить, новичок-с, отправьте мне лс с почтой.
А, вообще, коллеги, не люблю я эту возьню с заныриваниями в андеграунд. Сюда можно вываливать, или не принято?
Мой сайт: http://selenur.ru
Исходники моих программ: https://github.com/selenur
Instagram https://www.instagram.com/zheigurov/
Исходники моих программ: https://github.com/selenur
Instagram https://www.instagram.com/zheigurov/
Re: Станочек для печатных плат. 150x190мм. Прошу критики
Во, это прально.
SBR и прочее, что катается, из мск https://cnc-tehnologi.ru/tsilindricheskie-relsy
Шпиндель из Китая 300Вт https://ru.aliexpress.com/item/Free-shi ... 0.0.YWyHk8
200Вт https://ru.aliexpress.com/item/Best-eng ... 0ca9a189f0
ШД 17 https://ru.aliexpress.com/item/For-3D-p ... 0.0.k9AkpN
SBR и прочее, что катается, из мск https://cnc-tehnologi.ru/tsilindricheskie-relsy
Шпиндель из Китая 300Вт https://ru.aliexpress.com/item/Free-shi ... 0.0.YWyHk8
200Вт https://ru.aliexpress.com/item/Best-eng ... 0ca9a189f0
ШД 17 https://ru.aliexpress.com/item/For-3D-p ... 0.0.k9AkpN
- MX_Master
- Мастер
- Сообщения: 7490
- Зарегистрирован: 27 июн 2015, 19:45
- Репутация: 3113
- Настоящее имя: Михаил
- Откуда: Алматы
- Контактная информация:
Re: Станочек для печатных плат. 150x190мм. Прошу критики
С таким арсеналом можно не только шкрябалку, но и неплохой мини фрезер 300х400х100 собрать.Shkryab писал(а):Ножовки, напильники, тиски, пара дрелей, маленький сверлильный станочек (патрон зажимает до 5.5мм), болгарка, лобзик, ключи, отвёртки, шуруповёрт, угольник, линейки, пара штангенциркулей, микрометр. И ещё есть приятель с стареньким но живым ТВ-4 в гараже.MX_Master писал(а):Автору - Что у вас есть из инструмента для сборки станка? чем будете резать/сверлить?
- Shkryab
- Опытный
- Сообщения: 143
- Зарегистрирован: 15 июн 2017, 21:25
- Репутация: 18
- Настоящее имя: Леонидыч
- Откуда: Страна, которой нет
- Контактная информация:
Re: Станочек для печатных плат. 150x190мм. Прошу критики
Kuzja -- спасибо за сылки. Посмотрю.
И назвал он свой проект "Шкрябунец"...
Ну, вот и хорошо. Значит шкрябалка всяко получится.MX_Master писал(а):С таким арсеналом можно не только шкрябалку, но и неплохой мини фрезер 300х400х100 собрать.
И назвал он свой проект "Шкрябунец"...
- Shkryab
- Опытный
- Сообщения: 143
- Зарегистрирован: 15 июн 2017, 21:25
- Репутация: 18
- Настоящее имя: Леонидыч
- Откуда: Страна, которой нет
- Контактная информация:
А вот есть такой вопрос на засыпку...
Вопросец от дилетанта.
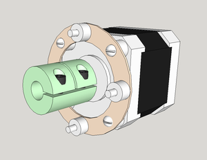
Во всех конструкциях что я видел, ходовой винт садится на вал ШД через гибкую муфту -- от куска резинового шланга на разноцветных нитках, до стального сильфона. А чаще всего через алюминиевую пружинку.
Почему не ставят жёсткую муфту, а сам двигатель не устанавливают на упругое колечко, например вот так:
Есть какие-то фатальные недостатки такого крепления?
Спасибо за ответы.
Во всех конструкциях что я видел, ходовой винт садится на вал ШД через гибкую муфту -- от куска резинового шланга на разноцветных нитках, до стального сильфона. А чаще всего через алюминиевую пружинку.
Почему не ставят жёсткую муфту, а сам двигатель не устанавливают на упругое колечко, например вот так:
Есть какие-то фатальные недостатки такого крепления?
Спасибо за ответы.
- Coffeein
- Почётный участник

- Сообщения: 2144
- Зарегистрирован: 31 янв 2015, 15:24
- Репутация: 291
- Контактная информация:
Re: Станочек для печатных плат. 150x190мм. Прошу критики
Очень сложно идеально точно выставить. Обработка винта нет такой точной нигде. Вся нагрузка убивает подшипники опоры и шаговика.
Уже поздно возвращаться назад, чтобы правильно все начать с начала, но еще не поздно, все начатое правильно закончить...
Наш канал на ютуб - 24TECHO...
все про своими руками и не только.
Наш канал на ютуб - 24TECHO...
все про своими руками и не только.
- Lafayette
- Мастер
- Сообщения: 3514
- Зарегистрирован: 11 фев 2017, 21:25
- Репутация: 445
- Настоящее имя: Михаил
- Контактная информация:
Re: Станочек для печатных плат. 150x190мм. Прошу критики
с такой муфтой нужно точно выставлять соосность вала мотора и ШВП, и кольцо такое ни чего не даёт с жёсткой муфтой.
- frezeryga
- Почётный участник

- Сообщения: 13713
- Зарегистрирован: 18 авг 2013, 16:08
- Репутация: 5069
- Откуда: Жуковский
- Контактная информация:
Re: Станочек для печатных плат. 150x190мм. Прошу критики
Shkryab, норм решение но я бы не заморачивался а взял муфту простую с красной вставкой.
email frezeryga@yandex.ru
instagram https://www.instagram.com/frezeryga
telegram https://t.me/md_cnc_frezeryga https://t.me/frezeryga
instagram https://www.instagram.com/frezeryga
telegram https://t.me/md_cnc_frezeryga https://t.me/frezeryga
- Lafayette
- Мастер
- Сообщения: 3514
- Зарегистрирован: 11 фев 2017, 21:25
- Репутация: 445
- Настоящее имя: Михаил
- Контактная информация:
Re: Станочек для печатных плат. 150x190мм. Прошу критики
На счёт подшипников не знаю, но вот вал отломать запросто.Силвер писал(а):Очень сложно идеально точно выставить. Обработка винта нет такой точной нигде. Вся нагрузка убивает подшипники опоры и шаговика.
- Lafayette
- Мастер
- Сообщения: 3514
- Зарегистрирован: 11 фев 2017, 21:25
- Репутация: 445
- Настоящее имя: Михаил
- Контактная информация:
Re: Станочек для печатных плат. 150x190мм. Прошу критики
ты хоть обоснуй это псевдо норм решениеfrezeryga писал(а):Shkryab, норм решение но я бы не заморачивался а взял муфту простую с красной вставкой.
- frezeryga
- Почётный участник

- Сообщения: 13713
- Зарегистрирован: 18 авг 2013, 16:08
- Репутация: 5069
- Откуда: Жуковский
- Контактная информация:
Re: Станочек для печатных плат. 150x190мм. Прошу критики
а чем оно не норм? по сути как дисковая мууфта мотор сможет немного наклонятся.
email frezeryga@yandex.ru
instagram https://www.instagram.com/frezeryga
telegram https://t.me/md_cnc_frezeryga https://t.me/frezeryga
instagram https://www.instagram.com/frezeryga
telegram https://t.me/md_cnc_frezeryga https://t.me/frezeryga
- frezeryga
- Почётный участник

- Сообщения: 13713
- Зарегистрирован: 18 авг 2013, 16:08
- Репутация: 5069
- Откуда: Жуковский
- Контактная информация:
Re: Станочек для печатных плат. 150x190мм. Прошу критики
а чем оно не норм? по сути как дисковая мууфта мотор сможет немного наклонятся.
email frezeryga@yandex.ru
instagram https://www.instagram.com/frezeryga
telegram https://t.me/md_cnc_frezeryga https://t.me/frezeryga
instagram https://www.instagram.com/frezeryga
telegram https://t.me/md_cnc_frezeryga https://t.me/frezeryga
- Lafayette
- Мастер
- Сообщения: 3514
- Зарегистрирован: 11 фев 2017, 21:25
- Репутация: 445
- Настоящее имя: Михаил
- Контактная информация:
Re: Станочек для печатных плат. 150x190мм. Прошу критики
Он сможет наклониться только с винтом, так как муфта жёсткая, а если винт будет стоять косо, то его будет зажимать.frezeryga писал(а):а чем оно не норм? по сути как дисковая мууфта мотор сможет немного наклонятся.