Куда 207.00 BYN вбивать?verser писал(а):Ещё интерактивный конвертер валют можно вытащить сверху, находясь на любой страничке сайта
Vers - Центроискатели, датчики инструмента
- FLUKE
- Мастер
- Сообщения: 843
- Зарегистрирован: 11 мар 2013, 21:18
- Репутация: 187
- Настоящее имя: Сергей
- Откуда: Смоленск
- Контактная информация:
Re: Vers: Центроискатели, датчики, контактные сканеры.
- verser
- Мастер
- Сообщения: 1904
- Зарегистрирован: 21 июл 2013, 22:28
- Репутация: 1282
- Настоящее имя: Сергей
- Откуда: Тбилиси
- Контактная информация:
Re: Vers: Центроискатели, датчики, контактные сканеры.
О, это баг какой-то.
А здесь BYN тоже не показывает?
А здесь BYN тоже не показывает?
- FLUKE
- Мастер
- Сообщения: 843
- Зарегистрирован: 11 мар 2013, 21:18
- Репутация: 187
- Настоящее имя: Сергей
- Откуда: Смоленск
- Контактная информация:
Re: Vers: Центроискатели, датчики, контактные сканеры.
Здесь есть. Только как на это окно попасть не понятно.
Захожу на главную, на Vers TS нажимаю Подробнее, ознакомился, решил купить, возвращаюсь на главную, нажимаю Купить, конвертер не вижу, выбираю 100 штук, конечную сумму в рублях бы узнать (хоть через конвертер). Нет, я в яндексе вбил, сумму глянул. Просто если конвертер прикрутил, то зачем куда то ходить.
Захожу на главную, на Vers TS нажимаю Подробнее, ознакомился, решил купить, возвращаюсь на главную, нажимаю Купить, конвертер не вижу, выбираю 100 штук, конечную сумму в рублях бы узнать (хоть через конвертер). Нет, я в яндексе вбил, сумму глянул. Просто если конвертер прикрутил, то зачем куда то ходить.
- verser
- Мастер
- Сообщения: 1904
- Зарегистрирован: 21 июл 2013, 22:28
- Репутация: 1282
- Настоящее имя: Сергей
- Откуда: Тбилиси
- Контактная информация:
Re: Vers: Центроискатели, датчики, контактные сканеры.
Разобрался. Поменял источник курсов валют на ЦБ РФ. Должно теперь работать.
2. Либо щелкнуть прямо по фото (не на кнопки) на главной странице
1. "Продукция" -> Vers TSFLUKE писал(а):Только как на это окно попасть не понятно.
2. Либо щелкнуть прямо по фото (не на кнопки) на главной странице
Подумаю, как модифицировать страничку, чтобы такой вопрос не возникал.
- verser
- Мастер
- Сообщения: 1904
- Зарегистрирован: 21 июл 2013, 22:28
- Репутация: 1282
- Настоящее имя: Сергей
- Откуда: Тбилиси
- Контактная информация:
Re: Vers: Центроискатели, датчики, контактные сканеры.
Один из участников нашего форума поинтересовался какова точность центроискателей Vers (а не однонаправленная повторяемость), приведя в пример характеристики HEIDENHAIN TS 230 Хороший вопрос, отвечу здесь. В приведенной таблице показатель "Точность измерений" довольно слабенький. Почему? Ведь у них применен оптический датчик? Всё дело в стандартном стилусе 40мм. Этот стилус при радиальных нагрузках в 1H элементарно прогибается на эти ±5мкм, поэтому им пришлось написать такие слабые цифры. Со стилусами по-прочнее результаты будут явно лучше.
А что у Vers?
Стилус здесь вдвое короче, радиальные нагрузки вдвое нижеСтилус вносит <2мкм неточности. Практические измерения показывают результат точности измерений ±3мкм со стандартным стилусом.
А что у Vers?
Стилус здесь вдвое короче, радиальные нагрузки вдвое нижеСтилус вносит <2мкм неточности. Практические измерения показывают результат точности измерений ±3мкм со стандартным стилусом.
-
NickoM
- Новичок
- Сообщения: 30
- Зарегистрирован: 04 сен 2017, 17:21
- Репутация: 2
- Настоящее имя: Николай
- Контактная информация:
Re: Vers - Центроискатели, датчики, контактные сканеры.
хороший сайт, а как сейчас с наличием vers pr ?
- Argon-11
- Мастер
- Сообщения: 2068
- Зарегистрирован: 07 июн 2017, 17:48
- Репутация: 461
- Контактная информация:
Re: Vers - Центроискатели, датчики, контактные сканеры.
В даташите на Vers HSW v1.2 указано, что выход нормально-замкнутый... В v1.1 был нормально-разомкнутый и вроде как подтяжка по выходу могла быть до +36В. У v1.2 подтяжка до какого максимума возможна? Что там в качестве выходного каскада?
- verser
- Мастер
- Сообщения: 1904
- Зарегистрирован: 21 июл 2013, 22:28
- Репутация: 1282
- Настоящее имя: Сергей
- Откуда: Тбилиси
- Контактная информация:
Re: Vers - Центроискатели, датчики, контактные сканеры.
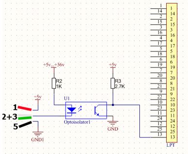
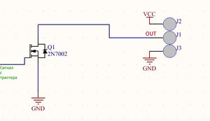
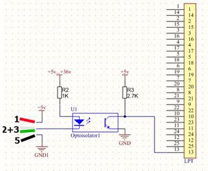
Схема подключения от HSW v.1.1 годится и для v.1.2, отличие по цвету проводов - вместо проводов №2+3(зеленый+белый) будет один желтый.
Эта схема работает как нормально-замкнутая.
Выходом приборов управляет n-mosfet 2N7002- Argon-11
- Мастер
- Сообщения: 2068
- Зарегистрирован: 07 июн 2017, 17:48
- Репутация: 461
- Контактная информация:
Re: Vers - Центроискатели, датчики, контактные сканеры.
Понял, спасибо!
- verser
- Мастер
- Сообщения: 1904
- Зарегистрирован: 21 июл 2013, 22:28
- Репутация: 1282
- Настоящее имя: Сергей
- Откуда: Тбилиси
- Контактная информация:
Re: Vers - Центроискатели, датчики, контактные сканеры.
Юстировка центроискателя, поиск нулей заготовки с Probe Screen, быстрая ручная смена инструмента c Auto Tool Measurement на практическом примере в 5-ти минутном видеоролике.
https://youtu.be/11nyZadIVK4
Использовалась эта g-code программа
https://youtu.be/11nyZadIVK4
Использовалась эта g-code программа
- Serg
- Мастер
- Сообщения: 21923
- Зарегистрирован: 17 апр 2012, 14:58
- Репутация: 5183
- Заслуга: c781c134843e0c1a3de9
- Настоящее имя: Сергей
- Откуда: Москва
- Контактная информация:
Re: Vers - Центроискатели, датчики, контактные сканеры.
А зачем для смены инструмента стол выдвигается в сторону оператора?
Не лучше-ли было-бы отодвинуть его в другой край, чтоб не мешался?
Я не Христос, рыбу не раздаю, но могу научить, как сделать удочку...
- verser
- Мастер
- Сообщения: 1904
- Зарегистрирован: 21 июл 2013, 22:28
- Репутация: 1282
- Настоящее имя: Сергей
- Откуда: Тбилиси
- Контактная информация:
Re: Vers - Центроискатели, датчики, контактные сканеры.
Тогда будет мешаться tool setter на переднем планеUAVpilot писал(а):А зачем для смены инструмента стол выдвигается в сторону оператора?Не лучше-ли было-бы отодвинуть его в другой край, чтоб не мешался?
- Serg
- Мастер
- Сообщения: 21923
- Зарегистрирован: 17 апр 2012, 14:58
- Репутация: 5183
- Заслуга: c781c134843e0c1a3de9
- Настоящее имя: Сергей
- Откуда: Москва
- Контактная информация:
Re: Vers - Центроискатели, датчики, контактные сканеры.
Не понял... Если при смене инструмента подвижный стол уедет вдаль от оператора, то как будет мешаться tool setter, если он стоит на дальнем от оператора конце стола?..verser писал(а):Тогда будет мешаться tool setter на переднем плане.
Я не Христос, рыбу не раздаю, но могу научить, как сделать удочку...
- verser
- Мастер
- Сообщения: 1904
- Зарегистрирован: 21 июл 2013, 22:28
- Репутация: 1282
- Настоящее имя: Сергей
- Откуда: Тбилиси
- Контактная информация:
Re: Vers - Центроискатели, датчики, контактные сканеры.
Если tool setter стоИт на дальнем от оператора конце стола, как в видеоролике, то добраться до него при смене инструмента можно ведь только выдвинув стол на оператора. Или я что-то упускаю?
- Serg
- Мастер
- Сообщения: 21923
- Зарегистрирован: 17 апр 2012, 14:58
- Репутация: 5183
- Заслуга: c781c134843e0c1a3de9
- Настоящее имя: Сергей
- Откуда: Москва
- Контактная информация:
Re: Vers - Центроискатели, датчики, контактные сканеры.
А зачем до него добираться? Пусть станок сам туда ездит после смены.verser писал(а):Если tool setter стоИт на дальнем от оператора конце стола, как в видеоролике, то добраться до него при смене инструмента можно ведь только выдвинув стол на оператора. Или я что-то упускаю?
Да и на твоём ролике видно (4:00), что после замены инструмента станок двигает стол ещё больше в сторону оператора, чтоб попасть в tool setter.
Я не Христос, рыбу не раздаю, но могу научить, как сделать удочку...
- verser
- Мастер
- Сообщения: 1904
- Зарегистрирован: 21 июл 2013, 22:28
- Репутация: 1282
- Настоящее имя: Сергей
- Откуда: Тбилиси
- Контактная информация:
Re: Vers - Центроискатели, датчики, контактные сканеры.
Производство датчиков расширяется. Закона Мура. Удвоилась численность сотрудников, теперь нас - 2 инженера
, удваиваются площади - переезжаем в просторное помещение.. с видом на море 
-
MGG
- Мастер
- Сообщения: 3673
- Зарегистрирован: 08 фев 2016, 16:33
- Репутация: 1010
- Настоящее имя: Манн Геннадий Геннадьевич
- Откуда: Москва
- Контактная информация:
Re: Vers - Центроискатели, датчики, контактные сканеры.
А на 12 вольт случаем не планируется?
http://www.cnc-club.ru/forum/viewtopic. ... 76#p304076 Поставки оборудования для ваших станков
https://www.instagram.com/dtw.moscow/
dtw.moscow@gmail.com
https://www.instagram.com/dtw.moscow/
dtw.moscow@gmail.com
- verser
- Мастер
- Сообщения: 1904
- Зарегистрирован: 21 июл 2013, 22:28
- Репутация: 1282
- Настоящее имя: Сергей
- Откуда: Тбилиси
- Контактная информация:
Re: Vers - Центроискатели, датчики, контактные сканеры.
В планах развития на первое полугодие:MGG писал(а):А на 12 вольт случаем не планируется?
CS - контактный сканер ARM - повортный кронштейн для центроискателей Сейчас к 12 вольт можно, как вариант, подключаться с помощью 2$ dc-dc платы (есть в наличии)