а 4й нельзя? на пульте кнопки естьselenur писал(а):можно рулить с помощью джойстика, по 3-м осям
Управление контроллером MK1 и MK2 (planet-cnc)
- 3DPrinter
- Мастер
- Сообщения: 254
- Зарегистрирован: 27 янв 2014, 23:51
- Репутация: 8
- Настоящее имя: Мария
- Откуда: http://3DPrinter.ua
- Контактная информация:
Re: Управление контроллером MK1 и MK2 (planet-cnc)
https://3DPrinter.ua - купить 3D принтер или заказать 3D печать в Украине.
- selenur
- Почётный участник

- Сообщения: 4605
- Зарегистрирован: 21 авг 2013, 19:44
- Репутация: 1622
- Настоящее имя: Сергей
- Откуда: Новый Уренгой
- Контактная информация:
Re: Управление контроллером MK1 и MK2 (planet-cnc)
Тот дисплей что попадался сделан нашим форумчанином, я готовое решение с дисплеем, так и не доделал в свое время...3DPrinter писал(а):Спасибо.
А никто не встречал в продаже LCD к этим платкам?
было бы неплохо хоть координаты перемещения видеть при ручном управлении. в инете фотки встречаются, но похожи на самоделки
Мой сайт: http://selenur.ru
Исходники моих программ: https://github.com/selenur
Instagram https://www.instagram.com/zheigurov/
Исходники моих программ: https://github.com/selenur
Instagram https://www.instagram.com/zheigurov/
- selenur
- Почётный участник

- Сообщения: 4605
- Зарегистрирован: 21 авг 2013, 19:44
- Репутация: 1622
- Настоящее имя: Сергей
- Откуда: Новый Уренгой
- Контактная информация:
Re: Управление контроллером MK1 и MK2 (planet-cnc)
может и можно, я просто себе собирал пульт на 3 канала.3DPrinter писал(а):а 4й нельзя? на пульте кнопки естьselenur писал(а):можно рулить с помощью джойстика, по 3-м осям
Мой сайт: http://selenur.ru
Исходники моих программ: https://github.com/selenur
Instagram https://www.instagram.com/zheigurov/
Исходники моих программ: https://github.com/selenur
Instagram https://www.instagram.com/zheigurov/
- 3DPrinter
- Мастер
- Сообщения: 254
- Зарегистрирован: 27 янв 2014, 23:51
- Репутация: 8
- Настоящее имя: Мария
- Откуда: http://3DPrinter.ua
- Контактная информация:
Re: Управление контроллером MK1 и MK2 (planet-cnc)
А мануал по дисплею форумчанина не остался случайно?
https://3DPrinter.ua - купить 3D принтер или заказать 3D печать в Украине.
- selenur
- Почётный участник

- Сообщения: 4605
- Зарегистрирован: 21 авг 2013, 19:44
- Репутация: 1622
- Настоящее имя: Сергей
- Откуда: Новый Уренгой
- Контактная информация:
Re: Управление контроллером MK1 и MK2 (planet-cnc)
ну мануала как такового нет, просто через USART контроллер шлет некоторое количество байт, которые можно преобразовать в координаты, и вывести их на дисплей.3DPrinter писал(а):А мануал по дисплею форумчанина не остался случайно?
Мой сайт: http://selenur.ru
Исходники моих программ: https://github.com/selenur
Instagram https://www.instagram.com/zheigurov/
Исходники моих программ: https://github.com/selenur
Instagram https://www.instagram.com/zheigurov/
- 3DPrinter
- Мастер
- Сообщения: 254
- Зарегистрирован: 27 янв 2014, 23:51
- Репутация: 8
- Настоящее имя: Мария
- Откуда: http://3DPrinter.ua
- Контактная информация:
Re: Управление контроллером MK1 и MK2 (planet-cnc)
а кто-то пробовал на планете работать с 4й осью? В чем УП готовить под вращающуюс ось? или ломанная планета тоже умеет подобное УП готовить?
https://3DPrinter.ua - купить 3D принтер или заказать 3D печать в Украине.
- Serg
- Мастер
- Сообщения: 21923
- Зарегистрирован: 17 апр 2012, 14:58
- Репутация: 5183
- Заслуга: c781c134843e0c1a3de9
- Настоящее имя: Сергей
- Откуда: Москва
- Контактная информация:
Re: Управление контроллером MK1 и MK2 (planet-cnc)
Не советую тут про ломанные продукты... Как модератор не советую...
Я не Христос, рыбу не раздаю, но могу научить, как сделать удочку...
- 3DPrinter
- Мастер
- Сообщения: 254
- Зарегистрирован: 27 янв 2014, 23:51
- Репутация: 8
- Настоящее имя: Мария
- Откуда: http://3DPrinter.ua
- Контактная информация:
Re: Управление контроллером MK1 и MK2 (planet-cnc)
Будем считать что я наивная. Китайцы при покупке платы высылают программу и ключ. Поверим в честность китайцев, а значит они честно купили этот ключик 
Тот же речь не о китайской версии платы, а в целом о работе софта USB СТС Planeta.
Формально контроллер умеет работать с 4й осью, но насколько хорошо это реализовано на уровне софта? Поддерживает ли софт нормальную нарезку УП с STL и какие есть альтернативные версии ПО для работы ч 4й оси на данном контроллере.
Тот же речь не о китайской версии платы, а в целом о работе софта USB СТС Planeta.
Формально контроллер умеет работать с 4й осью, но насколько хорошо это реализовано на уровне софта? Поддерживает ли софт нормальную нарезку УП с STL и какие есть альтернативные версии ПО для работы ч 4й оси на данном контроллере.
https://3DPrinter.ua - купить 3D принтер или заказать 3D печать в Украине.
-
arkhnchul
- Мастер
- Сообщения: 1773
- Зарегистрирован: 01 фев 2016, 13:56
- Репутация: 339
- Откуда: москва
- Контактная информация:
Re: Управление контроллером MK1 и MK2 (planet-cnc)
дык мухи отдельно, котлеты отдельно. Он умеет интерпретировать гкод, а в чем вы его будете генерить - вопрос фломастеров, которые на вкус и цвет.
- Serg
- Мастер
- Сообщения: 21923
- Зарегистрирован: 17 апр 2012, 14:58
- Репутация: 5183
- Заслуга: c781c134843e0c1a3de9
- Настоящее имя: Сергей
- Откуда: Москва
- Контактная информация:
Re: Управление контроллером MK1 и MK2 (planet-cnc)
Это ваши личные дела с китайцами, форум к этому приплетать не надо.3DPrinter писал(а):Будем считать что я наивная. Китайцы при покупке платы высылают программу и ключ. Поверим в честность китайцев, а значит они честно купили этот ключик
Я не Христос, рыбу не раздаю, но могу научить, как сделать удочку...
- 3DPrinter
- Мастер
- Сообщения: 254
- Зарегистрирован: 27 янв 2014, 23:51
- Репутация: 8
- Настоящее имя: Мария
- Откуда: http://3DPrinter.ua
- Контактная информация:
Re: Управление контроллером MK1 и MK2 (planet-cnc)
Гкод многие умеют делать. Нужно чтобы контроллер умел его кушать. Нужно чтобы генератор имел нужный постпроцессор под конкретный контроллер.
В каком формате готовить гкод под Планету? Матч3?
Никогда не доводилось готовить код под поворотную ось. В чем росоветуеье для чайника? Под 2Д используем Арткам.
В каком формате готовить гкод под Планету? Матч3?
Никогда не доводилось готовить код под поворотную ось. В чем росоветуеье для чайника? Под 2Д используем Арткам.
https://3DPrinter.ua - купить 3D принтер или заказать 3D печать в Украине.
- selenur
- Почётный участник

- Сообщения: 4605
- Зарегистрирован: 21 авг 2013, 19:44
- Репутация: 1622
- Настоящее имя: Сергей
- Откуда: Новый Уренгой
- Контактная информация:
Re: Управление контроллером MK1 и MK2 (planet-cnc)
Из бесплатных и мощных программ это Fusion 360
Вот первая часть из серии видео как это делать:
https://www.youtube.com/watch?v=EDmFkablCCU
Вот первая часть из серии видео как это делать:
https://www.youtube.com/watch?v=EDmFkablCCU
Мой сайт: http://selenur.ru
Исходники моих программ: https://github.com/selenur
Instagram https://www.instagram.com/zheigurov/
Исходники моих программ: https://github.com/selenur
Instagram https://www.instagram.com/zheigurov/
- xvovanx
- Мастер
- Сообщения: 3773
- Зарегистрирован: 25 фев 2016, 12:27
- Репутация: 920
- Настоящее имя: Владимир
- Откуда: Latvia
- Контактная информация:
Re: Управление контроллером MK1 и MK2 (planet-cnc)
CncPlanet "умеет кушать" коды даже для 9 осей, главное суметь "приготовить" код и "не пропасть в другом измерении параллельного мира"3DPrinter писал(а):Гкод многие умеют делать. Нужно чтобы контроллер умел его кушать....
P.S. c 4 осью не работал, в моей голове только три измерения помещаются
-
arkhnchul
- Мастер
- Сообщения: 1773
- Зарегистрирован: 01 фев 2016, 13:56
- Репутация: 339
- Откуда: москва
- Контактная информация:
Re: Управление контроллером MK1 и MK2 (planet-cnc)
опять же - а что хотите делать? если разные декоративные фигурки из STL-ек, то там обычно "честные" многоосевые CAM-ы не очень-то и хотелось, достаточно трех осей (X, Z, A). Я для такого пользую Vectric Aspire, в ем все весьма наглядно. Та вроде и арткам такое умеет.
-
melgozan
- Новичок
- Сообщения: 9
- Зарегистрирован: 07 окт 2015, 20:28
- Репутация: 2
- Настоящее имя: Jaroslav
- Откуда: Львов
- Контактная информация:
Re: Управление контроллером MK1 и MK2 (planet-cnc)
Максимально два знака после запятой, Кординаты не обновляются во время движения, только через старт/стоп.3DPrinter писал(а):А мануал по дисплею форумчанина не остался случайно?
Схема и прошивка осталась (2011 год).
-
Ivman
- Новичок
- Сообщения: 16
- Зарегистрирован: 12 фев 2016, 10:49
- Репутация: 0
- Настоящее имя: Иван
- Контактная информация:
Re: Управление контроллером MK1 и MK2 (planet-cnc)
Всем привет!
Контроллер МК1 столкнулся с проблемкой; все концевики работают оси останавливаются строка становиться красным цветом но всё это только по отдельности стоит любой оси дойти до концевика то остальные оси начинают проскакивать микруху до механического ограничителя при этом строка состояния оси меняет цвет на оранжевой и.т.п. тобишь МК видит микруху но останавливать не хочет! что я упустил подскажите?
Контроллер МК1 столкнулся с проблемкой; все концевики работают оси останавливаются строка становиться красным цветом но всё это только по отдельности стоит любой оси дойти до концевика то остальные оси начинают проскакивать микруху до механического ограничителя при этом строка состояния оси меняет цвет на оранжевой и.т.п. тобишь МК видит микруху но останавливать не хочет! что я упустил подскажите?
- xvovanx
- Мастер
- Сообщения: 3773
- Зарегистрирован: 25 фев 2016, 12:27
- Репутация: 920
- Настоящее имя: Владимир
- Откуда: Latvia
- Контактная информация:
Re: Управление контроллером MK1 и MK2 (planet-cnc)
Ничего не понял из вашего одного предложения (каши) в 100 слов. Программа работает следующим образом: в одну сторону при ограничении концевиком окно координаты загорается одним цветом, в другую сторону- другим. Мотор при этом останавливается.
P.S. Относитесь с уважением к форумчанам. Если хотите, чтоб ваc поняли и помогли, то пишите грамотно, используя знаки препинания
.
P.S. Относитесь с уважением к форумчанам. Если хотите, чтоб ваc поняли и помогли, то пишите грамотно, используя знаки препинания
-
Ivman
- Новичок
- Сообщения: 16
- Зарегистрирован: 12 фев 2016, 10:49
- Репутация: 0
- Настоящее имя: Иван
- Контактная информация:
Re: Управление контроллером MK1 и MK2 (planet-cnc)
Когда любая из осей доходит до ограничения концевиком мотор останавливается а окно координаты загорается красным, оставляю эту ось неподвижно, перемещаю любую другую ось тоже до ограничения концевиком мотор не останавливается а окно координаты при этом загорается красным. Вот в этом и проблема! кто нибудь сталкивался с подобным?
- xvovanx
- Мастер
- Сообщения: 3773
- Зарегистрирован: 25 фев 2016, 12:27
- Репутация: 920
- Настоящее имя: Владимир
- Откуда: Latvia
- Контактная информация:
Re: Управление контроллером MK1 и MK2 (planet-cnc)
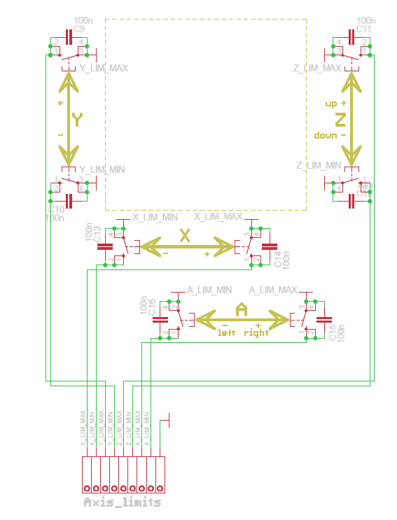
Как подключали концевики? Какая версия программы? У меня при срабатывании одного концевика моторы всех осей стоят как вкопанные, пока не отъедешь от сработанного концевика в другую сторону. Подключение из мануалаIvman писал(а):Когда любая из осей доходит до ограничения концевиком мотор останавливается а окно координаты загорается красным, оставляю эту ось неподвижно, перемещаю любую другую ось тоже до ограничения концевиком мотор не останавливается а окно координаты при этом загорается красным. Вот в этом и проблема! кто нибудь сталкивался с подобным?
- Lafayette
- Мастер
- Сообщения: 3514
- Зарегистрирован: 11 фев 2017, 21:25
- Репутация: 445
- Настоящее имя: Михаил
- Контактная информация:
Re: Управление контроллером MK1 и MK2 (planet-cnc)
Скажите пожалуйста, как в маче прописываются пины и порты для управления частотником, или дайте ссылку где почитать.