Как из нескольких фоток/рисунков получить 3d векторный файл?

Контроллеры, драйверы, датчики, управляющие устройства.

Где ты берешь УправляющиеПрограммы (читай: G-коды) для станков с ЧПУ?

Можно выбрать до 2 вариантов ответа

 
 
Результаты голосования

Аватара пользователя
Гармонист
Почётный участник
Почётный участник
Сообщения: 423
Зарегистрирован: 24 апр 2011, 09:14
Репутация: 72
Откуда: планета Земля
Контактная информация:

Как из нескольких фоток/рисунков получить 3d векторный файл?

Сообщение Гармонист »

Подскажите конвертер из формата mpo в stl
или как(посредством каких средств, методов, ПО...)
из серии нескольких 2d растровых фотографий/рисунков/видео одного объекта
получить векторную 3D модель этого объекта?

Для любого станка с чпу нужна УП.
Для создания Управляющей Программы нужен 3d образ
(в крайнем случае картинка и желательно векторная).
3d образ можно хранить например в stl формате... о том как его получить по серии снимков - пойдет дальше речь...
между прочим - это - закрывающая технология !!! из-за которой сканеры могут отойти на 2й план... (останутся только нано-сканеры)

Kolibri Cordless 3D Sensor

Kolibri Cordless 3D Sensor.jpg
Kolibri Cordless 3D Sensor.jpg (15.41 КБ) 40009 просмотров
Нашел интересное устройство "Kolibri Cordless 3D Sensor"
портативный 3d сканер с сохранением сразу в stl формат :D
Устройство направляет на объект лазерные параллельные линии, которые считывает 2 объектива и преобразуют в 3d.
но похоже:
1. Кажется оно не продается в массовой продаже
2. Кажется оно не позволяет создавать образов удаленных более 5 метров
хотя стоит проверить эту информацию

http://howgadget.com/2008/04/kolibri-co ... ensor.html

Samsung with 3D Hyper Real Engine

Samsung with 3D Hyper Real Engine.jpg (40009 просмотров) <a class='original' href='./download/file.php?id=2055&mode=view' target=_blank>Загрузить оригинал (45.61 КБ)</a>
В телевизорах фирмы Samsung используется технология "3D Hyper Real Engine"
позволяющая из 2d изображения получить 3d

Кто-нить знает - существуют ли программы с этим алгоритмом для преобразования в 3d?

3d фотоаппараты и mpo формат

sony 3d foto.jpg (40009 просмотров) <a class='original' href='./download/file.php?id=2056&mode=view' target=_blank>Загрузить оригинал (25.74 КБ)</a>
fujifilm 3d foto.jpg (40009 просмотров) <a class='original' href='./download/file.php?id=2057&mode=view' target=_blank>Загрузить оригинал (26.48 КБ)</a>
Появились 3d фотоаппараты у фирм Sony и FujiFilm


По сути создается 2 или более снимков с разных углов, которые склеиваются чтобы получить объемное изображение.
Склеиваются они в формате mpo

Так вот стал вопрос: как преобразовать картинки из mpo формата в stl формат?
Или хотя бы сделать 2,5d ?
Или хотя бы в 2d-gray scale?
Последний раз редактировалось Гармонист 30 дек 2014, 10:16, всего редактировалось 7 раз.
http://cnc-club.ru/forum/viewtopic.php?t=1064 - домашний станок типа "рука"
http://cnc-club.ru/forum/viewtopic.php?t=1107 - быстро создать 3d образ без сканера по фоткам
http://cnc-club.ru/forum/viewtopic.php?t=1073 - прогноз станко-строения
http://livehistory.ru - мозаика складывается
http://www.economics.kiev.ua - почему все так в нашем мире
Аватара пользователя
Nick
Мастер
Сообщения: 22776
Зарегистрирован: 23 ноя 2009, 16:45
Репутация: 1735
Заслуга: Developer
Откуда: Gatchina, Saint-Petersburg distr., Russia
Контактная информация:

Re: Подскажите конвертер из формата mop в stl

Сообщение Nick »

aftaev
Зачётный участник
Зачётный участник
Сообщения: 34042
Зарегистрирован: 04 апр 2010, 19:22
Репутация: 6194
Откуда: Казахстан.
Контактная информация:

Re: Подскажите конвертер из формата mop в stl

Сообщение aftaev »

сразу цену пишите чтоб у народа желание сразу опало :)
Дилетанту сложные вещи кажутся очень простыми, и только профессионал понимает насколько сложна самая простая вещь
Кто хочет - ищет возможности, кто не хочет - ищет оправдание.
Найди работу по душе и тебе не придется работать.
Аватара пользователя
Гармонист
Почётный участник
Почётный участник
Сообщения: 423
Зарегистрирован: 24 апр 2011, 09:14
Репутация: 72
Откуда: планета Земля
Контактная информация:

Re: Подскажите конвертер из формата mpo в stl

Сообщение Гармонист »

Nick писал(а):несколько прикольных штук
Ну ты кудесник! )))
Спасибо. :beer_blow:

Пошел изучать... :rasp:
Последний раз редактировалось Гармонист 13 фев 2012, 12:56, всего редактировалось 1 раз.
http://cnc-club.ru/forum/viewtopic.php?t=1064 - домашний станок типа "рука"
http://cnc-club.ru/forum/viewtopic.php?t=1107 - быстро создать 3d образ без сканера по фоткам
http://cnc-club.ru/forum/viewtopic.php?t=1073 - прогноз станко-строения
http://livehistory.ru - мозаика складывается
http://www.economics.kiev.ua - почему все так в нашем мире
Аватара пользователя
Гармонист
Почётный участник
Почётный участник
Сообщения: 423
Зарегистрирован: 24 апр 2011, 09:14
Репутация: 72
Откуда: планета Земля
Контактная информация:

Re: Подскажите конвертер из формата mpo в stl

Сообщение Гармонист »

Нужно бы как-то структурировать информацию...

Вариант №1.
Название "ARC 3D WebService"
Позволяет из серии 2D снимков сделать 3D векторное "изображение" (т.е. это как-раз то что нужно)
Если я правильно понял - оно бесплатное для не коммерческого использования
The webservice is intended for non-commercial use only.
Разработчики "The 3D models are created by the ARC 3D webservice, developed by the VISICS research group of the K.U.Leuven in Belgium"

Домашняя страница http://homes.esat.kuleuven.be
Скриншоты http://homes.esat.kuleuven.be/~konijn/3d/
Скачать http://homes.esat.kuleuven.be/~visit3d/ ... wnload.php
Отличный мануал(хау ту) в картинках http://homes.esat.kuleuven.be/~konijn/3d/how.html
и еще http://homes.esat.kuleuven.be/~visit3d/ ... rames.html
и еще - "просто" мануал http://homes.esat.kuleuven.be/~visit3d/ ... anual3.php
Платформы: Win, Lin, Mac
"родной" формат сохранения V3D is the proprietary file format of the ARC3D Epoch Webserive.

https://www.youtube.com/watch?v=eQPwDd513sA

сам пока не пользовался...
Не совсем понял каким боком MeshLab http://meshlab.sourceforge.net/ относится к "ARC 3D" ?
Последний раз редактировалось Гармонист 13 фев 2012, 12:57, всего редактировалось 3 раза.
http://cnc-club.ru/forum/viewtopic.php?t=1064 - домашний станок типа "рука"
http://cnc-club.ru/forum/viewtopic.php?t=1107 - быстро создать 3d образ без сканера по фоткам
http://cnc-club.ru/forum/viewtopic.php?t=1073 - прогноз станко-строения
http://livehistory.ru - мозаика складывается
http://www.economics.kiev.ua - почему все так в нашем мире
Аватара пользователя
Nick
Мастер
Сообщения: 22776
Зарегистрирован: 23 ноя 2009, 16:45
Репутация: 1735
Заслуга: Developer
Откуда: Gatchina, Saint-Petersburg distr., Russia
Контактная информация:

Re: Подскажите конвертер из формата mop в stl

Сообщение Nick »

Красиво, но фоток у него на триумфальной арке штук 40 :). Кстати, эта тема сейчас очень актуальна, готов поспорить, гугл и яндек уже разрабатывают такие же приложения для своих карт!

Я так понимаю, что meshlab они используют для построения объекта из облака точек. Триангуляция этих точек далеко не тривиальный процесс.
Аватара пользователя
Гармонист
Почётный участник
Почётный участник
Сообщения: 423
Зарегистрирован: 24 апр 2011, 09:14
Репутация: 72
Откуда: планета Земля
Контактная информация:

Re: Подскажите конвертер из формата mpo в stl

Сообщение Гармонист »

Nick писал(а):на триумфальной арке штук 40
Не обязательно так много. Вот пример. На нем кажется всего 6 фоток.
https://www.youtube.com/watch?v=_w4bJwDY_qU
к стати в инструкции написано что лучше всего не менее 5и, 6и фотографий...
Последний раз редактировалось Гармонист 13 фев 2012, 12:58, всего редактировалось 2 раза.
http://cnc-club.ru/forum/viewtopic.php?t=1064 - домашний станок типа "рука"
http://cnc-club.ru/forum/viewtopic.php?t=1107 - быстро создать 3d образ без сканера по фоткам
http://cnc-club.ru/forum/viewtopic.php?t=1073 - прогноз станко-строения
http://livehistory.ru - мозаика складывается
http://www.economics.kiev.ua - почему все так в нашем мире
Аватара пользователя
Nick
Мастер
Сообщения: 22776
Зарегистрирован: 23 ноя 2009, 16:45
Репутация: 1735
Заслуга: Developer
Откуда: Gatchina, Saint-Petersburg distr., Russia
Контактная информация:

Re: Подскажите конвертер из формата mop в stl

Сообщение Nick »

В принципе, количество фотографий не проблема, можно хоть 100 сделать.
Если есть время, попробуй их технологию интересно как она работает у обычных людей, а не разработчиков! У меня наш Gcodetools тоже лучше, чем у других работает :hehehe:
Аватара пользователя
Гармонист
Почётный участник
Почётный участник
Сообщения: 423
Зарегистрирован: 24 апр 2011, 09:14
Репутация: 72
Откуда: планета Земля
Контактная информация:

Re: Подскажите конвертер из формата mpo в stl

Сообщение Гармонист »

Nick писал(а):готов поспорить, гугл и яндек уже разрабатывают такие же приложения для своих карт!
Ты прав. Только зачем им напрягаться и делать аналог. Они просто в Google Earth реализовали импорт из MeshLab.
http://www.procedural.com/cityengine/pr ... mples.html

----------------------------------------------
Гармонист писал(а):Нужно бы как-то структурировать информацию...
Гармонист писал(а):Не совсем понял каким боком MeshLab относится к "ARC 3D" ?
Немного разобрался:
EPOCH - это сеть европейских институтов и учреждений объединенных идей сохранения культурного наследия...
http://epoch-net.org/index.php?option=c ... Itemid=360
эта сеть создала
EPOCH TOOLS
программные средства для создания 3d копий реальных объектов(исторических ценностей)
http://epoch-net.org/index.php?option=c ... Itemid=332
в которые входят:
1. "ARC 3D WebService" - по серии фоток создает векторную 3d модель
ARC 3D is a group of tools, allowing users to upload digital images to ARC 3D servers where a 3D reconstruction is performed of the scene and report the output back to the user. ARC 3D also provides a tool for producing and visualising the 3D scene using the data computed on the servers.

2. MeshLab - ???
Nick писал(а):Я так понимаю, что meshlab они используют для построения объекта из облака точек. Триангуляция этих точек далеко не тривиальный процесс.
"...Триангуляция..." ? :wtf:
Если MeshLab нужен для построения объекта из облака точек, тогда зачем нужен EPOCH Viewer?
вот описание мэшлаба от самих разработчиков. Может оно прояснит ситуацию?
MeshLab is an open source, portable, and extensible system for the processing and editing of unstructured 3D triangular meshes.
The system is aimed to help the processing of the typical not-so-small unstructured models arising in 3D scanning, providing a set of tools for editing, cleaning, healing, inspecting, rendering and converting this kind of meshes.

3. The EPOCH Viewer - какой-то просмотрщик 3d материала
The Epoch Viewer is a tool for interactive display and exploration of 3D scenes containing digital 3D artifacts. It is not only a viewer for static, pre-defined scenes, but it also allows to compose, edit, and save 3D scenes.
It supports 3D object formats that are specifically developed for CH. It has an integrated scripting language that allows to attach scripted behaviour to each object, which can even be used to realize 3D user interfaces.

4. и другие, как мне показалось бесполезные для станкостроителей вещи...
Последний раз редактировалось Гармонист 13 фев 2012, 12:58, всего редактировалось 1 раз.
http://cnc-club.ru/forum/viewtopic.php?t=1064 - домашний станок типа "рука"
http://cnc-club.ru/forum/viewtopic.php?t=1107 - быстро создать 3d образ без сканера по фоткам
http://cnc-club.ru/forum/viewtopic.php?t=1073 - прогноз станко-строения
http://livehistory.ru - мозаика складывается
http://www.economics.kiev.ua - почему все так в нашем мире
Аватара пользователя
Nick
Мастер
Сообщения: 22776
Зарегистрирован: 23 ноя 2009, 16:45
Репутация: 1735
Заслуга: Developer
Откуда: Gatchina, Saint-Petersburg distr., Russia
Контактная информация:

Re: Подскажите конвертер из формата mop в stl

Сообщение Nick »

Штука в том, что при сканировании ты получаешь 100 тысяч мильонов точек, потом чтобы из них получить цельный объект, нужно наделать полигонов = треугольников. Но мы не знаем, как между собой связаны точки, отсюда вся сложность задачи. Нужно соединить точки по три в треугольники, так, чтобы получился ровный объект без дыр и неровностей.

+
"cleaning, healing, inspecting, rendering and converting this kind of meshes"
Аватара пользователя
Гармонист
Почётный участник
Почётный участник
Сообщения: 423
Зарегистрирован: 24 апр 2011, 09:14
Репутация: 72
Откуда: планета Земля
Контактная информация:

Re: Как из нескольких фоток/рисунков получить 3d векторный ф

Сообщение Гармонист »

Вариант №2. Лазерная указка и видеокамера
Это разработка инженера-одиночки по имени Sebastian Korczak из Польши.
Это его личные разработки.
Метод: лазерной указки/линейкой в затененной обстановке освещается объект и записывается на видео.
Лазерная указка и считывание вэбкой.jpg (39977 просмотров) <a class='original' href='./download/file.php?id=2150&mode=view' target=_blank>Загрузить оригинал (68.65 КБ)</a>
Полученное видео преобразуется посредством его скрипта на Piton-e в информацию якобы полученную от 3d сканера! )))
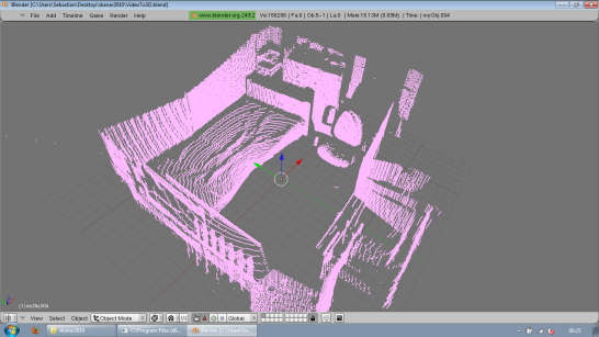
Далее информация подается в открытый редактор векторной графики Blender 2.49b API
Полученная комната в векторном формате.png (39977 просмотров) <a class='original' href='./download/file.php?id=2149&mode=view' target=_blank>Загрузить оригинал (110.32 КБ)</a>
который собственно и строит 3d векторное изображение.
(кажется матрица его камеры долго не выдержит снимать в темной комнате пусть и отраженный, но лазер)


Метод с использованием лазерной указки/линейки и считываение видеокамерой далеко не нов.
вот аналог... Программа DAVID
http://www.david-laserscanner.com/
а вот к ней руководство на русском http://www.david-laserscanner.com/wiki/ ... ng_started
лучше один раз увидеть чем сто раз прочитать
image_scanning DAVID.jpg (39977 просмотров) <a class='original' href='./download/file.php?id=2151&mode=view' target=_blank>Загрузить оригинал (19.18 КБ)</a>
screenshot_scanning_3d_front.jpg (39977 просмотров) <a class='original' href='./download/file.php?id=2152&mode=view' target=_blank>Загрузить оригинал (71.92 КБ)</a>

Интересен еще один его метод real-time перевода в вектор использую одну только лишь камеру.

Информацию об объеме он получает переводом в grayscale (градации серого) а потом чем чернее тем глубже... )))
Создание 3d векторной модели по 2d grayscale видео с вэбкамеры (39977 просмотров) <a class='original' href='./download/file.php?id=2148&mode=view' target=_blank>Загрузить оригинал (699.84 КБ)</a>
Создание 3d векторной модели по 2d grayscale видео с вэбкамеры
Взгляните на, полученное этим методом, векторное видео:
http://vimeo.com/6459174
Этот метод прост, но к сожалению неприменим,
т.к. инф-я о глубине получается в основном по теням, а не по реальным граням объекта...
http://cnc-club.ru/forum/viewtopic.php?t=1064 - домашний станок типа "рука"
http://cnc-club.ru/forum/viewtopic.php?t=1107 - быстро создать 3d образ без сканера по фоткам
http://cnc-club.ru/forum/viewtopic.php?t=1073 - прогноз станко-строения
http://livehistory.ru - мозаика складывается
http://www.economics.kiev.ua - почему все так в нашем мире
Аватара пользователя
Гармонист
Почётный участник
Почётный участник
Сообщения: 423
Зарегистрирован: 24 апр 2011, 09:14
Репутация: 72
Откуда: планета Земля
Контактная информация:

Re: Как из нескольких фоток/рисунков получить 3d векторный ф

Сообщение Гармонист »

Nick писал(а):У этого к сожалению нет программ/исходников http://www.youtube.com/watch?v=vEOmzjImsVc
Вариант №3 Видео + изменение положения сканируемого объекта относительно фона + вращение
Как вы думаете - почему голуби при ходьбе двигают головой? Конечно из-за особенностей строения своего тела.
Но и для создания объемного образа увиденного посредством только лишь одного глаза за счет смещения объекта!
(люди могут видеть один и тот же объект сразу двумя глазами - посредством чего мы строим объем даже у статических объектов)

Яркий представитель ProFORMA
ProFORMA: Probabilistic Feature-based On-line Rapid Model Acquisition
Разработка Пан Ки (Pan Qi), аспирант Университета Кембриджа.

https://www.youtube.com/watch?v=vEOmzjImsVc
Формат сохранения - ???
Сайт http://mi.eng.cam.ac.uk/~qp202
Где скачать пока не нашел...

Еще один представитель данного класса vi3dim 3D Scanner
https://www.youtube.com/watch?v=5otNClEEGSQ


Формат сохранения - ??? но по видео видно, что можно экспортировать в формат 3DS


Еще один представитель данного класса InSight3d
https://www.youtube.com/watch?v=LrZ2EeROpDk
Всего лишь по 2м фоткам создает 3d модель.
Но векторную ли???
Проект разработал чешский программист Лукаш Мач (Lukas Mach) на основе таких алгоритмов как SURF и SIFT.
В данном проекте не реализовано автоматическое постраение 3D поверxностей, но с основной задачей, определения глубины элементов сцены, пакет справляется хорошо.
Исходный код проекта и ссылка для скачивания доступены на insight3d.sourceforge.net
Для углубленного изучения есть учебник в pdf — как работать в insight3d.

... нашел еще новость по этой программе:
Компания Veeco разработала новую модель атомно-силового микроскопа Veeco InSight 3D Automic Force Microscope, предназначенного для производителей полупроводниковых кремниевых пластин толщиной в 45 нм и 32 нм.
...
Последний раз редактировалось Гармонист 19 сен 2011, 23:28, всего редактировалось 1 раз.
http://cnc-club.ru/forum/viewtopic.php?t=1064 - домашний станок типа "рука"
http://cnc-club.ru/forum/viewtopic.php?t=1107 - быстро создать 3d образ без сканера по фоткам
http://cnc-club.ru/forum/viewtopic.php?t=1073 - прогноз станко-строения
http://livehistory.ru - мозаика складывается
http://www.economics.kiev.ua - почему все так в нашем мире
Аватара пользователя
Nick
Мастер
Сообщения: 22776
Зарегистрирован: 23 ноя 2009, 16:45
Репутация: 1735
Заслуга: Developer
Откуда: Gatchina, Saint-Petersburg distr., Russia
Контактная информация:

Re: Как из нескольких фоток/рисунков получить 3d векторный ф

Сообщение Nick »

Ухты, спасибо за обзор! Что-нибудь уже попробовал? Было бы прикольно попробовать сделать модели одних и тех же объектов с сравнить результаты.
Гармонист писал(а):Но векторную ли???
Все 3d модели векторные, только большинство из них сделано из треугольников. А хорошие 3д модели делают из кривых Безье или сплайнов, и поверхностях на их основе.
Аватара пользователя
Гармонист
Почётный участник
Почётный участник
Сообщения: 423
Зарегистрирован: 24 апр 2011, 09:14
Репутация: 72
Откуда: планета Земля
Контактная информация:

3d = векторный формат ???

Сообщение Гармонист »

Nick писал(а):Все 3d модели векторные...
Ты ошибаешься. Если что-то выглядит как 3д то это еще не значит, что оно векторное.
Первый пример - анаглифическое изображение. Тут даже расписывать ничего не буду. Это 100% не вектор.

Второй пример - 3d фотики Sony
Вначале я подумал, что можно не покупать дорогой 3d сканер, а купить их фотоаппарат, посредством которого получать векторное изображение интересующих меня объектов, чтобы потом создавать по ним УП. Но углубившись меня застало разочарование и я понял, что эти фотики (пока что), несмотря на 3дэшность, не создают векторное изображение! :eh:
А без вектора как получить информацию о глубине, если по градациям серого не устраивает?

Убедись в этом сам:
Вот описание 2х 3d функций "3D Sweep Panorama" и "Sweep Multi-Angle" фот-а сони:
Как работает функция 3D Sweep Panorama

Для создания любого трехмерного изображения необходимо объединить снимки, снятые под разными углами. В других 3D-фотоаппаратах для создания трехмерного изображения требуется два объектива. В 3D-камерах Cyber-shot применяется технология Sweep Panorama, которая позволяет создавать великолепные снимки при помощи одного объектива.

Достаточно переместить камеру, и она автоматически снимет более 100 кадров под несколькими разными углами. После этого процессор камеры анализирует и сливает эти изображения, создавая полноценную трехмерную фотографию. Чтобы просмотреть еe, достаточно надеть пару 3D-очков или вывести изображение на экран 3D-телевизора
.
Обратите внимание "любого трехмерного изображения необходимо объединить снимки, снятые под разными углами" для того чтобы просмотреть 3d фотографию - да,
но для векторного изображения этого не всегда достаточно.
Почему? Почитайте вот тут http://homes.esat.kuleuven.be/~konijn/3d/how.html
Как работает функция Sweep Multi-Angle

Во время съемки при помощи функции Sweep Multi-Angle нужно просто переместить камеру Cyber-shot, а она автоматически сохранит множество различных изображений под 15 разными углами. После этого процессор камеры объединит эти изображения в два файла. В одном из них содержится настоящее 3D-изображение — его можно просмотреть, подключив камеру к совместимому 3D-телевизору и надев 3D-очки.
цитата взята с сайта сони http://www.sony.ru/hub/cyber-shot-digit ... ulti-angle
а вот оттуда же иллюстрации сказанного:
Екран-3.png (39965 просмотров) <a class='original' href='./download/file.php?id=2177&mode=view' target=_blank>Загрузить оригинал (156.13 КБ)</a>
Екран-1.png (39966 просмотров) <a class='original' href='./download/file.php?id=2173&mode=view' target=_blank>Загрузить оригинал (139.34 КБ)</a>
Екран-2.png (39966 просмотров) <a class='original' href='./download/file.php?id=2174&mode=view' target=_blank>Загрузить оригинал (102.99 КБ)</a>
Вот любопытный ролик... все выглядит как 3д но я здесь не вижу "артефактов" векторности, а они должны быть.
https://www.youtube.com/watch?v=8lmc9WcnIgc

Итак: мы имеем 2 файла. 1й для просмотра на самой камере, а 2й - для 3д телевизоров и т.п.
1й - это точно НЕ векторное из-е, а просто серия фоток.
2й - может быть 3д (с так называемым "настоящим" 3d :hehehe: )...
Другой файл позволяет просмотреть изображение с эффектом 3D прямо на экране камеры. Достаточно наклонить камеру слева направо (и обратно), чтобы увидеть изображение под разными углами. При этом будет отображаться не серия снимков, а цельное изображение — как если бы вы смотрели с движущейся точки или проходили мимо объекта съемки.
...и вот тут следовало бы вспомнить технологию создания 3d теми самыми телевизорами: в обычном кино/фото это просто растровая картинка, а в 3д это ДВЕ растровых картинки отдельно для левого и правого глаза!
Может технология шагнула в перед и я владею устаревшей информацией :?:
Поправьте меня, пожалуйста, кто разбирается в этом.

Но что-то мне подсказывает, что - 2й вариант - тоже - НЕ векторный,
а под словами "не серия снимков, а цельное изображение" - они имеют ввиду что-то вроде "видео/серии снимков" со специальным форматом сжатия. :think:
Последний раз редактировалось Гармонист 20 сен 2011, 11:11, всего редактировалось 1 раз.
http://cnc-club.ru/forum/viewtopic.php?t=1064 - домашний станок типа "рука"
http://cnc-club.ru/forum/viewtopic.php?t=1107 - быстро создать 3d образ без сканера по фоткам
http://cnc-club.ru/forum/viewtopic.php?t=1073 - прогноз станко-строения
http://livehistory.ru - мозаика складывается
http://www.economics.kiev.ua - почему все так в нашем мире
Аватара пользователя
Nick
Мастер
Сообщения: 22776
Зарегистрирован: 23 ноя 2009, 16:45
Репутация: 1735
Заслуга: Developer
Откуда: Gatchina, Saint-Petersburg distr., Russia
Контактная информация:

Re: Как из нескольких фоток/рисунков получить 3d векторный ф

Сообщение Nick »

Не путай 3d изображение и 3d модель. Модель это опасение пространственной формы объекта, а изображение - графическое представление этой формы на плоскости.

Все программы вверху (кроме тех, что встроены в фотики) строят 3d модель по нескольким изображениям или по скану при помощи лазера. Причем все эти модели проходят несколько стадий:
1. Облако точек - первичная стадия на которой находятся точки на модели и вычисляются их трехмерные координаты.
2. Полигонная модель, на основе облака точек создается поверхность модели из треугольников.
3. Улучшенная полигонная модель - модель из предыдущего шага улучшается, выравнивается сетка полигонов, сглаживаются шумы и т.д.
Аватара пользователя
Гармонист
Почётный участник
Почётный участник
Сообщения: 423
Зарегистрирован: 24 апр 2011, 09:14
Репутация: 72
Откуда: планета Земля
Контактная информация:

Re: Как из нескольких фоток/рисунков получить 3d векторный ф

Сообщение Гармонист »

Резюме: 3d фотоаппараты строят 3д изображение, а не 3д модель.
По 3д изображению нельзя получить информацию о глубине без перевода в 3д модель.
Поэтому 3д фотоаппараты (пока что) не подходят для нашей задачи быстрого создания УП.
http://cnc-club.ru/forum/viewtopic.php?t=1064 - домашний станок типа "рука"
http://cnc-club.ru/forum/viewtopic.php?t=1107 - быстро создать 3d образ без сканера по фоткам
http://cnc-club.ru/forum/viewtopic.php?t=1073 - прогноз станко-строения
http://livehistory.ru - мозаика складывается
http://www.economics.kiev.ua - почему все так в нашем мире
Drboo
Новичок
Сообщения: 5
Зарегистрирован: 20 сен 2011, 22:55
Репутация: 0
Контактная информация:

Re: Как из нескольких фоток/рисунков получить 3d векторный ф

Сообщение Drboo »

RE: из серии нескольких 2d растровых фотографий/рисунков/видео одного объекта
получить векторную 3D модель этого объекта?

Из личного опыта:
Photomodeler
Принцип:по базовым точкам объекта определяет положение камеры(фокус растояние и тд.), далее ручками простраиваеш модель.
Плюсы:
-при калибровке камеры с помощью меток дает хорошее качество 3Д модели
-Сама может строить модель, делать развертки по воерхностям.
-много форматов сохранения.
- умеет по 3-м и болле однозначных кривых строить 3Д
- достаточно хороша в сравнении с другими аналогами
Минусы:
- неудачное решение с просмотров с точки съемки.
- кривоватое управение точками и камерами, да что говорит всё упровление не фонтан.

Solidworks(SW) или CATIA
по принципу описаному выше, раставляем фотки и строим.
Желетельно знание Начертательной геометрии.

Будут вопросы пишите спрашивайте.
Аватара пользователя
Nick
Мастер
Сообщения: 22776
Зарегистрирован: 23 ноя 2009, 16:45
Репутация: 1735
Заслуга: Developer
Откуда: Gatchina, Saint-Petersburg distr., Russia
Контактная информация:

Re: Как из нескольких фоток/рисунков получить 3d векторный ф

Сообщение Nick »

Drboo писал(а):- умеет по 3-м и болле однозначных кривых строить 3Д
Я как-то так по чертежам отрисовывал модели автомобилей в Rhino. Может чертежи были не точные, может руки кривые, но когда по двум видам стоил кривую, на третьем она практически никогда не совпадала с тем, что нужно. И работа была.... скажем так кропотливая :geek:.
Drboo
Новичок
Сообщения: 5
Зарегистрирован: 20 сен 2011, 22:55
Репутация: 0
Контактная информация:

Re: Как из нескольких фоток/рисунков получить 3d векторный ф

Сообщение Drboo »

2Nick: в 3Д моделинге тоже свои хитрости есть)))
Это как кистью рисовать, легче создать отдельную тему на форуме)
Аватара пользователя
Nick
Мастер
Сообщения: 22776
Зарегистрирован: 23 ноя 2009, 16:45
Репутация: 1735
Заслуга: Developer
Откуда: Gatchina, Saint-Petersburg distr., Russia
Контактная информация:

Re: Как из нескольких фоток/рисунков получить 3d векторный ф

Сообщение Nick »

Nick писал(а):Не путай 3d изображение и 3d модель.
О вспомнил отличный термин, который все ставит на места - фотики делают не 3д изображение, а стереоизображение.
Drboo писал(а):Это как кистью рисовать, легче создать отдельную тему на форуме)
Это всегда пожалуйста! Эх сколько времени я в детстве на этот 3д моделлинг загубил :roll:...
О кстати, тут одна из первых работ: http://cnc-club.ru/forum/viewtopic.php? ... p=891#p891

А тему по 3д моделлированию можно пока в Офтопе открыть, кто знает, может потом перенесем в какую-нибудь ветку :).
Ответить

Вернуться в «Электроника»