Цифровой фильтр для коррекции неравномерности импульсов Step

Контроллеры, драйверы, датчики, управляющие устройства.
Аватара пользователя
michael-yurov
Почётный участник
Почётный участник
Сообщения: 11731
Зарегистрирован: 26 июл 2012, 00:10
Репутация: 4703
Настоящее имя: Михаил Львович
Откуда: Новоуральск
Контактная информация:

Re: Фильтр для сглаживания неравномерности импульсов Step

Сообщение michael-yurov »

Тогда для первого варианта делаю "проставку" на 6 осей.
Все равно производительности одного контроллера для всех 6 осей достаточно. А незадействованные оси почти не будут тратить ресурсы.
aftaev
Зачётный участник
Зачётный участник
Сообщения: 34042
Зарегистрирован: 04 апр 2010, 19:22
Репутация: 6194
Откуда: Казахстан.
Контактная информация:

Re: Фильтр для сглаживания неравномерности импульсов Step

Сообщение aftaev »

как ты 5ть осей 2 релюхи, сторожа все на Лпт повесишь?
Дилетанту сложные вещи кажутся очень простыми, и только профессионал понимает насколько сложна самая простая вещь
Кто хочет - ищет возможности, кто не хочет - ищет оправдание.
Найди работу по душе и тебе не придется работать.
Аватара пользователя
michael-yurov
Почётный участник
Почётный участник
Сообщения: 11731
Зарегистрирован: 26 июл 2012, 00:10
Репутация: 4703
Настоящее имя: Михаил Львович
Откуда: Новоуральск
Контактная информация:

Re: Фильтр для сглаживания неравномерности импульсов Step

Сообщение michael-yurov »

aftaev писал(а):как ты 5ть осей 2 релюхи, сторожа все на Лпт повесишь?
Так вот я и спрашиваю - что нужнее.

Сторожевой таймер можно вместо Enable,

вход ШИМ тоже можно перемычкой переключить на управление обычным реле.

С 4 осями было бы проще, но, вдруг, кому-то 5 осей нужно.

В конце концов можно пятую ось перемычками переводить на другие функции.

Но это усложняет устройство и для меня и для пользователей, а мне такой подход не нравится.
aftaev
Зачётный участник
Зачётный участник
Сообщения: 34042
Зарегистрирован: 04 апр 2010, 19:22
Репутация: 6194
Откуда: Казахстан.
Контактная информация:

Re: Фильтр для сглаживания неравномерности импульсов Step

Сообщение aftaev »

michael-yurov писал(а):С 4 осями было бы проще, но, вдруг, кому-то 5 осей нужно.
сторожевой таймер нужнее 5й оси.
Дилетанту сложные вещи кажутся очень простыми, и только профессионал понимает насколько сложна самая простая вещь
Кто хочет - ищет возможности, кто не хочет - ищет оправдание.
Найди работу по душе и тебе не придется работать.
Аватара пользователя
michael-yurov
Почётный участник
Почётный участник
Сообщения: 11731
Зарегистрирован: 26 июл 2012, 00:10
Репутация: 4703
Настоящее имя: Михаил Львович
Откуда: Новоуральск
Контактная информация:

Re: Фильтр для сглаживания неравномерности импульсов Step

Сообщение michael-yurov »

А протестировать фильтр кто-нибудь возьмется?
Вариант с проставкой между драйверами и интерфейсной платой подойдет?
aftaev
Зачётный участник
Зачётный участник
Сообщения: 34042
Зарегистрирован: 04 апр 2010, 19:22
Репутация: 6194
Откуда: Казахстан.
Контактная информация:

Re: Фильтр для сглаживания неравномерности импульсов Step

Сообщение aftaev »

michael-yurov писал(а):А протестировать фильтр кто-нибудь возьмется?
каким образом?
michael-yurov писал(а):Вариант с проставкой между драйверами и интерфейсной платой подойдет?
так лучшее наверно будет
Дилетанту сложные вещи кажутся очень простыми, и только профессионал понимает насколько сложна самая простая вещь
Кто хочет - ищет возможности, кто не хочет - ищет оправдание.
Найди работу по душе и тебе не придется работать.
Аватара пользователя
michael-yurov
Почётный участник
Почётный участник
Сообщения: 11731
Зарегистрирован: 26 июл 2012, 00:10
Репутация: 4703
Настоящее имя: Михаил Львович
Откуда: Новоуральск
Контактная информация:

Re: Фильтр для сглаживания неравномерности импульсов Step

Сообщение michael-yurov »

aftaev писал(а):
michael-yurov писал(а):А протестировать фильтр кто-нибудь возьмется?

каким образом?

Ну,.. каким...
Нужно будет подключить эту штуку к какому-нибудь станку станку (предположительно с шаговыми приводами), который управляется от LPT или от какого-то контроллера с не очень хорошим генератором импульсов Step/dir.
И сравнить - стал ли станок работать боле стабильно, как звук моторов изменился, насколько увеличилась максимальная скорость и максимальное ускорение.
(только максимальную скорость и ускорение нужно будет пробовать по отдельности для честности эксперимента).
А если есть цифровой осциллограф - так было бы очень желательно сравнить качество сигнала по картинке.

А потом (самое главное!) нужно будет здесь написать о том как стало ваааще круто и офигенно :hehehe:

Первые экземпляры для тестов отдам бесплатно, но стоимость пересылки - с тестирующего.

Обязательное условие - отписаться на форуме о качестве работы и стабильности.
Последний раз редактировалось michael-yurov 15 июн 2013, 05:12, всего редактировалось 1 раз.
Аватара пользователя
tooshka
Почётный участник
Почётный участник
Сообщения: 1803
Зарегистрирован: 24 окт 2012, 14:26
Репутация: 209
Настоящее имя: Андрей
Откуда: Нижний Новгород
Контактная информация:

Re: Фильтр для сглаживания неравномерности импульсов Step

Сообщение tooshka »

michael-yurov писал(а):Вариант с проставкой между драйверами и интерфейсной платой подойдет?
И тут нужно позвать маркетолога))) А смысл кому то покупать интерфейсную плату; драйвера; фильтр??? Может ориентироваться на два ЛПТ. Или включить фильтры в свою интерфейсную плату??? В конце концов китайщину дешевую повторить и прикрутить к ней фильтры???
Милая, ты услышь меня
под окном стою со своим я ЧПУ! (Протяжно; с надрывом; форте)
Внимание!!! Чрезмерное увлечение ЧПУ приводит к проблемам в семейных отношениях!
Аватара пользователя
michael-yurov
Почётный участник
Почётный участник
Сообщения: 11731
Зарегистрирован: 26 июл 2012, 00:10
Репутация: 4703
Настоящее имя: Михаил Львович
Откуда: Новоуральск
Контактная информация:

Re: Фильтр для сглаживания неравномерности импульсов Step

Сообщение michael-yurov »

tooshka писал(а):
michael-yurov писал(а):Вариант с проставкой между драйверами и интерфейсной платой подойдет?
И тут нужно позвать маркетолога))) А смысл кому то покупать интерфейсную плату; драйвера; фильтр??? Может ориентироваться на два ЛПТ. Или включить фильтры в свою интерфейсную плату??? В конце концов китайщину дешевую повторить и прикрутить к ней фильтры???
Тут проблема в том, что придется делать двустороннюю плату,
а значит - заказывать,
а значит - много,
а значит - грамотно спроектировать нужно.
Соответственно все это дело сильно затягивается :wik:

Да и не все используют LPT (есть, например, NCStudio),
А те, кто используют - уже купили себе интерфейсную плату.

Еще есть вариант сделать проставку для какой-либо существующей интерфейсной платы (например - для пурелоджиковской).
Т.е. воткнуть этот фильтр перед входом в интерфейсную плату... Но тут тоже есть ряд сложностей.
Аватара пользователя
tooshka
Почётный участник
Почётный участник
Сообщения: 1803
Зарегистрирован: 24 окт 2012, 14:26
Репутация: 209
Настоящее имя: Андрей
Откуда: Нижний Новгород
Контактная информация:

Re: Фильтр для сглаживания неравномерности импульсов Step

Сообщение tooshka »

michael-yurov писал(а):Еще есть вариант сделать проставку для какой-либо существующей интерфейсной платы (например - для пурелоджиковской).
Т.е. воткнуть этот фильтр перед входом в интерфейсную плату... Но тут тоже есть ряд сложностей.
А не пора ли вам Михаил замахнуться на "шекспира" сварганить драйвер для шаговика и встроить в него и фильтр??
Милая, ты услышь меня
под окном стою со своим я ЧПУ! (Протяжно; с надрывом; форте)
Внимание!!! Чрезмерное увлечение ЧПУ приводит к проблемам в семейных отношениях!
Аватара пользователя
michael-yurov
Почётный участник
Почётный участник
Сообщения: 11731
Зарегистрирован: 26 июл 2012, 00:10
Репутация: 4703
Настоящее имя: Михаил Львович
Откуда: Новоуральск
Контактная информация:

Re: Фильтр для сглаживания неравномерности импульсов Step

Сообщение michael-yurov »

tooshka писал(а):А смысл кому то покупать интерфейсную плату; драйвера; фильтр???
Смысл в том, что фильтр понадобится тем, у кого станок уже собран, и появились проблемы со сбоями, пропусками и т.п.
А те, кто только собирают станок - так им этот фильтр "нафиг не уперся". :freak_in_action:
tooshka писал(а):А не пора ли вам Михаил замахнуться на "шекспира" сварганить драйвер для шаговика и встроить в него и фильтр??
Мне кажется - чем проще и понятнее - тем лучше.
А хорошего оборудования на свете и так достаточно, просто оно денег стоит.
aftaev
Зачётный участник
Зачётный участник
Сообщения: 34042
Зарегистрирован: 04 апр 2010, 19:22
Репутация: 6194
Откуда: Казахстан.
Контактная информация:

Re: Фильтр для сглаживания неравномерности импульсов Step

Сообщение aftaev »

michael-yurov писал(а):Нужно будет подключить эту штуку к какому-нибудь станку станку (предположительно с шаговыми приводами), который управляется от LPT или от какого-то контроллера с не очень хорошим генератором импульсов Step/dir.
это есть шаговики + Мач
michael-yurov писал(а):И сравнить - стал ли станок работать боле стабильно, как звук моторов изменился, насколько увеличилась максимальная скорость и максимальное ускорение.
проверить можно
michael-yurov писал(а):А если есть цифровой осциллограф - так было бы очень желательно сравнить качество сигнала по картинке.
есть двухканальный
michael-yurov писал(а):Первые экземпляры для тестов отдам бесплатно, но стоимость пересылки - с тестирующего.
можно сообразить наверно
michael-yurov писал(а):Обязательное условие - отписаться на форуме о качестве работы и стабильности.
о правду я люблю писать :hehehe: :hehehe: :hehehe:
Дилетанту сложные вещи кажутся очень простыми, и только профессионал понимает насколько сложна самая простая вещь
Кто хочет - ищет возможности, кто не хочет - ищет оправдание.
Найди работу по душе и тебе не придется работать.
Аватара пользователя
michael-yurov
Почётный участник
Почётный участник
Сообщения: 11731
Зарегистрирован: 26 июл 2012, 00:10
Репутация: 4703
Настоящее имя: Михаил Львович
Откуда: Новоуральск
Контактная информация:

Re: Фильтр для сглаживания неравномерности импульсов Step

Сообщение michael-yurov »

Отправлю, без проблем.
Осталось только доделать )))
Постараюсь побыстрее.

Кому еще нужно - пишите,
Пока добрый - пообещаю отправить.
Аватара пользователя
Сергей Саныч
Мастер
Сообщения: 9116
Зарегистрирован: 30 май 2012, 14:20
Репутация: 2858
Откуда: Тюмень
Контактная информация:

Re: Фильтр для сглаживания неравномерности импульсов Step

Сообщение Сергей Саныч »

Есть острое желание протестировть. LinuxCNC -> 3 оси -> PLC545 -> ШД 28 кГ/см -> станок BF20 BF20 - очередная ЧПУизация китайского немца, осциллограф есть цифровой, с прочими условиями тоже согласен :)
Чудес не бывает. Бывают фокусы.
Аватара пользователя
michael-yurov
Почётный участник
Почётный участник
Сообщения: 11731
Зарегистрирован: 26 июл 2012, 00:10
Репутация: 4703
Настоящее имя: Михаил Львович
Откуда: Новоуральск
Контактная информация:

Re: Фильтр для сглаживания неравномерности импульсов Step

Сообщение michael-yurov »

Serg-tmn писал(а):Есть острое желание протестировть. LinuxCNC -> 3 оси -> PLC545 -> ШД 28 кГ/см -> станок BF20 BF20 - очередная ЧПУизация китайского немца, осциллограф есть цифровой, с прочими условиями тоже согласен :)
Тоже - без проблем.
Вот только доделаю :geek:
Думаю, уже довольно скоро будет готово.

Только вот надо будет мне подумать, как бы это поудобнее подключить то...
Решил делать пока что плату без дополнительной обвязки - просто 6 входов и 6 выходов Step/Dir, и питание 5 В.
Аватара пользователя
Сергей Саныч
Мастер
Сообщения: 9116
Зарегистрирован: 30 май 2012, 14:20
Репутация: 2858
Откуда: Тюмень
Контактная информация:

Re: Фильтр для сглаживания неравномерности импульсов Step

Сообщение Сергей Саныч »

Михаил, а режим умножения частоты Step будет? Для меня, например, это самое "вкусное". Поскольку PLC545 в режимах с высоким мультистеппингом работает гораздо лучше. Сейчас установлено х8, но это компромисс между плавностью и скоростью. Максимальная частота Step 30 кГц, больше из моего компьютера не выжимается.
Чудес не бывает. Бывают фокусы.
Аватара пользователя
michael-yurov
Почётный участник
Почётный участник
Сообщения: 11731
Зарегистрирован: 26 июл 2012, 00:10
Репутация: 4703
Настоящее имя: Михаил Львович
Откуда: Новоуральск
Контактная информация:

Re: Фильтр для сглаживания неравномерности импульсов Step

Сообщение michael-yurov »

Serg-tmn писал(а):Михаил, а режим умножения частоты Step будет? Для меня, например, это самое "вкусное". Поскольку PLC545 в режимах с высоким мультистеппингом работает гораздо лучше. Сейчас установлено х8, но это компромисс между плавностью и скоростью. Максимальная частота Step 30 кГц, больше из моего компьютера не выжимается.
Будет.

Вовремя напомнил!
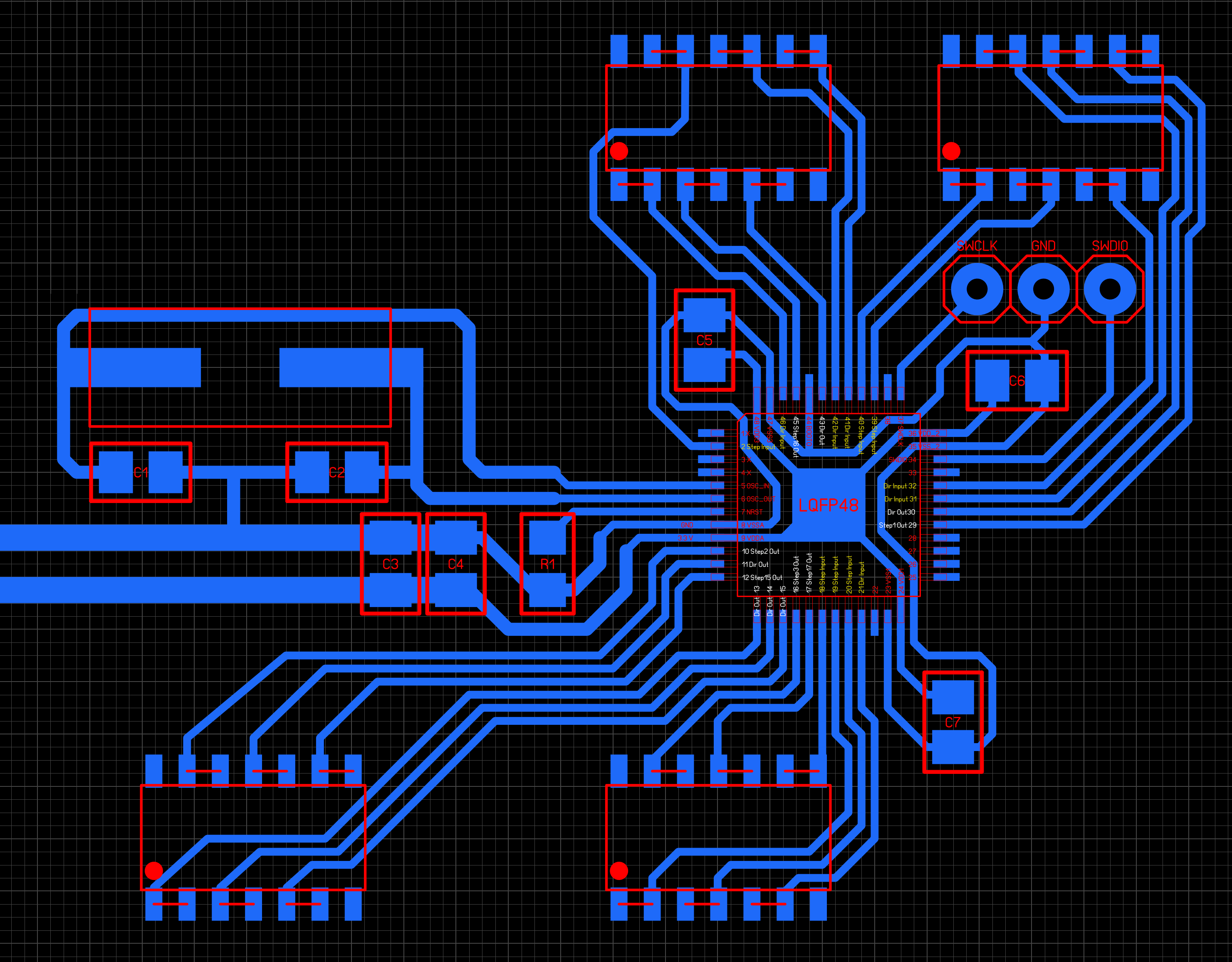
Я сейчас плату развожу, и как раз думал на тему того, что у меня ножек свободных что-то много остается... вроде бы не должно было...
А я же забыл dip-перключатели установить!
Untitled-1.png (4085 просмотров) <a class='original' href='./download/file.php?id=15437&mode=view' target=_blank>Загрузить оригинал (144.11 КБ)</a>
caha200762
Новичок
Сообщения: 39
Зарегистрирован: 10 мар 2012, 09:31
Репутация: 0
Откуда: Г. Новосибирск
Контактная информация:

Re: Фильтр для сглаживания неравномерности импульсов Step

Сообщение caha200762 »

Здравствуйте! Очень интересно протестировать Фильтр. Могу провести тест с применением KCam4, ПАУК-4х, Mach наверно самое интересное это с KCam4, так как даже на маленькой скорости есть прерывания и двигатели останавливаются. Имеется для теста 3-х осевые фрезерно-гравировальные ЧПУ, подключаемые к LPT: 1. с драйверами MOONS’ SR4 двигатели 23HS3422-11 2. с драйверами TA8435HQ двигатели ДШИ 200-2.
Аватара пользователя
michael-yurov
Почётный участник
Почётный участник
Сообщения: 11731
Зарегистрирован: 26 июл 2012, 00:10
Репутация: 4703
Настоящее имя: Михаил Львович
Откуда: Новоуральск
Контактная информация:

Re: Фильтр для сглаживания неравномерности импульсов Step

Сообщение michael-yurov »

caha200762 писал(а):Здравствуйте! Очень интересно протестировать Фильтр. Могу провести тест с применением KCam4, ПАУК-4х, Mach наверно самое интересное это с KCam4, так как даже на маленькой скорости есть прерывания и двигатели останавливаются. Имеется для теста 3-х осевые фрезерно-гравировальные ЧПУ, подключаемые к LPT: 1. с драйверами MOONS’ SR4 двигатели 23HS3422-11 2. с драйверами TA8435HQ двигатели ДШИ 200-2.
caha200762, отправлю, нет проблем.
Планирую закончить через неделю-другую.
Но придется что-то придумать, как подключить, т.к. в вашем случае придется делать что-то вроде проставки между выходом LPT компьютера и входом драйверов.
Проблема в том, что у разных многоканальных драйверов разное назначение пинов на разъеме LPT.

Видимо, я сделаю какую-то дополнительную платку с двумя LPT разъемами папой и мамой,
и сделаю возможность подключить (вручную проводками с помощью паяльника) фильтр в разрывы нужных линий.
caha200762
Новичок
Сообщения: 39
Зарегистрирован: 10 мар 2012, 09:31
Репутация: 0
Откуда: Г. Новосибирск
Контактная информация:

Re: Фильтр для сглаживания неравномерности импульсов Step

Сообщение caha200762 »

michael-yurov писал(а):Видимо, я сделаю какую-то дополнительную платку с двумя LPT разъемами папой и мамой,и сделаю возможность подключить (вручную проводками с помощью паяльника) фильтр в разрывы нужных линий.
Это хорошо, но можно и просто плату фильтра с подписанными адресами.
Спасибо, буду ждать.
Закрыто

Вернуться в «Электроника»