CNC1310 фрезер по металлу (126x88x38)

Тяжелые фрезерные станки по металлу.
Аватара пользователя
Курдль
Мастер
Сообщения: 2174
Зарегистрирован: 20 мар 2018, 16:55
Репутация: 282
Настоящее имя: Курдль Энтеропийский
Откуда: Msk
Контактная информация:

Re: CNC1310 фрезер по металлу (126x88x38)

Сообщение Курдль »

13Dmitriy писал(а): Если скручивать винтами, то вот такой профиль получается:
У тебя также не V-slot. И отверстия под резьбу неподходящие.
Но так или иначе, у меня на крыше нет 10 000 профилей 2040 нужной длины, равно как и 4040.
Так что мне всё равно покупать.
Маркетплэйс сообщил, что "Мы подключились к обращению и ответим вам в течение 1-2 дней". Думаю, что это автопилот.
А я тем временем вычислил Ген.директора конторы продавца, также еще конторы, где она еще директорствует или является учредителем. Узнал фактический адрес (оказывается я работаю в 10 минутах). Написал несколько дерзких писем по разным адресам и обещал наведаться, если что :)
Мой сайт: https://cnc-hobby.ru
13Dmitriy
Мастер
Сообщения: 258
Зарегистрирован: 16 авг 2020, 14:13
Репутация: 13
Контактная информация:

Re: CNC1310 фрезер по металлу (126x88x38)

Сообщение 13Dmitriy »

Курдль писал(а): Но так или иначе, у меня на крыше нет 10 000 профилей 2040 нужной длины, равно как и 4040.
Так что мне всё равно покупать.
А покупать приходится не там, где есть нужный размер профиля, а там, где точнее и ровнее режут ), а размер 20х40 гораздо более популярный.

Pens, а что там с устройством проверки аккумуляторов, как оно стабильный ток обеспечивает? или оно просто на резистор разряжает? Оно умеет само комбинировать резисторы для получения нужного тока, как например цифровой стабилизатор напряжения, который подключает нужную комбинацию обмоток трансформатора, для получения заданного напряжения.?
гражданинъ
Мастер
Сообщения: 1303
Зарегистрирован: 07 фев 2020, 21:00
Репутация: 170
Настоящее имя: Дмитрий
Контактная информация:

Re: CNC1310 фрезер по металлу (126x88x38)

Сообщение гражданинъ »

Курдль писал(а): Мне просто удалось приобрести принтер за 159 руб. 00 коп.
И за такие деньги ещё дерзить позволяют ? Или я что то не понял ?
Гражданином Непала может быть любой гражданин,зачатый НЕпалкой и НЕпальцем.
Аватара пользователя
Курдль
Мастер
Сообщения: 2174
Зарегистрирован: 20 мар 2018, 16:55
Репутация: 282
Настоящее имя: Курдль Энтеропийский
Откуда: Msk
Контактная информация:

Re: CNC1310 фрезер по металлу (126x88x38)

Сообщение Курдль »

гражданинъ писал(а): И за такие деньги ещё дерзить позволяют ? Или я что то не понял ?
Ну, 159 руб. заплатил продавцу я, а остальные 15К с чем-то - маркетплэйс, в котором у меня валялась с незапамятных времен кучка бонусов.
Так что продавец получил полную сумму и дерзости терпеть обязан.
Мой сайт: https://cnc-hobby.ru
Pens
Мастер
Сообщения: 242
Зарегистрирован: 18 июн 2019, 08:43
Репутация: 38
Настоящее имя: Андрей
Контактная информация:

Re: CNC1310 фрезер по металлу (126x88x38)

Сообщение Pens »

13Dmitriy писал(а): 22 авг 2023, 15:43 Pens, а что там с устройством проверки аккумуляторов, как оно стабильный ток обеспечивает? или оно просто на резистор разряжает? Оно умеет само комбинировать резисторы для получения нужного тока, как например цифровой стабилизатор напряжения, который подключает нужную комбинацию обмоток трансформатора, для получения заданного напряжения.?
Я не вижу ни малейшего смысла разряжать аккумулятор стабильным током. В конце концов единственное что интересно, - это количество кулонов, которые источник может отдать. Да, при этом не измеряется переменное внутреннее сопротивление источника, но в нормальных условиях эксплуатации влияние его мало. Диссертацию на тему источников питания я писать не собираюсь, поэтому мне достаточно общее число кулонов, отданное в нагрузку, пороговое напряжение отсечки и время до его достижения. INA219 одновременно измеряет текущий ток и напряжение на нагрузке, а также само считает мгновенную отдаваемую мощность. Поэтому да, - измеряется разряд на постоянный резистор. Изменение сопротивления резистора в связи с его нагревом тоже учитывается через мгновенные значения тока и напряжения. Основная причина такого решения - отсутствие необходимости в радиаторах на мощных ключах.
Аватара пользователя
Курдль
Мастер
Сообщения: 2174
Зарегистрирован: 20 мар 2018, 16:55
Репутация: 282
Настоящее имя: Курдль Энтеропийский
Откуда: Msk
Контактная информация:

Re: CNC1310 фрезер по металлу (126x88x38)

Сообщение Курдль »

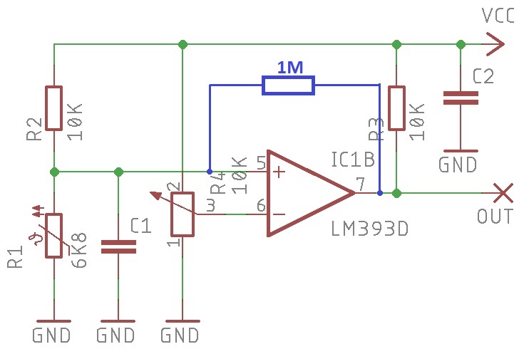
Помните, я рассказывал о сделанном мной нелепом устройстве кулер/термодатчик, которое работает в стартстопном режиме?
Вот только сейчас руки дошли до него - решил внести в схему немножечко гистерезиса.
Реверснул схему сенсора (кроме светодиодов индикации). Она собрана на компараторе LM393.
Правильно я понимаю, что внесение ПОС (синим) приведет к проявлению гистерезиса и не повлечет самовозбуждения?
tsensor.jpg (1024 просмотра) <a class='original' href='./download/file.php?id=208793&mode=view' target=_blank>Загрузить оригинал (55.09 КБ)</a>
Мой сайт: https://cnc-hobby.ru
Pens
Мастер
Сообщения: 242
Зарегистрирован: 18 июн 2019, 08:43
Репутация: 38
Настоящее имя: Андрей
Контактная информация:

Re: CNC1310 фрезер по металлу (126x88x38)

Сообщение Pens »

Курдль писал(а): 23 авг 2023, 09:04 Правильно я понимаю, что внесение ПОС (синим) приведет к проявлению гистерезиса и не повлечет самовозбуждения?
В Вашей схеме конденсатор C1 лишний. Если Вы боитесь наводок, то правильно выбирайте гистерезис - его размах должен превышать ожидаемый размах наводок. А конденсатор вместо обострения фронтов просто их затянет.

Кстати, Курдль. Не применительно к этой схеме, а просто в порядке идеи. Аналогичную задачу, но с гораздо большими возможностями (типа PID) можно реализовать на одной микросхеме ATTINY85. Там есть встроенный датчик температуры и встроенный PWM для управления нагрузкой. И чисто программное управление всем этим.
Последний раз редактировалось Pens 23 авг 2023, 10:22, всего редактировалось 2 раза.
13Dmitriy
Мастер
Сообщения: 258
Зарегистрирован: 16 авг 2020, 14:13
Репутация: 13
Контактная информация:

Re: CNC1310 фрезер по металлу (126x88x38)

Сообщение 13Dmitriy »

Pens писал(а): Я не вижу ни малейшего смысла разряжать аккумулятор стабильным током.
Я тоже не вижу, просто ты написал - "... коммутация всех резисторов осуществляются микроконтроллером независимо друг от друга, поэтому возможны различные комбинации их использования в зависимости от задачи и алгоритма."
Поэтому я и предположил, что алгоритм разряда неизменным током там тоже как-то реализован.
Pens
Мастер
Сообщения: 242
Зарегистрирован: 18 июн 2019, 08:43
Репутация: 38
Настоящее имя: Андрей
Контактная информация:

Re: CNC1310 фрезер по металлу (126x88x38)

Сообщение Pens »

13Dmitriy писал(а): 23 авг 2023, 09:51
Pens писал(а): Я не вижу ни малейшего смысла разряжать аккумулятор стабильным током.
Я тоже не вижу, просто ты написал - "... коммутация всех резисторов осуществляются микроконтроллером независимо друг от друга, поэтому возможны различные комбинации их использования в зависимости от задачи и алгоритма."
Поэтому я и предположил, что алгоритм разряда неизменным током там тоже как-то реализован.
Я имел в виду всего лишь возможность выбирать резистор в зависимости от напряжения аккумулятора и требуемого среднего тока разряда. Возможно и параллельное соединение нескольких резисторов для расширения диапазона возможностей.
13Dmitriy
Мастер
Сообщения: 258
Зарегистрирован: 16 авг 2020, 14:13
Репутация: 13
Контактная информация:

Re: CNC1310 фрезер по металлу (126x88x38)

Сообщение 13Dmitriy »

Курдль писал(а): А если он не нагревается, а имеет температуру окружающей среды, то почему он кулером охлаждается?
Этот эффект, изменения температур, называется: - "Охлаждающая способность движущегося воздуха"

"...воздух движется из-за разности давлений.И совершенно не важно, чем эта разность создаётся(Вентилятор, разность температур, и т.д.)При сжатии Т воздуха повышается, при разряжении понтжается. В области вентилятора давление выше, в области радиатора ниже, при этом Т радиатора преобретает Т движущегося воздуха. Эта Т ниже Т окружающего воздуха. Чем больше скорость движения воздуха, тем больше разность давлений, создаюших это движение, и больше разность температур. Этот эффект, изменения температур, называется: - "Охлаждающая способность движущегося воздуха"

https://forums.overclockers.ru/viewtopi ... 10&t=93867
Аватара пользователя
Курдль
Мастер
Сообщения: 2174
Зарегистрирован: 20 мар 2018, 16:55
Репутация: 282
Настоящее имя: Курдль Энтеропийский
Откуда: Msk
Контактная информация:

Re: CNC1310 фрезер по металлу (126x88x38)

Сообщение Курдль »

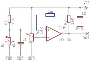
Pens писал(а): В Вашей схеме конденсатор C1 лишний. Если Вы боитесь наводок, то правильно выбирайте гистерезис - его размах должен превышать ожидаемый размах наводок. А конденсатор вместо обострения фронтов просто их затянет.
Не моя схема. Китайская. Могу, конечно, удалить конденсатор хирургическим путем...
TSensor.png (1005 просмотров) <a class='original' href='./download/file.php?id=208794&mode=view' target=_blank>Загрузить оригинал (360.36 КБ)</a>
Мой сайт: https://cnc-hobby.ru
Pens
Мастер
Сообщения: 242
Зарегистрирован: 18 июн 2019, 08:43
Репутация: 38
Настоящее имя: Андрей
Контактная информация:

Re: CNC1310 фрезер по металлу (126x88x38)

Сообщение Pens »

Курдль писал(а): 23 авг 2023, 10:32 Не моя схема. Китайская. Могу, конечно, удалить конденсатор хирургическим путем...
Без ПОС и гистерезиса - конденсатор нужен. С ПОС - нет.
Аватара пользователя
Курдль
Мастер
Сообщения: 2174
Зарегистрирован: 20 мар 2018, 16:55
Репутация: 282
Настоящее имя: Курдль Энтеропийский
Откуда: Msk
Контактная информация:

Re: CNC1310 фрезер по металлу (126x88x38)

Сообщение Курдль »

13Dmitriy писал(а): При сжатии Т воздуха повышается, при разряжении понтжается. В области вентилятора давление выше, в области радиатора ниже, при этом Т радиатора преобретает Т движущегося воздуха.
Если мы все еще обсуждаем "феномен" стартстопного режима моего устройства, то датчик в описанном и снятом на видео опыте стоял на пути набегающего воздуха. Т.е. в зоне повышенного давления. И из теории температура на нем при включении вентилятора должна повышаться. Но нет.
Pens писал(а): Без ПОС и гистерезиса - конденсатор нужен. С ПОС - нет.
Ок. Сдую.
Мой сайт: https://cnc-hobby.ru
13Dmitriy
Мастер
Сообщения: 258
Зарегистрирован: 16 авг 2020, 14:13
Репутация: 13
Контактная информация:

Re: CNC1310 фрезер по металлу (126x88x38)

Сообщение 13Dmitriy »

Курдль писал(а): стоял на пути набегающего воздуха.
возможно он стоял на пути движущегося воздуха, а это как раз и есть охлаждённый из-за разности давлений.
а если терморезистор подключить к тестеру, и дунуть на него вентилятором, покажет понижение температуры воздуха? Хотя у тебя там вроде не терморезистор, если +- написано. Можно попробовать и на обычный градусник дунуть.
Pens
Мастер
Сообщения: 242
Зарегистрирован: 18 июн 2019, 08:43
Репутация: 38
Настоящее имя: Андрей
Контактная информация:

Re: CNC1310 фрезер по металлу (126x88x38)

Сообщение Pens »

Если почитать:
https://pryshoff.ru/pochemu-vozdukh-na- ... 1%82%D1%8C , то там целый букет эффектов.
Аватара пользователя
Курдль
Мастер
Сообщения: 2174
Зарегистрирован: 20 мар 2018, 16:55
Репутация: 282
Настоящее имя: Курдль Энтеропийский
Откуда: Msk
Контактная информация:

Re: CNC1310 фрезер по металлу (126x88x38)

Сообщение Курдль »

13Dmitriy писал(а): а если терморезистор подключить к тестеру, и дунуть на него вентилятором, покажет понижение температуры воздуха?
Я считал, что для сферического коня в вакууме терморезистора в воздухе ничего не должно измениться, раз уж он не умеет потеть. Но ты объяснил мне, что может. Спасибо!
Pens писал(а): Если почитать
Какое счастье, что для решения наших прикладных задач всё это использовать не обязательно. Добавил гистерезиса - и всё решилось. :hottabych:
13Dmitriy писал(а): Хотя у тебя там вроде не терморезистор, если +- написано.
У меня там терморезистор. Но это стандартный аксессуар для ардуино-поделок, который может вместо терморезистора носить на том месте фотодиод, фоторезистор, датчик влажности и даже геркон (не спрашивай, зачем). Видимо поэтому пометка +/-.
Мой сайт: https://cnc-hobby.ru
Аватара пользователя
Курдль
Мастер
Сообщения: 2174
Зарегистрирован: 20 мар 2018, 16:55
Репутация: 282
Настоящее имя: Курдль Энтеропийский
Откуда: Msk
Контактная информация:

Re: CNC1310 фрезер по металлу (126x88x38)

Сообщение Курдль »

Курдль писал(а): Добавил гистерезиса - и всё решилось.
Сдул конденсатор и поставил резистор ООС.
Рассчитывать лень, наугад поставил 470К.
Вроде как гистерезис появился.
Но проверить не знаю, как.
Придумывать программу-методику испытаний тоже лень :hottabych:
Вложения
photo_2023-08-24_20-15-44.jpg (913 просмотров) <a class='original' href='./download/file.php?id=208863&mode=view' target=_blank>Загрузить оригинал (150.21 КБ)</a>
Мой сайт: https://cnc-hobby.ru
Pens
Мастер
Сообщения: 242
Зарегистрирован: 18 июн 2019, 08:43
Репутация: 38
Настоящее имя: Андрей
Контактная информация:

Re: CNC1310 фрезер по металлу (126x88x38)

Сообщение Pens »

Курдль писал(а): 24 авг 2023, 20:43 Сдул конденсатор и поставил резистор ООС.
Рассчитывать лень, наугад поставил 470К.
Вроде как гистерезис появился.
Но проверить не знаю, как.
Придумывать программу-методику испытаний тоже лень :hottabych:
Считается несложно. Фактически тут два делителя напряжения. Выходной размах напряжения операционника делится в соотношении сопротивления добавленного вами резистора и параллельно соединенных R1 и R2. И полученная дельта сравнивается с делителем Uпит * R1/(R1 +R2). Если знать зависимость сопротивления терморезистора от температуры, из этого можно получить какой дельте по температуре соответствует добавка ПОС, создающая гистерезис. Оно, конечно, зависимость нелинейная, но Excel в помощь ;)

Для стандартного NTC резистора в районе температуры 20 градусов и 470 кОм ПОС гистерезис должен быть в районе 1,5 градуса.
Аватара пользователя
Курдль
Мастер
Сообщения: 2174
Зарегистрирован: 20 мар 2018, 16:55
Репутация: 282
Настоящее имя: Курдль Энтеропийский
Откуда: Msk
Контактная информация:

Re: CNC1310 фрезер по металлу (126x88x38)

Сообщение Курдль »

Pens писал(а): Если знать зависимость сопротивления терморезистора от температуры
На этом я и обломался :)
Pens писал(а): Для стандартного NTC резистора в районе температуры 20 градусов и 470 кОм ПОС гистерезис должен быть в районе 1,5 градуса.
Спасибо! Это отличный результат для моего случая.
Мой сайт: https://cnc-hobby.ru
sinkacnc
Мастер
Сообщения: 488
Зарегистрирован: 11 июл 2023, 10:35
Репутация: 38
Настоящее имя: Alexey
Контактная информация:

Re: CNC1310 фрезер по металлу (126x88x38)

Сообщение sinkacnc »

Приобрел 3Д щуп на али. Встает с цангой 6мм. Теперь можно находить центры деталей и отверстий. С новым шпинделем поднимается на высоту 22 мм над столом Рекомендую. Вообще очень хотелось бы увеличить рабочую зону хотябы до 150х100х50… даже если бы там было 130х100х40, как заявлено, было бы куда проще. По факту по оси z у него около 35-36мм всего.
Ответить

Вернуться в «Фрезерные станки по металлам»