GGEasy (фрезеровка печатных плат на ЧПУ)

Обсуждение аспектов работы с CAМ программами, подготовка моделей, настройка постпроцессоров, настройка параметров инструментов, обсуждение стратегий обработки, симуляция обработки. Вопросы по G-коду.
vladi552
Кандидат
Сообщения: 79
Зарегистрирован: 10 ноя 2018, 15:06
Репутация: 2
Контактная информация:

Re: GGEasy (фрезеровка печатных плат на ЧПУ)

Сообщение vladi552 »

Сорри, если уже обсуждали, но...
Если гравировка контура выполняется фрезой 1.5мм и есть еще гравировка несимметричных отверстий по контуру той же фрезой, программа объединяет эту работу одним инструментом в один файл УП. Вроде бы все логично, но не в моем случае.
Я фрезерую контур и сверлю отверстия двуслойной печатной платы на половину ее толщины, это дольше по времени, зато столик не страдает от сверловки и края отверстий с обеих сторон чистые. Однако программа закидывает контур и отверстия ДЛЯ ДАННОГО СЛОЯ в один файл, а для другого слоя файла для фрезеровки только контура не генерируется. Это неправильно. Контур платы должен всегда выводиться в отдельный файл, это еще более сильное правило, если плата не прямоугольная.
Второе. Если плата не прямоугольная и имеет прямоугольные вырезы по углам, программа генерирует фрезеровку в этих вырезах ЗА ПРЕДЕЛАМИ КОНТУРА ПЛАТЫ. Это же ненужная работа! И существенно увеличивает время фрезеровки, изнашивает инструмент.
Аватара пользователя
Курдль
Мастер
Сообщения: 2174
Зарегистрирован: 20 мар 2018, 16:55
Репутация: 282
Настоящее имя: Курдль Энтеропийский
Откуда: Msk
Контактная информация:

Re: GGEasy (фрезеровка печатных плат на ЧПУ)

Сообщение Курдль »

Напомните, эта прога генерит код под Mach3?
Мой сайт: https://cnc-hobby.ru
Аватара пользователя
vitzin
Мастер
Сообщения: 419
Зарегистрирован: 27 фев 2020, 14:16
Репутация: 56
Настоящее имя: viktor vizin
Контактная информация:

Re: GGEasy (фрезеровка печатных плат на ЧПУ)

Сообщение vitzin »

Да
Adagumer
Новичок
Сообщения: 25
Зарегистрирован: 12 янв 2021, 22:33
Репутация: 3
Контактная информация:

Re: GGEasy (фрезеровка печатных плат на ЧПУ)

Сообщение Adagumer »

NCstudio тоже понимает, только надо в УП четыре верхние строки убрать, которые с кавычками и желательно расширение заменить на читаемое.
Аватара пользователя
Курдль
Мастер
Сообщения: 2174
Зарегистрирован: 20 мар 2018, 16:55
Репутация: 282
Настоящее имя: Курдль Энтеропийский
Откуда: Msk
Контактная информация:

Re: GGEasy (фрезеровка печатных плат на ЧПУ)

Сообщение Курдль »

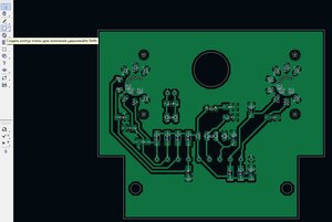
Как убрать траекторию гравировки по контуру платы?

Зачем при создании УП на обрезку по контуру, фреза обходит контур и снаружи и изнутри?

Что-то я не могу понять логику этой программы :(
Пойду уныло юзать FlatCAM
GGEasy.jpg (4730 просмотров) <a class='original' href='./download/file.php?id=208401&mode=view' target=_blank>Загрузить оригинал (385.85 КБ)</a>
Мой сайт: https://cnc-hobby.ru
vladi552
Кандидат
Сообщения: 79
Зарегистрирован: 10 ноя 2018, 15:06
Репутация: 2
Контактная информация:

Re: GGEasy (фрезеровка печатных плат на ЧПУ)

Сообщение vladi552 »

Курдль писал(а): Пойду уныло юзать FlatCAM
Вот уж где логику сложно понять... Не советую с ним связываться. Лучше совершите подвиг и изучите данную программу! Уверен, не пожалеете...
Аватара пользователя
Курдль
Мастер
Сообщения: 2174
Зарегистрирован: 20 мар 2018, 16:55
Репутация: 282
Настоящее имя: Курдль Энтеропийский
Откуда: Msk
Контактная информация:

Re: GGEasy (фрезеровка печатных плат на ЧПУ)

Сообщение Курдль »

vladi552 писал(а): Вот уж где логику сложно понять... Не советую с ним связываться. Лучше совершите подвиг и изучите данную программу! Уверен, не пожалеете...
Спасибо за нравоучение!
Но лучше бы Вы ответили на мой простой вопрос: как добиться нужной мне траектории обрезки платы.
А то я вот прямо сейчас сижу перед включенным станком - шпиндель крутится вхолостую - и недоумеваю, как создать УП.
Мой сайт: https://cnc-hobby.ru
Kost_irk
Мастер
Сообщения: 1000
Зарегистрирован: 19 июл 2018, 07:46
Репутация: 194
Откуда: Иркутск
Контактная информация:

Re: GGEasy (фрезеровка печатных плат на ЧПУ)

Сообщение Kost_irk »

Гравировку по контуру убирать не надо, если просто резать по контуру кукурузой - медь сильно лохматится, а если предварительно подрезать гравером - идеально. Проблема с контуром - не понятно, что выбираете в роли контура. Я переключаю в "пути апертуры" и выбираю внешний контур, нет проблем.
Аватара пользователя
Курдль
Мастер
Сообщения: 2174
Зарегистрирован: 20 мар 2018, 16:55
Репутация: 282
Настоящее имя: Курдль Энтеропийский
Откуда: Msk
Контактная информация:

Re: GGEasy (фрезеровка печатных плат на ЧПУ)

Сообщение Курдль »

Kost_irk писал(а): Гравировку по контуру убирать не надо, если просто резать по контуру кукурузой - медь сильно лохматится, а если предварительно подрезать гравером - идеально.
Мне нет дела до лохматости внешнего контура. К тому же у меня, с моей кукурузой, ничего не лохматится.
А вот на судьбу недешевых граверов мне не плевать :( Так что я лохматость лучше буду брить дрочовым напильником для придания плате пущей привлекательности.
Kost_irk писал(а): Проблема с контуром - не понятно, что выбираете в роли контура. Я переключаю в "пути апертуры" и выбираю внешний контур, нет проблем.
В роли контура выбираю, не поверите, - контур! Т.е. гружу в программу Гербер-файл board-outline, выделяю его, выбираю операцию "контур" и получаю то, что нарисовано сверху.
Мой сайт: https://cnc-hobby.ru
Vlad1953
Мастер
Сообщения: 234
Зарегистрирован: 25 ноя 2019, 19:23
Репутация: 29
Настоящее имя: Владимир Бурыгин
Откуда: Каменногорск
Контактная информация:

Re: GGEasy (фрезеровка печатных плат на ЧПУ)

Сообщение Vlad1953 »

В G2G такие операции выполняются в окне "Профиль". Вам необходимо поменять в строчке "Нормаль" на строчку "Пути апертуры". И в диалоговом окне можете делать что хотите, согласно выбранных команд в правом окне. Для примера выбрал команду "Снаружи". Если этого не сделать, то будет двойная обрезка.
Prof.PNG (4690 просмотров) <a class='original' href='./download/file.php?id=208412&mode=view' target=_blank>Загрузить оригинал (64.79 КБ)</a>
Prof1.PNG (4690 просмотров) <a class='original' href='./download/file.php?id=208413&mode=view' target=_blank>Загрузить оригинал (76.6 КБ)</a>
Аватара пользователя
Курдль
Мастер
Сообщения: 2174
Зарегистрирован: 20 мар 2018, 16:55
Репутация: 282
Настоящее имя: Курдль Энтеропийский
Откуда: Msk
Контактная информация:

Re: GGEasy (фрезеровка печатных плат на ЧПУ)

Сообщение Курдль »

Vlad1953 писал(а): В G2G такие операции выполняются в окне "Профиль". Вам необходимо поменять в строчке "Нормаль" на строчку "Пути апертуры".
Спасибо!
Однако осталась небольшая проблема: плата имеет большое отверстие по центру. И при выборе "Пути апертуры" его контур исчезает и не может быть выбран. Если вернуться в "Нормаль", и выбрать только его - опять повторяется кейс с двойным обходом.
Не принимайте мои стенания, как наезд на программу или автора.
Я представляю себе, что значит создавать ПО промышленного уровня.
За программу автору - респект!
Но мануал мог бы быть и поподробнее :hehehe:
Мой сайт: https://cnc-hobby.ru
Vlad1953
Мастер
Сообщения: 234
Зарегистрирован: 25 ноя 2019, 19:23
Репутация: 29
Настоящее имя: Владимир Бурыгин
Откуда: Каменногорск
Контактная информация:

Re: GGEasy (фрезеровка печатных плат на ЧПУ)

Сообщение Vlad1953 »

А как вы создали отверстие? Я такие вещи в SL делаю контуром и все проходит на ура.
Вот тут мануал на все случаи жизни - https://cnc3018.ru/threads/ggeasy-grber ... jami.2231/
Аватара пользователя
Курдль
Мастер
Сообщения: 2174
Зарегистрирован: 20 мар 2018, 16:55
Репутация: 282
Настоящее имя: Курдль Энтеропийский
Откуда: Msk
Контактная информация:

Re: GGEasy (фрезеровка печатных плат на ЧПУ)

Сообщение Курдль »

Vlad1953 писал(а): А как вы создали отверстие?
Любая уважающая себя программа работы с п/п имеет инструмент создания контура.
И GGEasy распознает этот объект в Gerber-файле корректно.

Инструмент контура платы (4654 просмотра) <a class='original' href='./download/file.php?id=208421&mode=view' target=_blank>Загрузить оригинал (145.12 КБ)</a>
Инструмент контура платы
Спасибо за ссылку!
Мой сайт: https://cnc-hobby.ru
Kost_irk
Мастер
Сообщения: 1000
Зарегистрирован: 19 июл 2018, 07:46
Репутация: 194
Откуда: Иркутск
Контактная информация:

Re: GGEasy (фрезеровка печатных плат на ЧПУ)

Сообщение Kost_irk »

Для простых плат я обычно не парюсь с контуром, а использую земляной полигон в качестве контуров, так меньше возни с разными герберами.
Vlad1953
Мастер
Сообщения: 234
Зарегистрирован: 25 ноя 2019, 19:23
Репутация: 29
Настоящее имя: Владимир Бурыгин
Откуда: Каменногорск
Контактная информация:

Re: GGEasy (фрезеровка печатных плат на ЧПУ)

Сообщение Vlad1953 »

Ну у каждого свои методы разработки платы и перестроиться к другому методу уже тяжеловато. Особенно такому старому мамонту, как я! :hottabych:
Аватара пользователя
Курдль
Мастер
Сообщения: 2174
Зарегистрирован: 20 мар 2018, 16:55
Репутация: 282
Настоящее имя: Курдль Энтеропийский
Откуда: Msk
Контактная информация:

Re: GGEasy (фрезеровка печатных плат на ЧПУ)

Сообщение Курдль »

Курдль писал(а): Однако осталась небольшая проблема: плата имеет большое отверстие по центру. И при выборе "Пути апертуры" его контур исчезает и не может быть выбран. Если вернуться в "Нормаль", и выбрать только его - опять повторяется кейс с двойным обходом.
Продолжаю упражнения с контуром платы.
Итак, прошлая версия платы имела круговое отверстие по центру, которое исчезало при выборе "апертуры..."
Версия платы №1, режим нормальный (4626 просмотров) <a class='original' href='./download/file.php?id=208432&mode=view' target=_blank>Загрузить оригинал (254.19 КБ)</a>
Версия платы №1, режим нормальный
Версия платы №1, режим &quot;Пути апертуры&quot; =&gt; внутренние отверстия исчезают (4626 просмотров) <a class='original' href='./download/file.php?id=208431&mode=view' target=_blank>Загрузить оригинал (256.94 КБ)</a>
Версия платы №1, режим "Пути апертуры" => внутренние отверстия исчезают
Версия платы №1, Выбрать всё =&gt; Профиль снаружи.  Всё Ок, кроме того, что нужное мне отверстие не обработано. (4626 просмотров) <a class='original' href='./download/file.php?id=208430&mode=view' target=_blank>Загрузить оригинал (262.04 КБ)</a>
Версия платы №1, Выбрать всё => Профиль снаружи. Всё Ок, кроме того, что нужное мне отверстие не обработано.
Версия платы №2, режим &quot;Нормальный&quot; Внутри прямоугольное отверстие (4626 просмотров) <a class='original' href='./download/file.php?id=208429&mode=view' target=_blank>Загрузить оригинал (258.47 КБ)</a>
Версия платы №2, режим "Нормальный" Внутри прямоугольное отверстие
Версия платы №2, режим &quot;Пути апертуры&quot; =&gt; отверстие внутри не исчезает, как в предыдущем прецеденте (4626 просмотров) <a class='original' href='./download/file.php?id=208428&mode=view' target=_blank>Загрузить оригинал (258.9 КБ)</a>
Версия платы №2, режим "Пути апертуры" => отверстие внутри не исчезает, как в предыдущем прецеденте
Версия платы №2, Выбрать всё =&gt; Профиль снаружи.  Сгенерирована траектория с внутренней и с внешней стороны контура. (4626 просмотров) <a class='original' href='./download/file.php?id=208427&mode=view' target=_blank>Загрузить оригинал (276.4 КБ)</a>
Версия платы №2, Выбрать всё => Профиль снаружи. Сгенерирована траектория с внутренней и с внешней стороны контура.
Мой сайт: https://cnc-hobby.ru
Kost_irk
Мастер
Сообщения: 1000
Зарегистрирован: 19 июл 2018, 07:46
Репутация: 194
Откуда: Иркутск
Контактная информация:

Re: GGEasy (фрезеровка печатных плат на ЧПУ)

Сообщение Kost_irk »

А если не выбирать все, а выделить только нужный контур, например внешний и сделать снаружи, или отверстие и сделать внутри? Еще, помню, давали мне герберы из под какой-то кривой программы, она контуры незамкнутые делала, были небольшие дырки. Вот это было весело.
Аватара пользователя
Курдль
Мастер
Сообщения: 2174
Зарегистрирован: 20 мар 2018, 16:55
Репутация: 282
Настоящее имя: Курдль Энтеропийский
Откуда: Msk
Контактная информация:

Re: GGEasy (фрезеровка печатных плат на ЧПУ)

Сообщение Курдль »

Kost_irk писал(а): А если не выбирать все, а выделить только нужный контур, например внешний и сделать снаружи, или отверстие и сделать внутри?
Если внешний контур выбрать по линиям, то опять с 2-х сторон формирует траекторию.
А если выбрать внутренний прямоугольник - то для него формирует правильную траекторию.
Мой сайт: https://cnc-hobby.ru
Kost_irk
Мастер
Сообщения: 1000
Зарегистрирован: 19 июл 2018, 07:46
Репутация: 194
Откуда: Иркутск
Контактная информация:

Re: GGEasy (фрезеровка печатных плат на ЧПУ)

Сообщение Kost_irk »

Думаю, ваша программа кладет в гербер контура чего-то не того. Предлагаю жахнуть земляной полигон до краев платы, накрутить в нем нужных дырок и выбрать в качестве контуров именно края полигона, тоже через "пути апертур".
Аватара пользователя
Курдль
Мастер
Сообщения: 2174
Зарегистрирован: 20 мар 2018, 16:55
Репутация: 282
Настоящее имя: Курдль Энтеропийский
Откуда: Msk
Контактная информация:

Re: GGEasy (фрезеровка печатных плат на ЧПУ)

Сообщение Курдль »

Kost_irk писал(а): Думаю, ваша программа кладет в гербер контура чего-то не того. Предлагаю жахнуть земляной полигон до краев платы, накрутить в нем нужных дырок и выбрать в качестве контуров именно края полигона, тоже через "пути апертур".
Спасибо, но изменять модель печатной платы в угоду программе я не буду.
Однако, эта проблема уже разбиралась в любезно указанном Вами мануале, только я не понял, как она решилась:
(для просмотра содержимого нажмите на ссылку)
21. Почему УП обрезки по контуру делается 2 раза, туда и обратно?
Grber2GCode (фрезеровка печатных плат на ЧПУ), изучаем, делимся опытом и достижениями. * ФОРУМ О СТАНКАХ CNC 3018
Вот где собака порылась. Это как-то не логично получается. Читает и отображает правильно в зеркале, а при сохранении нужно еще раз указывать какой слой должен быть. Правильней, что видишь на экране, то и получаешь на выходе.:) Ни чего не знаю, привычнее не танцевать с бубном, а видеть в САМ...
Мой сайт: https://cnc-hobby.ru
Ответить

Вернуться в «CAM пакеты»