Инвертор N700E и RS485
- Сергей Саныч
- Мастер
- Сообщения: 9116
- Зарегистрирован: 30 май 2012, 14:20
- Репутация: 2858
- Откуда: Тюмень
- Контактная информация:
Инвертор N700E и RS485
Есть необходимость управлять инвертором Hyundai N700E-015SF по интерфейсу RS485. В et-rus мне сказали, что для этого нужен специальный интерфейсный модуль, который ставится вместо штатной панели управления и позволяет работать по RS485, либо вынести панель управления на некоторое расстояние. Модуль, в общем-то, недорогой и я подозреваю, что у него внутри особых мозгов нет. Никто с таким не сталкивался?
Чудес не бывает. Бывают фокусы.
-
Gaspar
- Кандидат
- Сообщения: 91
- Зарегистрирован: 06 апр 2013, 10:37
- Репутация: 2
- Откуда: Украина, Киев
- Контактная информация:
Re: Инвертор N700E и RS485
Хотел создать тему по подключению частотника mach3, а тут смотрю почти похожая тема.
У меня частотник Hyundai N700E-022SF, как мне его подключить к mach3, что для этого надо?
У меня частотник Hyundai N700E-022SF, как мне его подключить к mach3, что для этого надо?
- Serg
- Мастер
- Сообщения: 21923
- Зарегистрирован: 17 апр 2012, 14:58
- Репутация: 5183
- Заслуга: c781c134843e0c1a3de9
- Настоящее имя: Сергей
- Откуда: Москва
- Контактная информация:
Re: Инвертор N700E и RS485
Serg-tmn, можешь сфоткать поподробней кишочки штатной панели управления? Может разглядим чего там такого, вариантов реализации как правило не дофига.
Я не Христос, рыбу не раздаю, но могу научить, как сделать удочку...
- Сергей Саныч
- Мастер
- Сообщения: 9116
- Зарегистрирован: 30 май 2012, 14:20
- Репутация: 2858
- Откуда: Тюмень
- Контактная информация:
Re: Инвертор N700E и RS485
Постараюсь отсканить в выходные, если не забуду домой взять.UAVpilot писал(а):ожешь сфоткать поподробней кишочки штатной панели управления?
А так я таки купил интерфейсный модуль. Когда понял, что парой проводков не обойтись. Нужна, как минимум, опторазвязка. Управляющая электроника инвертора гальванически связана с сетью питания.
Вообще, странно корейцы сделали. Как в перестроечном анекдоте - либо чай с сахаром, либо руки с мылом
Чтобы перейти с ручного управления на автоматическое, нужно морду у инвертора менять. При том что не все параметры, которые настраиваются вручную, можно менять по интерфейсу.
Правда, разбирается этот инвертор, как Лего.
Нужен интерфейсный модуль, который ставится вместо штатной панели управления, переходник COM-RS485 или USB-RS485, соединительный кабель (можно самому сделать). Ну и нужно разобраться, как все это хозяйство программно привязать к мачу.Gaspar писал(а):У меня частотник Hyundai N700E-022SF, как мне его подключить к mach3, что для этого надо?
В LinuxCNC это делается достаточно просто Управление частотником через modbus. #1
конкретно по N700E Управление частотником через modbus. #72
Чудес не бывает. Бывают фокусы.
- Serg
- Мастер
- Сообщения: 21923
- Зарегистрирован: 17 апр 2012, 14:58
- Репутация: 5183
- Заслуга: c781c134843e0c1a3de9
- Настоящее имя: Сергей
- Откуда: Москва
- Контактная информация:
Re: Инвертор N700E и RS485
Это очень странно. Даже в дешёвых хуанянгах эти части гальванически развязаны.Serg-tmn писал(а):Управляющая электроника инвертора гальванически связана с сетью питания.
Я не Христос, рыбу не раздаю, но могу научить, как сделать удочку...
- Сергей Саныч
- Мастер
- Сообщения: 9116
- Зарегистрирован: 30 май 2012, 14:20
- Репутация: 2858
- Откуда: Тюмень
- Контактная информация:
Re: Инвертор N700E и RS485
А как контроллер инвертора управляет выходными ключами? Через оптроны?UAVpilot писал(а):Это очень странно. Даже в дешёвых хуанянгах эти части гальванически развязаны.
я в порядке изучения инвертора ткнулся обычным тестером между сетевой клеммой и общим проводом МК инвертора - звонится!
Естественно, входы управления опторазвязаны, еще в инверторе есть гальванически развязанный источник 24В для питания схем ввода-вывода.
Чудес не бывает. Бывают фокусы.
- Serg
- Мастер
- Сообщения: 21923
- Зарегистрирован: 17 апр 2012, 14:58
- Репутация: 5183
- Заслуга: c781c134843e0c1a3de9
- Настоящее имя: Сергей
- Откуда: Москва
- Контактная информация:
Re: Инвертор N700E и RS485
Да.Serg-tmn писал(а):А как контроллер инвертора управляет выходными ключами? Через оптроны?
Я не Христос, рыбу не раздаю, но могу научить, как сделать удочку...
- Сергей Саныч
- Мастер
- Сообщения: 9116
- Зарегистрирован: 30 май 2012, 14:20
- Репутация: 2858
- Откуда: Тюмень
- Контактная информация:
Re: Инвертор N700E и RS485
Плата родной панели N700E
Плата адаптера
Панель управления и адаптер, который вместо нее ставится
Чудес не бывает. Бывают фокусы.
- Serg
- Мастер
- Сообщения: 21923
- Зарегистрирован: 17 апр 2012, 14:58
- Репутация: 5183
- Заслуга: c781c134843e0c1a3de9
- Настоящее имя: Сергей
- Откуда: Москва
- Контактная информация:
Re: Инвертор N700E и RS485
Вобщем скорее всего адаптер сделать не проблема. Перепиши маркировку U1 и U2, а то на фотке сложно разглядеть. Ну и посмотри какие контакты разъёма используются для RS485, там похоже ещё что-то выведено.
Я не Христос, рыбу не раздаю, но могу научить, как сделать удочку...
- Сергей Саныч
- Мастер
- Сообщения: 9116
- Зарегистрирован: 30 май 2012, 14:20
- Репутация: 2858
- Откуда: Тюмень
- Контактная информация:
Re: Инвертор N700E и RS485
U1 - 1201ARZ - гальваническая развязка
U2 - обозначение живьем тоже нечитаемое, но это, однозначно, стандартный приемопередатчик RS485
По разъему:
3 - RS485(A)
6 - RS485(B)
8 - GND
Самое смешное, что в прилагаемой документации подробно и с картинками расписано, как заменить инвертору морду лица, но ни слова про разводку разъема
По разъему:
3 - RS485(A)
6 - RS485(B)
8 - GND
Самое смешное, что в прилагаемой документации подробно и с картинками расписано, как заменить инвертору морду лица, но ни слова про разводку разъема
Чудес не бывает. Бывают фокусы.
- Serg
- Мастер
- Сообщения: 21923
- Зарегистрирован: 17 апр 2012, 14:58
- Репутация: 5183
- Заслуга: c781c134843e0c1a3de9
- Настоящее имя: Сергей
- Откуда: Москва
- Контактная информация:
Re: Инвертор N700E и RS485
Да, и по включению похоже на что-то типа MAX485. А те 3 оптрона - это похоже, что на этом адаптере реализован ещё какой-то интерфейс, может даже RS232.
Вобщем полагаю самое трудное в реализации такого переходника будет уговорить тебя восстанивить схемку по плате, а самая труднодобываемая деталь - этот мелкий разъём.
Кстати, а сколько стоит этот адаптер?
Вобщем полагаю самое трудное в реализации такого переходника будет уговорить тебя восстанивить схемку по плате, а самая труднодобываемая деталь - этот мелкий разъём.
Кстати, а сколько стоит этот адаптер?
Я не Христос, рыбу не раздаю, но могу научить, как сделать удочку...
- Сергей Саныч
- Мастер
- Сообщения: 9116
- Зарегистрирован: 30 май 2012, 14:20
- Репутация: 2858
- Откуда: Тюмень
- Контактная информация:
Re: Инвертор N700E и RS485
Попробую забороть лень и нарисовать схему.
750 рублей. Так что повторять его 1:1 вряд ли есть смысл, учитывая труднодобываемость мелкого разъема. А вот если сделать маленькую платку с парой оптронов и чем-нибудь вроде FT232R, подпаять ее четырьмя проводочками к плате панели управления и вывести на морду разъем USB - есть шанс получить инвертор с управлением по USB. Для любителей - гораздо удобнее, чем RS485.UAVpilot писал(а):Кстати, а сколько стоит этот адаптер?
Чудес не бывает. Бывают фокусы.
- Serg
- Мастер
- Сообщения: 21923
- Зарегистрирован: 17 апр 2012, 14:58
- Репутация: 5183
- Заслуга: c781c134843e0c1a3de9
- Настоящее имя: Сергей
- Откуда: Москва
- Контактная информация:
Re: Инвертор N700E и RS485
Подпаять думаю не получится - на шине RS485 допускается только одно мастер-устройство, коим и является панель управления (видно, что на обоих платах используются одинаковые контакты).
Разве что делать свою панель управления на каком-нибудь МК и в ней делать возможность двойного управления.
P.S. Думал следующим моим инверторм будет будет такой, но теперь как-то расхотелось...
Разве что делать свою панель управления на каком-нибудь МК и в ней делать возможность двойного управления.
P.S. Думал следующим моим инверторм будет будет такой, но теперь как-то расхотелось...
Я не Христос, рыбу не раздаю, но могу научить, как сделать удочку...
- Сергей Саныч
- Мастер
- Сообщения: 9116
- Зарегистрирован: 30 май 2012, 14:20
- Репутация: 2858
- Откуда: Тюмень
- Контактная информация:
Re: Инвертор N700E и RS485
Есть вариант - поставить переключатель, который будет тупо ресетить МК панели при работе с внешним управлением. Всё удобнее, чем морду переставлять.
Чудес не бывает. Бывают фокусы.
- Сергей Саныч
- Мастер
- Сообщения: 9116
- Зарегистрирован: 30 май 2012, 14:20
- Репутация: 2858
- Откуда: Тюмень
- Контактная информация:
Re: Инвертор N700E и RS485
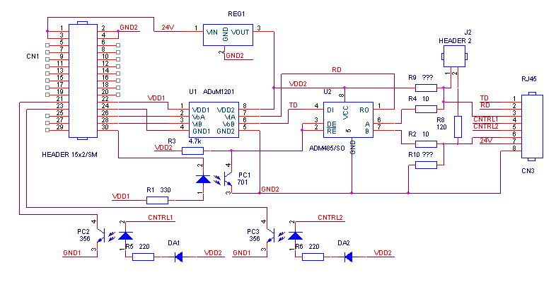
Таки срисовал схему платы адаптера от N700E.
Блокировочные конденсаторы рисовать поленился. На понимание работы не влияет.
Блокировочные конденсаторы рисовать поленился. На понимание работы не влияет.
Чудес не бывает. Бывают фокусы.
- Serg
- Мастер
- Сообщения: 21923
- Зарегистрирован: 17 апр 2012, 14:58
- Репутация: 5183
- Заслуга: c781c134843e0c1a3de9
- Настоящее имя: Сергей
- Откуда: Москва
- Контактная информация:
Re: Инвертор N700E и RS485
А про входы с оптронами чего-нибудь написано, для чего они?
Я не Христос, рыбу не раздаю, но могу научить, как сделать удочку...
- Сергей Саныч
- Мастер
- Сообщения: 9116
- Зарегистрирован: 30 май 2012, 14:20
- Репутация: 2858
- Откуда: Тюмень
- Контактная информация:
Re: Инвертор N700E и RS485
Да в "документации" вообще ничего не написано, что куда. Даже разводку RS485 пришлось узнавать, ковыряя платуUAVpilot писал(а):А про входы с оптронами чего-нибудь написано, для чего они?
Вообще, этот адаптер двойного назначения - может работать по RS485 с внешним устройством и может применяться для выноса панели управления. Для этого есть специальный держатель
Последний раз редактировалось Сергей Саныч 15 апр 2013, 03:58, всего редактировалось 2 раза.
Чудес не бывает. Бывают фокусы.
- Serg
- Мастер
- Сообщения: 21923
- Зарегистрирован: 17 апр 2012, 14:58
- Репутация: 5183
- Заслуга: c781c134843e0c1a3de9
- Настоящее имя: Сергей
- Откуда: Москва
- Контактная информация:
Re: Инвертор N700E и RS485
Тогда понятно - возможно это для кнопок пуск и стоп.
Я не Христос, рыбу не раздаю, но могу научить, как сделать удочку...
- Сергей Саныч
- Мастер
- Сообщения: 9116
- Зарегистрирован: 30 май 2012, 14:20
- Репутация: 2858
- Откуда: Тюмень
- Контактная информация:
Re: Инвертор N700E и RS485
Возможно эти входы как-то сигнализируют о конфигурации (обозначения CNTRL на схеме совершенно условны).
А для пуска/стопа/ступенчатого_изменения _скорости/и _еще_много_чего в самОм инверторе есть клеммы программируемого ввода/вывода (пункт 5 мануала).
А для пуска/стопа/ступенчатого_изменения _скорости/и _еще_много_чего в самОм инверторе есть клеммы программируемого ввода/вывода (пункт 5 мануала).
- Вложения
-
- N700E_Manual_0.4~3.7kW_2.pdf
- (2.01 МБ) 1068 скачиваний
Чудес не бывает. Бывают фокусы.
- Serg
- Мастер
- Сообщения: 21923
- Зарегистрирован: 17 апр 2012, 14:58
- Репутация: 5183
- Заслуга: c781c134843e0c1a3de9
- Настоящее имя: Сергей
- Откуда: Москва
- Контактная информация:
Re: Инвертор N700E и RS485
Не, я про кнопки пуск и стоп на самой панельке - вполне логично сделать их мимо RS485 для надёжности. Впрочем там ещё говорится о какой-то дополнительно панели управления...
Я не Христос, рыбу не раздаю, но могу научить, как сделать удочку...