Рабочее поле:700*700*400
Обрабатываемые материалы: Люминь. Сталь
Чертежи, фото, видео станка: Что пробовал: Лить станину из полимергранита
Что плучилось: Впринципе неплохи получилос))
Что не получилось: Убрать полностью влияние температурных расширений.
Ориентировочный бюджет: 500 к
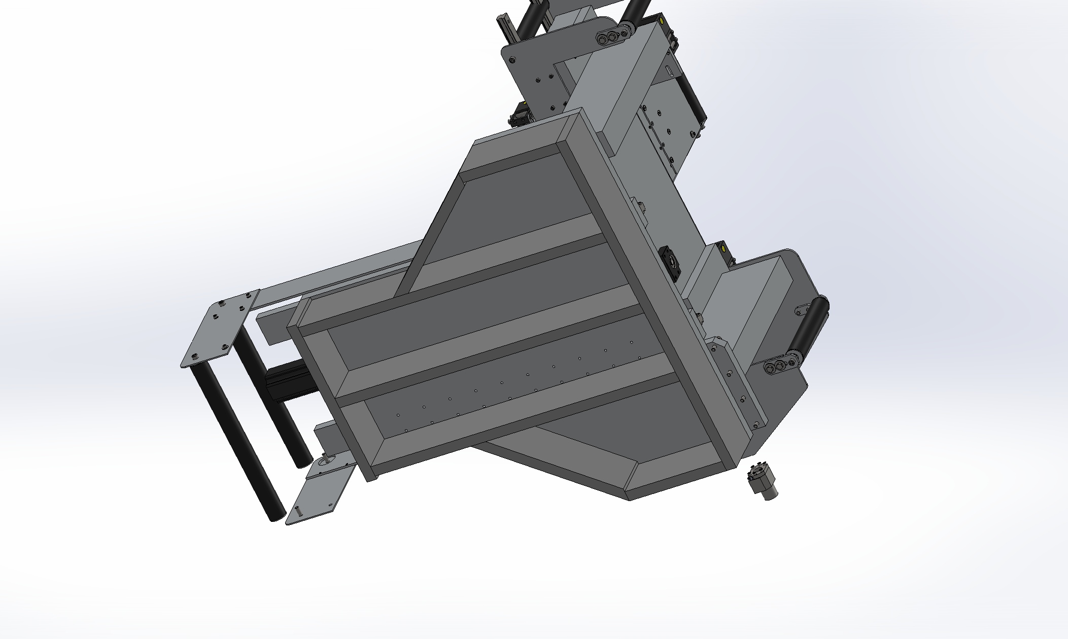
Вобщем концепция такова, на фото видны основные изменения, колонны будут из глыб люмишки с ребрами жесткости, основание будет из люминевой плиты так же с многочисленными ребрами жесткости (еще добавлю) Пока начал проектировать , через месяц начну уже закупку комплектухи, вобщем пошла свистопляска, новый проект. Для чего это все? Полимергранит это конечно хорошо, но меня постоянно не покидает мысль что разница температурных расширений вносит свои коррективы в точность и поэтому надо просто сделать все из люмишки, дорого , но так вряд - ли кто - то делал, но в теории жесткости должно быть не меньше чем у гранитного , а главное никаких внутренних напряжений, все детали будут фрезероваться, вылеживаться, а потом повторно фрезероваться, дошабриваться по надобности и стягиваться.
Направляющие роликовые
Вообще думаю все же прислушаться к совету фрезерюги и сделать его с автосменой, надо же как то прогрессировать то)
