Fusion360. Как выбрать Predrill point если на модели его нет

Обсуждение аспектов работы с CAМ программами, подготовка моделей, настройка постпроцессоров, настройка параметров инструментов, обсуждение стратегий обработки, симуляция обработки. Вопросы по G-коду.
Аватара пользователя
Курдль
Мастер
Сообщения: 2174
Зарегистрирован: 20 мар 2018, 16:55
Репутация: 282
Настоящее имя: Курдль Энтеропийский
Откуда: Msk
Контактная информация:

Fusion360. Как выбрать Predrill point если на модели его нет

Сообщение Курдль »

Привет, друзья!
Без длинных описаний приведу 2 картинки, из которых станет все понятно.
Имеется гайка трапецеидального винта. В ней 4 отверстия под крепеж.
Необходимо 2 из них расширить до слота.
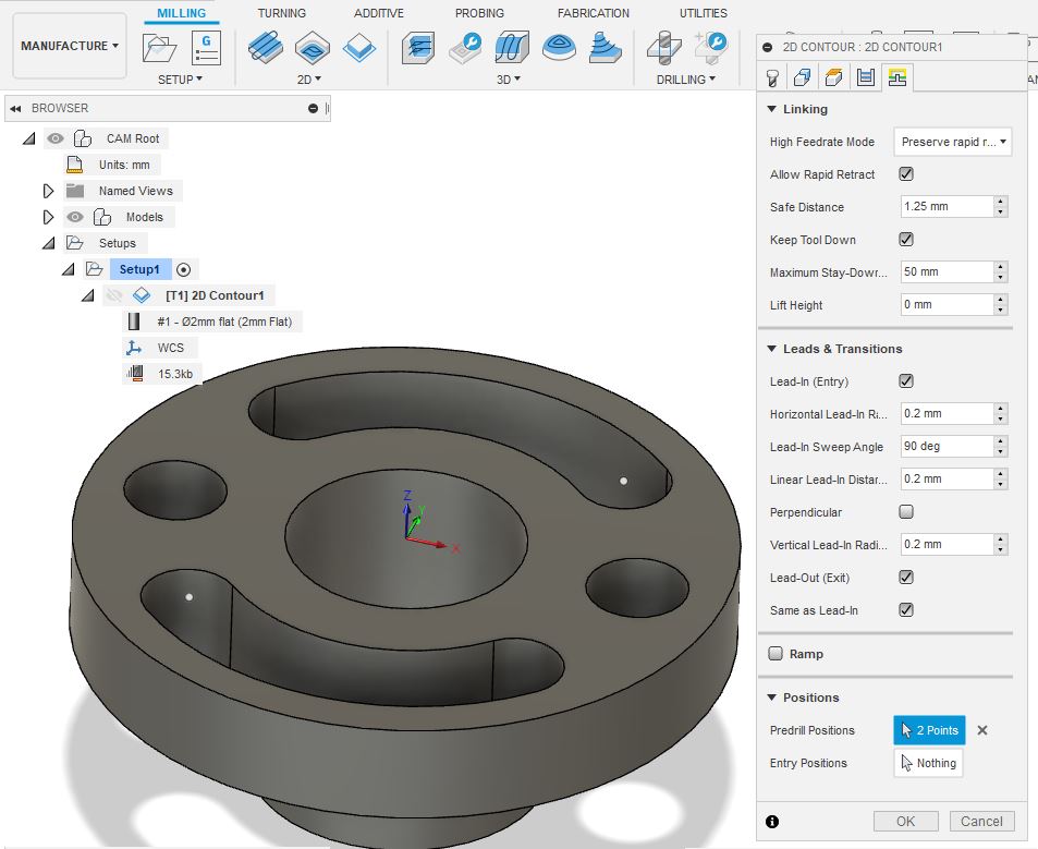
Заход наиболее разумно делать в центр растачиваемого отверстия.
Но F360 не дает выбрать этот центр, т.к. на модели нет этого отверстия :(
Дает выбрать точки только по краям слота.
Screw_Nut_SW.JPG (3580 просмотров) <a class='original' href='./download/file.php?id=178312&mode=view' target=_blank>Загрузить оригинал (31.71 КБ)</a>
Screw_Nut_F360.JPG (3580 просмотров) <a class='original' href='./download/file.php?id=178313&mode=view' target=_blank>Загрузить оригинал (87.39 КБ)</a>
Мой сайт: https://cnc-hobby.ru
Аватара пользователя
Argon-11
Мастер
Сообщения: 2068
Зарегистрирован: 07 июн 2017, 17:48
Репутация: 461
Контактная информация:

Re: Fusion360. Как выбрать Predrill point если на модели его

Сообщение Argon-11 »

Может, вспомогательный эскиз сделать?
Аватара пользователя
Курдль
Мастер
Сообщения: 2174
Зарегистрирован: 20 мар 2018, 16:55
Репутация: 282
Настоящее имя: Курдль Энтеропийский
Откуда: Msk
Контактная информация:

Re: Fusion360. Как выбрать Predrill point если на модели его

Сообщение Курдль »

Argon-11 писал(а):Может, вспомогательный эскиз сделать?
Я выкрутился, удлинив большой цилиндр и изобразив отверстия ниже слота.
Но курочить модель - это как-то неаккуратненько (с) :(
Screw_Nut_F360_2.JPG (3545 просмотров) <a class='original' href='./download/file.php?id=178324&mode=view' target=_blank>Загрузить оригинал (89.79 КБ)</a>
Мой сайт: https://cnc-hobby.ru
Ответить

Вернуться в «CAM пакеты»