Но , если сам производитель перешел на прагати, то видимо не все было хорошо
Модернизация ТПК-125
-
nik1
- Мастер
- Сообщения: 8408
- Зарегистрирован: 02 окт 2012, 07:37
- Репутация: 3629
- Откуда: Красногорск
- Контактная информация:
Re: Модернизация ТПК-125
Моя родная не комплект , даже не знаю как она крутилась
Но , если сам производитель перешел на прагати, то видимо не все было хорошо
Но , если сам производитель перешел на прагати, то видимо не все было хорошо
- Predator
- Мастер
- Сообщения: 9583
- Зарегистрирован: 18 июл 2013, 18:26
- Репутация: 2531
- Контактная информация:
Re: Модернизация ТПК-125
А, лучше 12mikehv писал(а):Хочется 8
-
nik1
- Мастер
- Сообщения: 8408
- Зарегистрирован: 02 окт 2012, 07:37
- Репутация: 3629
- Откуда: Красногорск
- Контактная информация:
Re: Модернизация ТПК-125
12 в маленькой бошке не очень хорошо, малые расстояние между инструментами
- mikehv
- Мастер
- Сообщения: 2115
- Зарегистрирован: 14 авг 2013, 10:10
- Репутация: 1175
- Откуда: Иваново
- Контактная информация:
Re: Модернизация ТПК-125
Продолжаю заниматься фигнёй
Немного порисовал. Получилась вот такая поперечка. Закинул местным литейщикам чертежи. Посмотрим что ответят. Хочется отлить, но если загнут с ценами, то буду варить из плит и отжигать.
Если срастется с литьем, то все остальные детали тоже отолью. Вес поперечки 85 кг после обработки
Немного порисовал. Получилась вот такая поперечка. Закинул местным литейщикам чертежи. Посмотрим что ответят. Хочется отлить, но если загнут с ценами, то буду варить из плит и отжигать.
Если срастется с литьем, то все остальные детали тоже отолью. Вес поперечки 85 кг после обработки
- Dimka
- Мастер
- Сообщения: 1400
- Зарегистрирован: 14 июл 2016, 23:40
- Репутация: 347
- Настоящее имя: Дима
- Откуда: Санкт-Петербург
- Контактная информация:
Re: Модернизация ТПК-125
mikehv, john1987887 литейкой занимается, если чо - попробуй к нему обратиться..
- mikehv
- Мастер
- Сообщения: 2115
- Зарегистрирован: 14 авг 2013, 10:10
- Репутация: 1175
- Откуда: Иваново
- Контактная информация:
Re: Модернизация ТПК-125
Далеко получается. Буду на месте искать. Хотя вряд ли чего получится. По выжигаемым моделям местные не делают, а в землю оснастка сильно дорого выходит. За модельную оснастку запросили 74 т.р. за саму отливку 22. Космос короче. Буду скорее всего варить и отжигать. Печку вроде нашел.Dimka писал(а):mikehv, john1987887 литейкой занимается, если чо - попробуй к нему обратиться..
- Dimka
- Мастер
- Сообщения: 1400
- Зарегистрирован: 14 июл 2016, 23:40
- Репутация: 347
- Настоящее имя: Дима
- Откуда: Санкт-Петербург
- Контактная информация:
Re: Модернизация ТПК-125
Дык, разве расстояние в чём-то помеха? Доставка такого веса транспортной обойдётся тыщи в 3, не более.. Если договоришься, что модель из пенопласта сам сделаешь, то вообще недорого выйти должно. Если не изменяет склероз, то максимальный габарит, который в печку влезает - 400 мм.mikehv писал(а):Далеко получается.
Если я правильно помню порядок цен, то примерно столько, а то и меньше, Дрюня отдал за целую станину своего "Феникса"mikehv писал(а):За модельную оснастку запросили 74 т.р.
-
aftaev
- Зачётный участник

- Сообщения: 34042
- Зарегистрирован: 04 апр 2010, 19:22
- Репутация: 6194
- Откуда: Казахстан.
- Контактная информация:
Re: Модернизация ТПК-125
Что за земля? Мож используют ХТС? Тогда можно заформировать прям с пенопластом и залить.mikehv писал(а):По выжигаемым моделям местные не делают, а в землю оснастка сильно дорого выходит.
Сам сделай. Мы щас на литейные заводы делаем оснастку по их чертежам.mikehv писал(а):За модельную оснастку запросили 74 т.р.
Дилетанту сложные вещи кажутся очень простыми, и только профессионал понимает насколько сложна самая простая вещь
Кто хочет - ищет возможности, кто не хочет - ищет оправдание.
Найди работу по душе и тебе не придется работать.
Кто хочет - ищет возможности, кто не хочет - ищет оправдание.
Найди работу по душе и тебе не придется работать.
- mikehv
- Мастер
- Сообщения: 2115
- Зарегистрирован: 14 авг 2013, 10:10
- Репутация: 1175
- Откуда: Иваново
- Контактная информация:
Re: Модернизация ТПК-125
ХТС в том числе используют. Но в пенопласт отказываются лить.aftaev писал(а):Что за земля? Мож используют ХТС? Тогда можно заформировать прям с пенопластом и залить.
Надо попробовать обговорить это дело. Отливка то простая по сути. Стенки 20 мм толщиной.aftaev писал(а):Сам сделай. Мы щас на литейные заводы делаем оснастку по их чертежам.
- mikehv
- Мастер
- Сообщения: 2115
- Зарегистрирован: 14 авг 2013, 10:10
- Репутация: 1175
- Откуда: Иваново
- Контактная информация:
Re: Модернизация ТПК-125
Нашел литейку в 30 км от Иваново. Сказали выльют по пенопластовой модели за 150 р/кг.
- mikehv
- Мастер
- Сообщения: 2115
- Зарегистрирован: 14 авг 2013, 10:10
- Репутация: 1175
- Откуда: Иваново
- Контактная информация:
Re: Модернизация ТПК-125
Осталось заклеить швы бумажкой и можно отдавать в литьё.
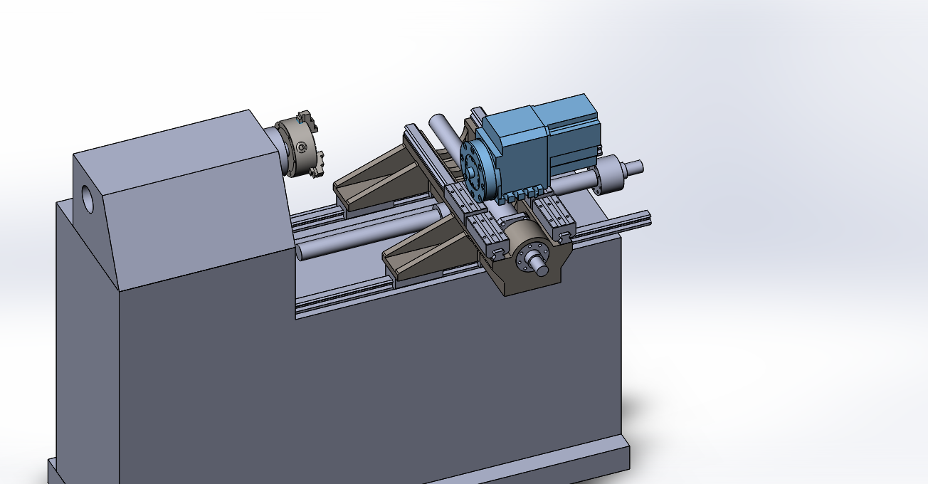
Небольшая примерка к станку. Вроде все нормально сходится. Длина рельс по Х 640мм, ход будет 300 мм.
Вообще в целях стоит обработка алюминия до 200 мм диаметром. Как то на шпиндель смотрю без особого доверия. Уже есть мысли о замене его на китайский, типа как в этой теме http://www.cnc-club.ru/forum/viewtopic. ... 20#p511153
Но думаю попробовать для начала родной. В начальной конфигурации он меня вполне устраивал, правда максимум точил на нем 100 мм диаметр.
Небольшая примерка к станку. Вроде все нормально сходится. Длина рельс по Х 640мм, ход будет 300 мм.
Вообще в целях стоит обработка алюминия до 200 мм диаметром. Как то на шпиндель смотрю без особого доверия. Уже есть мысли о замене его на китайский, типа как в этой теме http://www.cnc-club.ru/forum/viewtopic. ... 20#p511153
Но думаю попробовать для начала родной. В начальной конфигурации он меня вполне устраивал, правда максимум точил на нем 100 мм диаметр.
- mikehv
- Мастер
- Сообщения: 2115
- Зарегистрирован: 14 авг 2013, 10:10
- Репутация: 1175
- Откуда: Иваново
- Контактная информация:
Re: Модернизация ТПК-125
Не до конца понимаю как крепить опору винта. Насколько я понял,она ставится просто в стакан и через крышку стягивается болтами. Кто нибудь сталкивался с такими вещами на пром станках?
- Hanter
- Мастер
- Сообщения: 5414
- Зарегистрирован: 27 янв 2012, 14:52
- Репутация: 4338
- Настоящее имя: Алексей
- Откуда: Питер
- Контактная информация:
Re: Модернизация ТПК-125
да, вполне нормальное решение. чем смущает ??
Опыт - это когда на смену вопросам: "Что? Где? Когда? Как? Почему?" Приходит единственный вопрос: "Нахрена?"
==========================================
фрезерная и токарная обработка на станках с чпу.
Резка, гибка, сварка и порошковая окраса.
==========================================
фрезерная и токарная обработка на станках с чпу.
Резка, гибка, сварка и порошковая окраса.
- mikehv
- Мастер
- Сообщения: 2115
- Зарегистрирован: 14 авг 2013, 10:10
- Репутация: 1175
- Откуда: Иваново
- Контактная информация:
Re: Модернизация ТПК-125
Никогда не видел таких подшипников простоHanter писал(а):чем смущает ??
Спрашиваю для самоуспокоения
- Hanter
- Мастер
- Сообщения: 5414
- Зарегистрирован: 27 янв 2012, 14:52
- Репутация: 4338
- Настоящее имя: Алексей
- Откуда: Питер
- Контактная информация:
Re: Модернизация ТПК-125
там дохрена вариантов. наши делали на тройке - два упорных+радиалка между ними... буржуины - могут быть как тут - дуплексированые. может быть один трехрядный... могут быть вообще три радиально-упорных причем в одну сторону собранных.. а на другом конце в противоположную... от конкретной железяки и ее применения зависит. Ты кстати глянь внимательно - эта опора может быть прод проточную смазку/охлаждение заточена...
Опыт - это когда на смену вопросам: "Что? Где? Когда? Как? Почему?" Приходит единственный вопрос: "Нахрена?"
==========================================
фрезерная и токарная обработка на станках с чпу.
Резка, гибка, сварка и порошковая окраса.
==========================================
фрезерная и токарная обработка на станках с чпу.
Резка, гибка, сварка и порошковая окраса.
- mikehv
- Мастер
- Сообщения: 2115
- Зарегистрирован: 14 авг 2013, 10:10
- Репутация: 1175
- Откуда: Иваново
- Контактная информация:
Re: Модернизация ТПК-125
Всё консистентной смазкой набито. И гайка и каретки на рельсах тоже. Только вот на опорах не вижу отверстий под смазку. Есть три отверстия, заглушенных установочными винтами М5. Может через них мажется. На втором конце обычный радиальный подшипник, так что получается она во всех направлениях фиксирует.
Железо со станка Hermle модель не знаю.
Железо со станка Hermle модель не знаю.
-
MGG
- Мастер
- Сообщения: 3673
- Зарегистрирован: 08 фев 2016, 16:33
- Репутация: 1010
- Настоящее имя: Манн Геннадий Геннадьевич
- Откуда: Москва
- Контактная информация:
Re: Модернизация ТПК-125
На фадале винты по такой же схеме крепятся
http://www.cnc-club.ru/forum/viewtopic. ... 76#p304076 Поставки оборудования для ваших станков
https://www.instagram.com/dtw.moscow/
dtw.moscow@gmail.com
https://www.instagram.com/dtw.moscow/
dtw.moscow@gmail.com
- mikehv
- Мастер
- Сообщения: 2115
- Зарегистрирован: 14 авг 2013, 10:10
- Репутация: 1175
- Откуда: Иваново
- Контактная информация:
Re: Модернизация ТПК-125
нашел по маркировке цену подшипника https://www.motionindustries.com/produc ... u=01543835
По описаниям отверстия заглушенные как раз для смазки. Выведу тавотницы.
По описаниям отверстия заглушенные как раз для смазки. Выведу тавотницы.
- Hanter
- Мастер
- Сообщения: 5414
- Зарегистрирован: 27 янв 2012, 14:52
- Репутация: 4338
- Настоящее имя: Алексей
- Откуда: Питер
- Контактная информация:
Re: Модернизация ТПК-125
а надо ? там смазка может быть заложена на весь срок службы. Хотя с другой стороны лишним не будет...
Опыт - это когда на смену вопросам: "Что? Где? Когда? Как? Почему?" Приходит единственный вопрос: "Нахрена?"
==========================================
фрезерная и токарная обработка на станках с чпу.
Резка, гибка, сварка и порошковая окраса.
==========================================
фрезерная и токарная обработка на станках с чпу.
Резка, гибка, сварка и порошковая окраса.