SolidCAM

Обсуждение аспектов работы с CAМ программами, подготовка моделей, настройка постпроцессоров, настройка параметров инструментов, обсуждение стратегий обработки, симуляция обработки. Вопросы по G-коду.
Аватара пользователя
Frezer_PU
Мастер
Сообщения: 358
Зарегистрирован: 11 май 2017, 18:06
Репутация: 197
Откуда: Москва
Контактная информация:

Re: SolidCAM

Сообщение Frezer_PU »

xenon-alien писал(а):Я что тоне найду все три файла... прп нету, а остальные 2 есть.
Как раз в недостающем файле можно определять вдоль какой оси расположена поворотная ось. (нашел на форуме инструкцию...)
В 2016-2017 версиях программы нужны только 2 файла с расширениями gpp и vmid вся необходимая инфа записана там!
xenon-alien писал(а):Или это не имеет значения?
Смотрите не то что написано в файле станка а на то какой формат выводится в УП!
xenon-alien писал(а):Могу ли я использовать 4-х осевой постп. для 3-з осевой обработки?
Можно но не желательно та как есть нюансы с созданием СК для новой позиции!
xenon-alien писал(а): Верно ли мыслю?
Не совсем ! Посты не универсальные и каждый заточен под свою обработку! Если бы в 3х осевом посте были вписаны процедуры 4х оси тогда можно было бы но их там нет, от сюда вывод что если вы будите пилить деталь на столе то выбираете 3х пост если на оси со вращением то 4х !
xenon-alien писал(а):Расположение поворотной оси у меня вдоль оси "У". Буква поворотной оси должна быть - "Е"
Расположение оси определяется в файле станка vmid и там же меняется буква вывода + с заменой этой буквы в посте gpp !
https://www.youtube.com/edit?o=U&video_id=6iJxlkXEfvI
https://www.youtube.com/watch?v=tEyLEYDSAK8
https://www.youtube.com/playlist?list=P ... VoFIzWVLX8
https://www.youtube.com/playlist?list=P ... fMYozRPSIR
ВСЕ ПРИХОДИТ С ОПЫТОМ!
https://www.youtube.com/c/CNCSKILL
https://www.instagram.com/cnc_skill/
* * *
Ошибки это часть успеха,
Тот кто не ошибается не достигает вершин!
* * *
Аватара пользователя
IvIaCTeP
Мастер
Сообщения: 215
Зарегистрирован: 30 ноя 2015, 20:47
Репутация: 25
Контактная информация:

Re: SolidCAM

Сообщение IvIaCTeP »

Извините что не по фрезеровке. Но все же. В СК есть эрозионная отработка?
aftaev
Зачётный участник
Зачётный участник
Сообщения: 34042
Зарегистрирован: 04 апр 2010, 19:22
Репутация: 6194
Откуда: Казахстан.
Контактная информация:

Re: SolidCAM

Сообщение aftaev »

IvIaCTeP писал(а):В СК есть эрозионная отработка?
Резка проволокой.
Дилетанту сложные вещи кажутся очень простыми, и только профессионал понимает насколько сложна самая простая вещь
Кто хочет - ищет возможности, кто не хочет - ищет оправдание.
Найди работу по душе и тебе не придется работать.
Аватара пользователя
IvIaCTeP
Мастер
Сообщения: 215
Зарегистрирован: 30 ноя 2015, 20:47
Репутация: 25
Контактная информация:

Re: SolidCAM

Сообщение IvIaCTeP »

aftaev писал(а):
IvIaCTeP писал(а):В СК есть эрозионная отработка?
Резка проволокой.
Дополнение к СВ как СК должен быть, или в СК где то искать?
Аватара пользователя
putman
Мастер
Сообщения: 938
Зарегистрирован: 21 янв 2013, 09:49
Репутация: 102
Настоящее имя: Алексей
Откуда: г. Долгопрудный
Контактная информация:

Re: SolidCAM

Сообщение putman »

Здравствуйте.

В Редакторе геометрий во вкладке Список цепочек есть зелёная галочка которой завершается незамкнутая траектория, всё бы хорошо, но мне нужно выделять много-примного траекторий и ездить мышкой туда-сюда очень напрягает.
2.jpg (4608 просмотров) <a class='original' href='./download/file.php?id=120735&mode=view' target=_blank>Загрузить оригинал (314.79 КБ)</a>
Есть быстрая комбинация клавиш для ускорения действий ?
Спасибо !
Аватара пользователя
Argon-11
Мастер
Сообщения: 2068
Зарегистрирован: 07 июн 2017, 17:48
Репутация: 461
Контактная информация:

Re: SolidCAM

Сообщение Argon-11 »

можно упростить работу разными способами:
1. групповое выделение контуров
2. поставить крыжик "замкнутый контур". SC будет пытаться выбрать весь конутр после выбора двух сегментов конутра. И также там где-то есть галочка "не спрашивать подтверждение". Т.е. зеленая галка будет нажиматься сама автоматически.
3. поставить одну из последних версий SC. Я после SC14 поставил SC17 - там в отношении выбора контуров обнаружились более продвинутые моменты (контур замыкается после выбора одного сегмента, без зеленой галки)
4. не использовать стратегии типа Profile и Pocket, а использовать HSM и HSR, а в них - что-нибудь типа Constant Z. В этих стратегиях достаточно выбрать контур (может быть накидан эскизом), внутри к-рого будут обрабатываться все элементы как задано параметрами стратегии.

P.S. не пользуюсь русифицированными версиями, поэтому не знаю как называются стратегии по-русски.
Аватара пользователя
putman
Мастер
Сообщения: 938
Зарегистрирован: 21 янв 2013, 09:49
Репутация: 102
Настоящее имя: Алексей
Откуда: г. Долгопрудный
Контактная информация:

Re: SolidCAM

Сообщение putman »

Argon-11, спасибо, получается.
Аватара пользователя
Kachik
Мастер
Сообщения: 1413
Зарегистрирован: 13 янв 2017, 16:22
Репутация: 308
Настоящее имя: Сергей
Откуда: Питер
Контактная информация:

Re: SolidCAM

Сообщение Kachik »

Приветствую всех
Подскажите плиз, пытаюсь задать заготовку - цилиндр, а он всегда ориентирован вдоль оси Z. У меня поворотка по Y. Как изменить ориентацию заготовки ?
Вкладки слева влияют только на размер...
Вложения
SC1.jpg (4558 просмотров) <a class='original' href='./download/file.php?id=120814&mode=view' target=_blank>Загрузить оригинал (175.16 КБ)</a>
Аватара пользователя
shalek
Почётный участник
Почётный участник
Сообщения: 3023
Зарегистрирован: 25 авг 2014, 10:40
Репутация: 2583
Настоящее имя: Александр
Откуда: РБ Бобруйск
Контактная информация:

Re: SolidCAM

Сообщение shalek »

Kachik писал(а):Приветствую всех
Подскажите плиз, пытаюсь задать заготовку - цилиндр, а он всегда ориентирован вдоль оси Z. У меня поворотка по Y. Как изменить ориентацию заготовки ?
Вкладки слева влияют только на размер...
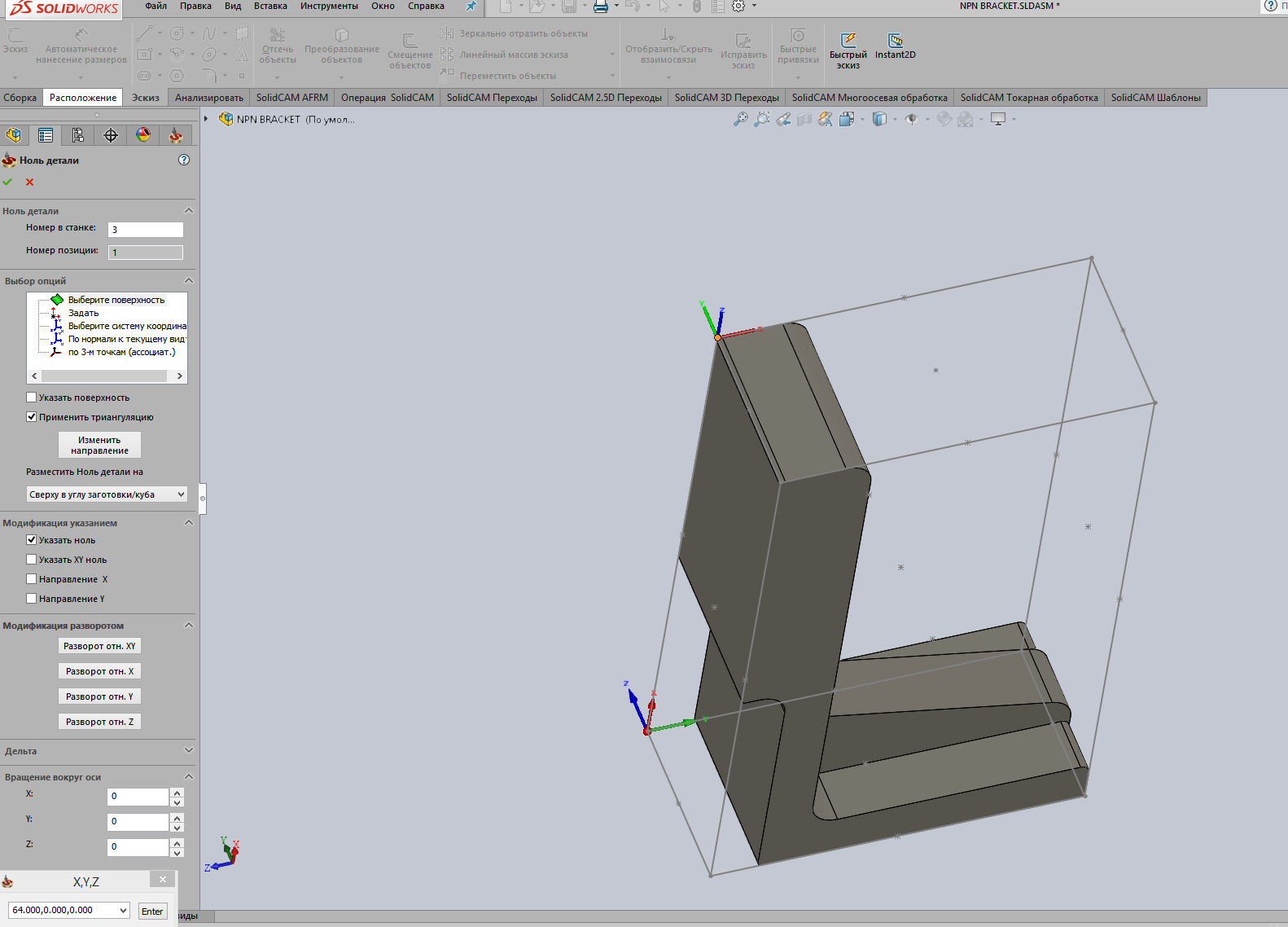
Ориентацию осей относительно заготовки можно менять при указании ноля детали.
Screenshot - 24.09.2017 , 19_29_07.png (4544 просмотра) <a class='original' href='./download/file.php?id=120815&mode=view' target=_blank>Загрузить оригинал (41.41 КБ)</a>
Screenshot - 24.09.2017 , 19_29_59.png (4544 просмотра) <a class='original' href='./download/file.php?id=120816&mode=view' target=_blank>Загрузить оригинал (145.65 КБ)</a>
Указываем поверхность, указываем ноль и крутим в модификации разворота.
Если ты не можешь решить проблему, значит это не твоя проблема!
Мой канал на YouTube: YouTube
ЧПУ "Бобр" 600x500 мм
shalek64@gmail.com
Аватара пользователя
Kachik
Мастер
Сообщения: 1413
Зарегистрирован: 13 янв 2017, 16:22
Репутация: 308
Настоящее имя: Сергей
Откуда: Питер
Контактная информация:

Re: SolidCAM

Сообщение Kachik »

Ориентация детали не меняется относительно заготовки установкой нуля на заготовку :(
Я так понимаю - в СолидКаме тела вращения должны быть ориентированы вдоль оси Z, иначе заготовку цилиндр не создать ?
Тогда конечно вопрос не по теме - как в солидворксе поменять направления осей на готовой модели ?
Вложения
SC2.jpg (4527 просмотров) <a class='original' href='./download/file.php?id=120870&mode=view' target=_blank>Загрузить оригинал (158.38 КБ)</a>
Duhas
Мастер
Сообщения: 1961
Зарегистрирован: 10 окт 2015, 23:25
Репутация: 285
Настоящее имя: Андрей
Откуда: Красноярск
Контактная информация:

Re: SolidCAM

Сообщение Duhas »

про заготовку циллиндр не в курсе, не далал, но я думаю ваша пробелма решится выбором системы координат внутри проекта солидкам.
nik1
Мастер
Сообщения: 8408
Зарегистрирован: 02 окт 2012, 07:37
Репутация: 3629
Откуда: Красногорск
Контактная информация:

Re: SolidCAM

Сообщение nik1 »

Создай заготовку в СВ поверху своей детали , это рабочий вариант

Можно создать эскиз на торце детали и по нему задать 0
Duhas
Мастер
Сообщения: 1961
Зарегистрирован: 10 окт 2015, 23:25
Репутация: 285
Настоящее имя: Андрей
Откуда: Красноярск
Контактная информация:

Re: SolidCAM

Сообщение Duhas »

ноль вполне задается тыканьем мышкой без эскизов
Аватара пользователя
Argon-11
Мастер
Сообщения: 2068
Зарегистрирован: 07 июн 2017, 17:48
Репутация: 461
Контактная информация:

Re: SolidCAM

Сообщение Argon-11 »

Duhas писал(а):ноль вполне задается тыканьем мышкой без эскизов
Не всегда. Если сечение изделия в предполагаемой плоскости нуля имеет сложную форму, то лучше все же эскиз. Ну или модель заготовки натянуть на модель изделия.
nik1
Мастер
Сообщения: 8408
Зарегистрирован: 02 окт 2012, 07:37
Репутация: 3629
Откуда: Красногорск
Контактная информация:

Re: SolidCAM

Сообщение nik1 »

Порой гораздо проще, быстрее и надежнее задать по эскизу
Аватара пользователя
Kachik
Мастер
Сообщения: 1413
Зарегистрирован: 13 янв 2017, 16:22
Репутация: 308
Настоящее имя: Сергей
Откуда: Питер
Контактная информация:

Re: SolidCAM

Сообщение Kachik »

Блин, мужики.
Проблема не в установке 0... и т.д. Проблема - заготовка цилиндр всегда ориентирована по Z (по крайней мере у меня).
Попытался обмануть.
1. создал новый КАМ проект.
2. задал 0 на детали с ориентацией вращения по Z.
3. создал заготовку цилиндр (в такой ориентации она создаётся элементарно).
4. отредактировал (поменял) 0 с учётом вращения по оси Y.
....
Делаю визуализацию... цилиндр заготовки лежит на боку а фреза режет воздух над ним...

Кто работает с поворотной осью - отзовитесь.
nik1
Мастер
Сообщения: 8408
Зарегистрирован: 02 окт 2012, 07:37
Репутация: 3629
Откуда: Красногорск
Контактная информация:

Re: SolidCAM

Сообщение nik1 »

У тебя 4х осевой пост вдоль оси Y ?
Аватара пользователя
Makar32
Опытный
Сообщения: 110
Зарегистрирован: 23 июн 2015, 15:50
Репутация: 47
Настоящее имя: Игорь
Контактная информация:

Re: SolidCAM

Сообщение Makar32 »

Kachik писал(а):Блин, мужики.
Проблема не в установке 0... и т.д. Проблема - заготовка цилиндр всегда ориентирована по Z (по крайней мере у меня).
Попытался обмануть.
1. создал новый КАМ проект.
2. задал 0 на детали с ориентацией вращения по Z.
3. создал заготовку цилиндр (в такой ориентации она создаётся элементарно).
4. отредактировал (поменял) 0 с учётом вращения по оси Y.
....
Делаю визуализацию... цилиндр заготовки лежит на боку а фреза режет воздух над ним...

Кто работает с поворотной осью - отзовитесь.


1)создает отдельно заготовку и вставляете ее в проект SC .
2) создаете деталь внутри проекта SC
3) на видео могу показать позже, если раньше ни кто не покажет
4) почитайте здесь http://cccp3d.ru/topic/83705-%D0%B7%D0% ... ent-817568
Аватара пользователя
Kachik
Мастер
Сообщения: 1413
Зарегистрирован: 13 янв 2017, 16:22
Репутация: 308
Настоящее имя: Сергей
Откуда: Питер
Контактная информация:

Re: SolidCAM

Сообщение Kachik »

Да, пост 4х осевой по Y.

Сейчас изучу мат-часть и попробую нарисовать отдельно заготовку.
Но если честно - хотелось бы как-нибудь по-простому. Мне кажется ещё и заготовку отдельно отрисовывать в СК - это, не кошерно.
nik1
Мастер
Сообщения: 8408
Зарегистрирован: 02 окт 2012, 07:37
Репутация: 3629
Откуда: Красногорск
Контактная информация:

Re: SolidCAM

Сообщение nik1 »

Кому как , я почти всегда рисую заготовку и натягиваю на деталь
так сразу видно что и как получается
Ответить

Вернуться в «CAM пакеты»