Шкаф портальника на сервах. Нужен совет.

Контроллеры, драйверы, датчики, управляющие устройства.
SVP
Мастер
Сообщения: 6140
Зарегистрирован: 19 дек 2012, 15:49
Репутация: 884
Откуда: Москва
Контактная информация:

Re: Шкаф портальника на сервах. Нужен совет.

Сообщение SVP »

merkwurdigliebe писал(а):о. а вот эти "хуликабели" вы покупаете. а экранированные с витыми парами продаются?
Да, я покупал экранированные.
Именно для энкодеров.
Аватара пользователя
Hanter
Мастер
Сообщения: 5414
Зарегистрирован: 27 янв 2012, 14:52
Репутация: 4338
Настоящее имя: Алексей
Откуда: Питер
Контактная информация:

Re: Шкаф портальника на сервах. Нужен совет.

Сообщение Hanter »

Птица-феникс =) писал(а):Чет ты совсем у барыг брал
Лех я брал у официалов. по цифре могу ошибаться ибо пишу по памяти. но и кабель я брал не тот что ты показал - я брал 4х0.35 + экран...
Опыт - это когда на смену вопросам: "Что? Где? Когда? Как? Почему?" Приходит единственный вопрос: "Нахрена?"
==========================================
фрезерная и токарная обработка на станках с чпу.
Резка, гибка, сварка и порошковая окраса.
Nikomas
Мастер
Сообщения: 721
Зарегистрирован: 07 янв 2012, 14:31
Репутация: 64
Откуда: Беларусь
Контактная информация:

Re: Шкаф портальника на сервах. Нужен совет.

Сообщение Nikomas »

Друзья, как-то вы мимо прошли моего вопроса :roll:
Nikomas писал(а):Созрел вот какой вопрос. Для датчиков Home планирую ставить оптику Omron SX-672. Имеет ли смысл переплачивать за экранированный кабель, ведь питать я датчик буду не 1 или 2В, а 24В. Это какая такая помеха должна быть от силового кабеля чтобы повлиять на 24В?
Аватара пользователя
raddd
Почётный участник
Почётный участник
Сообщения: 1564
Зарегистрирован: 10 фев 2015, 08:50
Репутация: 540
Настоящее имя: Alexey Rodionov
Откуда: Беларусь Минский р-н
Контактная информация:

Re: Шкаф портальника на сервах. Нужен совет.

Сообщение raddd »

Помеха способная осилить входное сопротивление приемника.
Т.е. если ток сработки 0.1ма то и пьезо зожигалки может хватить (условно)
А если 10ма то уже скажем пускатель.
Витая пара порой дает лучший результат чем экран.
Вобщем факторов много. От длины провода и межпроводного расстояния до его пространственного расположеня относительно источника помех.
Но основа это входное сопротивление * минимальное напряжение сработки.
||||||||||||
||||||||||||
Nikomas
Мастер
Сообщения: 721
Зарегистрирован: 07 янв 2012, 14:31
Репутация: 64
Откуда: Беларусь
Контактная информация:

Re: Шкаф портальника на сервах. Нужен совет.

Сообщение Nikomas »

raddd писал(а):А если 10ма то уже скажем пускатель.
От концевика будет запитана обмотка реле. А обмотка 24В реле выключается только при 2,4В
Вложения
2017-02-07_184443.jpg (3447 просмотров) <a class='original' href='./download/file.php?id=102452&mode=view' target=_blank>Загрузить оригинал (37.89 КБ)</a>
Аватара пользователя
raddd
Почётный участник
Почётный участник
Сообщения: 1564
Зарегистрирован: 10 фев 2015, 08:50
Репутация: 540
Настоящее имя: Alexey Rodionov
Откуда: Беларусь Минский р-н
Контактная информация:

Re: Шкаф портальника на сервах. Нужен совет.

Сообщение raddd »

Реле думаю, существующие промпомехи не включат. Даже если оно на 5ма. Тупо времени импульса нехватит.
||||||||||||
||||||||||||
Аватара пользователя
Hanter
Мастер
Сообщения: 5414
Зарегистрирован: 27 янв 2012, 14:52
Репутация: 4338
Настоящее имя: Алексей
Откуда: Питер
Контактная информация:

Re: Шкаф портальника на сервах. Нужен совет.

Сообщение Hanter »

Nikomas писал(а):Созрел вот какой вопрос. Для датчиков Home планирую ставить оптику Omron SX-672. Имеет ли смысл переплачивать за экранированный кабель, ведь питать я датчик буду не 1 или 2В, а 24В. Это какая такая помеха должна быть от силового кабеля чтобы повлиять на 24В?
вы забываете что помеха может не только "от силового кабеля повлиять на даный" но и от данного повлиять на что-то..
Опыт - это когда на смену вопросам: "Что? Где? Когда? Как? Почему?" Приходит единственный вопрос: "Нахрена?"
==========================================
фрезерная и токарная обработка на станках с чпу.
Резка, гибка, сварка и порошковая окраса.
Nikomas
Мастер
Сообщения: 721
Зарегистрирован: 07 янв 2012, 14:31
Репутация: 64
Откуда: Беларусь
Контактная информация:

Re: Шкаф портальника на сервах. Нужен совет.

Сообщение Nikomas »

Проблемка выплыла оттуда, откуда я ее не ждал)))

При таком подключении (как на картинке) при выключении на приводе Мицубиши появляется ошибка AL E6 (сработка выключателя EMG) и пока в усилке есть напруга эта ошибка мигает. Потом уислок тухнет. А уже при след. включении индикатор светится A--, т.е. типа была ошибка, но ушла. Что то явно делаю не так...
Вложения
2017-02-27_145240.jpg (3366 просмотров) <a class='original' href='./download/file.php?id=104601&mode=view' target=_blank>Загрузить оригинал (69.23 КБ)</a>
Nikomas
Мастер
Сообщения: 721
Зарегистрирован: 07 янв 2012, 14:31
Репутация: 64
Откуда: Беларусь
Контактная информация:

Re: Шкаф портальника на сервах. Нужен совет.

Сообщение Nikomas »

Друзья, а стоит ли аварийные концевики усилков завести ещё на EMG ЧПУхи? Ведь при сработке аварийного концевика ограничивается лишь движение привода в этом направлении, а пока будет сработка по перегрузу (дополнительно ставлю мех упоры по всем осям) остальные оси могут и станок свернуть...
Nikomas
Мастер
Сообщения: 721
Зарегистрирован: 07 янв 2012, 14:31
Репутация: 64
Откуда: Беларусь
Контактная информация:

Re: Шкаф портальника на сервах. Нужен совет.

Сообщение Nikomas »

Друзья, набросал себе панель:
2017-05-29_204007.jpg (3140 просмотров) <a class='original' href='./download/file.php?id=112849&mode=view' target=_blank>Загрузить оригинал (39.46 КБ)</a>
но с разводкой электрики полная беда. Не получается аккуратно развести элементы - постоянно вылезают то сопли в виде висящих проводов, то куча пересечений. Возьмется ли кто "за спасибо" развести вот такую схему?
2017-05-29_204030.jpg (3140 просмотров) <a class='original' href='./download/file.php?id=112850&mode=view' target=_blank>Загрузить оригинал (139.93 КБ)</a>
vladumur
Мастер
Сообщения: 278
Зарегистрирован: 07 авг 2014, 16:44
Репутация: 37
Откуда: Россия, Красноярский край
Контактная информация:

Re: Шкаф портальника на сервах. Нужен совет.

Сообщение vladumur »

Да собственно даже за спасибо, в том виде что вы даете никто не разведет.
Где типоразмер элементов? Форма, размеры ПП?
Да и собственно, с таким "огромным" количеством элементов, сложно самостоятельно разводить?
Nikomas
Мастер
Сообщения: 721
Зарегистрирован: 07 янв 2012, 14:31
Репутация: 64
Откуда: Беларусь
Контактная информация:

Re: Шкаф портальника на сервах. Нужен совет.

Сообщение Nikomas »

vladumur писал(а):Где типоразмер элементов?
  1. Разъем
    Изображение
  2. Реле уот такие:
    Изображение
  3. Резисторы 0,5Вт.
  4. Светлодиоды - не на плате
  5. Концевики CWL и CCWL тоже выносные
Nikomas
Мастер
Сообщения: 721
Зарегистрирован: 07 янв 2012, 14:31
Репутация: 64
Откуда: Беларусь
Контактная информация:

Re: Шкаф портальника на сервах. Нужен совет.

Сообщение Nikomas »

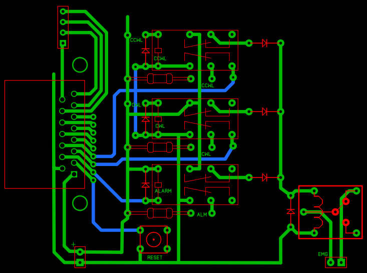
Спринт-лайоут - сила!
2017-05-30_144908.jpg (3078 просмотров) <a class='original' href='./download/file.php?id=112906&mode=view' target=_blank>Загрузить оригинал (70.55 КБ)</a>
Nikomas
Мастер
Сообщения: 721
Зарегистрирован: 07 янв 2012, 14:31
Репутация: 64
Откуда: Беларусь
Контактная информация:

Re: Шкаф портальника на сервах. Нужен совет.

Сообщение Nikomas »

Друзья, правильно ли я сделал объединив оплетку экрана провода с зеленым проводом мотора (провод заземления)?
Вложения
2017-06-16_225231.jpg (3012 просмотров) <a class='original' href='./download/file.php?id=114056&mode=view' target=_blank>Загрузить оригинал (33.6 КБ)</a>
DSC09580.JPG (3012 просмотров) <a class='original' href='./download/file.php?id=114057&mode=view' target=_blank>Загрузить оригинал (105.83 КБ)</a>
Ответить

Вернуться в «Электроника»