Попробую, поколдую еще...Но грешу всёже на коничку, она при большой подаче шумит маленько. В общем мне кажется, что скачки это реакция на зубья конички... Красиво, блин, сказал
Модернизация 6720вф2
Re: Модернизация 6720вф2
А где P=0?
Попробую, поколдую еще...Но грешу всёже на коничку, она при большой подаче шумит маленько. В общем мне кажется, что скачки это реакция на зубья конички... Красиво, блин, сказал
...
Попробую, поколдую еще...Но грешу всёже на коничку, она при большой подаче шумит маленько. В общем мне кажется, что скачки это реакция на зубья конички... Красиво, блин, сказал
- Nick
- Мастер
- Сообщения: 22776
- Зарегистрирован: 23 ноя 2009, 16:45
- Репутация: 1735
- Заслуга: Developer
- Откуда: Gatchina, Saint-Petersburg distr., Russia
- Контактная информация:
Re: Модернизация 6720вф2
не P, а DMilk писал(а):А где P=0?
Re: Модернизация 6720вф2
А где D=0?Nick писал(а):не P, а D.
Вроде везде хоть немножко, но есть...
- Nick
- Мастер
- Сообщения: 22776
- Зарегистрирован: 23 ноя 2009, 16:45
- Репутация: 1735
- Заслуга: Developer
- Откуда: Gatchina, Saint-Petersburg distr., Russia
- Контактная информация:
Re: Модернизация 6720вф2
где-то было
... может быть...
все равно странно попробуй еще поиграться с параметрами. Кстати, а твоя шестеренка стоит до энкодера или после?
все равно странно попробуй еще поиграться с параметрами. Кстати, а твоя шестеренка стоит до энкодера или после?
Re: Модернизация 6720вф2
Сделано так
Вал мотора через муфту соединен с други валом, а тот, в свою очередь, через коничку с ходовым винтом.
Вал мотора через муфту соединен с други валом, а тот, в свою очередь, через коничку с ходовым винтом.
- Nick
- Мастер
- Сообщения: 22776
- Зарегистрирован: 23 ноя 2009, 16:45
- Репутация: 1735
- Заслуга: Developer
- Откуда: Gatchina, Saint-Petersburg distr., Russia
- Контактная информация:
Re: Модернизация 6720вф2
А обратная связь какая энкодер на валу двигателя или линейки?
-
nkp
- Мастер
- Сообщения: 8340
- Зарегистрирован: 28 ноя 2011, 00:25
- Репутация: 1589
- Контактная информация:
Re: Модернизация 6720вф2
Короче смысл "допроса" - есть ли хоть намек на люфт между двигом и энкодером 
Re: Модернизация 6720вф2
На валу. Линейки пока не мудрил (и без них мозги кипяят)
Просто коничку поджал для выборки люфтов, может поэтому момент, необходимй для вращения винта не равномерный, а как б пульсирующий...Ну пока такаяя гипотеза у меня на сей счет, но ещё не вечер...
Просто коничку поджал для выборки люфтов, может поэтому момент, необходимй для вращения винта не равномерный, а как б пульсирующий...Ну пока такаяя гипотеза у меня на сей счет, но ещё не вечер...
Re: Модернизация 6720вф2
Думаю хорошо бы сделать обратную связь с пускателей шпинделя и маслостанции чтобы если например теплуха вырубила пускатель, то в emc пошел сигнал "spindle is stop" и программа ушла в авост. Свободные контакты на пускателях имеются, но вот к чему их прицепить в emc не знаю. пин halui.spindle.is-on задействовать не получается он пин OUT. Если задействовать пин halui.spindle.stop, то шпиндель наверное вообще не будет стартовать, а еще не понятно сработает ли он в режиме auto, при выполнении Gcode...
Re: Модернизация 6720вф2
Нашел на форуме упоминания про пин motion.spndle.at-speed по идее должно бы помочь, но проверил - нифига, этот пин проверяется лишь в начале выполнения кода. А нельзя сделать чтобы система его почаще проверяла?
Re: Модернизация 6720вф2
Нашел на форуме упоминания про пин motion.spndle.at-speed по идее должно бы помочь, но проверил - нифига, этот пин проверяется лишь в начале выполнения кода. А нельзя сделать чтобы система его почаще проверяла?
Или еще такая мысля - а нельзя ли в ладдере сделать генератор импульсов? Чтобы он включался при замыкании пускателя шпинделя и эмулировал энкодер?
Или еще такая мысля - а нельзя ли в ладдере сделать генератор импульсов? Чтобы он включался при замыкании пускателя шпинделя и эмулировал энкодер?
-
nkp
- Мастер
- Сообщения: 8340
- Зарегистрирован: 28 ноя 2011, 00:25
- Репутация: 1589
- Контактная информация:
Re: Модернизация 6720вф2
А чем стандартный halui.estop.activate не устраивает ? Завязать все железные датчики на него через ладдер.Примерно так:Milk писал(а):сделать обратную связь с пускателей шпинделя и маслостанции чтобы если например теплуха вырубила пускатель, то в emc пошел сигнал "spindle is stop" и программа ушла в авост.
Re: Модернизация 6720вф2
У меня два пускателя, ход пряямо и реверс. На пускателяях есть НО и НЗ контакты. Вопрос в том как разделить сигнал...Наверное непонятно описываю. В общем, например, я беру нз контакт на одном и на втором пускателе и через него пускаю estop.aactivate. В результате если шпиндель включен и работает прямой ход то второй пускатель (реверс) не включен и замыкает контакт estop. А ещё, включитсяя ли шпиндель из estop? Нужно ведь снять estop, а лишь потом запускать.
Хотя...Я кажетсяя понял Вашу мысль, завяязать именно на контакты теплушек, тогда получится, но только при сработке теплушек, при выключении автомата или перегарании катушки пускателя или банального отсутствия контакта - estop не сработает...
Хотя...Я кажетсяя понял Вашу мысль, завяязать именно на контакты теплушек, тогда получится, но только при сработке теплушек, при выключении автомата или перегарании катушки пускателя или банального отсутствия контакта - estop не сработает...
-
nkp
- Мастер
- Сообщения: 8340
- Зарегистрирован: 28 ноя 2011, 00:25
- Репутация: 1589
- Контактная информация:
Re: Модернизация 6720вф2
Использовать НО контакты пускателей
Re: Модернизация 6720вф2
Их-то и хотелось бы использовать, но к чему их вязать? Хорошо бы иметь входной пин типа spindle-is-on или spindle-on-speed, который отслеживается системой при включенном шпинделе. С estop непонятна логика работы - если на НО контакты, то получается при выключенном шпинделе станок на авосте, а как с подводом инструмента, перемещениями?
Уже подумываю о приобретении частотника на шпиндель, там-то точно всё есть. И ещё плюс, что можно будет изменять скорость вращения на ходу и по программе. Пока давит жаба пойду докрашу станок (некоторые части ещё не были покрашены или были, но в процессе уже покоцались).А то вчера целый день потерял когда уперся в обратную связь шпинделя...
Ещё придумал (придумщик, блин) такую штуку - изначально смазка направляющих происходит при нажатии на кнопку маслораспределителя на который масло постоянно подается от маслонасоса. Боясь забыть на неё нажать и угробить напрвляющие, планирую поставить ЭМ клапан на вход этого распределителя, а кнопку зафиксировать в нажатом положении. Теперь о интересном - хорошо бы, наверное с помощью ладдера, давать команду на включение клапана когда все оси прошли суммарно какое-либо расстояние, напр 5 метров проехали - на 5 сек открылся клапан и смазал направляющие, затем счетчик обнулился и отсчет пошел по-новой. Ещё не думал о решении этой задачи, но думаю взять сигналы с энкодеров.
Уже подумываю о приобретении частотника на шпиндель, там-то точно всё есть. И ещё плюс, что можно будет изменять скорость вращения на ходу и по программе. Пока давит жаба пойду докрашу станок (некоторые части ещё не были покрашены или были, но в процессе уже покоцались).А то вчера целый день потерял когда уперся в обратную связь шпинделя...
Ещё придумал (придумщик, блин) такую штуку - изначально смазка направляющих происходит при нажатии на кнопку маслораспределителя на который масло постоянно подается от маслонасоса. Боясь забыть на неё нажать и угробить напрвляющие, планирую поставить ЭМ клапан на вход этого распределителя, а кнопку зафиксировать в нажатом положении. Теперь о интересном - хорошо бы, наверное с помощью ладдера, давать команду на включение клапана когда все оси прошли суммарно какое-либо расстояние, напр 5 метров проехали - на 5 сек открылся клапан и смазал направляющие, затем счетчик обнулился и отсчет пошел по-новой. Ещё не думал о решении этой задачи, но думаю взять сигналы с энкодеров.
-
nkp
- Мастер
- Сообщения: 8340
- Зарегистрирован: 28 ноя 2011, 00:25
- Репутация: 1589
- Контактная информация:
Re: Модернизация 6720вф2
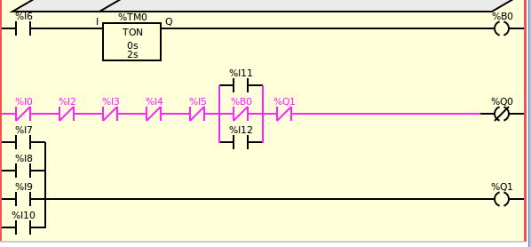
%I6 motion.spindle-on TRUE когда шпиндель должен вращаться
%I11 контакты с пускат прямой
%I12 контакты с пускат реверс
%Q0 halui.estop.activate пин для запроса E-Stop
Логика работы :
Пока не дана команда на вкл шпинделя- motion.spindle-on 0 , НЗ контакт %B0 замкнут, halui.estop.activate 0
Вкл шпиндель - motion.spindle-on 1 - %I11(12) замкнут , halui.estop.activate 0
Аварийная ситуация - motion.spindle-on 1 - %I11(12) разомкнут - halui.estop.activate 1 - E-Stop
(таймер на время механич вкл контактов пускателя)
%I11 контакты с пускат прямой
%I12 контакты с пускат реверс
%Q0 halui.estop.activate пин для запроса E-Stop
Логика работы :
Пока не дана команда на вкл шпинделя- motion.spindle-on 0 , НЗ контакт %B0 замкнут, halui.estop.activate 0
Вкл шпиндель - motion.spindle-on 1 - %I11(12) замкнут , halui.estop.activate 0
Аварийная ситуация - motion.spindle-on 1 - %I11(12) разомкнут - halui.estop.activate 1 - E-Stop
(таймер на время механич вкл контактов пускателя)
Re: Модернизация 6720вф2
Действительно, классная идея!!! Можно ведь использовать только при spindle-on=true!!! Спасибо!!!
Буду колдовать.
Буду колдовать.
Re: Модернизация 6720вф2
Ну вот, что-то зашевелилось
http://www.youtube.com/watch?v=radX91Ut ... e=youtu.be
В общем осталось приладить пульт и разобраться с отступами по Z...
Ну и конечно по мелочевке гору всего...
Кстати, по пульту, думаю ставить плату опторазвязки или нет. Стоять будет на LPT.
Плата китайская валяется, но с ней разобраться еще надо.
http://www.youtube.com/watch?v=radX91Ut ... e=youtu.be
В общем осталось приладить пульт и разобраться с отступами по Z...
Ну и конечно по мелочевке гору всего...
Кстати, по пульту, думаю ставить плату опторазвязки или нет. Стоять будет на LPT.
Плата китайская валяется, но с ней разобраться еще надо.
- Nick
- Мастер
- Сообщения: 22776
- Зарегистрирован: 23 ноя 2009, 16:45
- Репутация: 1735
- Заслуга: Developer
- Откуда: Gatchina, Saint-Petersburg distr., Russia
- Контактная информация:
Re: Модернизация 6720вф2
Ура заработало
! (Кот Матроскин)
Какие ощущения по работе? Что нравится, что не очень?
Есть есть плата, почему бы и не поставить?
Какие ощущения по работе? Что нравится, что не очень?
Есть есть плата, почему бы и не поставить?
Re: Модернизация 6720вф2
По ощущениям - нормально. По сравнению с 675 на шаговиках - вообще классно!Не нравится что голова греется. Частотник притарил на шпиндель, но ещё не воткнул. Смазка напрвляющих пока с кнопки (без задуманной автоматики)
Плату ту прозванивать надо, но я подозреваю что она имеет на выходе высокий сигнал, при подаче 5В на входной пин на соотв выходном 0. В принципе, наверное, разницы нет инвертировать просто в настройках...
Плату ту прозванивать надо, но я подозреваю что она имеет на выходе высокий сигнал, при подаче 5В на входной пин на соотв выходном 0. В принципе, наверное, разницы нет инвертировать просто в настройках...
