TB6560 - особенности настройки и работы

Контроллеры, драйверы, датчики, управляющие устройства.
maxwinston
Новичок
Сообщения: 17
Зарегистрирован: 23 окт 2014, 14:01
Репутация: 0
Настоящее имя: Maxim
Контактная информация:

Re: TB6560 - особенности настройки и работы

Сообщение maxwinston »

И что, ни кто ничего не подскажет?
Если все же подключение через реле, то какое реле нужно?
Аватара пользователя
michael-yurov
Почётный участник
Почётный участник
Сообщения: 11731
Зарегистрирован: 26 июл 2012, 00:10
Репутация: 4703
Настоящее имя: Михаил Львович
Откуда: Новоуральск
Контактная информация:

Re: TB6560 - особенности настройки и работы

Сообщение michael-yurov »

maxwinston писал(а):Нужна помощь в подключении аппарата воздушно-плазменной резки CUT-40 WMaster
А что значит "подключение"?
Чтобы можно было программно включать/выключать дугу?
Как это вообще в самом источнике тока плазмы сделано, как он должен подключаться?
Если надеешься, что тут у каждого пятого такой источник плазмы - то это не так.
ok-evgenij
Опытный
Сообщения: 161
Зарегистрирован: 02 апр 2014, 22:18
Репутация: 40
Контактная информация:

Re: TB6560 - особенности настройки и работы

Сообщение ok-evgenij »

michael-yurov писал(а):Как это вообще в самом источнике тока плазмы сделано, как он должен подключаться?
На источнике есть разъём
w-master-cut40.jpg
w-master-cut40.jpg (39.91 КБ) 7582 просмотра
К нему подключается кнопка, установленная на плазмотроне.

Подключать можно без доп. реле.
Но плазморез - сильный источник помех, как поведет себя плата при работе источника сложно сказать.
maxwinston
Новичок
Сообщения: 17
Зарегистрирован: 23 окт 2014, 14:01
Репутация: 0
Настоящее имя: Maxim
Контактная информация:

Re: TB6560 - особенности настройки и работы

Сообщение maxwinston »

Чтобы можно было программно включать/выключать дугу?
Ну как бы да, чтобы контроллер сам включал дугу при исполнении УП и выключал её при завершении.

ok-evgenij я так понимаю, нужно вот так
forum cnc.jpg (7579 просмотров) <a class='original' href='./download/file.php?id=42578&mode=view' target=_blank>Загрузить оригинал (490.07 КБ)</a>
Аватара пользователя
cncmybox
Мастер
Сообщения: 334
Зарегистрирован: 14 янв 2015, 21:15
Репутация: -19
Настоящее имя: Алексей
Контактная информация:

Re: TB6560 - особенности настройки и работы

Сообщение cncmybox »

Здравствуйте!
Помогите новичку :)
Купил "синюю" плату. Диск из комплекта оказался сломанным. Соответственно, возникает проблема с подключением концевиков/е-стоп и остального доп-оборудования.
В сети находятся изображения и схемы подключения для такой "синей" платы:
Изображение

Однако, моя плата выглядит по-другому:
Изображение

кружочками отмечены отличия в разъемах.
Хэлп!
Бди! (с) Козьма Прутков
silvermillennium
Новичок
Сообщения: 2
Зарегистрирован: 16 мар 2015, 21:01
Репутация: 0
Настоящее имя: Игорь
Контактная информация:

Re: TB6560 - особенности настройки и работы

Сообщение silvermillennium »

Доброго времени суток!у меня такая проблема, уходят в процессе работы x и y, х где-то 0.5 мм, у 0.5-2 мм с z вроде порядок.контроллер синяя плата ТВ6560, когда купил при здвиге портала выгорела микруха ТВ на ось у,перепаяли ось ожила . Движки 23hs8430 3a шаг 1.8. Х У ременная передача, z строительная шпилька шаг резьбы 2 мм.шаг х у 1/16 z 1/2 .заявленные продавцом характеристики :точность: 0.05 скорость х 6000 у 5000 z 100-150.настройки реле Х У: 1)+ 2)+ 3)- 4)+ 5)- 6)+ . Z: 1)+ 2)+ 3)- 4)+ 5)+ 6)-. Тестил одной и той же УП,гонял фрезу без нагрузки(по воздуху) и с нагрузкой ( резал, материал сосна) подача 2848 обороты 16-17к (подача обороты не менялись) после выполнения произвольного кол-ва строк останавливал и отганял фрезер в 0 и замерял отклонения, направления различны но часто было "вниз и вправо".Макс джиттер 38690 параметров степ тайм/спейс ненашел,но когда начал уменьшать (2500,1000,500,150,50) оси стали уходить меньше, с нагрузкой значения чуть больше без нагрузки чуть меньше.заземление непомогло, вылететь стали еще больше( заземлял 2 жильным медным проводом один конец 2 провода скрутил и на землю .второй конец 1 жила на корпус пк 1 жила на плату ноль платы нижний правый возле сом порта.провод подсоединил к ал.трубке спод лыжной палки L =40 см).помогите пожалуйста!ато купил станок и из-за этих траблов толком ничего не вырезал((((((
Tom471
Новичок
Сообщения: 9
Зарегистрирован: 06 апр 2015, 14:32
Репутация: 1
Настоящее имя: Tomas Vrubliauskas
Контактная информация:

Re: TB6560 - особенности настройки и работы

Сообщение Tom471 »

Уменя такая же проблема,двигатель фиксируетса при включении контроллера.Вчём проблемма?
Tom471
Новичок
Сообщения: 9
Зарегистрирован: 06 апр 2015, 14:32
Репутация: 1
Настоящее имя: Tomas Vrubliauskas
Контактная информация:

Re: TB6560 - особенности настройки и работы

Сообщение Tom471 »

Nick писал(а):CW - пин Dir - направление
CLK - пин Step - шаг
EN - пин Enable - включение.

Двигатель фиксируется при включении контроллера?
Да у меня двигатель фиксируетса когда на +ЕН 5в.
Tomichspb
Новичок
Сообщения: 27
Зарегистрирован: 29 янв 2015, 14:04
Репутация: 4
Настоящее имя: Александр Александрович
Контактная информация:

Re: TB6560 - особенности настройки и работы

Сообщение Tomichspb »

cncmybox писал(а):Здравствуйте!
Помогите новичку :)
Купил "синюю" плату. Диск из комплекта оказался сломанным. Соответственно, возникает проблема с подключением концевиков/е-стоп и остального доп-оборудования.
В сети находятся изображения и схемы подключения для такой "синей" платы:
Изображение

Однако, моя плата выглядит по-другому:
Изображение

кружочками отмечены отличия в разъемах.
Хэлп!
У меня такая же плата, как ее подключить не знаю, китайцы прислали инструкцию на плату с первого фото (((
Аватара пользователя
shalek
Почётный участник
Почётный участник
Сообщения: 3023
Зарегистрирован: 25 авг 2014, 10:40
Репутация: 2583
Настоящее имя: Александр
Откуда: РБ Бобруйск
Контактная информация:

Re: TB6560 - особенности настройки и работы

Сообщение shalek »

Tomichspb писал(а):У меня такая же плата, как ее подключить не знаю, китайцы прислали инструкцию на плату с первого фото (((
Вам здесь надо глянуть
http://www.cnc-club.ru/forum/viewtopic. ... 45#p190443
Если ты не можешь решить проблему, значит это не твоя проблема!
Мой канал на YouTube: YouTube
ЧПУ "Бобр" 600x500 мм
shalek64@gmail.com
Tomichspb
Новичок
Сообщения: 27
Зарегистрирован: 29 янв 2015, 14:04
Репутация: 4
Настоящее имя: Александр Александрович
Контактная информация:

Re: TB6560 - особенности настройки и работы

Сообщение Tomichspb »

shalek писал(а):
Tomichspb писал(а):У меня такая же плата, как ее подключить не знаю, китайцы прислали инструкцию на плату с первого фото (((
Вам здесь надо глянуть
http://www.cnc-club.ru/forum/viewtopic. ... 45#p190443
Благодарю за ответ, сейчас изучу )
ra1tam
Новичок
Сообщения: 1
Зарегистрирован: 10 июл 2015, 14:28
Репутация: 0
Настоящее имя: Сергей
Контактная информация:

Re: TB6560 - особенности настройки и работы

Сообщение ra1tam »

Привет всем!
Подскажите пожалуйста, где на этой плате выход ШИМ ?
Вложения
TB6560-3V2-1000x1000.JPG (6975 просмотров) <a class='original' href='./download/file.php?id=53837&mode=view' target=_blank>Загрузить оригинал (472.34 КБ)</a>
samodelkin_YouTube
Новичок
Сообщения: 6
Зарегистрирован: 30 июл 2015, 18:00
Репутация: 0
Контактная информация:

Re: TB6560 - особенности настройки и работы

Сообщение samodelkin_YouTube »

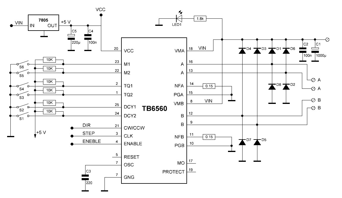
Здравствуйте. Нарисовал схему для TB6560 и двустороннюю печатную плату в формате LAY. Читал даташит, но английский язык понимаю плохо, пользовался переводчиком, поэтому есть некоторые вопросы.
1. Какова оптимальная частота работы шим. В интернете много схем с различными емкостями конденсаторов, которые задают частоту. я применил конденсаторы на 220 пикофарад по формуле частота примерно равна 190 KHz.
2. Как я на 17, 19 ножки вешается светодиоды, но не понял для чего, что они сигнализируют.
3. Есть ли смысл делать делать схему опторозвьязкы на плате драйвера, если развязка есть на предыдущей плате куда подключается LPT порт.
Вложения
TB6560.JPG (6870 просмотров) <a class='original' href='./download/file.php?id=55013&mode=view' target=_blank>Загрузить оригинал (91.99 КБ)</a>
Аватара пользователя
raddd
Почётный участник
Почётный участник
Сообщения: 1564
Зарегистрирован: 10 фев 2015, 08:50
Репутация: 540
Настоящее имя: Alexey Rodionov
Откуда: Беларусь Минский р-н
Контактная информация:

Re: TB6560 - особенности настройки и работы

Сообщение raddd »

Главное!! минуса (земли) все земли сводить на плате в точку питания "звездой" если не хочешь что бы мотор превратился в соловья! если этого не учесть, то возникает возбуждение по частотозадающему кондеру.(беда красно-сине-зеленых многоосевых плат) там если помню в даташите даже подписано "аналог земля" "повер земля" или типа того... и печатка типовая вроде есть... вот ее надо перерисовать и добавить свои примочки.. если несколько осей на одной плате, тоже все питания звездой.
наличие на плате оптопары зависит от длинны и помехоустойчивости линии интерфейсная плата-драйвер.

и вообще если выбирать из микрух лучше ТВ6600
||||||||||||
||||||||||||
Аватара пользователя
raddd
Почётный участник
Почётный участник
Сообщения: 1564
Зарегистрирован: 10 фев 2015, 08:50
Репутация: 540
Настоящее имя: Alexey Rodionov
Откуда: Беларусь Минский р-н
Контактная информация:

Re: TB6560 - особенности настройки и работы

Сообщение raddd »

samodelkin_YouTube писал(а):2. Как я на 17, 19 ножки вешается светодиоды, но не понял для чего, что они сигнализируют.
protect (19) можно на Estop завести но эти микрухи сгорают обычно раньше чем там появится сигнал))))
||||||||||||
||||||||||||
samodelkin_YouTube
Новичок
Сообщения: 6
Зарегистрирован: 30 июл 2015, 18:00
Репутация: 0
Контактная информация:

Re: TB6560 - особенности настройки и работы

Сообщение samodelkin_YouTube »

raddd писал(а): и вообще если выбирать из микрух лучше ТВ6600
Я тоже это знаю. Так получилось что заказал три микросхемы TB5660, поэтому хочу для них сделать хорошую печатную плату.
Но думую что ТВ5660 гораздо лучше схем на основе L297 и других.
raddd писал(а): наличие на плате оптопары зависит от длинны и помехоустойчивости линии интерфейсная плата-драйвер.
Длина 10 -15 см. На счет помехоустойчивости не знаю.
Аватара пользователя
raddd
Почётный участник
Почётный участник
Сообщения: 1564
Зарегистрирован: 10 фев 2015, 08:50
Репутация: 540
Настоящее имя: Alexey Rodionov
Откуда: Беларусь Минский р-н
Контактная информация:

Re: TB6560 - особенности настройки и работы

Сообщение raddd »

ставь скоростную оптопару...
в основном используют "наборы" из китая по отдельности драйвера и интнрфески... работает...
||||||||||||
||||||||||||
samodelkin_YouTube
Новичок
Сообщения: 6
Зарегистрирован: 30 июл 2015, 18:00
Репутация: 0
Контактная информация:

Re: TB6560 - особенности настройки и работы

Сообщение samodelkin_YouTube »

Плату опторазвьязкы сделал вот такую. http://robozone.su/cnc-home/28-interfej ... zkojj.html
Печать для ТВ5660 скину позже, как буду дома. Посмотрите на плату скажете что не так.
Также думаю применить attiny13 вместе с реле, для задержки силового питания.
Аватара пользователя
raddd
Почётный участник
Почётный участник
Сообщения: 1564
Зарегистрирован: 10 фев 2015, 08:50
Репутация: 540
Настоящее имя: Alexey Rodionov
Откуда: Беларусь Минский р-н
Контактная информация:

Re: TB6560 - особенности настройки и работы

Сообщение raddd »

РС817 не ах.. по скорости... а задржка должна быть не задержка а типа chrge pump/
. т.е. включать силу когда запущена программа..
||||||||||||
||||||||||||
samodelkin_YouTube
Новичок
Сообщения: 6
Зарегистрирован: 30 июл 2015, 18:00
Репутация: 0
Контактная информация:

Re: TB6560 - особенности настройки и работы

Сообщение samodelkin_YouTube »

raddd писал(а):РС817 не ах.. по скорости... а задржка должна быть не задержка а типа chrge pump/
. т.е. включать силу когда запущена программа..
Я думаю оптроны можно заменить на более скоростные. о задержке питания понимаю но не до конца, можете рассказать подробнее, дать ссылку на статью. Кто то воплощал такую задержку в схему на самом деле?
Ответить

Вернуться в «Электроника»