Датчик оборотов шпинделя.

KFlop, KStep, KAnalog, KMotion...
Дмитро
Почётный участник
Почётный участник
Сообщения: 1060
Зарегистрирован: 14 сен 2013, 01:20
Репутация: 1139
Настоящее имя: Дмитрий
Откуда: Киев

Датчик оборотов шпинделя.

Сообщение Дмитро »

Нуждаюсь в помощи.
Хочу сделать отображение координат в kmotioncnc
Обыскал практически все, но не нашел ничего подобного. Возможно плохо искал :)
Датчик с одним выходом, подключается к цифровому входу.
Буду очень благодарен за помощь.
Аватара пользователя
ukr-sasha
Мастер
Сообщения: 3401
Зарегистрирован: 21 мар 2011, 07:47
Репутация: 2181
Настоящее имя: Украинец Александр Григорьевич
Откуда: Киев, Украина
Контактная информация:

Re: Датчик оборотов шпинделя.

Сообщение ukr-sasha »

Дима, будет время подумаю.
Но координаты по одному каналу под вопросом. Только скорость...
Дмитро
Почётный участник
Почётный участник
Сообщения: 1060
Зарегистрирован: 14 сен 2013, 01:20
Репутация: 1139
Настоящее имя: Дмитрий
Откуда: Киев

Re: Датчик оборотов шпинделя.

Сообщение Дмитро »

Ок. Может еще кто то подскажет в каком направлении двигаться.
Писал Тому, ничего конкретного не написал.
Дмитро
Почётный участник
Почётный участник
Сообщения: 1060
Зарегистрирован: 14 сен 2013, 01:20
Репутация: 1139
Настоящее имя: Дмитрий
Откуда: Киев

Re: Датчик оборотов шпинделя.

Сообщение Дмитро »

Том все же дат ответ.
Вот, может кому пригодится.

Код: Выделить всё

#include "KMotionDef.h"

main()
{
    for(;;)
    {
        WaitNextTimeSlice();
        ServiceSpindleCount();
    }
}

#define SPINDLE_PULSE_BIT 46
#define SPINDLE_AXIS 5
#define COUNTS_PER_REV2 1000

void ServiceSpindleCount(void)
{
    static int LastState=0;
    int NewState;
    
    NewState=ReadBit(SPINDLE_PULSE_BIT);
    
    if (NewState != LastState)
    {
        chan[SPINDLE_AXIS].Position+=COUNTS_PER_REV2;
	LastState=NewState;
    }
}
Далее в KMotionCNC | Tool Setup | Trajectory Planner |
Выставить следующие значения
Sensor Type=1, Encoder Axis=5, Counts/rev=1000
Дмитро
Почётный участник
Почётный участник
Сообщения: 1060
Зарегистрирован: 14 сен 2013, 01:20
Репутация: 1139
Настоящее имя: Дмитрий
Откуда: Киев

Re: Датчик оборотов шпинделя.

Сообщение Дмитро »

Обороты отображает, но значения не стабильное. Борьба продолжается.

https://www.youtube.com/watch?v=AIYhw207KIw
Аватара пользователя
ukr-sasha
Мастер
Сообщения: 3401
Зарегистрирован: 21 мар 2011, 07:47
Репутация: 2181
Настоящее имя: Украинец Александр Григорьевич
Откуда: Киев, Украина
Контактная информация:

Re: Датчик оборотов шпинделя.

Сообщение ukr-sasha »

Попробуй увеличить значения:
Безымянный.jpg (13436 просмотров) <a class='original' href='./download/file.php?id=39807&mode=view' target=_blank>Загрузить оригинал (370.55 КБ)</a>
Дмитро
Почётный участник
Почётный участник
Сообщения: 1060
Зарегистрирован: 14 сен 2013, 01:20
Репутация: 1139
Настоящее имя: Дмитрий
Откуда: Киев

Re: Датчик оборотов шпинделя.

Сообщение Дмитро »

Все таки я его поборол. Вылечилось добавлением Триггера Шмитта. Отображает стабильно, теперь могу видеть реальные обороты на китайском шпинделе.
Дмитро
Почётный участник
Почётный участник
Сообщения: 1060
Зарегистрирован: 14 сен 2013, 01:20
Репутация: 1139
Настоящее имя: Дмитрий
Откуда: Киев

Re: Датчик оборотов шпинделя.

Сообщение Дмитро »

Не долго я радовался, все работало до того момента пока не включил силовую часть приводов. И тут же полезли наводки и отображает ерунду, никакие фильтры не помогают. Целый день ползал возле ящика так и не добрался до истины. Завтра поеду смотреть хороший экранирования провод, последняя на него надежда.
Аватара пользователя
Serg
Мастер
Сообщения: 21923
Зарегистрирован: 17 апр 2012, 14:58
Репутация: 5183
Заслуга: c781c134843e0c1a3de9
Настоящее имя: Сергей
Откуда: Москва
Контактная информация:

Re: Датчик оборотов шпинделя.

Сообщение Serg »

Может просто сделать управление через тот-же modbus? Дал команду типа "M3 S12000" и знаешь, что шпиндель вращается с заданными оборотами. И не надо заморачиваться с индикаторами. Хотя в этом случае индикаторы разные делать тоже проще простого...
Я не Христос, рыбу не раздаю, но могу научить, как сделать удочку...
Дмитро
Почётный участник
Почётный участник
Сообщения: 1060
Зарегистрирован: 14 сен 2013, 01:20
Репутация: 1139
Настоящее имя: Дмитрий
Откуда: Киев

Re: Датчик оборотов шпинделя.

Сообщение Дмитро »

UAVpilot писал(а):Может просто сделать управление через тот-же modbus? Дал команду типа "M3 S12000" и знаешь, что шпиндель вращается с заданными оборотами. И не надо заморачиваться с индикаторами. Хотя в этом случае индикаторы разные делать тоже проще простого...
Хочу видеть реальные обороты :)
Индикатор можно поставить отдельно, но хочу что бы было на мониторе :)
Аватара пользователя
Сергей Саныч
Мастер
Сообщения: 9116
Зарегистрирован: 30 май 2012, 14:20
Репутация: 2858
Откуда: Тюмень
Контактная информация:

Re: Датчик оборотов шпинделя.

Сообщение Сергей Саныч »

Demetrius писал(а):Хочу видеть реальные обороты :)
А что смущает? Скольжение?
Чудес не бывает. Бывают фокусы.
Аватара пользователя
selenur
Почётный участник
Почётный участник
Сообщения: 4605
Зарегистрирован: 21 авг 2013, 19:44
Репутация: 1622
Настоящее имя: Сергей
Откуда: Новый Уренгой
Контактная информация:

Re: Датчик оборотов шпинделя.

Сообщение selenur »

А есть возможность посмотреть сигнал с датчика, с помошью осцилографа? когда показания скорости нормальные, и с ошибкой? Интересно что за датчик используется?
Мой сайт: http://selenur.ru
Исходники моих программ: https://github.com/selenur
Instagram https://www.instagram.com/zheigurov/
Дмитро
Почётный участник
Почётный участник
Сообщения: 1060
Зарегистрирован: 14 сен 2013, 01:20
Репутация: 1139
Настоящее имя: Дмитрий
Откуда: Киев

Re: Датчик оборотов шпинделя.

Сообщение Дмитро »

selenur писал(а):А есть возможность посмотреть сигнал с датчика, с помошью осцилографа? когда показания скорости нормальные, и с ошибкой? Интересно что за датчик используется?
Датчик TCRT5000. Но как выяснилось он здесь не причем, кусок провода подключенного к KFlop ловит наводки. :thinking:
Аватара пользователя
at90
Мастер
Сообщения: 666
Зарегистрирован: 08 окт 2011, 23:22
Репутация: 174
Контактная информация:

Re: Датчик оборотов шпинделя.

Сообщение at90 »

А сигнал с датчика дифференциальный или просто логический?
Фрезы для чпу www.carbidetools.ru
Аватара пользователя
selenur
Почётный участник
Почётный участник
Сообщения: 4605
Зарегистрирован: 21 авг 2013, 19:44
Репутация: 1622
Настоящее имя: Сергей
Откуда: Новый Уренгой
Контактная информация:

Re: Датчик оборотов шпинделя.

Сообщение selenur »

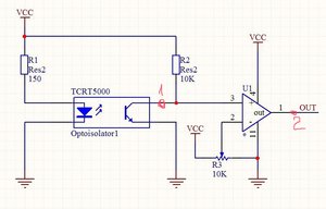
Demetrius писал(а):
selenur писал(а):А есть возможность посмотреть сигнал с датчика, с помошью осцилографа? когда показания скорости нормальные, и с ошибкой? Интересно что за датчик используется?
Датчик TCRT5000. Но как выяснилось он здесь не причем, кусок провода подключенного к KFlop ловит наводки. :thinking:
Вот один из множества примеров схем как обычно подключают И собственно отметил точку 1 и точку 2:
1) если сразу от датчика тянуть длинный провод к контроллеру.
2) если компаратором его сразу делать 0 или Vcc(+5v) и потом уже по проводу к контроллеру.
У тебя какой из вариантов? :-)
Мой сайт: http://selenur.ru
Исходники моих программ: https://github.com/selenur
Instagram https://www.instagram.com/zheigurov/
Дмитро
Почётный участник
Почётный участник
Сообщения: 1060
Зарегистрирован: 14 сен 2013, 01:20
Репутация: 1139
Настоящее имя: Дмитрий
Откуда: Киев

Re: Датчик оборотов шпинделя.

Сообщение Дмитро »

Подключил через Триггера Шмитта, но от него к контроллеру провода около 300 мм. Попробую укоротить на сколько это возможно, испытания буду проводить когда куплю микросхемку, а то во время экспериментов сжег.
Noob
Кандидат
Сообщения: 95
Зарегистрирован: 26 ноя 2014, 10:17
Репутация: 26
Контактная информация:

Re: Датчик оборотов шпинделя.

Сообщение Noob »

Датчик холла рулит!
Дмитро
Почётный участник
Почётный участник
Сообщения: 1060
Зарегистрирован: 14 сен 2013, 01:20
Репутация: 1139
Настоящее имя: Дмитрий
Откуда: Киев

Re: Датчик оборотов шпинделя.

Сообщение Дмитро »

Noob писал(а):Датчик холла рулит!
Сделайте и покажите. Или это все, что вы можете сказать? :D
Аватара пользователя
donvictorio
Мастер
Сообщения: 2458
Зарегистрирован: 11 окт 2012, 16:26
Репутация: 683
Настоящее имя: Виктор
Откуда: Санкт-Петербург
Контактная информация:

Re: Датчик оборотов шпинделя.

Сообщение donvictorio »

Апну тему:
датчик оборотов интересен тем, что может в какой-то мере показывать нагрузку на фрезу, в виде увеличения скольжения. Хотя то же самое, по сути, можно увидеть и по потребляемому шпинделем току, который обычно без проблем можно вывести на табло (если оно есть) но по оборотам как-то нагляднее.

Так вот, имеется шпиндель, обычно-китайский, но в нём из открытых областей - толкьо нижняя часть, где гайка накручивается. устанавливать туда какие-то датчики аще не вариант, их сложно защитить. а сверху крышка, которая закрывает подшипник.

есть у кого какие идеи, как под эту крышку можно установить энкодер?
Ответить

Вернуться в «KFlop»