Может на вкладке М3-М9? Тогда да. Это, чтобы из программы М-коды подхватывались.konstantinshr писал(а):Еще одно чтобы с панели заработали кнопки М3 и М5 надо еще дополнительно перейти в Tool Setup затем на вкладке Trajectory Planner прописать эти кнопки так же как и в вкладке Мкодов.
Ввод в эксплуатацию ЧПУ системы на основе контроллера Kflop.
- ukr-sasha
- Мастер
- Сообщения: 3401
- Зарегистрирован: 21 мар 2011, 07:47
- Репутация: 2181
- Настоящее имя: Украинец Александр Григорьевич
- Откуда: Киев, Украина
- Контактная информация:
Re: Ввод в эксплуатацию ЧПУ системы на основе контроллера Kf
-
konstantinshr
- Мастер
- Сообщения: 226
- Зарегистрирован: 04 авг 2013, 17:05
- Репутация: 43
- Откуда: Новороссийск
- Контактная информация:
Re: Ввод в эксплуатацию ЧПУ системы на основе контроллера Kf
Да извиняюсь не ту вкладку указал. Я сначала сделал по вашей рекомендации на вкладке М3-М9. Но шпиндель управлялся только из программы G-кодом, а когда прописал эти же кнопки во вкладке User Buttons то заработало и из пенели управления.ukr-sasha писал(а):Может на вкладке М3-М9? Тогда да. Это, чтобы из программы М-коды подхватывались.konstantinshr писал(а):Еще одно чтобы с панели заработали кнопки М3 и М5 надо еще дополнительно перейти в Tool Setup затем на вкладке Trajectory Planner прописать эти кнопки так же как и в вкладке Мкодов.
- ukr-sasha
- Мастер
- Сообщения: 3401
- Зарегистрирован: 21 мар 2011, 07:47
- Репутация: 2181
- Настоящее имя: Украинец Александр Григорьевич
- Откуда: Киев, Украина
- Контактная информация:
Re: Ввод в эксплуатацию ЧПУ системы на основе контроллера Kf
Этого можно было не делать - для шпинделя есть изначально кнопки на панели управления.konstantinshr писал(а):когда прописал эти же кнопки во вкладке User Buttons то заработало и из пенели управления.
-
konstantinshr
- Мастер
- Сообщения: 226
- Зарегистрирован: 04 авг 2013, 17:05
- Репутация: 43
- Откуда: Новороссийск
- Контактная информация:
Re: Ввод в эксплуатацию ЧПУ системы на основе контроллера Kf
Подскажите как запустить четвертую ось. Я в файле инициализации сделал по аналогии 3-й оси и поменял на ch3->. Но при инициализации пишет что :192:field not found.
Вот мой файл:
#include "KMotionDef.h"
#define QA 26 // define to which IO bits the AB signals are connected
#define QB 27
main()
{
int BitA,Change1=0,Change2=0, DiffX2;
int PosNoWrap, NewPos, Pos=0, wraps;
double Factor=0;
SetBit(152);
SetBit(157);
SetBit(158);
ch0->InputMode=ENCODER_MODE;
ch0->OutputMode=DAC_SERVO_MODE;
ch0->Vel=309600;
ch0->Accel=5e+006;
ch0->Jerk=3e+006;
ch0->P=2.2;
ch0->I=0.006;
ch0->D=10;
ch0->FFAccel=0;
ch0->FFVel=0;
ch0->MaxI=2047;
ch0->MaxErr=1e+006;
ch0->MaxOutput=2047;
ch0->DeadBandGain=1;
ch0->DeadBandRange=0;
ch0->InputChan0=0;
ch0->InputChan1=0;
ch0->OutputChan0=0;
ch0->OutputChan1=0;
ch0->MasterAxis=-1;
ch0->LimitSwitchOptions=0x100;
ch0->LimitSwitchNegBit=0;
ch0->LimitSwitchPosBit=0;
ch0->SoftLimitPos=1e+009;
ch0->SoftLimitNeg=-1e+009;
ch0->InputGain0=-1;
ch0->InputGain1=1;
ch0->InputOffset0=0;
ch0->InputOffset1=0;
ch0->OutputGain=1;
ch0->OutputOffset=0;
ch0->SlaveGain=1;
ch0->BacklashMode=BACKLASH_OFF;
ch0->BacklashAmount=0;
ch0->BacklashRate=0;
ch0->invDistPerCycle=0.00025;
ch0->Lead=0;
ch0->MaxFollowingError=1000;
ch0->StepperAmplitude=100;
ch0->iir[0].B0=1;
ch0->iir[0].B1=0;
ch0->iir[0].B2=0;
ch0->iir[0].A1=0;
ch0->iir[0].A2=0;
ch0->iir[1].B0=1;
ch0->iir[1].B1=0;
ch0->iir[1].B2=0;
ch0->iir[1].A1=0;
ch0->iir[1].A2=0;
ch0->iir[2].B0=1;
ch0->iir[2].B1=0;
ch0->iir[2].B2=0;
ch0->iir[2].A1=0;
ch0->iir[2].A2=0;
ch1->InputMode=ENCODER_MODE;
ch1->OutputMode=DAC_SERVO_MODE;
ch1->Vel=309600;
ch1->Accel=1e+006;
ch1->Jerk=2e+006;
ch1->P=2.65;
ch1->I=0.003;
ch1->D=10;
ch1->FFAccel=0;
ch1->FFVel=0;
ch1->MaxI=2047;
ch1->MaxErr=1e+006;
ch1->MaxOutput=2047;
ch1->DeadBandGain=1;
ch1->DeadBandRange=0;
ch1->InputChan0=1;
ch1->InputChan1=1;
ch1->OutputChan0=1;
ch1->OutputChan1=1;
ch1->MasterAxis=-1;
ch1->LimitSwitchOptions=0x110;
ch1->LimitSwitchNegBit=0;
ch1->LimitSwitchPosBit=0;
ch1->SoftLimitPos=1e+009;
ch1->SoftLimitNeg=-1e+009;
ch1->InputGain0=1;
ch1->InputGain1=1;
ch1->InputOffset0=0;
ch1->InputOffset1=0;
ch1->OutputGain=1;
ch1->OutputOffset=0;
ch1->SlaveGain=1;
ch1->BacklashMode=BACKLASH_OFF;
ch1->BacklashAmount=0;
ch1->BacklashRate=0;
ch1->invDistPerCycle=0.00025;
ch1->Lead=0;
ch1->MaxFollowingError=1000;
ch1->StepperAmplitude=100;
ch1->iir[0].B0=1;
ch1->iir[0].B1=0;
ch1->iir[0].B2=0;
ch1->iir[0].A1=0;
ch1->iir[0].A2=0;
ch1->iir[1].B0=1;
ch1->iir[1].B1=0;
ch1->iir[1].B2=0;
ch1->iir[1].A1=0;
ch1->iir[1].A2=0;
ch1->iir[2].B0=1;
ch1->iir[2].B1=0;
ch1->iir[2].B2=0;
ch1->iir[2].A1=0;
ch1->iir[2].A2=0;
ch2->InputMode=ENCODER_MODE;
ch2->OutputMode=DAC_SERVO_MODE;
ch2->Vel=409600;
ch2->Accel=1e+006;
ch2->Jerk=1e+007;
ch2->P=1.1;
ch2->I=0.004;
ch2->D=0;
ch2->FFAccel=0;
ch2->FFVel=0;
ch2->MaxI=2047;
ch2->MaxErr=1e+006;
ch2->MaxOutput=2047;
ch2->DeadBandGain=1;
ch2->DeadBandRange=0;
ch2->InputChan0=2;
ch2->InputChan1=2;
ch2->OutputChan0=2;
ch2->OutputChan1=2;
ch2->MasterAxis=-1;
ch2->LimitSwitchOptions=0x112;
ch2->LimitSwitchNegBit=0;
ch2->LimitSwitchPosBit=138;
ch2->SoftLimitPos=1e+009;
ch2->SoftLimitNeg=-1e+009;
ch2->InputGain0=1;
ch2->InputGain1=1;
ch2->InputOffset0=0;
ch2->InputOffset1=0;
ch2->OutputGain=1;
ch2->OutputOffset=0;
ch2->SlaveGain=1;
ch2->BacklashMode=BACKLASH_OFF;
ch2->BacklashAmount=0;
ch2->BacklashRate=0;
ch2->invDistPerCycle=0.00025;
ch2->Lead=0;
ch2->MaxFollowingError=1000;
ch2->StepperAmplitude=100;
ch2->iir[0].B0=1;
ch2->iir[0].B1=0;
ch2->iir[0].B2=0;
ch2->iir[0].A1=0;
ch2->iir[0].A2=0;
ch2->iir[1].B0=1;
ch2->iir[1].B1=0;
ch2->iir[1].B2=0;
ch2->iir[1].A1=0;
ch2->iir[1].A2=0;
ch2->iir[2].B0=1;
ch2->iir[2].B1=0;
ch2->iir[2].B2=0;
ch2->iir[2].A1=0;
ch2->iir[2].A2=0;
ch3->InputMode=ENCODER_MODE;
ch3->->OutputMode=DAC_SERVO_MODE;
ch3->->Vel=409600;
ch3->->Accel=1e+006;
ch3->->Jerk=1e+007;
ch3->->P=1.1;
ch3->->I=0.004;
ch3->->D=0;
ch3->->FFAccel=0;
ch3->->FFVel=0;
ch3->->MaxI=2047;
ch3->->MaxErr=1e+006;
ch3->->MaxOutput=2047;
ch3->->DeadBandGain=1;
ch3->->DeadBandRange=0;
ch3->->InputChan0=3;
ch3->->InputChan1=3;
ch3->->OutputChan0=3;
ch3->->OutputChan1=3;
ch3->->MasterAxis=-1;
ch3->->LimitSwitchOptions=0x112;
ch3->->LimitSwitchNegBit=0;
ch3->->LimitSwitchPosBit=0;
ch3->->SoftLimitPos=1e+009;
ch3->->SoftLimitNeg=-1e+009;
ch3->->InputGain0=1;
ch3->->InputGain1=1;
ch3->->InputOffset0=0;
ch3->->InputOffset1=0;
ch3->->OutputGain=1;
ch3->->OutputOffset=0;
ch3->->SlaveGain=1;
ch3->->BacklashMode=BACKLASH_OFF;
ch3->->BacklashAmount=0;
ch3->->BacklashRate=0;
ch3->->invDistPerCycle=0.00025;
ch3->->Lead=0;
ch3->->MaxFollowingError=1000;
ch3->->StepperAmplitude=100;
ch3->->iir[0].B0=1;
ch3->->iir[0].B1=0;
ch3->->iir[0].B2=0;
ch3->->iir[0].A1=0;
ch3->->iir[0].A2=0;
ch3->->iir[1].B0=1;
ch3->->iir[1].B1=0;
ch3->->iir[1].B2=0;
ch3->->iir[1].A1=0;
ch3->->iir[1].A2=0;
ch3->->iir[2].B0=1;
ch3->->iir[2].B1=0;
ch3->->iir[2].B2=0;
ch3->->iir[2].A1=0;
ch3->->iir[2].A2=0;
EnableAxis(0);
EnableAxis(1);
EnableAxis(2);
nableAxis(3);
DefineCoordSystem(0,1,2,-1);
SetBitDirection(144,1);
for (;;) //loop forever
{
WaitNextTimeSlice();
if (ch0->Enable && ch1->Enable && ch2->Enable)
SetBit(144);
else
ClearBit(144);
}
return 0;
Вот мой файл:
#include "KMotionDef.h"
#define QA 26 // define to which IO bits the AB signals are connected
#define QB 27
main()
{
int BitA,Change1=0,Change2=0, DiffX2;
int PosNoWrap, NewPos, Pos=0, wraps;
double Factor=0;
SetBit(152);
SetBit(157);
SetBit(158);
ch0->InputMode=ENCODER_MODE;
ch0->OutputMode=DAC_SERVO_MODE;
ch0->Vel=309600;
ch0->Accel=5e+006;
ch0->Jerk=3e+006;
ch0->P=2.2;
ch0->I=0.006;
ch0->D=10;
ch0->FFAccel=0;
ch0->FFVel=0;
ch0->MaxI=2047;
ch0->MaxErr=1e+006;
ch0->MaxOutput=2047;
ch0->DeadBandGain=1;
ch0->DeadBandRange=0;
ch0->InputChan0=0;
ch0->InputChan1=0;
ch0->OutputChan0=0;
ch0->OutputChan1=0;
ch0->MasterAxis=-1;
ch0->LimitSwitchOptions=0x100;
ch0->LimitSwitchNegBit=0;
ch0->LimitSwitchPosBit=0;
ch0->SoftLimitPos=1e+009;
ch0->SoftLimitNeg=-1e+009;
ch0->InputGain0=-1;
ch0->InputGain1=1;
ch0->InputOffset0=0;
ch0->InputOffset1=0;
ch0->OutputGain=1;
ch0->OutputOffset=0;
ch0->SlaveGain=1;
ch0->BacklashMode=BACKLASH_OFF;
ch0->BacklashAmount=0;
ch0->BacklashRate=0;
ch0->invDistPerCycle=0.00025;
ch0->Lead=0;
ch0->MaxFollowingError=1000;
ch0->StepperAmplitude=100;
ch0->iir[0].B0=1;
ch0->iir[0].B1=0;
ch0->iir[0].B2=0;
ch0->iir[0].A1=0;
ch0->iir[0].A2=0;
ch0->iir[1].B0=1;
ch0->iir[1].B1=0;
ch0->iir[1].B2=0;
ch0->iir[1].A1=0;
ch0->iir[1].A2=0;
ch0->iir[2].B0=1;
ch0->iir[2].B1=0;
ch0->iir[2].B2=0;
ch0->iir[2].A1=0;
ch0->iir[2].A2=0;
ch1->InputMode=ENCODER_MODE;
ch1->OutputMode=DAC_SERVO_MODE;
ch1->Vel=309600;
ch1->Accel=1e+006;
ch1->Jerk=2e+006;
ch1->P=2.65;
ch1->I=0.003;
ch1->D=10;
ch1->FFAccel=0;
ch1->FFVel=0;
ch1->MaxI=2047;
ch1->MaxErr=1e+006;
ch1->MaxOutput=2047;
ch1->DeadBandGain=1;
ch1->DeadBandRange=0;
ch1->InputChan0=1;
ch1->InputChan1=1;
ch1->OutputChan0=1;
ch1->OutputChan1=1;
ch1->MasterAxis=-1;
ch1->LimitSwitchOptions=0x110;
ch1->LimitSwitchNegBit=0;
ch1->LimitSwitchPosBit=0;
ch1->SoftLimitPos=1e+009;
ch1->SoftLimitNeg=-1e+009;
ch1->InputGain0=1;
ch1->InputGain1=1;
ch1->InputOffset0=0;
ch1->InputOffset1=0;
ch1->OutputGain=1;
ch1->OutputOffset=0;
ch1->SlaveGain=1;
ch1->BacklashMode=BACKLASH_OFF;
ch1->BacklashAmount=0;
ch1->BacklashRate=0;
ch1->invDistPerCycle=0.00025;
ch1->Lead=0;
ch1->MaxFollowingError=1000;
ch1->StepperAmplitude=100;
ch1->iir[0].B0=1;
ch1->iir[0].B1=0;
ch1->iir[0].B2=0;
ch1->iir[0].A1=0;
ch1->iir[0].A2=0;
ch1->iir[1].B0=1;
ch1->iir[1].B1=0;
ch1->iir[1].B2=0;
ch1->iir[1].A1=0;
ch1->iir[1].A2=0;
ch1->iir[2].B0=1;
ch1->iir[2].B1=0;
ch1->iir[2].B2=0;
ch1->iir[2].A1=0;
ch1->iir[2].A2=0;
ch2->InputMode=ENCODER_MODE;
ch2->OutputMode=DAC_SERVO_MODE;
ch2->Vel=409600;
ch2->Accel=1e+006;
ch2->Jerk=1e+007;
ch2->P=1.1;
ch2->I=0.004;
ch2->D=0;
ch2->FFAccel=0;
ch2->FFVel=0;
ch2->MaxI=2047;
ch2->MaxErr=1e+006;
ch2->MaxOutput=2047;
ch2->DeadBandGain=1;
ch2->DeadBandRange=0;
ch2->InputChan0=2;
ch2->InputChan1=2;
ch2->OutputChan0=2;
ch2->OutputChan1=2;
ch2->MasterAxis=-1;
ch2->LimitSwitchOptions=0x112;
ch2->LimitSwitchNegBit=0;
ch2->LimitSwitchPosBit=138;
ch2->SoftLimitPos=1e+009;
ch2->SoftLimitNeg=-1e+009;
ch2->InputGain0=1;
ch2->InputGain1=1;
ch2->InputOffset0=0;
ch2->InputOffset1=0;
ch2->OutputGain=1;
ch2->OutputOffset=0;
ch2->SlaveGain=1;
ch2->BacklashMode=BACKLASH_OFF;
ch2->BacklashAmount=0;
ch2->BacklashRate=0;
ch2->invDistPerCycle=0.00025;
ch2->Lead=0;
ch2->MaxFollowingError=1000;
ch2->StepperAmplitude=100;
ch2->iir[0].B0=1;
ch2->iir[0].B1=0;
ch2->iir[0].B2=0;
ch2->iir[0].A1=0;
ch2->iir[0].A2=0;
ch2->iir[1].B0=1;
ch2->iir[1].B1=0;
ch2->iir[1].B2=0;
ch2->iir[1].A1=0;
ch2->iir[1].A2=0;
ch2->iir[2].B0=1;
ch2->iir[2].B1=0;
ch2->iir[2].B2=0;
ch2->iir[2].A1=0;
ch2->iir[2].A2=0;
ch3->InputMode=ENCODER_MODE;
ch3->->OutputMode=DAC_SERVO_MODE;
ch3->->Vel=409600;
ch3->->Accel=1e+006;
ch3->->Jerk=1e+007;
ch3->->P=1.1;
ch3->->I=0.004;
ch3->->D=0;
ch3->->FFAccel=0;
ch3->->FFVel=0;
ch3->->MaxI=2047;
ch3->->MaxErr=1e+006;
ch3->->MaxOutput=2047;
ch3->->DeadBandGain=1;
ch3->->DeadBandRange=0;
ch3->->InputChan0=3;
ch3->->InputChan1=3;
ch3->->OutputChan0=3;
ch3->->OutputChan1=3;
ch3->->MasterAxis=-1;
ch3->->LimitSwitchOptions=0x112;
ch3->->LimitSwitchNegBit=0;
ch3->->LimitSwitchPosBit=0;
ch3->->SoftLimitPos=1e+009;
ch3->->SoftLimitNeg=-1e+009;
ch3->->InputGain0=1;
ch3->->InputGain1=1;
ch3->->InputOffset0=0;
ch3->->InputOffset1=0;
ch3->->OutputGain=1;
ch3->->OutputOffset=0;
ch3->->SlaveGain=1;
ch3->->BacklashMode=BACKLASH_OFF;
ch3->->BacklashAmount=0;
ch3->->BacklashRate=0;
ch3->->invDistPerCycle=0.00025;
ch3->->Lead=0;
ch3->->MaxFollowingError=1000;
ch3->->StepperAmplitude=100;
ch3->->iir[0].B0=1;
ch3->->iir[0].B1=0;
ch3->->iir[0].B2=0;
ch3->->iir[0].A1=0;
ch3->->iir[0].A2=0;
ch3->->iir[1].B0=1;
ch3->->iir[1].B1=0;
ch3->->iir[1].B2=0;
ch3->->iir[1].A1=0;
ch3->->iir[1].A2=0;
ch3->->iir[2].B0=1;
ch3->->iir[2].B1=0;
ch3->->iir[2].B2=0;
ch3->->iir[2].A1=0;
ch3->->iir[2].A2=0;
EnableAxis(0);
EnableAxis(1);
EnableAxis(2);
nableAxis(3);
DefineCoordSystem(0,1,2,-1);
SetBitDirection(144,1);
for (;;) //loop forever
{
WaitNextTimeSlice();
if (ch0->Enable && ch1->Enable && ch2->Enable)
SetBit(144);
else
ClearBit(144);
}
return 0;
- michael-yurov
- Почётный участник

- Сообщения: 11731
- Зарегистрирован: 26 июл 2012, 00:10
- Репутация: 4703
- Настоящее имя: Михаил Львович
- Откуда: Новоуральск
- Контактная информация:
-
Дмитро
- Почётный участник

- Сообщения: 1060
- Зарегистрирован: 14 сен 2013, 01:20
- Репутация: 1139
- Настоящее имя: Дмитрий
- Откуда: Киев
Re: Ввод в эксплуатацию ЧПУ системы на основе контроллера Kf
konstantinshr писал(а):EnableAxis(0);
EnableAxis(1);
EnableAxis(2);
nableAxis(3);
-
konstantinshr
- Мастер
- Сообщения: 226
- Зарегистрирован: 04 авг 2013, 17:05
- Репутация: 43
- Откуда: Новороссийск
- Контактная информация:
Re: Ввод в эксплуатацию ЧПУ системы на основе контроллера Kf
Я не понял ктасный прямоугольник. Буковка E в EnableAxis(3); просто потерялась при очередном копировании. А так в файле звучало EnableAxis(3);
Конструктивно что не так.
Конструктивно что не так.
- mhael
- Мастер
- Сообщения: 2443
- Зарегистрирован: 09 мар 2013, 11:22
- Репутация: 769
- Настоящее имя: Ильдар
- Контактная информация:
Re: Ввод в эксплуатацию ЧПУ системы на основе контроллера Kf
двойная стрелка. Он не может найти "пустое" поле.konstantinshr писал(а):Конструктивно что не так.
-
Дмитро
- Почётный участник

- Сообщения: 1060
- Зарегистрирован: 14 сен 2013, 01:20
- Репутация: 1139
- Настоящее имя: Дмитрий
- Откуда: Киев
Re: Ввод в эксплуатацию ЧПУ системы на основе контроллера Kf
ch3->Vel=409600;konstantinshr писал(а): ...
ch3->->Vel=409600;
...
-
konstantinshr
- Мастер
- Сообщения: 226
- Зарегистрирован: 04 авг 2013, 17:05
- Репутация: 43
- Откуда: Новороссийск
- Контактная информация:
Re: Ввод в эксплуатацию ЧПУ системы на основе контроллера Kf
Спасибо увидел. А на экране монитора это не видел. Завтра уберу лишную стрелку.mhael писал(а):двойная стрелка. Он не может найти "пустое" поле.konstantinshr писал(а):Конструктивно что не так.
- AlexNikov
- Мастер
- Сообщения: 1212
- Зарегистрирован: 05 янв 2014, 20:09
- Репутация: 721
- Настоящее имя: Алексей
- Откуда: Томск
- Контактная информация:
Re: Ввод в эксплуатацию ЧПУ системы на основе контроллера Kf
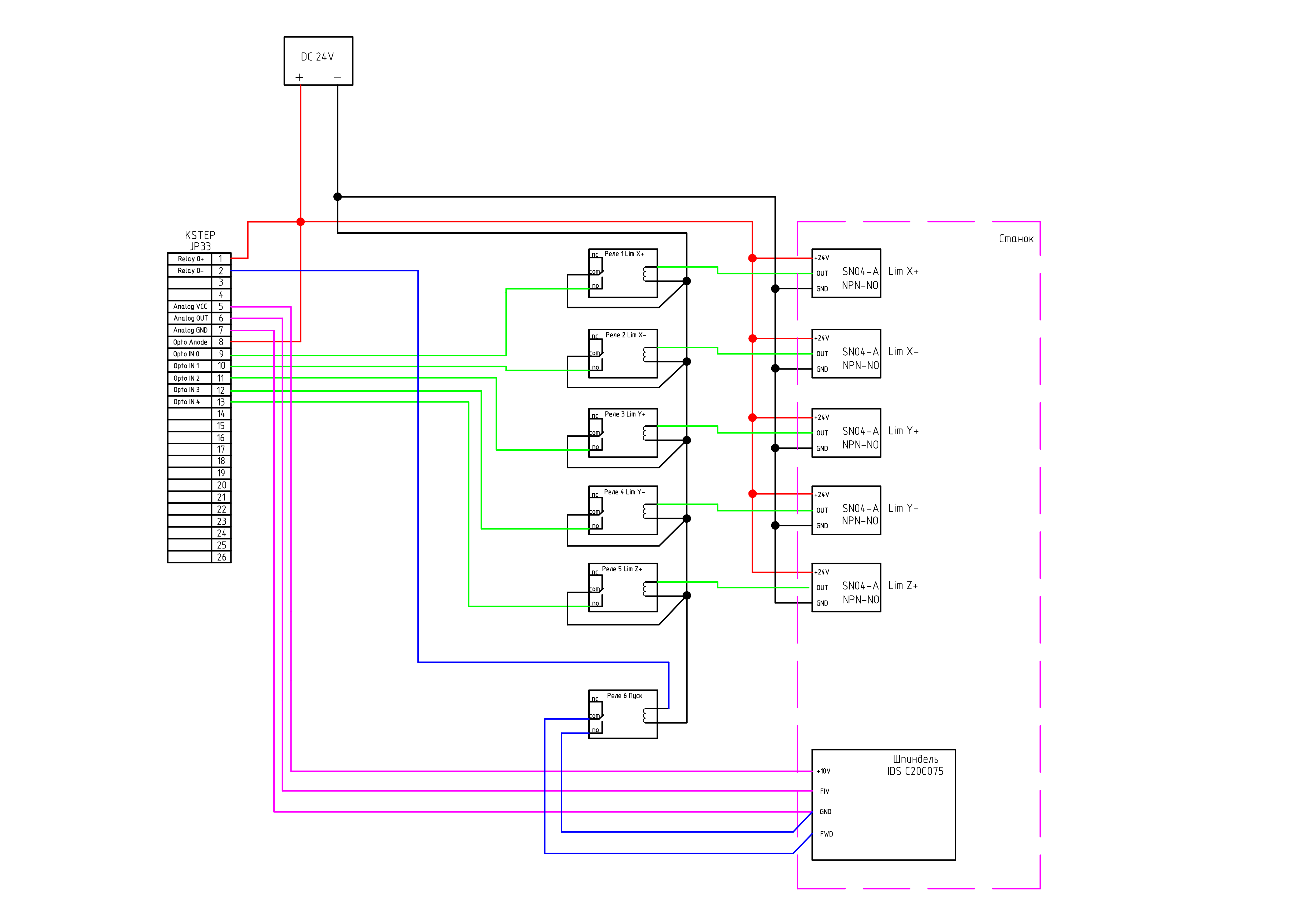
Доброго дня. Скоро приедет шпиндель и частотник (GMT 0.8кВт и IDSC20C075), на станок навешаны концевики (SN04-A, тип NPN-NO). Прошу поглядеть, правильно ли развел я управление всем этим добром (коцевики в нормальном состоянии имею на выходе +24V, таким образом входы Opto0-4 в рабочем режиме подключены в минусу)?
- ukr-sasha
- Мастер
- Сообщения: 3401
- Зарегистрирован: 21 мар 2011, 07:47
- Репутация: 2181
- Настоящее имя: Украинец Александр Григорьевич
- Откуда: Киев, Украина
- Контактная информация:
Re: Ввод в эксплуатацию ЧПУ системы на основе контроллера Kf
Реле это для инверсии?
Попробуйте напрямую от датчиков выходы подсоединить к Кстепу. Должно работать, только сигнал активный будет низкий.
Попробуйте напрямую от датчиков выходы подсоединить к Кстепу. Должно работать, только сигнал активный будет низкий.
- AlexNikov
- Мастер
- Сообщения: 1212
- Зарегистрирован: 05 янв 2014, 20:09
- Репутация: 721
- Настоящее имя: Алексей
- Откуда: Томск
- Контактная информация:
Re: Ввод в эксплуатацию ЧПУ системы на основе контроллера Kf
Да реле поставил для инверсии - исходил из вашего совета, что в рабочем состоянии входы Кфлопа, контролирующие концевики лучше посадить на землю. По идее на входах стоят оптопары, +12(24)В их не спалятukr-sasha писал(а):Реле это для инверсии?
Попробуйте напрямую от датчиков выходы подсоединить к Кстепу. Должно работать, только сигнал активный будет низкий.
-
konstantinshr
- Мастер
- Сообщения: 226
- Зарегистрирован: 04 авг 2013, 17:05
- Репутация: 43
- Откуда: Новороссийск
- Контактная информация:
Re: Ввод в эксплуатацию ЧПУ системы на основе контроллера Kf
Не могу разобраться как запустить выполнение программы с определенной строки.
И еще подскажите. Где то проскакивало что можно присоединить Wifi пульт как от плейстейшен только от РС. Какой стоит купить.
И еще подскажите. Где то проскакивало что можно присоединить Wifi пульт как от плейстейшен только от РС. Какой стоит купить.
- michael-yurov
- Почётный участник

- Сообщения: 11731
- Зарегистрирован: 26 июл 2012, 00:10
- Репутация: 4703
- Настоящее имя: Михаил Львович
- Откуда: Новоуральск
- Контактная информация:
Re: Ввод в эксплуатацию ЧПУ системы на основе контроллера Kf
Правой кнопкой на нужную строку:konstantinshr писал(а):Не могу разобраться как запустить выполнение программы с определенной строки.
Лучше всего аналоговый геймпад.konstantinshr писал(а):Где то проскакивало что можно присоединить Wifi пульт как от плейстейшен только от РС. Какой стоит купить.
У меня беспроводной Logitech. Судя по всему это лучший вариант из существующих.
-
konstantinshr
- Мастер
- Сообщения: 226
- Зарегистрирован: 04 авг 2013, 17:05
- Репутация: 43
- Откуда: Новороссийск
- Контактная информация:
Re: Ввод в эксплуатацию ЧПУ системы на основе контроллера Kf
Чем дальше в лес тем больше дров. Сделал как в примере чтобы при отключении оси останавливался шпиндель. Но почемуто не срабатывает. Добавил строчку Е-стоп. При нажатии аварийной кнопки оси останавливаются и выключается шпиндель - то что надо.
Теперь хочется узнать есть ли возможность в окне визуализации задать границу стола, чтобы при визуализации контролировать не выходит ли УП за пределы стола. Если в файле инициализации задать софтлимиты то невозможно отхоумится.
Теперь хочется узнать есть ли возможность в окне визуализации задать границу стола, чтобы при визуализации контролировать не выходит ли УП за пределы стола. Если в файле инициализации задать софтлимиты то невозможно отхоумится.
- ukr-sasha
- Мастер
- Сообщения: 3401
- Зарегистрирован: 21 мар 2011, 07:47
- Репутация: 2181
- Настоящее имя: Украинец Александр Григорьевич
- Откуда: Киев, Украина
- Контактная информация:
Re: Ввод в эксплуатацию ЧПУ системы на основе контроллера Kf
http://dynomotion.com/Help/KMotionCNC/GViewerSetup.htmkonstantinshr писал(а):Теперь хочется узнать есть ли возможность в окне визуализации задать границу стола, чтобы при визуализации контролировать не выходит ли УП за пределы стола.
konstantinshr писал(а):Если в файле инициализации задать софтлимиты то невозможно отхоумится.
Примеры кода бы...konstantinshr писал(а):Чем дальше в лес тем больше дров. Сделал как в примере чтобы при отключении оси останавливался шпиндель. Но почемуто не срабатывает.
-
konstantinshr
- Мастер
- Сообщения: 226
- Зарегистрирован: 04 авг 2013, 17:05
- Репутация: 43
- Откуда: Новороссийск
- Контактная информация:
Re: Ввод в эксплуатацию ЧПУ системы на основе контроллера Kf
Вот конец файла. Пишу с телефона поэтому даю фото.
По этой программе при нажатии Естоп оси блокируются и шпиндель выключается. А при срабатывании концевика оси деактивируются а шпиндель не выключается.
По этой программе при нажатии Естоп оси блокируются и шпиндель выключается. А при срабатывании концевика оси деактивируются а шпиндель не выключается.
-
konstantinshr
- Мастер
- Сообщения: 226
- Зарегистрирован: 04 авг 2013, 17:05
- Репутация: 43
- Откуда: Новороссийск
- Контактная информация:
Re: Ввод в эксплуатацию ЧПУ системы на основе контроллера Kf
Как выяснилось при Естоп оси не деактивируются. Пока ходил ось опустилась и распорола 20 см стола.
- ukr-sasha
- Мастер
- Сообщения: 3401
- Зарегистрирован: 21 мар 2011, 07:47
- Репутация: 2181
- Настоящее имя: Украинец Александр Григорьевич
- Откуда: Киев, Украина
- Контактная информация:
Re: Ввод в эксплуатацию ЧПУ системы на основе контроллера Kf
Попробуйте так:
У вас номера пинов совпадают с тем, что в примере?
П.С. Может не стоит запускать станок в работу без тестирования основных функций? Я всё таки не проф. программист, а самоучка, как многие здесь.
Код: Выделить всё
for (;;) //loop forever
{
WaitNextTimeSlice();
if (ch0->Enable && ch1->Enable && ch2->Enable)
SetBit(144);
else
{
ClearBit(144);
DAC(7,0); // остановить шпиндель, установив напряжение в 0
ClearBit(145); // отключить шпиндель, разомкнув выход 145
}
}П.С. Может не стоит запускать станок в работу без тестирования основных функций? Я всё таки не проф. программист, а самоучка, как многие здесь.