А зачем он индикатор в дюймы переключил?noobik писал(а):самый простой способ и без индикаторов
Гравировка печатных плат в подробностях
- AndyBig
- Мастер
- Сообщения: 3971
- Зарегистрирован: 07 мар 2014, 04:01
- Репутация: 1121
- Откуда: юг России
- Контактная информация:
Re: Гравировка печатных плат в подробностях
- megagad
- Почётный участник

- Сообщения: 3208
- Зарегистрирован: 05 апр 2014, 18:57
- Репутация: 712
- Откуда: Реуспублика Крым, Бахчисарай.
- Контактная информация:
Re: Гравировка печатных плат в подробностях
Шоп меньше циферька показывалаAndyBig писал(а):А зачем он индикатор в дюймы переключил?
Весь прикол в том, что "раз на раз не приходится" - у меня лежит "воздушный" 300Вт шпиндель и китайцанги к нему - в пределах двух соток на 50мм вылете спокойно "держит"... Один минус - китайцы не умеют делать цанги менее 3мм без биения
We Do What We Must, Because We Can!
Причинять добро, наносить пользу и подвергать ласке.
Причинять добро, наносить пользу и подвергать ласке.
-
nik1
- Мастер
- Сообщения: 8408
- Зарегистрирован: 02 окт 2012, 07:37
- Репутация: 3629
- Откуда: Красногорск
- Контактная информация:
Re: Гравировка печатных плат в подробностях
2мм??? Может кривой зажимаемый цилиндр?
-
nik1
- Мастер
- Сообщения: 8408
- Зарегистрирован: 02 окт 2012, 07:37
- Репутация: 3629
- Откуда: Красногорск
- Контактная информация:
Re: Гравировка печатных плат в подробностях
Наверное все же 2 десятки?
Короче не удержался, снял видео
8 соток на 25 мм вылете, если постараться , то реально 3-4 сотки
https://youtu.be/bLsAVYSKDuY
Короче не удержался, снял видео
8 соток на 25 мм вылете, если постараться , то реально 3-4 сотки
https://youtu.be/bLsAVYSKDuY
-
exe
- Мастер
- Сообщения: 422
- Зарегистрирован: 25 дек 2015, 07:37
- Репутация: 105
- Настоящее имя: -
- Контактная информация:
Re: Гравировка печатных плат в подробностях
Не там ищете, имхоvladi552 писал(а): Как посоветуете, вот такой https://ru.aliexpress.com/item/0-10-0-0 ... 3c00rgeE3K индикатор достаточный или необходимо что-то получше?
Цанги пришли такие:
Как определить что это высокоточные 0,008? У них с торца надпись AA. Это что-то значит? Продавец пока молчит...
Гайку нашел с точностью P0.05 Можно ли как-то быть уверенным что для плат этого достаточно?
Тоже какое то время назад заморачивался подбором цанг, думая, что источник "мохры" дешевая китайская цанга за пару баксов, а оказалось все дело в граверах
Большая часть граверов на том же али это некачественная переточка, сравнил под лупой заточку гравера за 160р с ебэй, и за 35р, первый заточен чуть ли не до полировки, на втором явные бороздки от точильного круга, первый дает идеальный рез, даже медь не приподнимается, второй адски мохрит.
- megagad
- Почётный участник

- Сообщения: 3208
- Зарегистрирован: 05 апр 2014, 18:57
- Репутация: 712
- Откуда: Реуспублика Крым, Бахчисарай.
- Контактная информация:
Re: Гравировка печатных плат в подробностях
да, два мм. Зажато было многое. Из самого "точного" - удлинённое сверло твердосплавное на 2мм(монолит на всю длину). Причём не только 2мм, но и 2.5мм страдает такой "кривогнутостью". Если хотите - могу вам на тесты прислать эти "цанги"nik1 писал(а):2мм??? Может кривой зажимаемый цилиндр?
We Do What We Must, Because We Can!
Причинять добро, наносить пользу и подвергать ласке.
Причинять добро, наносить пользу и подвергать ласке.
-
nik1
- Мастер
- Сообщения: 8408
- Зарегистрирован: 02 окт 2012, 07:37
- Репутация: 3629
- Откуда: Красногорск
- Контактная информация:
Re: Гравировка печатных плат в подробностях
У меня китайская не высокоточная
видимо какой то левак попался, такое биение просто не укладывается в голове
видимо какой то левак попался, такое биение просто не укладывается в голове
-
vladi552
- Кандидат
- Сообщения: 79
- Зарегистрирован: 10 ноя 2018, 15:06
- Репутация: 2
- Контактная информация:
Re: Гравировка печатных плат в подробностях
Думаю что там. Потому что ВОТ.exe писал(а):Не там ищете, имхо
Но вы тоже правы, у меня есть четкая связь и со сменой гравера, если его менять при смене в патроне.
Тут хваленый HUHAO приплыл. Все как всегда: упаковка дрянь, даже пластиковые кейсы зажали, заточка ужас. Больше не буду у них покупать. Была на примете другая ссылка.
- sima8520
- Почётный участник

- Сообщения: 4510
- Зарегистрирован: 24 ноя 2016, 23:35
- Репутация: 1617
- Настоящее имя: Илья
- Откуда: Беларусь, Гомель
- Контактная информация:
Re: Гравировка печатных плат в подробностях
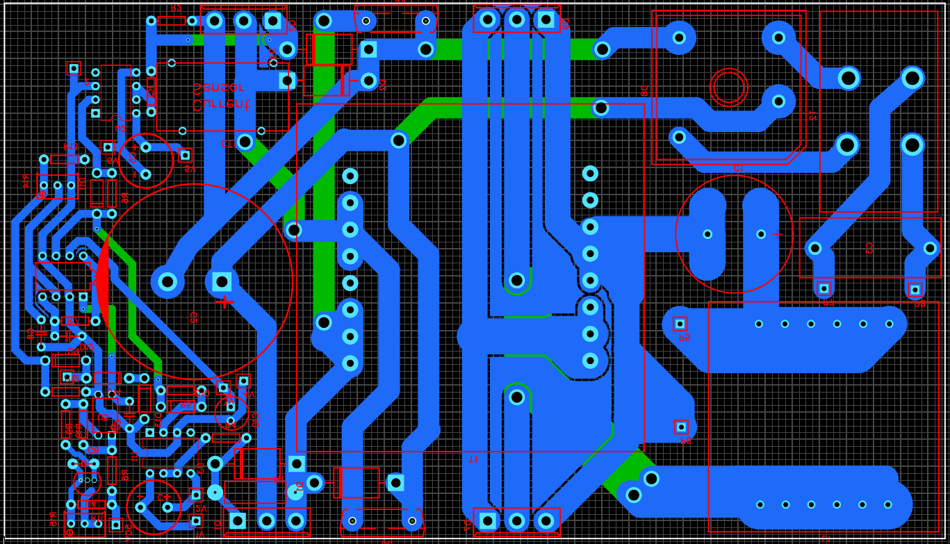
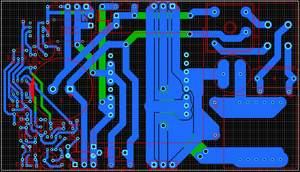
Друзья, нужна помощь. Имею герберы, SprintLayout неадекватно воспринимает полигон заливки земли при импорте. Однако FlatCAM вполне правильно понимает гербер и отображает его. Однако мне надо плату отзеркалить. Есть ли функция такая у FlatCAM или может кто то в более серьезной проге отзеркалить плату из гербера?
- AndyBig
- Мастер
- Сообщения: 3971
- Зарегистрирован: 07 мар 2014, 04:01
- Репутация: 1121
- Откуда: юг России
- Контактная информация:
Re: Гравировка печатных плат в подробностях
Я могу отзеркалить гербер (в CAM350), но только завтра вечером.
- evgenymcp
- Мастер
- Сообщения: 1422
- Зарегистрирован: 23 апр 2017, 05:37
- Репутация: 328
- Настоящее имя: Евгений
- Откуда: Абакан,Хакасия
- Контактная информация:
Re: Гравировка печатных плат в подробностях
Консольная команда mirror должна зеркалить.
mirror <name> -axis <X|Y> [-box <nameOfBox> | -dist <number>]
http://flatcam.org/manual/cmdreference.html#mirror
Тут подробно описана работа во flatcam с примером отзеркаливания
http://easyelectronics.ru/gravirovka-pe ... atcam.html
mirror <name> -axis <X|Y> [-box <nameOfBox> | -dist <number>]
http://flatcam.org/manual/cmdreference.html#mirror
Тут подробно описана работа во flatcam с примером отзеркаливания
http://easyelectronics.ru/gravirovka-pe ... atcam.html
-
Nixon
- Мастер
- Сообщения: 348
- Зарегистрирован: 07 ноя 2016, 15:45
- Репутация: 28
- Настоящее имя: Алексей
- Контактная информация:
Re: Гравировка печатных плат в подробностях
Странно, мне всегда присылают в пластиковых кейсиках или индивидуальной таре.vladi552 писал(а):упаковка дрянь, даже пластиковые кейсы зажали,
Только вчера прислали граверы 20х0,1. Надо МБС будет с антресоли достать и глянуть заточку
- xvovanx
- Мастер
- Сообщения: 3776
- Зарегистрирован: 25 фев 2016, 12:27
- Репутация: 920
- Настоящее имя: Владимир
- Откуда: Latvia
- Контактная информация:
Re: Гравировка печатных плат в подробностях
Я больше с плоскими граверами не связываюсь-сильно тонкий и хрупкий кончик, даже выставляя ноль, приходилось переходить на минимальную скорость, чтоб при касании его не обломать. Потом перешел на трехгранные пирамидки - кончик горазда труднее обломать, но режущие кромки у них только под 60градусов. А сейчас использую граверы с двумя заточками - вещьvladi552 писал(а):Все как всегда: упаковка дрянь, даже пластиковые кейсы зажали, заточка ужас
- sima8520
- Почётный участник

- Сообщения: 4510
- Зарегистрирован: 24 ноя 2016, 23:35
- Репутация: 1617
- Настоящее имя: Илья
- Откуда: Беларусь, Гомель
- Контактная информация:
Re: Гравировка печатных плат в подробностях
А кто подскажет как выбирать медь между дорожками, полигонами и др? Допустим между дорожками 0,5 мм, если пройтись гравером с кончиком 0,1, то останется между дорожками 0,3 мм меди, хотелось бы убрать ее, т.к. на плате будет под 400 вольт
Функцию выборки полигонов нашел, а вот функцию выборки между полигонами - нет.
Еще не получается заменить операцию сверловки на фрезеровку. В статье говорится что отверстия больше 1 мм можно заменить на фрезеровку. Выбираю нужные диаметры, жму Generat. Создается файл Object (geometry) created: Gerber_drill_PTH.DRL_mill
Перехожу во вкладку Проект, выбираю этот созданный файл, перехожу во вкладку Selected, вписываю режимы, жму Generat и ничего не происходит
Функцию выборки полигонов нашел, а вот функцию выборки между полигонами - нет.
Еще не получается заменить операцию сверловки на фрезеровку. В статье говорится что отверстия больше 1 мм можно заменить на фрезеровку. Выбираю нужные диаметры, жму Generat. Создается файл Object (geometry) created: Gerber_drill_PTH.DRL_mill
Перехожу во вкладку Проект, выбираю этот созданный файл, перехожу во вкладку Selected, вписываю режимы, жму Generat и ничего не происходит
Последний раз редактировалось sima8520 12 дек 2018, 12:03, всего редактировалось 1 раз.
- selenur
- Почётный участник

- Сообщения: 4605
- Зарегистрирован: 21 авг 2013, 19:44
- Репутация: 1622
- Настоящее имя: Сергей
- Откуда: Новый Уренгой
- Контактная информация:
Re: Гравировка печатных плат в подробностях
Как вариант сделать несколько выборок меди, первая выборка гравером с большой площадкой, а вторая выборка меньшим гравером.sima8520 писал(а):А кто подскажет как выбирать медь между дорожками, полигонами и др? Допустим между дорожками 0,5 мм, если пройтись гравером с кончиком 0,1, то останется между дорожками 0,3 мм меди, хотелось бы убрать ее, т.к. на плате будет под 400 вольт
Функцию выборки полигонов нашел, а вот функцию выборки между полигонами - нет.
Мой сайт: http://selenur.ru
Исходники моих программ: https://github.com/selenur
Instagram https://www.instagram.com/zheigurov/
Исходники моих программ: https://github.com/selenur
Instagram https://www.instagram.com/zheigurov/
- sima8520
- Почётный участник

- Сообщения: 4510
- Зарегистрирован: 24 ноя 2016, 23:35
- Репутация: 1617
- Настоящее имя: Илья
- Откуда: Беларусь, Гомель
- Контактная информация:
Re: Гравировка печатных плат в подробностях
Так ведь смена инструмента, новая привязка высоты - нужно по новой сканировать поверхность. Есть большая вероятность что кончик гравера попадет в пустоту, а не в медь при сканированииselenur писал(а):Как вариант сделать несколько выборок меди
- selenur
- Почётный участник

- Сообщения: 4605
- Зарегистрирован: 21 авг 2013, 19:44
- Репутация: 1622
- Настоящее имя: Сергей
- Откуда: Новый Уренгой
- Контактная информация:
Re: Гравировка печатных плат в подробностях
Если сделать в углу рабочей области несъемную площадку для тестов длины инструмента, то можно узнавать отклонение длины инструмента, от первоначального, и учитывать это при последующих гравировках.sima8520 писал(а):Так ведь смена инструмента, новая привязка высоты - нужно по новой сканировать поверхность. Есть большая вероятность что кончик гравера попадет в пустоту, а не в медь при сканированииselenur писал(а):Как вариант сделать несколько выборок меди
А повторное сканирование уже нет особого смысла делать, если плата не перемещалась.
Мой сайт: http://selenur.ru
Исходники моих программ: https://github.com/selenur
Instagram https://www.instagram.com/zheigurov/
Исходники моих программ: https://github.com/selenur
Instagram https://www.instagram.com/zheigurov/
- sima8520
- Почётный участник

- Сообщения: 4510
- Зарегистрирован: 24 ноя 2016, 23:35
- Репутация: 1617
- Настоящее имя: Илья
- Откуда: Беларусь, Гомель
- Контактная информация:
Re: Гравировка печатных плат в подробностях
Еще не получается заменить операцию сверловки на фрезеровку. В статье говорится что отверстия больше 1 мм можно заменить на фрезеровку. Выбираю нужные диаметры, жму Generat. Создается файл Object (geometry) created: Gerber_drill_PTH.DRL_mill
Перехожу во вкладку Проект, выбираю этот созданный файл, перехожу во вкладку Selected, вписываю режимы, жму Generat и ничего не происходит
Перехожу во вкладку Проект, выбираю этот созданный файл, перехожу во вкладку Selected, вписываю режимы, жму Generat и ничего не происходит
-
nik1
- Мастер
- Сообщения: 8408
- Зарегистрирован: 02 окт 2012, 07:37
- Репутация: 3629
- Откуда: Красногорск
- Контактная информация:
Re: Гравировка печатных плат в подробностях
Можно было бы как то вывести прогу из спритлайота понятную солидкамом, вот было бы суперски 
- Hanter
- Мастер
- Сообщения: 5414
- Зарегистрирован: 27 янв 2012, 14:52
- Репутация: 4338
- Настоящее имя: Алексей
- Откуда: Питер
- Контактная информация:
Re: Гравировка печатных плат в подробностях
Коль, а надо ?? как по мне так солидкам для таких работ избыточен. каждый раз определять СК.. задавать заготовку.... параметры... бррр... сюда как раз вот такого плана програмка, чтоб закинул контура - две-три кнопки нажал и получил готовую программу - самое оно!!
Опыт - это когда на смену вопросам: "Что? Где? Когда? Как? Почему?" Приходит единственный вопрос: "Нахрена?"
==========================================
фрезерная и токарная обработка на станках с чпу.
Резка, гибка, сварка и порошковая окраса.
==========================================
фрезерная и токарная обработка на станках с чпу.
Резка, гибка, сварка и порошковая окраса.