PathMaster v3.4

Mach, популярные и не очень CAD, CAM. Обсуждение и разработка программ для управления станками.
Аватара пользователя
michael-yurov
Почётный участник
Почётный участник
Сообщения: 11731
Зарегистрирован: 26 июл 2012, 00:10
Репутация: 4703
Настоящее имя: Михаил Львович
Откуда: Новоуральск
Контактная информация:

Re: PathMaster v1.6

Сообщение michael-yurov »

Значительно увеличена скорость загрузки файла (переписаны десятки страниц кода).
Оптимизировано обновление элементов интерфейса и 3d окна.
Исправлена ошибка с дугами в плоскости G18 ZX (дуга строилась в плоскости XZ).
AlanDerby
Опытный
Сообщения: 112
Зарегистрирован: 05 авг 2021, 13:37
Репутация: 20
Контактная информация:

Re: PathMaster v1.6

Сообщение AlanDerby »

michael-yurov писал(а): Не, пока даже не разобрался. Немного посмотрел... Я думал все это автоматически работает. А оказалось для всего есть отдельные команды. Даже для добавления к одному инструменту корректора от другого и для суммирования корректоров
Может что-то не понимаю, но по-моему, тут как раз все просто.
У себя организовал коррекцию так: от текущей координаты отнимается коррекция текущего инструмента и прибавляется коррекция от нового. На моем токарно-фрезерном так пересчитываются координаты по всем трем осям. Полет нормальный ;)
Производим принтеры: virshke.com
Запускаем производство станочной оснастки: virshketech.com
a321
Мастер
Сообщения: 644
Зарегистрирован: 03 дек 2016, 00:30
Репутация: 74
Контактная информация:

Re: PathMaster v1.6

Сообщение a321 »

AlanDerby писал(а): У себя организовал коррекцию так: от текущей координаты отнимается коррекция текущего инструмента и прибавляется коррекция от нового.
Запросто небольшая дуга может выродиться в точку или даже вывернуться на изнанку, в общем, "схлопнется". Т.е. такая математика нестабильно работает.
AlanDerby
Опытный
Сообщения: 112
Зарегистрирован: 05 авг 2021, 13:37
Репутация: 20
Контактная информация:

Re: PathMaster v1.6

Сообщение AlanDerby »

a321 писал(а): Запросто небольшая дуга может выродиться в точку или даже вывернуться на изнанку, в общем, "схлопнется". Т.е. такая математика нестабильно работает.
Вы что-то путаете.
Речь шла про G43, т.е. о компенсации длины инструмента. При чем тут дуги? При смене инструмента вы просто пересчитываете текущие координаты. Было Z100, стало Z30, так что никуда ничего не "вырождается".
У меня на фрезерном стоит токарно-фрезерная ось, соответственно стоят резцы и координаты пересчитываются не только по Z, но и по X,Y. Расчет происходит по описанному алгоритму. Ни одного сбоя более чем за год использования.
Производим принтеры: virshke.com
Запускаем производство станочной оснастки: virshketech.com
Аватара пользователя
michael-yurov
Почётный участник
Почётный участник
Сообщения: 11731
Зарегистрирован: 26 июл 2012, 00:10
Репутация: 4703
Настоящее имя: Михаил Львович
Откуда: Новоуральск
Контактная информация:

Re: PathMaster v1.7

Сообщение michael-yurov »

Добавил строку MDI в тестовом режиме.
Добавил кнопки "X/2".
И выбор внешнего текстового редактора.
Аватара пользователя
iMaks-RS
Мастер
Сообщения: 1807
Зарегистрирован: 10 июл 2017, 09:25
Репутация: 205
Настоящее имя: Maks
Откуда: От туда.
Контактная информация:

Re: PathMaster v1.7

Сообщение iMaks-RS »

MX_Master писал(а): Два Михаила (Юров и MX_Master) договорились сделать поддержку контроллера PathMaster для LinuxCNC.
Прекрасно, прошу Вас рассмотреть возможность "реверс инжиниринга": проект nativecam больше не развивается, он написан для питон 2.7 и gtk2.
(Проект Николая, git и пакеты от FernV)
Приходится ставить 10й дебиан со старым ядром 4.9, есть шанс что новые платы/чипсеты могут не поддерживаться или рабатать "криво".
Для токарного станка - NtiveCAM это просто шикарный инструмент. Изначально я использовал ELS от Олега с чипмейкера и lcnc по lpt, потом насмотрелся "рекламы" что ngcgui это круто.. переломал кучу пластин, ушатал БСРД в патрон... сырое это всё.. уже хотел продать 96ю месу и взять 609ю токарную стойку + вернуть ELS. Но после установки nativecam - получил всё что планировал изначально. В общем буду ждать плату и софт для токарного. Желательно с возможностью управлением каруселью... надеюсь в перспективе купить на 8 инструментов револьер (мелкий, для 210/250 китайцев)

На счёт пульта: так понял что задумка с проводным изначально. Есть еще радиоканальные WHB06B 4/6-axis, у которых есть кнопки с макросами + можно свои макросы добавить. Накида тут хотелок конечно. Так.. пожелания, что хотелось бы увидеть. Спасибо за Ваш Труд.
Аватара пользователя
michael-yurov
Почётный участник
Почётный участник
Сообщения: 11731
Зарегистрирован: 26 июл 2012, 00:10
Репутация: 4703
Настоящее имя: Михаил Львович
Откуда: Новоуральск
Контактная информация:

Re: PathMaster v1.7

Сообщение michael-yurov »

Исправил пару ошибок при обработке команд MDI строки.
Добавил поддержку кодов G43, G43.1, G43.2, G49.
Но для работы со сменой инструмента мне еще нужно реализовать работу с датчиком длины инструмента, и есть проблема с учетом смещения в 3d окне (визуализатор не знает текущего значения смещения инструмента, и проблема оказалась сложнее и глубже, чем может показаться).
Аватара пользователя
michael-yurov
Почётный участник
Почётный участник
Сообщения: 11731
Зарегистрирован: 26 июл 2012, 00:10
Репутация: 4703
Настоящее имя: Михаил Львович
Откуда: Новоуральск
Контактная информация:

Re: PathMaster v1.7

Сообщение michael-yurov »

iMaks-RS писал(а):
Все вопросы очень сложные. Такое не меньше года делать. И при условии что был бы опыт пользования токарными станками.
vtgmfg
Мастер
Сообщения: 1824
Зарегистрирован: 23 июн 2022, 14:13
Репутация: 77
Настоящее имя: Максим
Контактная информация:

Re: PathMaster v1.7

Сообщение vtgmfg »

michael-yurov писал(а): Добавил поддержку кодов G43, G43.1, G43.2
хоть бы g43 нормально сделать (это вообще - может у вас все ок). нафиг нужны 41.1, 43.2 непонятно - нужно ведь чтобы их выдал ПП,
michael-yurov писал(а): визуализатор не знает текущего значения смещения инструмента, и проблема оказалась сложнее и глубже, чем может показаться
вот вот - это ж от G43 и H производные
Аватара пользователя
dadlick
Новичок
Сообщения: 33
Зарегистрирован: 15 фев 2016, 20:40
Репутация: 34
Настоящее имя: Дмитрий
Контактная информация:

Re: PathMaster v1.7

Сообщение dadlick »

Михаил, забрал посылку с контролером, спасибо.
Подключил на столе без станка, программа сконнектилась с контроллером, работает.
Есть пара вопросов:
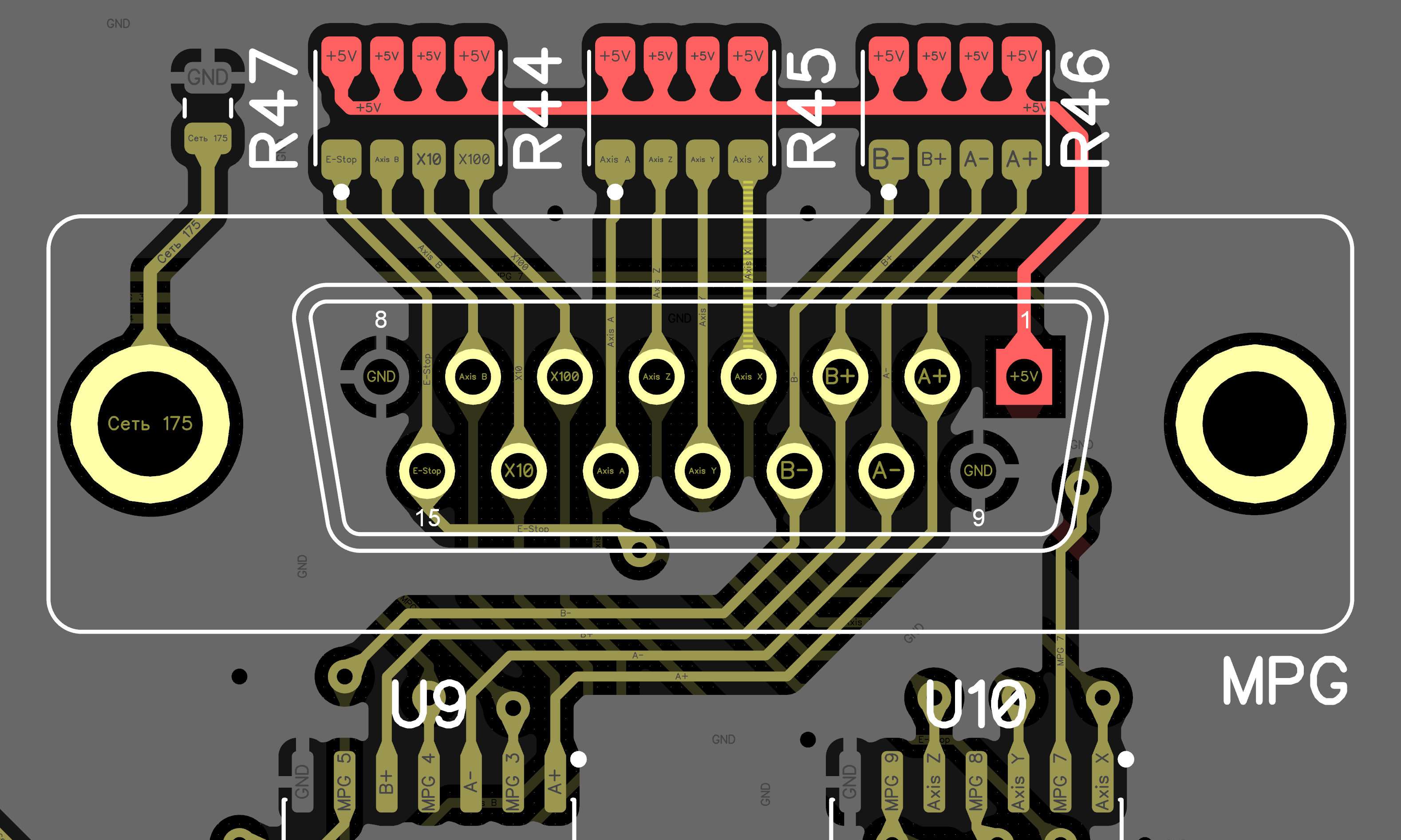
1. Подскажи схему распайки db15 для mpg пульта;
2. Возможно ли добавить в программу интерфейс подгрузки dll https://learn.microsoft.com/ru-ru/dotne ... in-support меня интересует получение координат/их обнуление, доступ к кнопкам движения по осям и кнопка е-stop.
Аватара пользователя
michael-yurov
Почётный участник
Почётный участник
Сообщения: 11731
Зарегистрирован: 26 июл 2012, 00:10
Репутация: 4703
Настоящее имя: Михаил Львович
Откуда: Новоуральск
Контактная информация:

Re: PathMaster v1.7

Сообщение michael-yurov »

По первой части вопроса:
Должны подойти пульты DDCS (предпочтительно для Expert версии, хотя и другие, будут работать).
По распиновке, прикрепляю пару скриншотов. Разводка моей платы, и скрин из документации DDCSE.
2024-12-28_19-02-07 (2).png (1667 просмотров) <a class='original' href='./download/file.php?id=213106&sid=fecb2b794702ec7ebcd28b22d893c9d0&mode=view' target=_blank>Загрузить оригинал (252.13 КБ)</a>
2024-11-17_19-48-37.png (1666 просмотров) <a class='original' href='./download/file.php?id=213107&sid=fecb2b794702ec7ebcd28b22d893c9d0&mode=view' target=_blank>Загрузить оригинал (559.01 КБ)</a>
По второму вопросу - изучу. Разобраться нужно.
Но мне кажется пока рано делать что-то подобное, т.к. я вношу очень много изменений в код, которые не видны снаружи.
А доступ к объектам программы приведет к большому количеству вопросов, и проблемам с обновлениями.
По поводу кнопок - сделаю привязку к входам платы. А с координатами - сложнее.
А как хочешь использовать координаты?
Аватара пользователя
dadlick
Новичок
Сообщения: 33
Зарегистрирован: 15 фев 2016, 20:40
Репутация: 34
Настоящее имя: Дмитрий
Контактная информация:

Re: PathMaster v1.7

Сообщение dadlick »

michael-yurov писал(а): 09 янв 2025, 14:36 По первой части вопроса:
Спасибо.
michael-yurov писал(а): 09 янв 2025, 14:36 А как хочешь использовать координаты?
Хочу сделать беспроводной пульт, и чтоб на его маленьком экранчике выводилось значение активной координаты.
Аватара пользователя
michael-yurov
Почётный участник
Почётный участник
Сообщения: 11731
Зарегистрирован: 26 июл 2012, 00:10
Репутация: 4703
Настоящее имя: Михаил Львович
Откуда: Новоуральск
Контактная информация:

Re: PathMaster v1.7

Сообщение michael-yurov »

Меня просят сделать поддержку пультов XHC-WHB04B, но пока нет денег, чтобы заказать. И времени, чтобы разбираться.
И есть сомнения, что все получится. Полагаю, что проще всего попробовать.

Еще сенсорный монитор нужно, чтобы сделать поддержку жестов (масштабировоание, перемещение 3d модели двумя пальцами, прокручивание списков жестом). С ним пока что та же проблема - не на что пока покупать.
Аватара пользователя
dadlick
Новичок
Сообщения: 33
Зарегистрирован: 15 фев 2016, 20:40
Репутация: 34
Настоящее имя: Дмитрий
Контактная информация:

Re: PathMaster v1.7

Сообщение dadlick »

Пульт заработал.
michael-yurov писал(а): 09 янв 2025, 15:16 Меня просят сделать поддержку пультов XHC-WHB04B
Это Hid устройство, вот тут есть реализация общения с ним на C#
https://github.com/macaba/AntiFaffWHB04/tree/master

А можно попросить сделать настройку в программе, чтоб после срабатывания кнопки E-stop и ее отпускания не приходилось нажимать кнопку Power в программе
vtgmfg
Мастер
Сообщения: 1824
Зарегистрирован: 23 июн 2022, 14:13
Репутация: 77
Настоящее имя: Максим
Контактная информация:

Re: PathMaster v1.7

Сообщение vtgmfg »

michael-yurov писал(а): Меня просят сделать поддержку пультов XHC-WHB04B,
чтобы можно было как на промстанках привязаться к заготовке фрезой через промасленную бумажку.
теплый ламповый звук..
какие к черту щупы?
Аватара пользователя
michael-yurov
Почётный участник
Почётный участник
Сообщения: 11731
Зарегистрирован: 26 июл 2012, 00:10
Репутация: 4703
Настоящее имя: Михаил Львович
Откуда: Новоуральск
Контактная информация:

Re: PathMaster v1.7

Сообщение michael-yurov »

dadlick писал(а): А можно попросить сделать настройку в программе, чтоб после срабатывания кнопки E-stop и ее отпускания не приходилось нажимать кнопку Power в программе
Очень сомнительно...
Мне кажется так неправильно, и такого быть не должно.
Это тогда уже не E-Stop получается, а Power.
Аватара пользователя
dadlick
Новичок
Сообщения: 33
Зарегистрирован: 15 фев 2016, 20:40
Репутация: 34
Настоящее имя: Дмитрий
Контактная информация:

Re: PathMaster v1.7

Сообщение dadlick »

michael-yurov писал(а): 09 янв 2025, 21:11 Это тогда уже не E-Stop получается, а Power.
Вот сейчас это так и работает E-Stop = Power.
Как это отрабатывает сейчас запустил программу, она сконектилась с контроллером, нажали кнопку Power, активировали контроллер.
По какой-то причине нажали E-Stop и теперь чтоб активировать управление контроллером надо опять нажать Power.
vtgmfg
Мастер
Сообщения: 1824
Зарегистрирован: 23 июн 2022, 14:13
Репутация: 77
Настоящее имя: Максим
Контактная информация:

Re: PathMaster v1.7

Сообщение vtgmfg »

а может и не нужно делить естоп с павер?
Аватара пользователя
michael-yurov
Почётный участник
Почётный участник
Сообщения: 11731
Зарегистрирован: 26 июл 2012, 00:10
Репутация: 4703
Настоящее имя: Михаил Львович
Откуда: Новоуральск
Контактная информация:

Re: PathMaster v1.7

Сообщение michael-yurov »

vtgmfg писал(а): 10 янв 2025, 08:07 а может и не нужно делить естоп с павер?
А как нужно?
EStop нужен? Если нужен, то что он должен делать?
Аватара пользователя
michael-yurov
Почётный участник
Почётный участник
Сообщения: 11731
Зарегистрирован: 26 июл 2012, 00:10
Репутация: 4703
Настоящее имя: Михаил Львович
Откуда: Новоуральск
Контактная информация:

Re: PathMaster v1.7

Сообщение michael-yurov »

dadlick писал(а): По какой-то причине нажали E-Stop
Не надо нажимать EStop "по какой-то причине".
dadlick писал(а): А можно попросить сделать настройку в программе, чтоб после срабатывания кнопки E-stop и ее отпускания не приходилось нажимать кнопку Power в программе
Я планировал сделать возможность привязки экранных кнопок к входам на плате. Тогда можно будет вместо EStop привязать кнопку Power, и будет возможность включать той же кнопкой, что выключил. Видимо, придется добавить еще режим работы как переключатель и как кнопка.
Ответить

Вернуться в «Windows / Mach»