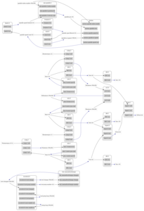
Пример работы скрипта:
Скрипт для отрисовки дерева сигналов и компонентов HAL работающей LinuxCNC. Скрипт рисует понятное дерево компонентов и связывающих их сигналов. Показывает только присоединенные пины.Скрипт отсюда http://wiki.linuxcnc.org/cgi-bin/wiki.p ... Web_Server.
Как работать:
Запускаем linuxcnc и потомКод: Выделить всё
python MakeHALGraph.py o.svgЧто нужно:
Код: Выделить всё
sudo apt-get install graphviz python-pygraphvizИсходники всего сервера тут:
https://github.com/MachineryScience/RockhopperПохожие темы:
VisualHAL #1Re: FAQ по EMC2 LinuxCNC #752
Где-то была еще похожая тема, но с ходу не нашел.
ЗЫ добавил ссылку в wiki
