Неисправность инвертора HY02D223B, и ее устранение

Шаговые и серво двигатели, шпиндели, инверторы.
Карпуха
Мастер
Сообщения: 301
Зарегистрирован: 17 ноя 2011, 11:41
Репутация: 269
Настоящее имя: Владимир
Откуда: Новосибирск
Контактная информация:

Неисправность инвертора HY02D223B, и ее устранение

Сообщение Карпуха »

Вообщем случилась у меня вчера неприятность. Надо было сделать работу, включаю станок, а он ка-а-а-к шваркнет автоматом! Я не поверил, пробую снова - автомат снова вырубает вниз. Со словами "Ведь вчера еще всё работало!" полез разбираться. Методом исключения понял, что это из-за частотника. Вынимаю его из шкафа, кладу на верстак и снова пробую включать. Автомат снова - шандара-х-х! Разобрал. Ничего нигде подозрительного нет, горелым не пахнет. Понимаю, что ремонт может затянуться, полез посмотреть, по чём сейчас Никита из Липецка продает инверторы, оказалось 7500 руб. Подумываю, что надо заказать, а этот, если получится отремонтировать, то пойдет в запас, тем более планируется скоро еще один станок. Я хоть по образованию и техник-электронщик, но по специальности не работал, и уже многое позабылось. Звоню моему земляку Александру caha200762, и под его руководством в скайпе мы выявили неисправность. Неисправностью оказался один из шести диодов в 3-х фазном мосту на входе. Его пробило накоротко. Диодный мост там 36МТ160 (на 36А, с обратный напряжением 1600в). Решено было менять мост. Но в Новосибе таких нет, только под заказ. Но нашел в двух местах 36МТ120, он вполне подойдёт, но цены в одном месте 735 руб, в другом 300 руб. Посмотрел на ебее, везде с доставкой более 500 руб. Но на Тао в среднем по 11 юаней. Думаю, ладно, надо брать у себя по 300руб. Потом, уже сегодня, рисую схему 3-х фазного выпрямителя, и понимаю, что можно ведь попробовать подключить входное напряжение к другим входам. У меня было подключено к R и S. Диод, который пробило, подключен ко входу S. Я подсоединяю проводки к R и T, и зажмурившись, подаю напругу. И усё заработало! Собираю, подключаю шпиндель - усё вертится. :ura: Облегчённо вздыхаю. Но диодный мост обязательно куплю, чтобы был под рукой. Там еще его большая морока выпаивать, у него 5 широких ножек, и двухсторонняя плата. Я думал, что по-тихоньку перерезать все ножки ножовочным полотном, если получится, и потом их уже по одной выпаять. И потом уже впаять новый мост. Может кто какие советы даст по этому делу?
И еще там между входами у частотника стоят варисторы 14D821K. Александр говорит, что по его опыту у варисторов бывает снижение уровня напряжения, при котором они замыкаются, в следствии чего должен выбивать автомат. И если такое происходит, то можно их просто выкусить, ну или ставить новые. Мой частотник, кстати, отработал уже больше 3-х лет.
Ну вот как-то так, чем я и хотел поделиться.
Хочу выразить просто огромную благодарность Александру caha200762 за помощь в выявлении неисправности!
Вложения
IMG_8618.JPG (14110 просмотров) <a class='original' href='./download/file.php?id=47656&mode=view' target=_blank>Загрузить оригинал (629.66 КБ)</a>
IMG_8620.JPG (14110 просмотров) <a class='original' href='./download/file.php?id=47657&mode=view' target=_blank>Загрузить оригинал (446.86 КБ)</a>
IMG_8621.JPG (14110 просмотров) <a class='original' href='./download/file.php?id=47658&mode=view' target=_blank>Загрузить оригинал (198.2 КБ)</a>
мост.jpg
мост.jpg (19.43 КБ) 14110 просмотров
Последний раз редактировалось Карпуха 08 апр 2015, 15:45, всего редактировалось 1 раз.
Ничего не сделано, если что-то не доделано!
aftaev
Зачётный участник
Зачётный участник
Сообщения: 34042
Зарегистрирован: 04 апр 2010, 19:22
Репутация: 6194
Откуда: Казахстан.
Контактная информация:

Re: Неисправность инвертора HY02D223B, и ее устранение

Сообщение aftaev »

Карпуха, у меня только что такой же сгорел. Выдернул из розетки, начал переносить, уронил. Внутри что то бахнуло как будто кондеры коротнули и все сдох :cry:
Дилетанту сложные вещи кажутся очень простыми, и только профессионал понимает насколько сложна самая простая вещь
Кто хочет - ищет возможности, кто не хочет - ищет оправдание.
Найди работу по душе и тебе не придется работать.
Карпуха
Мастер
Сообщения: 301
Зарегистрирован: 17 ноя 2011, 11:41
Репутация: 269
Настоящее имя: Владимир
Откуда: Новосибирск
Контактная информация:

Re: Неисправность инвертора HY02D223B, и ее устранение

Сообщение Карпуха »

aftaev , сочувствую! Может еще удастся починить.
Ничего не сделано, если что-то не доделано!
aftaev
Зачётный участник
Зачётный участник
Сообщения: 34042
Зарегистрирован: 04 апр 2010, 19:22
Репутация: 6194
Откуда: Казахстан.
Контактная информация:

Re: Неисправность инвертора HY02D223B, и ее устранение

Сообщение aftaev »

да уже ремонтировали и не раз ;)
у меня 4квт частотник крутил двиг 7.5квт на токарке. Щас воткнул Мицубиси 1.5квт и так же крутит :hehehe:
Дилетанту сложные вещи кажутся очень простыми, и только профессионал понимает насколько сложна самая простая вещь
Кто хочет - ищет возможности, кто не хочет - ищет оправдание.
Найди работу по душе и тебе не придется работать.
Аватара пользователя
ukr-sasha
Мастер
Сообщения: 3401
Зарегистрирован: 21 мар 2011, 07:47
Репутация: 2181
Настоящее имя: Украинец Александр Григорьевич
Откуда: Киев, Украина
Контактная информация:

Re: Неисправность инвертора HY02D223B, и ее устранение

Сообщение ukr-sasha »

aftaev писал(а):Щас воткнул Мицубиси 1.5квт и так же крутит
И момента хватает?
Или по 0,1 мм снимаешь? ;-)
Mexatron
Новичок
Сообщения: 13
Зарегистрирован: 25 авг 2016, 20:38
Репутация: 0
Контактная информация:

Re: Неисправность инвертора HY02D223B, и ее устранение

Сообщение Mexatron »

Здравствуйте!
У меня сломался частотный преобразователь китайского производства модель HY02D223B. Суть проблемы в том, что он не реагирует на нажатия кнопок на клавиатуре. Ни одна кнопка не работает. На дисплее моргают нули.
Поэтому нет возможности посмотреть настройки или их сбросить к заводским. Клавиатуру и ее шлейф я проверил - целые. До этого частотник благополучно работал. Первая проблема проявилась в невозможности остановить шпиндель кнопкой стоп. Пришлось отключить питание. После этого он запустился, но постепенно кнопки перестали работать одна за другой.
Если есть мысли по этому поводу, прошу помочь.
AVK74
Почётный участник
Почётный участник
Сообщения: 1854
Зарегистрирован: 02 июл 2013, 09:03
Репутация: 335
Откуда: Уфа
Контактная информация:

Re: Неисправность инвертора HY02D223B, и ее устранение

Сообщение AVK74 »

Как вариант пропало подтягивающее напряжение с кнопок.
Меряйте на кнопке напряжение, по идее около пяти вольт там должно быть.
Mexatron
Новичок
Сообщения: 13
Зарегистрирован: 25 авг 2016, 20:38
Репутация: 0
Контактная информация:

Re: Неисправность инвертора HY02D223B, и ее устранение

Сообщение Mexatron »

вариант. надо проверить
Mexatron
Новичок
Сообщения: 13
Зарегистрирован: 25 авг 2016, 20:38
Репутация: 0
Контактная информация:

Re: Неисправность инвертора HY02D223B, и ее устранение

Сообщение Mexatron »

проверил кнопки напряжение присутствует 5В. Так что тут все норм.
Интересно панель с кнопками отвечает только за интерфейс ввода вывода или еще является контроллером инвертора. На этой платке распаян контроллер Atmel.
Где хранятся все параметры инвертора? (Pr0, Pr1).
Mexatron
Новичок
Сообщения: 13
Зарегистрирован: 25 авг 2016, 20:38
Репутация: 0
Контактная информация:

Re: Неисправность инвертора HY02D223B, и ее устранение

Сообщение Mexatron »

а без панели можно как то управлять двигателем? Знаю что клеммы For, Rst, Rev итд отвечают за управление, но для них нужно залезть в параметры и подключить ручное управление. Тупик :?
Аватара пользователя
selenur
Почётный участник
Почётный участник
Сообщения: 4605
Зарегистрирован: 21 авг 2013, 19:44
Репутация: 1622
Настоящее имя: Сергей
Откуда: Новый Уренгой
Контактная информация:

Re: Неисправность инвертора HY02D223B, и ее устранение

Сообщение selenur »

Можно попробовать проследить дорожки от контактов клавиатуры до микроконтроллера, и посмотреть приходят-ли управляющие сигналы.
Мой сайт: http://selenur.ru
Исходники моих программ: https://github.com/selenur
Instagram https://www.instagram.com/zheigurov/
AVK74
Почётный участник
Почётный участник
Сообщения: 1854
Зарегистрирован: 02 июл 2013, 09:03
Репутация: 335
Откуда: Уфа
Контактная информация:

Re: Неисправность инвертора HY02D223B, и ее устранение

Сообщение AVK74 »

Mexatron писал(а):Где хранятся все параметры инвертора? (Pr0, Pr1).
Смотрите на силовую плату, если на ней контроллера нет, то рулит плата дисплея.
Конкретно как называется контроллер?
Mexatron
Новичок
Сообщения: 13
Зарегистрирован: 25 авг 2016, 20:38
Репутация: 0
Контактная информация:

Re: Неисправность инвертора HY02D223B, и ее устранение

Сообщение Mexatron »

на панельки контроллер At89c2051. А на плате инвертора нашел микруху с 40 выводами 0250f8a, но информации по ней нет в инете.
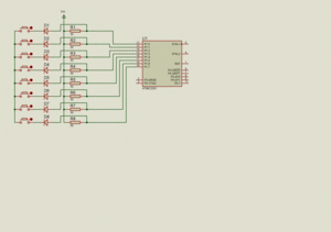
Вот покапался да нарисовал схемку кнопок с контроллером. прозвонил дорожки от кнопок до контроллера - все норм. померил сигнал на входе контроллера от каждой кнопки - там сигнал типа меандра. И что странно общий провод от кнопок не подсоединен ни куда. Для эксперимента посадил его на землю, но без толку. Как я понял At89c2051 опрашивает кнопки и через Тx Rx общается с платой инвертора.
Еще пробовал через modbus подключится к нему, но опять без результатно - не видит он инвертор.
Получается не работает либо панель с кнопками, либо плата электроники в инверторе. Вот только как узнать что именно? Жалко инвертор проработал всего ничего :cry:
Вложения
panel.gif (13300 просмотров) <a class='original' href='./download/file.php?id=87870&mode=view' target=_blank>Загрузить оригинал (1.37 МБ)</a>
Аватара пользователя
N1X
Мастер
Сообщения: 3653
Зарегистрирован: 16 фев 2015, 21:19
Репутация: 1646
Настоящее имя: Владимир
Откуда: Беларусь, Гомель
Контактная информация:

Re: Неисправность инвертора HY02D223B, и ее устранение

Сообщение N1X »

Должен быть общий куда-то подключен, иначе не заработает... Что-то еще не нарисовано...
Аватара пользователя
selenur
Почётный участник
Почётный участник
Сообщения: 4605
Зарегистрирован: 21 авг 2013, 19:44
Репутация: 1622
Настоящее имя: Сергей
Откуда: Новый Уренгой
Контактная информация:

Re: Неисправность инвертора HY02D223B, и ее устранение

Сообщение selenur »

N1X писал(а):Должен быть общий куда-то подключен, иначе не заработает... Что-то еще не нарисовано...
Да все верно, общий должен быть соединен с землей, в любом случае, иначе работать не будет.
Замерь сопротивление между общим проводом, и выводом gnd микроконтроллера, оно должно быть очень маленьким.
Мой сайт: http://selenur.ru
Исходники моих программ: https://github.com/selenur
Instagram https://www.instagram.com/zheigurov/
Mexatron
Новичок
Сообщения: 13
Зарегистрирован: 25 авг 2016, 20:38
Репутация: 0
Контактная информация:

Re: Неисправность инвертора HY02D223B, и ее устранение

Сообщение Mexatron »

Замерял конечно и с Gnd и Vcc но связь отсутствует. К тому же я для пробы припаял свой проводок к общей шине и на Gnd. но не работает
Mexatron
Новичок
Сообщения: 13
Зарегистрирован: 25 авг 2016, 20:38
Репутация: 0
Контактная информация:

Re: Неисправность инвертора HY02D223B, и ее устранение

Сообщение Mexatron »

И что странно работало же все изначально. Может общая шина с кнопок где то скрыто соединена, хотя я вызванивал ее с каждым контактом. И визуально ее видно полностью, я бы заметил если где отвалился контакт.
Mexatron
Новичок
Сообщения: 13
Зарегистрирован: 25 авг 2016, 20:38
Репутация: 0
Контактная информация:

Re: Неисправность инвертора HY02D223B, и ее устранение

Сообщение Mexatron »

Может у кого есть такая панелька которую не страшно разобрать и посмотреть куда же все таки подсоединена общая шина с кнопок?
Сам же понимаю что на Gnd должно быть, но всяко бывает.
vektor_z
Мастер
Сообщения: 405
Зарегистрирован: 30 ноя 2014, 16:45
Репутация: 387
Настоящее имя: Василий
Откуда: Украина. Закарпатская обл.
Контактная информация:

Re: Неисправность инвертора HY02D223B, и ее устранение

Сообщение vektor_z »

Mexatron писал(а):Может у кого есть такая панелька которую не страшно разобрать и посмотреть куда же все таки подсоединена общая шина с кнопок?
Сам же понимаю что на Gnd должно быть, но всяко бывает.
Общий контакт кнопок соеденен с 7-ой ногой микрухи 52an1rm
Вложения
IMG_2016-08-27_183417.jpg (13275 просмотров) <a class='original' href='./download/file.php?id=87893&mode=view' target=_blank>Загрузить оригинал (245.49 КБ)</a>
Последний раз редактировалось vektor_z 27 авг 2016, 21:33, всего редактировалось 1 раз.
Mexatron
Новичок
Сообщения: 13
Зарегистрирован: 25 авг 2016, 20:38
Репутация: 0
Контактная информация:

Re: Неисправность инвертора HY02D223B, и ее устранение

Сообщение Mexatron »

спасибище. завтра пойду попробую
Ответить

Вернуться в «Двигатели и шпиндели»