Подключение сервы. Как поменять направление вращения?
-
perpetuum
- Новичок
- Сообщения: 38
- Зарегистрирован: 12 сен 2014, 03:33
- Репутация: 0
- Контактная информация:
Подключение сервы. Как поменять направление вращения?
Всем привет.
Не совсем простой вопрос меня замучил.
Имею станок роланд серия egx, на сервах.
Ось Z. Серва носом смотрит вверх. Хочу перевернуть ее, и изготовить (купить) ось с верхним расположением двигателя.
Нужно "инвертировать" ось. В прошивку мозга не залезть, остается только "перекидывать" провода.
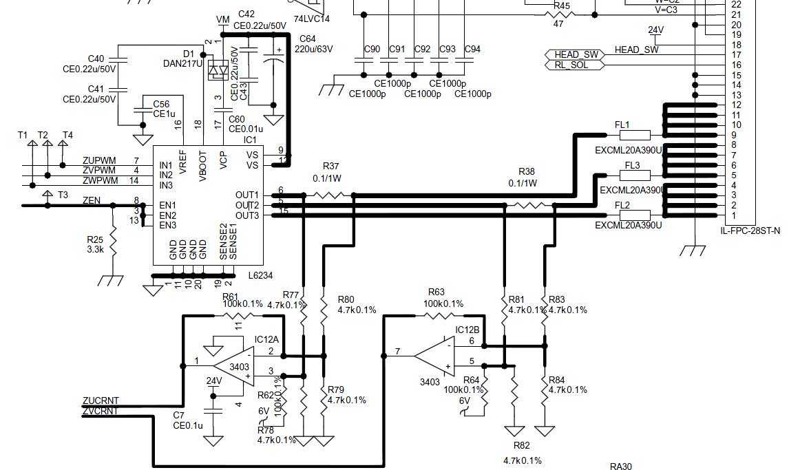
Силовая часть управления сервой построена на базе микры L6234. За токами в 2-х фазах смотрит мозг, через шунты.
Схемку прилагаю.
Вопрос. Как поменять направление вращения?
Варианта вижу 2. Первое (простое) поменять местами в разъеме пару силовых проводов, на которых сидят шунты. Второе (сложнее) "порубить"
дорожки и поменять местами пару сигналов на входе в L6234.
Естественно мучает вопрос, будет ли работать? не уйдет ли мозг в аварию? не сгорит ли что нибудь)?
Спасибо.
Не совсем простой вопрос меня замучил.
Имею станок роланд серия egx, на сервах.
Ось Z. Серва носом смотрит вверх. Хочу перевернуть ее, и изготовить (купить) ось с верхним расположением двигателя.
Нужно "инвертировать" ось. В прошивку мозга не залезть, остается только "перекидывать" провода.
Силовая часть управления сервой построена на базе микры L6234. За токами в 2-х фазах смотрит мозг, через шунты.
Схемку прилагаю.
Вопрос. Как поменять направление вращения?
Варианта вижу 2. Первое (простое) поменять местами в разъеме пару силовых проводов, на которых сидят шунты. Второе (сложнее) "порубить"
дорожки и поменять местами пару сигналов на входе в L6234.
Естественно мучает вопрос, будет ли работать? не уйдет ли мозг в аварию? не сгорит ли что нибудь)?
Спасибо.
- mhael
- Мастер
- Сообщения: 2443
- Зарегистрирован: 09 мар 2013, 11:22
- Репутация: 769
- Настоящее имя: Ильдар
- Контактная информация:
Re: Подключение сервы. Как поменять направление вращения?
И оба неправильных. Почему? Подсказка - обратная связь.perpetuum писал(а):Варианта вижу 2
- mhael
- Мастер
- Сообщения: 2443
- Зарегистрирован: 09 мар 2013, 11:22
- Репутация: 769
- Настоящее имя: Ильдар
- Контактная информация:
Re: Подключение сервы. Как поменять направление вращения?
а что в программе самой ось разве не инвертируется?
-
perpetuum
- Новичок
- Сообщения: 38
- Зарегистрирован: 12 сен 2014, 03:33
- Репутация: 0
- Контактная информация:
Re: Подключение сервы. Как поменять направление вращения?
постпроцессор?
пробовал, когда менял стоковую пару винт гайка с шагом 2 на швп с шагом 1. У роланда есть слежение за значением координат, если инвертировать в цифрах, то в зависимости от текущего ноля может уйти дальше разрешенных пределов, выскакивает ошибка по превышению размера поля. как то так.
прошивка мк есть, но естественно не расшифрована, где что лежит хрен разберешь(((.
Важно что бы при инициализации станка, серва крутилась в другую сторону до срабатывания датчика ноля.
посоветуйте что нибудь....
пробовал, когда менял стоковую пару винт гайка с шагом 2 на швп с шагом 1. У роланда есть слежение за значением координат, если инвертировать в цифрах, то в зависимости от текущего ноля может уйти дальше разрешенных пределов, выскакивает ошибка по превышению размера поля. как то так.
прошивка мк есть, но естественно не расшифрована, где что лежит хрен разберешь(((.
Важно что бы при инициализации станка, серва крутилась в другую сторону до срабатывания датчика ноля.
посоветуйте что нибудь....
- mhael
- Мастер
- Сообщения: 2443
- Зарегистрирован: 09 мар 2013, 11:22
- Репутация: 769
- Настоящее имя: Ильдар
- Контактная информация:
Re: Подключение сервы. Как поменять направление вращения?
так вроде посоветовал
Кроме фаз мотора надо еще перекинуть фазы энкодера. Правда не уверен, что это будет корректно.
Кроме фаз мотора надо еще перекинуть фазы энкодера. Правда не уверен, что это будет корректно.
Последний раз редактировалось mhael 22 мар 2015, 13:36, всего редактировалось 1 раз.
-
perpetuum
- Новичок
- Сообщения: 38
- Зарегистрирован: 12 сен 2014, 03:33
- Репутация: 0
- Контактная информация:
Re: Подключение сервы. Как поменять направление вращения?
при таких манипуляциях ничего не угроблю?
в даташите нет цветов проводков((((
в даташите нет цветов проводков((((
- mhael
- Мастер
- Сообщения: 2443
- Зарегистрирован: 09 мар 2013, 11:22
- Репутация: 769
- Настоящее имя: Ильдар
- Контактная информация:
Re: Подключение сервы. Как поменять направление вращения?
Простите, но я тоже не Вангаperpetuum писал(а):при таких манипуляциях ничего не угроблю?
в даташите нет цветов проводков((((
-
perpetuum
- Новичок
- Сообщения: 38
- Зарегистрирован: 12 сен 2014, 03:33
- Репутация: 0
- Контактная информация:
Re: Подключение сервы. Как поменять направление вращения?
рулетка... однако
- alexg-nn
- Мастер
- Сообщения: 793
- Зарегистрирован: 08 фев 2015, 12:45
- Репутация: 127
- Настоящее имя: Алексей
- Откуда: Нижний Новгород
- Контактная информация:
Re: Подключение сервы. Как поменять направление вращения?
Режьте красный 
-
perpetuum
- Новичок
- Сообщения: 38
- Зарегистрирован: 12 сен 2014, 03:33
- Репутация: 0
- Контактная информация:
Re: Подключение сервы. Как поменять направление вращения?
на данный момент у мну нет осциллы((((
как быть?
как быть?
- mhael
- Мастер
- Сообщения: 2443
- Зарегистрирован: 09 мар 2013, 11:22
- Репутация: 769
- Настоящее имя: Ильдар
- Контактная информация:
Re: Подключение сервы. Как поменять направление вращения?
проследить по дорожкам фазы с энкодера до чипа, посмотреть даташит на чип и понять, где какая фаза энкодера.perpetuum писал(а):как быть?
-
perpetuum
- Новичок
- Сообщения: 38
- Зарегистрирован: 12 сен 2014, 03:33
- Репутация: 0
- Контактная информация:
Re: Подключение сервы. Как поменять направление вращения?
благодарю. чет сам не допер(((
Спасибо за совет.
Спасибо за совет.
-
perpetuum
- Новичок
- Сообщения: 38
- Зарегистрирован: 12 сен 2014, 03:33
- Репутация: 0
- Контактная информация:
Re: Подключение сервы. Как поменять направление вращения?
а на схемке то все есть)))
Помогите.
более полную картинку схемы прилагаю.
"связь" входных сигналов на микру и выводов энкодера подрисовал, для наглядности.
чайнег я((( сильно не пинайте.
Помогите.
более полную картинку схемы прилагаю.
"связь" входных сигналов на микру и выводов энкодера подрисовал, для наглядности.
чайнег я((( сильно не пинайте.
- mhael
- Мастер
- Сообщения: 2443
- Зарегистрирован: 09 мар 2013, 11:22
- Репутация: 769
- Настоящее имя: Ильдар
- Контактная информация:
Re: Подключение сервы. Как поменять направление вращения?
Ну так почитайте, подучитесь. Со станком Вам работать, а не нам.perpetuum писал(а):чайнег я((( сильно не пинайте.
-
perpetuum
- Новичок
- Сообщения: 38
- Зарегистрирован: 12 сен 2014, 03:33
- Репутация: 0
- Контактная информация:
Re: Подключение сервы. Как поменять направление вращения?
так можно ответить любому топик стартеру в любой теме. жаль. но и на том спасибо.mhael писал(а):Ну так почитайте, подучитесь. Со станком Вам работать, а не нам.
- mhael
- Мастер
- Сообщения: 2443
- Зарегистрирован: 09 мар 2013, 11:22
- Репутация: 769
- Настоящее имя: Ильдар
- Контактная информация:
Re: Подключение сервы. Как поменять направление вращения?
Я Вам еще тут ответил http://www.cnc-club.ru/forum/viewtopic. ... 85#p182085perpetuum писал(а):так можно ответить любому топик стартеру в любой теме.
Схема у Вас есть, одноименные фазы обозначены, перепутать невозможно. Еще надо поменять местами импульсы с энкодера A и B. Или Вы ждете ответа типа "желтенький поменять с красненьким"?
-
perpetuum
- Новичок
- Сообщения: 38
- Зарегистрирован: 12 сен 2014, 03:33
- Репутация: 0
- Контактная информация:
Re: Подключение сервы. Как поменять направление вращения?
было бы не плохо)mhael писал(а):Вы ждете ответа типа "желтенький поменять с красненьким"?
еще раз повторюсь. не силен я в этих делах, штудирование литературы вряд ли приведет меня к пониманию работы энкодера, поэтому и обратился за помощью. опыта совершенно нет. во всех описаниях которые нашел упоминается инвертированный сигнал одной из фаз энкодера. тут впал в ступор. есть ли они на чипе, не знаю. разобрать мотор, глянуть чип, долго и муторно, тем более станки в работе постоянно. отрисовал диаграммы, "крутнул" в обратную сторону, поменял местами фазы мотора и энкодера, получилось что мозг получит сигналы с энкодера со сдвигом на треть периода. опять ступор.
если думаете что не пытался шуршать поиском и курением темы, зря. ни один день уже потратил(((
сорри, если обидел
- mhael
- Мастер
- Сообщения: 2443
- Зарегистрирован: 09 мар 2013, 11:22
- Репутация: 769
- Настоящее имя: Ильдар
- Контактная информация:
Re: Подключение сервы. Как поменять направление вращения?
Попробуйте поменять местами подключение фаз мотора и энкодера так:
МОТОР
U -> W
W - > U
Энкодер
А -> B
B - > A
C1 -> C3
C3 -> C1
МОТОР
U -> W
W - > U
Энкодер
А -> B
B - > A
C1 -> C3
C3 -> C1
-
perpetuum
- Новичок
- Сообщения: 38
- Зарегистрирован: 12 сен 2014, 03:33
- Репутация: 0
- Контактная информация:
Re: Подключение сервы. Как поменять направление вращения?
огромное спасибо. пробую. сегодня отпишу результат.