Имеем
Мотор дуню некоторое количество свободного времени и кой какие электрозапчасти.
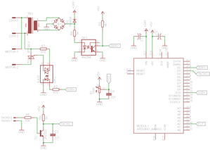
изначальная идея была, как всегда, идеальная - не использовать фазовую регуляцию (где-то слышал про помехи в сеть и тп), а использовать механизм пропуска фаз (PDM) а в качестве коммутатора - китайский SSR fotek.
напряжение извилин достигло апогея и родилась схема однако, как показали испытания, даже один полупериод разгоняет мотор оочень резво, пинками.
плюс датчик фазы на транзисторе работал не стабильно (с транзисторами дружу плохо, может я ему мяса недокладывал - не знаю) и в последствии был заменен на оптотранзистор.
почитав мануал к tda1085, понял что таки придется использовать фазовую регуляцию. ssr реле, как оказалось, имеет zero cross detector и перестало работать - меняем на симистор+оптсимистор.
итоговая схема: интерно вот что. в качестве оптосимистора я взял moc3063, нео заставить его работать не смог. толи бракованные, толи руки... заменил на moc3021 и дело пошло.
хотите осциллограмм??? их есть у меня
желтое - выход вторичной обмотки + земля
голубое - вход zero
триггер - ac line сигнал на симистор + zero. ну и сигнал tacho. тестовый стенд и это еще не все.
в процессе "настройки" PID, я понял что без графической фигни просто нет жизни.
нарыл в нете некий проект кофеварки и адаптировал к нашим условиям.
теперь можно вот так красиво наблюдать что куда и как ну и менять все на ходу. графическая часть запилена на process.
внизу zip файл со всем необходимым.
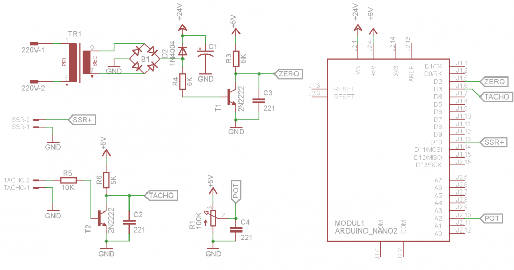
PS: на схеме присутствует сетевое напряжение 220В!!!
если что, я предупреждал.

