Страница 1 из 3
					
				Маленький урок по составлению УП в PowerMill
				Добавлено: 26 окт 2013, 20:01
				 michael-yurov
				ukr-sasha писал(а):Было бы классно, если бы ты Михаил дал нам всем маленький урок по составлению УП: модели и проекта не нужно, а в виде скринов экранов. Особенно интересны настройки каждой траектории и выбор поверхностей.
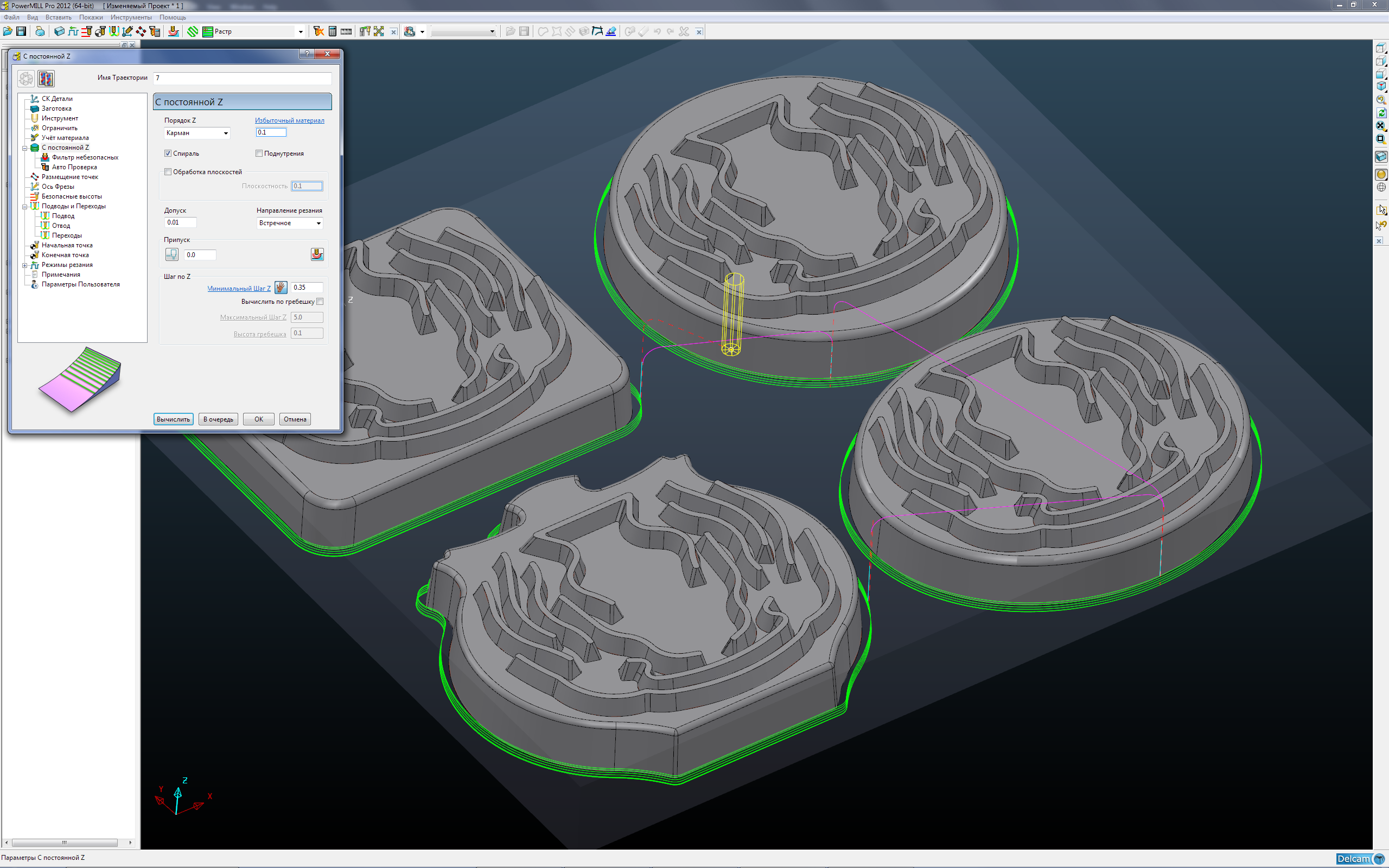
Вот, выкладываю скрины с небольшими комментариями.
Наиболее важные настройки и тип выбранной траектории видны в окне параметров.
1. Меня обрадовало, что PowerMill (Delcam Exchange) читает формат SolidWorks, и открывает модели, как "твердотельные" (без ухудшения), а не полигональные.
Я открыл и разместил рядом 4 модели. У моделей можно выбирать отдельные элементы, если потребуется обработать какие-то участки. 
2. Создал автоматически заготовку (обычный параллелепипед). 
3. Создал систему координат, указав на нужный мне угол заготовки. Активировал эту систему координат, и пришлось заново создать заготовку уже в новой системе координат. 
4. Выборка "большой" цилиндрической фрезой (предварительно была создана граница вокруг деталей с учетом диаметра фрезы и припуска). 
5. Доработка более тонкой фрезой (1,2 мм). 
6. Обработка боковых граней гравером с чуть более острым углом конуса чем требуется, поэтому - обработка в несколько проходов. 
7. Обработка плоскостей (при черновой обработке я оставил небольшой припуск). 
8. Доработка более тонкой фрезой узких участков. 
9. Обработка скругления и боковых стенок фрезой со сферическим концом. 
10. Обрезка по контуру (в т.ч. нижней части, где сферическая фреза не достала). 
Картинки форум уменьшает. Вероятно, придется открывать оригиналы файлов для просмотра.
 
			 
			
					
				Re: Мне надо услуги по фрезеровке
				Добавлено: 26 окт 2013, 20:21
				 ukr-sasha
				Спасибо огромное!!!!
Медальку Михаилу!!!
			 
			
					
				Re: Мне надо услуги по фрезеровке
				Добавлено: 26 окт 2013, 20:25
				 michael-yurov
				ukr-sasha писал(а):Спасибо огромное!!!!
Медальку Михаилу!!!
Да не.... маловато для медальки...
И, наверняка, можно было бы сделать более грамотно.
 
			 
			
					
				Re: Мне надо услуги по фрезеровке
				Добавлено: 26 окт 2013, 20:38
				 ukr-sasha
				Чего это маловато? Это же фактически готовый алгоритм написания УП в PowerMill.
			 
			
					
				Re: Мне надо услуги по фрезеровке
				Добавлено: 26 окт 2013, 22:48
				 NightV
				а еще этот кусок темы нужно определить в нормальное место, негоже урокам находится в "Предложения покупки/продажи/услуг"
ээй!! народ оттуда  

  перенесите ветку
 
			 
			
					
				Re: Мне надо услуги по фрезеровке
				Добавлено: 27 окт 2013, 07:18
				 michael-yurov
				NightV писал(а):а еще этот кусок темы нужно определить в нормальное место, негоже урокам находится в "Предложения покупки/продажи/услуг"
ээй!! народ оттуда   перенесите ветку
А я так надеялся спрятаться...
 
			 
			
					
				Re: Маленький урок по составлению УП в PowerMill
				Добавлено: 30 окт 2013, 00:46
				 Nick
				michael-yurov писал(а):А я так надеялся спрятаться...
А вот фиг  
 
Щас мы тебя еще и вики запихаем 

.
И +1 медалька 
michael-yurov писал(а):На тему уменьшения картинок - вопросы к Нику. 
Все вопросы ко мне отправляйте почтой до востребования, "Меня зовут Себастьян Перейра, торговец чёрным деревом!" 

. 
Может тоже себе большой моник поставить... 
ЗЫ а это на сколько дюймов такое разрешение?
ЗЫЫ для невнимательных, в просмотре есть ссылка загрузить оригинал. 
ЗЫЫЫ сейчас сижу через мобильник оригинальная картинка грузилась около минуты... а уменьшенные - быстренько.
 
			 
			
					
				Re: Маленький урок по составлению УП в PowerMill
				Добавлено: 30 окт 2013, 01:08
				 NightV
				нее уу спеел.... теперь все будут читать и тыкать пальцем 
  
  
 
вот идеш по улице у тут подбегает малец таща маму за руку, и МАМА МАМААМ это то тот кориш! с его урока я начал! и потом выяснится что это какой нить тузикCNC с форума, и окажется не токарем-фрезеровщиком а юным вундеркиндом... а аватарка фото папы была...
такими уроками полница инет и чем их больше тем легче начинающим, там чуток, тут чуток, и что-то начинает складыватся 

Спасибо Михаил за бескорыстие к делу!
 
			 
			
					
				Re: Маленький урок по составлению УП в PowerMill
				Добавлено: 30 окт 2013, 01:56
				 michael-yurov
				Nick писал(а):+1 медалька
Спасибо, медальки мне очень нравятся.  
 
Nick писал(а):ЗЫ а это на сколько дюймов такое разрешение?
30"
Вариантов в общем то не много, хотя с другой стороны - это оптимальный размер для такого разрешения.
Мне вот сильно не нравится то что он матовый, а глянцевых с таким разрешением нет. 
Но я только для работы с большими чертежами его купил, а домашний - обычный 1920x1200 - мне его для повседневных задач вполне хватает.
Nick писал(а):ЗЫЫЫ сейчас сижу через мобильник оригинальная картинка грузилась около минуты... а уменьшенные - быстренько.
Тут причина, наверное, в быстродействии процессора телефона, т.к. размер файлов практически не отличается.
Еще добавлю важный момент.
Вчера уволок видеокарту (современная NVidia) домой поиграть в игрушки, а на рабочий комп поставил старенькую ATI Radeon HD 4850,
Так вот оказалось, что в PowerMill многие функции тупо перестали работать (например такие, как выбор 3d объектов на экране, указание точек, указание габаритов, границ и т.п.), да и вообще картинка стала какая-то противная, без сглаживания.
В очередной раз убеждаюсь, что для программ 3d моделирования и т.п. нужна NVidia, при чем с поддержкой современных фишек (не старая модель).
 
			 
			
					
				Re: Маленький урок по составлению УП в PowerMill
				Добавлено: 30 окт 2013, 02:07
				 Serg
				Подобные эфекты бывают на разных картах, как правило это результат некорректных настроек драйвера. Обычно лечится автонастройкой в програмах.
Современные 3d программы работают либо с DirectX, либо с OpenGL (преобладает), комплекс видеокарта+драйвер полностью поддерживают эти спецификации, иначе был-бы громкий скандал. Некоторые функции могут не иметь аппаратной поддержки, тогда они реализуются программно, но так или иначе поддерживаются все.
			 
			
					
				Re: Маленький урок по составлению УП в PowerMill
				Добавлено: 30 окт 2013, 02:22
				 michael-yurov
				UAVpilot, ты видимо, не часто работаешь с 3d графикой.
Я подобные приколы много где встречаю.
Сами разработчики подобных программ обычно используют NVIDIA Quadro, и не заморачиваются над тестированием программ на ATI, и тем более старых.
Какую версию OpenGL поддерживает та 
(HD 4850) видеокарта, и какая нужна для PowerMill - я не знаю.
Но точно могу сказать, что подобные проблемы у меня возникали в Cinema4D, Компас 3D, последних версиях фотошопа, хотя, казалось бы, я установил все необходимые драйверы, и в играх и в DirectX режиме и в OPenGL графика отрисовывалась аппаратно .
А в Win8.1 OpenGL приложения вообще перестали использовать аппаратное ускорение с той видеокартой.
P.S. Завтра проверю на видеоядре процессора (Intel HD Graphics 4000).
Как я понял - она поддерживает OpenGL 3.1 и DirectX 11, а в Win8 и OpenGL 4.0
 
			 
			
					
				Re: Маленький урок по составлению УП в PowerMill
				Добавлено: 30 окт 2013, 02:49
				 Ershoff
				michael-yurov писал(а):В очередной раз убеждаюсь, что для программ 3d моделирования и т.п. нужна NVidia, при чем с поддержкой современных фишек (не старая модель
В принципе сейчас вполне доступны "морально устаревшие" квадры б\у например Quadro FX 1700 мной была приобретена около года назад 
меньше чем за 50 баксов а за сотню можно взять и поинтереснее.
Её функционала даже сейчас более чем достаточно для работы с проф приложениями (насчёт игрушек ничего не скажу - но 10 директ икс поддерживает
значит современные игры тоже должны идти)
Да и старые FireGL от ATI тоже очень даже.
 
			 
			
					
				Re: Маленький урок по составлению УП в PowerMill
				Добавлено: 30 окт 2013, 03:05
				 michael-yurov
				Ershoff писал(а):В принципе сейчас вполне доступны "морально устаревшие" квадры б\у например Quadro FX 1700 мной была приобретена около года назад 
меньше чем за 50 баксов а за сотню можно взять и поинтереснее.
Я бы советовал для подобных задач 
NVIDIA GeForce GTX 650 (мнее $100).
Это, наверное, самая дешевая приличная действительно современная видеокарта с поддержкой PCI-Ex 3.0, OpenGL 4.3
 
			 
			
					
				Re: Маленький урок по составлению УП в PowerMill
				Добавлено: 30 окт 2013, 03:30
				 Ershoff
				так ведь речь шла о " профессиональных картах" вот и вспомнилось 

 Насколько я понимаю функционал в обычных картах слегка урезан.
Но честно говоря не вникал глубоко в вопрос.Работает, не глючит ну и отлично. 

 
			 
			
					
				Re: Маленький урок по составлению УП в PowerMill
				Добавлено: 30 окт 2013, 07:21
				 Serg
				Я не очень много, только лишь с SolidWorks, AutoCAD, Blender. Зато на трёх разных компах, на двух из которых видео от AMD/ATI.
А ещё у нас есть целый отдел проектировщиков, которые постоянно работают с 3d графикой - так вот это я их мнение озвучил.
А ещё один из наших клиентов - крупный производитель/издатель комп. игр, они говорят тоже самое, ещё говорят, что все нововведения начиная с DirectX 10 и OpenGL 2.2 заточены под игры и для прочего 3d софта серьёзного значения не имеют.
Ershoff писал(а):Насколько я понимаю функционал в обычных картах слегка урезан.
Функционал карты может быть урезан, но функционал комплекса карта+драйвер всегда полный.
 
			 
			
					
				Re: Маленький урок по составлению УП в PowerMill
				Добавлено: 30 окт 2013, 07:55
				 ukr-sasha
				Вставлю свои 5 копеек. 

Проблемы с картами АТИ решается так: 
http://cccp3d.ru/topic/31100-problemy-s ... i-vyborom/ .
Сам имею профкарту Nvidia Quadro 600. С КАД пакетами проблем нет совсем, особенно в СолидВоркс разница заметна (перед этим была АТИ 5770). Покупал на иБей за 100 баксов с доставкой.
WOT тоже тянет. 

Вот снял сравнительное тестирование в пакете имитирующем работу в популярных КАД пакетах: 
https://www.youtube.com/watch?v=08lZ-Sh_XR8 
			 
			
					
				Re: Маленький урок по составлению УП в PowerMill
				Добавлено: 30 окт 2013, 09:33
				 tooshka
				ukr-sasha писал(а):Вставлю свои 5 копеек. 

Проблемы с картами АТИ решается так: 
http://cccp3d.ru/topic/31100-problemy-s ... i-vyborom/ .
Сам имею профкарту Nvidia Quadro 600. С КАД пакетами проблем нет совсем, особенно в СолидВоркс разница заметна (перед этим была АТИ 5770). Покупал на иБей за 100 баксов с доставкой.
WOT тоже тянет. 

Вот снял сравнительное тестирование в пакете имитирующем работу в популярных КАД пакетах:
 
Да все видно, а ведь 5770 не самая слабая карта.
 
			 
			
					
				Re: Маленький урок по составлению УП в PowerMill
				Добавлено: 30 окт 2013, 09:51
				 ukr-sasha
				Вот еще одно сравнение, только уже не мое.
https://www.youtube.com/watch?v=kl4yNCgD3iA 
			 
			
					
				Re: Маленький урок по составлению УП в PowerMill
				Добавлено: 30 окт 2013, 10:50
				 Serg
				ukr-sasha писал(а):Вот снял сравнительное тестирование в пакете имитирующем работу в популярных КАД пакетах: 
А если сравнить настоящий автомобиль и компьютерный симулятор, то кто победит? 

 
			 
			
					
				Re: Маленький урок по составлению УП в PowerMill
				Добавлено: 30 окт 2013, 11:02
				 ukr-sasha
				UAVpilot писал(а):А если сравнить настоящий автомобиль и компьютерный симулятор, то кто победит? 
Для себя я выбор сделал. Свое мнение не навязываю. Если хоть одному человеку мой опыт поможет, то уже хорошо.