Проект в архиве "ручьи.zip".
Столкнулся с рядом проблем.
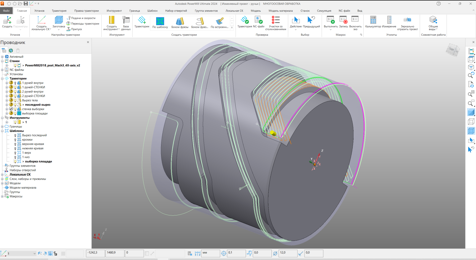
1. При создании траектории "по шаблону" управляющая программа записывается нормально и отрабатывает нормально на станке, но проблема в том, что я не знаю как сместить линию шаблона на эквидистанту в пространстве на половину диаметра фрезы, чтобы корректно обработать пазы на детали.
2. При создании траектории "Боком фрезы" и "боком фрезы по кривым" проблема смещения оси инструмента отпадает, но возникает другая: постпроцессор выдает ошибку при записи управляющей программы (возможно это связано с тем что возникает "шатание" фрезы как при 5-ти осевой обработке, а постпроцессор и станок 4-х осевой).
ПОМОГИТЕ КТО ЧЕМ МОЖЕТ!!!
