Подключение вольтамперметра
- daemon78
- Мастер
- Сообщения: 1693
- Зарегистрирован: 02 окт 2018, 15:02
- Репутация: 103
- Настоящее имя: Владимир
- Откуда: Москва
- Контактная информация:
Подключение вольтамперметра
Всем привет.
Сломал себе мозг об одну проблему.
Значит сделал я отдельный блок с драйверами DM542 (на 4 оси), чтобы на него цеплять разные источники сигнала и питания и БП разного вольтажа.
На блок приходит +12 вольт (БП №1) для питания кулеров, термометра и вольтамперметра и +48В (БП2) для питания драйверов.
Задача вольтамперметра измерять ток/напряжение на драйверах. Вчера использовал блок с напряжением +42В (БП 2) (макс 15 Ампер).
Все подключил, движок встал на удержание, вольтметр честно показал что то в районе 42 Вольт и ноль ампер.
Пока я чесал репу, минуты через три из него повалил дым и он отошел в мир иной. Почему то расплавился его провод питания земли с БП на 12 вольт (черный). Даже медь перегорела.
Пока он умирал, движок через него крутился, драйвер работал, все норм было.
Схему проверил 100500 раз.
Подключил второй, тот не стал ждать 3 минуты и сразу сказал пшик, давай до свидания и откинулся.
Подцепил провода на драйвер на прямую не через амперметр, драйвер в порядке, движок крутится, все ок.
А вот дальше начались чудеса.
Подключаю другой вольтамперметр но только в режиме вольтметра (пробовал три разных!!!).
Запитываю его 12В и желтый провод кидаю на 42В, как было до этого, он показывает НОЛЬ, но движок крутится и на драйвер приходит 42В.
Далее я тыкаю его желтым проводом в +12В и он показывает +12, тыкаю в +42 он показывает ноль.
Замеряю мультиметром напряжение между +42В и землей 12вольтового БП и вижу 53 Вольта (53 вольта, Карл!!!!)
Замеряю разницу потенциалов между землями БП1 и БП2 и вижу 8 Вольт.
Вообщем в итоге, вольтметр в режиме вольтметра, запитанного от БП1 отказывается измерять напряжение на БП2, на БП1 он замеряет.
Подскажите что делать и кто виноват?
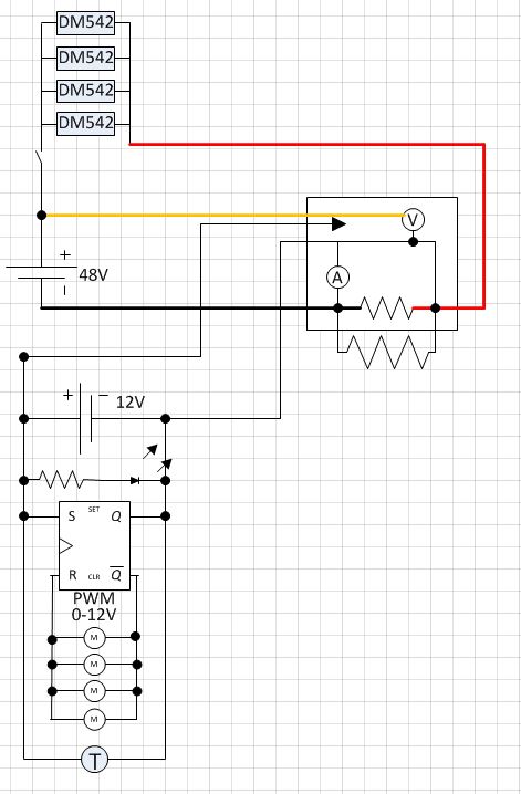
Я подключил все по схеме как на рисунке.
Сломал себе мозг об одну проблему.
Значит сделал я отдельный блок с драйверами DM542 (на 4 оси), чтобы на него цеплять разные источники сигнала и питания и БП разного вольтажа.
На блок приходит +12 вольт (БП №1) для питания кулеров, термометра и вольтамперметра и +48В (БП2) для питания драйверов.
Задача вольтамперметра измерять ток/напряжение на драйверах. Вчера использовал блок с напряжением +42В (БП 2) (макс 15 Ампер).
Все подключил, движок встал на удержание, вольтметр честно показал что то в районе 42 Вольт и ноль ампер.
Пока я чесал репу, минуты через три из него повалил дым и он отошел в мир иной. Почему то расплавился его провод питания земли с БП на 12 вольт (черный). Даже медь перегорела.
Пока он умирал, движок через него крутился, драйвер работал, все норм было.
Схему проверил 100500 раз.
Подключил второй, тот не стал ждать 3 минуты и сразу сказал пшик, давай до свидания и откинулся.
Подцепил провода на драйвер на прямую не через амперметр, драйвер в порядке, движок крутится, все ок.
А вот дальше начались чудеса.
Подключаю другой вольтамперметр но только в режиме вольтметра (пробовал три разных!!!).
Запитываю его 12В и желтый провод кидаю на 42В, как было до этого, он показывает НОЛЬ, но движок крутится и на драйвер приходит 42В.
Далее я тыкаю его желтым проводом в +12В и он показывает +12, тыкаю в +42 он показывает ноль.
Замеряю мультиметром напряжение между +42В и землей 12вольтового БП и вижу 53 Вольта (53 вольта, Карл!!!!)
Замеряю разницу потенциалов между землями БП1 и БП2 и вижу 8 Вольт.
Вообщем в итоге, вольтметр в режиме вольтметра, запитанного от БП1 отказывается измерять напряжение на БП2, на БП1 он замеряет.
Подскажите что делать и кто виноват?
Я подключил все по схеме как на рисунке.
Последний раз редактировалось daemon78 17 сен 2019, 09:06, всего редактировалось 1 раз.
Мой первый станок Первый станок Кусака 1 и куча вопросов #1
Мой второй станок Кусака 2.0 и вопросы к форумчанам #1
Мой второй станок Кусака 2.0 и вопросы к форумчанам #1
- Rom327
- Почётный участник

- Сообщения: 2989
- Зарегистрирован: 03 апр 2015, 13:23
- Репутация: 437
- Настоящее имя: Роман
- Откуда: Подольск
- Контактная информация:
Re: Подключение вольтамперметра
А можно увидеть фотографию устройства "в живую", или ссылку на него?
Это сугубо мое мнение, могу и ошибаться...
https://vk.com/rom327
GRBL настройки: http://blogandbux.blogspot.com/2018/07/ ... revod.html
G коды: http://3d-stanki.ru/spravochnik/program ... stankov-2/
https://vk.com/rom327
GRBL настройки: http://blogandbux.blogspot.com/2018/07/ ... revod.html
G коды: http://3d-stanki.ru/spravochnik/program ... stankov-2/
- daemon78
- Мастер
- Сообщения: 1693
- Зарегистрирован: 02 окт 2018, 15:02
- Репутация: 103
- Настоящее имя: Владимир
- Откуда: Москва
- Контактная информация:
Re: Подключение вольтамперметра
Вот такие https://ru.aliexpress.com/item/32965099787.htmlRom327 писал(а):А можно увидеть фотографию устройства "в живую", или ссылку на него?
Первым сдох (но и продержался дольше) с шунтом на 50А (подключал через шунт).
Второй был на 10А без шунта, он сразу сдох но успел пол ампера показать.
Драйвер у меня на 4.2А в пике, то есть явно ниже 10А.
Если надо прямо вживую, то только вечерком после работы.
Мой первый станок Первый станок Кусака 1 и куча вопросов #1
Мой второй станок Кусака 2.0 и вопросы к форумчанам #1
Мой второй станок Кусака 2.0 и вопросы к форумчанам #1
- xvovanx
- Мастер
- Сообщения: 3772
- Зарегистрирован: 25 фев 2016, 12:27
- Репутация: 920
- Настоящее имя: Владимир
- Откуда: Latvia
- Контактная информация:
Re: Подключение вольтамперметра
У китайцев путаница в полярностях - на вашей схеме желтый подключен к толстому черному проводу нагрузки, по ссылке Али - желтый подключен к толстому красному проводу нагрузки.
P/S/ а на кой вам подключать ток драйверов? Вы все равно ничего путного в работе не увидете кроме прыгающих показаний, они в работе меняются в секунду 100 раз. Вольтажа для информации исправности БП вполне хватает
P/S/ а на кой вам подключать ток драйверов? Вы все равно ничего путного в работе не увидете кроме прыгающих показаний, они в работе меняются в секунду 100 раз. Вольтажа для информации исправности БП вполне хватает
-
lkbyysq
- Мастер
- Сообщения: 2284
- Зарегистрирован: 14 май 2016, 09:40
- Репутация: 346
- Настоящее имя: Станислав Ерофеев
- Откуда: Санкт-Петербург
Re: Подключение вольтамперметра
Виноват тот, кто решил, что желтый провод - это "щуп вольтметра"daemon78 писал(а):Подскажите что делать и кто виноват?
Это не вольтметр в понимании "тестер". Это контроллер напряжения и тока нагрузки, устанавливаемый между источником питания и нагрузкой. Подробности после предоставления принципиальной схемы прибора.
- daemon78
- Мастер
- Сообщения: 1693
- Зарегистрирован: 02 окт 2018, 15:02
- Репутация: 103
- Настоящее имя: Владимир
- Откуда: Москва
- Контактная информация:
Re: Подключение вольтамперметра
Да я и хотел вольты измерять, но раз уж он совмещен с амперметром, то пусть бы и амперы измерял заодно.xvovanx писал(а):P/S/ а на кой вам подключать ток драйверов? Вы все равно ничего путного в работе не увидете кроме прыгающих показаний, они в работе меняются в секунду 100 раз. Вольтажа для информации исправности БП вполне хватает
Но почему он не измеряет вольты от нагрузки а только от питающего БП я ума не приложу. Причем три разных новых девайса. Испробовал все, что были в наличии.
Мой первый станок Первый станок Кусака 1 и куча вопросов #1
Мой второй станок Кусака 2.0 и вопросы к форумчанам #1
Мой второй станок Кусака 2.0 и вопросы к форумчанам #1
- daemon78
- Мастер
- Сообщения: 1693
- Зарегистрирован: 02 окт 2018, 15:02
- Репутация: 103
- Настоящее имя: Владимир
- Откуда: Москва
- Контактная информация:
Re: Подключение вольтамперметра
Какого прибора, вольтамперметра? У меня ее нет.lkbyysq писал(а):Подробности после предоставления принципиальной схемы прибора.
Если моего прибора, то сейчас постараюсь нарисовать.
Мой первый станок Первый станок Кусака 1 и куча вопросов #1
Мой второй станок Кусака 2.0 и вопросы к форумчанам #1
Мой второй станок Кусака 2.0 и вопросы к форумчанам #1
- Rom327
- Почётный участник

- Сообщения: 2989
- Зарегистрирован: 03 апр 2015, 13:23
- Репутация: 437
- Настоящее имя: Роман
- Откуда: Подольск
- Контактная информация:
Re: Подключение вольтамперметра
Может где перемычка стоит и прибор находится в режиме измерения 0-30 вольт?daemon78 писал(а):Но почему он не измеряет вольты от нагрузки а только от питающего БП я ума не приложу. Причем три разных новых девайса. Испробовал все, что были в наличии.
Это сугубо мое мнение, могу и ошибаться...
https://vk.com/rom327
GRBL настройки: http://blogandbux.blogspot.com/2018/07/ ... revod.html
G коды: http://3d-stanki.ru/spravochnik/program ... stankov-2/
https://vk.com/rom327
GRBL настройки: http://blogandbux.blogspot.com/2018/07/ ... revod.html
G коды: http://3d-stanki.ru/spravochnik/program ... stankov-2/
- daemon78
- Мастер
- Сообщения: 1693
- Зарегистрирован: 02 окт 2018, 15:02
- Репутация: 103
- Настоящее имя: Владимир
- Откуда: Москва
- Контактная информация:
Re: Подключение вольтамперметра
Да нет, у него на корпусе бумажная наклейка где указано 1-100V, 10А, питание 5-30VRom327 писал(а):Может где перемычка стоит и прибор находится в режиме измерения 0-30 вольт?
Мой первый станок Первый станок Кусака 1 и куча вопросов #1
Мой второй станок Кусака 2.0 и вопросы к форумчанам #1
Мой второй станок Кусака 2.0 и вопросы к форумчанам #1
-
Lunatic
- Мастер
- Сообщения: 458
- Зарегистрирован: 09 мар 2015, 20:25
- Репутация: 75
- Настоящее имя: Дмитрий
- Контактная информация:
Re: Подключение вольтамперметра
Я бы прозвонил в вольтметре толстый и тонкий черный на предмет соединения между собой. Сомневаюсь, что в нем будет гальваническая развязка между питающим DC 4-30 V и DC 0-100V, поэтому минус должен быть общий и они должны быть соединены. В любом случае -12В и -42В стоит соединить, максимально короткой перемычкой между блоками питания.
- daemon78
- Мастер
- Сообщения: 1693
- Зарегистрирован: 02 окт 2018, 15:02
- Репутация: 103
- Настоящее имя: Владимир
- Откуда: Москва
- Контактная информация:
Re: Подключение вольтамперметра
Спасибо, попробую соединить минусами.Lunatic писал(а):Я бы прозвонил в вольтметре толстый и тонкий черный на предмет соединения между собой. Сомневаюсь, что в нем будет гальваническая развязка между питающим DC 4-30 V и DC 0-100V, поэтому минус должен быть общий и они должны быть соединены. В любом случае -12В и -42В стоит соединить, максимально короткой перемычкой между блоками питания.
lkbyysq писал(а):Подробности после предоставления принципиальной схемы прибора.
Последний раз редактировалось daemon78 17 сен 2019, 10:50, всего редактировалось 2 раза.
Мой первый станок Первый станок Кусака 1 и куча вопросов #1
Мой второй станок Кусака 2.0 и вопросы к форумчанам #1
Мой второй станок Кусака 2.0 и вопросы к форумчанам #1
- Rom327
- Почётный участник

- Сообщения: 2989
- Зарегистрирован: 03 апр 2015, 13:23
- Репутация: 437
- Настоящее имя: Роман
- Откуда: Подольск
- Контактная информация:
Re: Подключение вольтамперметра
А просто от одного источника +12 вольт работает все? И вольты и амперы?daemon78 писал(а):Спасибо, попробую соединить минусами.
Это сугубо мое мнение, могу и ошибаться...
https://vk.com/rom327
GRBL настройки: http://blogandbux.blogspot.com/2018/07/ ... revod.html
G коды: http://3d-stanki.ru/spravochnik/program ... stankov-2/
https://vk.com/rom327
GRBL настройки: http://blogandbux.blogspot.com/2018/07/ ... revod.html
G коды: http://3d-stanki.ru/spravochnik/program ... stankov-2/
- daemon78
- Мастер
- Сообщения: 1693
- Зарегистрирован: 02 окт 2018, 15:02
- Репутация: 103
- Настоящее имя: Владимир
- Откуда: Москва
- Контактная информация:
Re: Подключение вольтамперметра
Амперы не пробовал, а вольты работают без проблем.Rom327 писал(а):А просто от одного источника +12 вольт работает все? И вольты и амперы?
Но зараза, до того как испарились два девайса, они и на втором БП показывали напряжение, правда без тока.
Не могу понять, что изменилось то, почему не показывают сейчас. Я даже БП не двигал.
Мой первый станок Первый станок Кусака 1 и куча вопросов #1
Мой второй станок Кусака 2.0 и вопросы к форумчанам #1
Мой второй станок Кусака 2.0 и вопросы к форумчанам #1
-
lkbyysq
- Мастер
- Сообщения: 2284
- Зарегистрирован: 14 май 2016, 09:40
- Репутация: 346
- Настоящее имя: Станислав Ерофеев
- Откуда: Санкт-Петербург
Re: Подключение вольтамперметра
Вот блок-схема прибора с подключением.
Моделируйте теперь что куда подключали. Вольтметр - высокоомный прибор (через него не течет большой ток, он вряд ли сгорит). Амперметр - может быть низкоомный (значит через него может протечь большой ток и сжечь его).
- daemon78
- Мастер
- Сообщения: 1693
- Зарегистрирован: 02 окт 2018, 15:02
- Репутация: 103
- Настоящее имя: Владимир
- Откуда: Москва
- Контактная информация:
Re: Подключение вольтамперметра
Вот Ну прибор перестал показывать даже нули, то есть как будто питания нет, видимо что то сгорело кроме амперметраlkbyysq писал(а):Моделируйте теперь что куда подключали. Вольтметр - высокоомный прибор (через него не течет большой ток, он вряд ли сгорит). Амперметр - может быть низкоомный (значит через него может протечь большой ток и сжечь его).
Мой первый станок Первый станок Кусака 1 и куча вопросов #1
Мой второй станок Кусака 2.0 и вопросы к форумчанам #1
Мой второй станок Кусака 2.0 и вопросы к форумчанам #1
-
lkbyysq
- Мастер
- Сообщения: 2284
- Зарегистрирован: 14 май 2016, 09:40
- Репутация: 346
- Настоящее имя: Станислав Ерофеев
- Откуда: Санкт-Петербург
Re: Подключение вольтамперметра
Нет, не вот.
Положите мою схему целиком вместо Ваших V и A в кружочках.
Положите мою схему целиком вместо Ваших V и A в кружочках.
-
Lunatic
- Мастер
- Сообщения: 458
- Зарегистрирован: 09 мар 2015, 20:25
- Репутация: 75
- Настоящее имя: Дмитрий
- Контактная информация:
Re: Подключение вольтамперметра
Мне кажется на схеме -12В должен быть соединен с -42В до амперметра, иначе потребуется отрицательное питание (дополнительный преобразователь, что усложняет схему) чтобы ток измерять.lkbyysq писал(а):Вот блок-схема прибора с подключением. Моделируйте теперь что куда подключали. Вольтметр - высокоомный прибор (через него не течет большой ток, он вряд ли сгорит). Амперметр - может быть низкоомный (значит через него может протечь большой ток и сжечь его).
- daemon78
- Мастер
- Сообщения: 1693
- Зарегистрирован: 02 окт 2018, 15:02
- Репутация: 103
- Настоящее имя: Владимир
- Откуда: Москва
- Контактная информация:
Re: Подключение вольтамперметра
Вотlkbyysq писал(а):Нет, не вот.
Положите мою схему целиком вместо Ваших V и A в кружочках.
То же так подумал сначала, но потом увидел схему на сайте продавана Решил что ему виднее, что там у него внутри у этого девайсаLunatic писал(а):Мне кажется на схеме -12В должен быть соединен с -42В до амперметра, иначе потребуется отрицательное питание (дополнительный преобразователь, что усложняет схему) чтобы ток измерять.
Мой первый станок Первый станок Кусака 1 и куча вопросов #1
Мой второй станок Кусака 2.0 и вопросы к форумчанам #1
Мой второй станок Кусака 2.0 и вопросы к форумчанам #1
-
lkbyysq
- Мастер
- Сообщения: 2284
- Зарегистрирован: 14 май 2016, 09:40
- Репутация: 346
- Настоящее имя: Станислав Ерофеев
- Откуда: Санкт-Петербург
Re: Подключение вольтамперметра
Конечно лучше разобрать и прозвонить для подтверждения догадок.daemon78 писал(а):что там у него внутри у этого девайса
https://ae01.alicdn.com/kf/HTB1Aq8rXoWF ... clXXaZ.jpg
- daemon78
- Мастер
- Сообщения: 1693
- Зарегистрирован: 02 окт 2018, 15:02
- Репутация: 103
- Настоящее имя: Владимир
- Откуда: Москва
- Контактная информация:
Re: Подключение вольтамперметра
Так а что по схеме? Подключение правильное?lkbyysq писал(а):Конечно лучше разобрать и прозвонить для подтверждения догадок.
Мой первый станок Первый станок Кусака 1 и куча вопросов #1
Мой второй станок Кусака 2.0 и вопросы к форумчанам #1
Мой второй станок Кусака 2.0 и вопросы к форумчанам #1