Нужна помощь в создании траектории в PowerMill.

Обсуждение аспектов работы с CAМ программами, подготовка моделей, настройка постпроцессоров, настройка параметров инструментов, обсуждение стратегий обработки, симуляция обработки. Вопросы по G-коду.
Аватара пользователя
gekaxxx83
Мастер
Сообщения: 324
Зарегистрирован: 21 май 2015, 12:52
Репутация: 32
Настоящее имя: Евгений
Откуда: Россия
Контактная информация:

Нужна помощь в создании траектории в PowerMill.

Сообщение gekaxxx83 »

Ребята всем привет. Выручайте. Нужна ваша помощь. Вся проблема выложеннав видео . Там же есть файлы проекта. Ссылка на видео https://youtu.be/PSmWv04W0iU.
mannul
Новичок
Сообщения: 6
Зарегистрирован: 13 мар 2019, 11:33
Репутация: 2
Контактная информация:

Re: Нужна помощь в создании траектории в PowerMill.

Сообщение mannul »

Такие детали делают траекториями 3+1 или 3+2. А зарезы и столкновения в вашей траектории это результат неправильных настроек траектории, в частности, оси наклона инструмента.
Евжений
Мастер
Сообщения: 1168
Зарегистрирован: 05 апр 2016, 20:18
Репутация: 136
Настоящее имя: Жэзэрэл
Откуда: Там, сям.
Контактная информация:

Re: Нужна помощь в создании траектории в PowerMill.

Сообщение Евжений »

mannul писал(а):А зарезы и столкновения в вашей траектории это результат неправильных настроек траектории, в частности, оси наклона инструмента.
Конкретнее можете сказать какие именно настройки неправильные?
ВК https://vk.com/id353124059
О Боже, дай мне .... пендель!
mannul
Новичок
Сообщения: 6
Зарегистрирован: 13 мар 2019, 11:33
Репутация: 2
Контактная информация:

Re: Нужна помощь в создании траектории в PowerMill.

Сообщение mannul »

Евжений писал(а):
mannul писал(а):А зарезы и столкновения в вашей траектории это результат неправильных настроек траектории, в частности, оси наклона инструмента.
Конкретнее можете сказать какие именно настройки неправильные?
Для этого нужно посмотреть проект, а он, по ссылке выше, не доступен.
Евжений
Мастер
Сообщения: 1168
Зарегистрирован: 05 апр 2016, 20:18
Репутация: 136
Настоящее имя: Жэзэрэл
Откуда: Там, сям.
Контактная информация:

Re: Нужна помощь в создании траектории в PowerMill.

Сообщение Евжений »

mannul писал(а):по ссылке выше
Да, не робит.
Видео подробное, можно всё повторить.
ВК https://vk.com/id353124059
О Боже, дай мне .... пендель!
mannul
Новичок
Сообщения: 6
Зарегистрирован: 13 мар 2019, 11:33
Репутация: 2
Контактная информация:

Re: Нужна помощь в создании траектории в PowerMill.

Сообщение mannul »

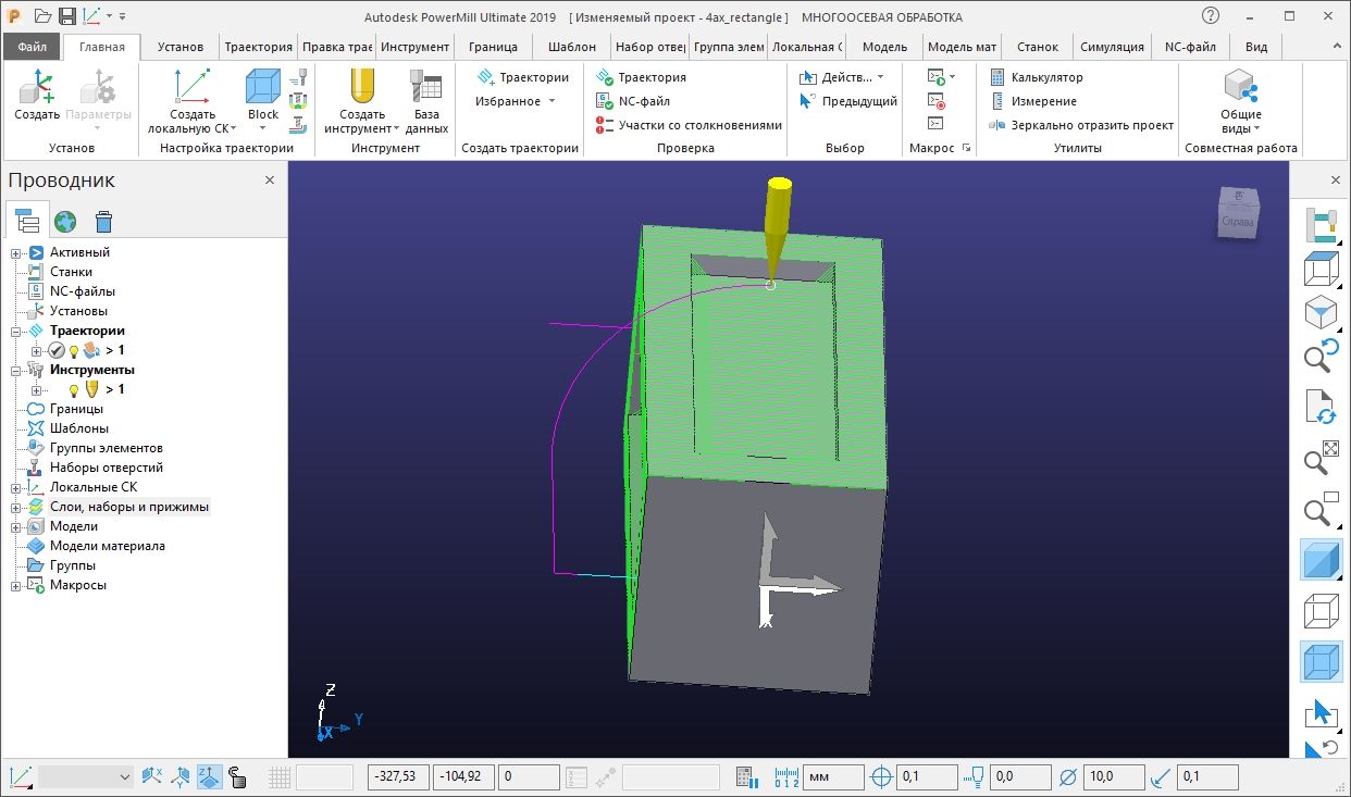
4ar.jpg (5635 просмотров) <a class='original' href='./download/file.php?id=159036&mode=view' target=_blank>Загрузить оригинал (382.26 КБ)</a>
PM2019 А чтобы получить вот такую траекторию:
1.png (5597 просмотров) <a class='original' href='./download/file.php?id=159053&mode=view' target=_blank>Загрузить оригинал (33.97 КБ)</a>
Нужно смоделировать соответствующую проекционную поверхность:
Ответить

Вернуться в «CAM пакеты»