Powermill помогите победить "проекция плоскости"

Обсуждение аспектов работы с CAМ программами, подготовка моделей, настройка постпроцессоров, настройка параметров инструментов, обсуждение стратегий обработки, симуляция обработки. Вопросы по G-коду.
Аватара пользователя
vovafed
Мастер
Сообщения: 1822
Зарегистрирован: 08 фев 2013, 16:19
Репутация: 325
Настоящее имя: Владимир
Откуда: башкортостан
Контактная информация:

Powermill помогите победить "проекция плоскости"

Сообщение vovafed »

очень нужна помощь
третий день бьюсь с павермилл , ничего не выходит
понимаю что пропускаю важную мелочь но методом тыка ее не найду :cry:
закину скрины может кто увидит что не так
Вложения
моделька ножка с ушами (4011 просмотров) <a class='original' href='./download/file.php?id=145463&mode=view' target=_blank>Загрузить оригинал (269.03 КБ)</a>
моделька ножка с ушами
в павершейпе сделал плоскость <br />и задал нулевую точку (4011 просмотров) <a class='original' href='./download/file.php?id=145464&mode=view' target=_blank>Загрузить оригинал (212.76 КБ)</a>
в павершейпе сделал плоскость
и задал нулевую точку
Последний раз редактировалось vovafed 04 сен 2018, 11:53, всего редактировалось 1 раз.
Аватара пользователя
vovafed
Мастер
Сообщения: 1822
Зарегистрирован: 08 фев 2013, 16:19
Репутация: 325
Настоящее имя: Владимир
Откуда: башкортостан
Контактная информация:

Re: Pjwermill помогите победить "проекция плоскости"

Сообщение vovafed »

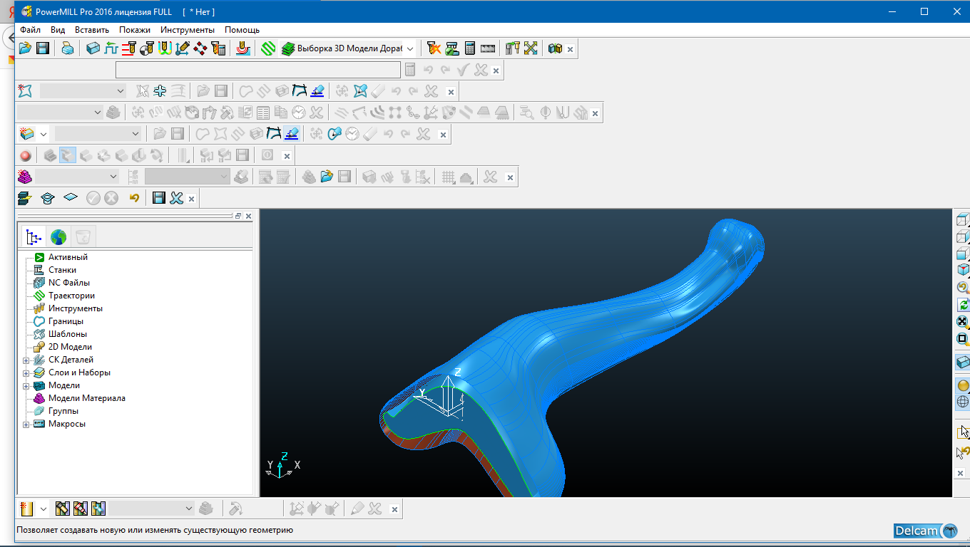
перенес модель в павермилл
делаю копию ск детали и поворачиваю ее чтоб ограничить инструмент
Вложения
ножка после импорта (4004 просмотра) <a class='original' href='./download/file.php?id=145466&mode=view' target=_blank>Загрузить оригинал (185.35 КБ)</a>
ножка после импорта
открываем вкладку проекция поверхности <br />задаем инструмент<br />потом в кладке  управления осями ограничиваем до 4 осей (4003 просмотра) <a class='original' href='./download/file.php?id=145467&mode=view' target=_blank>Загрузить оригинал (195.8 КБ)</a>
открываем вкладку проекция поверхности
задаем инструмент
потом в кладке управления осями ограничиваем до 4 осей
вторая вкладка управления осями (3998 просмотров) <a class='original' href='./download/file.php?id=145468&mode=view' target=_blank>Загрузить оригинал (180.88 КБ)</a>
вторая вкладка управления осями
Аватара пользователя
vovafed
Мастер
Сообщения: 1822
Зарегистрирован: 08 фев 2013, 16:19
Репутация: 325
Настоящее имя: Владимир
Откуда: башкортостан
Контактная информация:

Re: Powermill помогите победить "проекция плоскости"

Сообщение vovafed »

в вкладке проекция поверхности> шаблон
задам шаблон V обработка по спирали
Вложения
задаем обработку по спирали (3998 просмотров) <a class='original' href='./download/file.php?id=145479&mode=view' target=_blank>Загрузить оригинал (270.56 КБ)</a>
задаем обработку по спирали
вкладке проекция плоскости заходим в переменный припуск<br />выделяем поверхность <br />закидываем в таблицу<br />ставим игнорировать<br />чтоб обработка шла по модели а не по контрольной поверхности (3998 просмотров) <a class='original' href='./download/file.php?id=145480&mode=view' target=_blank>Загрузить оригинал (264.64 КБ)</a>
вкладке проекция плоскости заходим в переменный припуск
выделяем поверхность
закидываем в таблицу
ставим игнорировать
чтоб обработка шла по модели а не по контрольной поверхности
Аватара пользователя
vovafed
Мастер
Сообщения: 1822
Зарегистрирован: 08 фев 2013, 16:19
Репутация: 325
Настоящее имя: Владимир
Откуда: башкортостан
Контактная информация:

Re: Powermill помогите победить "проекция плоскости"

Сообщение vovafed »

ставлю большой шаг 20мм
жму кнопку посмотреть и получаю на контрольной поверхности спираль
Вложения
видно что не ровная спираль есть смещения по оси икс и обрывки траектории (3997 просмотров) <a class='original' href='./download/file.php?id=145481&mode=view' target=_blank>Загрузить оригинал (218.02 КБ)</a>
видно что не ровная спираль есть смещения по оси икс и обрывки траектории
Аватара пользователя
vovafed
Мастер
Сообщения: 1822
Зарегистрирован: 08 фев 2013, 16:19
Репутация: 325
Настоящее имя: Владимир
Откуда: башкортостан
Контактная информация:

Re: Powermill помогите победить "проекция плоскости"

Сообщение vovafed »

обработка по нормали шаблона
и по нормали модели
видно что и там и там при резком изменении нормали получается закорючина или переход
мозг кипит уже ,можно плюнуть и использовать другие траектории
но не будет соблюдаться нормаль к поверхности детали, и будут оставаться не доработанные области
Вложения
по нормали к модели (3968 просмотров) <a class='original' href='./download/file.php?id=145482&mode=view' target=_blank>Загрузить оригинал (340.95 КБ)</a>
по нормали к модели
обработка по нормали шаблона(нарисованой поверхности) (3968 просмотров) <a class='original' href='./download/file.php?id=145483&mode=view' target=_blank>Загрузить оригинал (291.53 КБ)</a>
обработка по нормали шаблона(нарисованой поверхности)
jkwe45
Опытный
Сообщения: 102
Зарегистрирован: 13 окт 2017, 12:26
Репутация: 5
Настоящее имя: Андрей
Контактная информация:

Re: Powermill помогите победить "проекция плоскости"

Сообщение jkwe45 »

Может дело в переходах? Ну, "короткие переходы" я ставлю "по поверхности", длинные - "безопасная"
Аватара пользователя
vovafed
Мастер
Сообщения: 1822
Зарегистрирован: 08 фев 2013, 16:19
Репутация: 325
Настоящее имя: Владимир
Откуда: башкортостан
Контактная информация:

Re: Powermill помогите победить "проекция плоскости"

Сообщение vovafed »

с переходами пробовал но их слишком много генерируется
похоже идет большое отклонение от спирали вдоль оси икс и в промежутки всталяются короткие отрезки траекторий
обычная 4 осевая нормально вычисляется проблема только с этой стратегией
Аватара пользователя
vovafed
Мастер
Сообщения: 1822
Зарегистрирован: 08 фев 2013, 16:19
Репутация: 325
Настоящее имя: Владимир
Откуда: башкортостан
Контактная информация:

Re: Powermill помогите победить "проекция плоскости"

Сообщение vovafed »

победил таки проекцию поверхности
как оказалось у меня был сложный шаблон с большими перепадами высот
самым сложным оказалось сделать простой шаблон и соблюсти при этом нормали
Вложения
проекция.png (3873 просмотра) <a class='original' href='./download/file.php?id=146425&mode=view' target=_blank>Загрузить оригинал (187.64 КБ)</a>
Ответить

Вернуться в «CAM пакеты»