Ребзя подмигните чайнику с китайским чудом cnc3018
-
Варяжко
- Новичок
- Сообщения: 15
- Зарегистрирован: 26 ноя 2017, 18:27
- Репутация: 0
- Настоящее имя: Михаил
- Контактная информация:
Ребзя подмигните чайнику с китайским чудом cnc3018
Приветствую! Суть вопроса такова при включении и шпиндель и лазер шпарит на всю катушку. В штатной программе не реагирует на отключение. Что можно сделать ? Прошивку штатную не менял.
-
@lice
- Опытный
- Сообщения: 167
- Зарегистрирован: 11 сен 2017, 20:52
- Репутация: 6
- Настоящее имя: Aldis
- Контактная информация:
Re: Ребзя подмигните чайнику с китайским чудом cnc3018
Догадываемся ли мы про то, какая у вас "штатная программа", контроллер и остальные технические нюансы вашего станка, чтобы советовать чего то такого, чего ещё не было на этом форуме?
- NKS
- Мастер
- Сообщения: 2516
- Зарегистрирован: 30 окт 2014, 21:36
- Репутация: 1233
- Настоящее имя: Сергей
- Откуда: Волгоград
- Контактная информация:
Re: Ребзя подмигните чайнику с китайским чудом cnc3018
Всё дело в звёздах, они неправильно расположились. Ещё есть вариант, происки Люцифера.
-
Варяжко
- Новичок
- Сообщения: 15
- Зарегистрирован: 26 ноя 2017, 18:27
- Репутация: 0
- Настоящее имя: Михаил
- Контактная информация:
Re: Ребзя подмигните чайнику с китайским чудом cnc3018
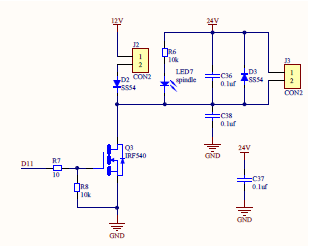
Популярно объяснили что идиот) запарился. Контроллер на фото. Grbl0.9 программы с ним шли grblcontrol и litefire. По факту когда станок просто включён в сеть шпиндель просто крутит не останавливаясь. С лазером та же беда.
-
@lice
- Опытный
- Сообщения: 167
- Зарегистрирован: 11 сен 2017, 20:52
- Репутация: 6
- Настоящее имя: Aldis
- Контактная информация:
Re: Ребзя подмигните чайнику с китайским чудом cnc3018
Ну вот- совсем другое дело!Варяжко писал(а):По факту когда станок просто включён в сеть шпиндель просто крутит не останавливаясь. С лазером та же беда
99.9% у вас короткое замыкание в силовом транзисторе. Та чёрная штучка с тремя ногами на плате около разьемов лазера и шпинделя.
На замену его (можно предварительно убедится омметром, чтобы исключить оставшиеся 0.1%)!
Уже такое было: http://www.cnc-club.ru/forum/viewtopic. ... 47&t=17294
-
Варяжко
- Новичок
- Сообщения: 15
- Зарегистрирован: 26 ноя 2017, 18:27
- Репутация: 0
- Настоящее имя: Михаил
- Контактная информация:
Re: Ребзя подмигните чайнику с китайским чудом cnc3018
отлично! Спасибо огромное. Все перепроверю и отпишусь@lice писал(а):Ну вот- совсем другое дело!Варяжко писал(а):По факту когда станок просто включён в сеть шпиндель просто крутит не останавливаясь. С лазером та же беда
99.9% у вас короткое замыкание в силовом транзисторе. Та чёрная штучка с тремя ногами на плате около разьемов лазера и шпинделя.
На замену его (можно предварительно убедится омметром, чтобы исключить оставшиеся 0.1%)!
Уже такое было: http://www.cnc-club.ru/forum/viewtopic. ... 47&t=17294
-
@lice
- Опытный
- Сообщения: 167
- Зарегистрирован: 11 сен 2017, 20:52
- Репутация: 6
- Настоящее имя: Aldis
- Контактная информация:
Re: Ребзя подмигните чайнику с китайским чудом cnc3018
Варяжко писал(а):Все перепроверю и отпишусь
-
@lice
- Опытный
- Сообщения: 167
- Зарегистрирован: 11 сен 2017, 20:52
- Репутация: 6
- Настоящее имя: Aldis
- Контактная информация:
Re: Ребзя подмигните чайнику с китайским чудом cnc3018
Кстати, на фотке контроллера заметил, что у вас одновременно подключены обе нагрузки- и шпиндель, и лазер. Так делать не следует- силовой транзистор один на оба разьема и не уверен, что ему такая двойная нагрузка под силу. Блок питания тоже наверное от такого ''счастья'' пищит 
Короче- работаете только или шпинделём, или лазером.
Короче- работаете только или шпинделём, или лазером.
-
Варяжко
- Новичок
- Сообщения: 15
- Зарегистрирован: 26 ноя 2017, 18:27
- Репутация: 0
- Настоящее имя: Михаил
- Контактная информация:
Re: Ребзя подмигните чайнику с китайским чудом cnc3018
контакты на сей плате как на китайской саташке@lice писал(а):Кстати, на фотке контроллера заметил, что у вас одновременно подключены обе нагрузки- и шпиндель, и лазер. Так делать не следует- силовой транзистор один на оба разьема и не уверен, что ему такая двойная нагрузка под силу. Блок питания тоже наверное от такого ''счастья'' пищит
Короче- работаете только или шпинделём, или лазером.
-
Варяжко
- Новичок
- Сообщения: 15
- Зарегистрирован: 26 ноя 2017, 18:27
- Репутация: 0
- Настоящее имя: Михаил
- Контактная информация:
Re: Ребзя подмигните чайнику с китайским чудом cnc3018
вопрос, а транзистор должен на все три ноги быть припаян ? или как ? я уже лет 13 просто паяльными делами не маялся ) подзабыл всю эту кухню@lice писал(а):Ну вот- совсем другое дело!Варяжко писал(а):По факту когда станок просто включён в сеть шпиндель просто крутит не останавливаясь. С лазером та же беда
99.9% у вас короткое замыкание в силовом транзисторе. Та чёрная штучка с тремя ногами на плате около разьемов лазера и шпинделя.
На замену его (можно предварительно убедится омметром, чтобы исключить оставшиеся 0.1%)!
Уже такое было: http://www.cnc-club.ru/forum/viewtopic. ... 47&t=17294
-
nemes13
- Кандидат
- Сообщения: 69
- Зарегистрирован: 16 ноя 2017, 18:55
- Репутация: 1
- Настоящее имя: Сергей
- Контактная информация:
Re: Ребзя подмигните чайнику с китайским чудом cnc3018
Средняя нога на корпусе.
-
@lice
- Опытный
- Сообщения: 167
- Зарегистрирован: 11 сен 2017, 20:52
- Репутация: 6
- Настоящее имя: Aldis
- Контактная информация:
Re: Ребзя подмигните чайнику с китайским чудом cnc3018
Если корпус подпаяете, то средней ногой можно не заморачиваться.
-
nevkon
- Почётный участник

- Сообщения: 2477
- Зарегистрирован: 17 июл 2015, 10:25
- Репутация: 310
- Настоящее имя: Константин
- Откуда: Балаково (Саратовская обл.)
- Контактная информация:
Re: Ребзя подмигните чайнику с китайским чудом cnc3018
Так средняя нога у этих корпусов обычно откусана, так что паять за пластинку на корпусе по любому - и охлаждение в плату идет. Лучше пожалуй взять похожий в то-220 корпусе, припаять ноги, а на корпус повесить дополнительно радиатор.
-
Варяжко
- Новичок
- Сообщения: 15
- Зарегистрирован: 26 ноя 2017, 18:27
- Репутация: 0
- Настоящее имя: Михаил
- Контактная информация:
Re: Ребзя подмигните чайнику с китайским чудом cnc3018
Померить померил, но вот вопрос он разве в обе стороны должен звониться ?@lice писал(а):Варяжко писал(а):Все перепроверю и отпишусь
-
peratron
- Мастер
- Сообщения: 605
- Зарегистрирован: 05 фев 2017, 07:43
- Репутация: 36
- Настоящее имя: Eugene
- Контактная информация:
Re: Ребзя подмигните чайнику с китайским чудом cnc3018
Он НЕ должен звониться в одну из сторон.Варяжко писал(а):Померить померил, но вот вопрос он разве в обе стороны должен звониться ?
Во вторую - у него диод.
Но вы звоните ему затвор?!
Кроме того, в схеме могут быть свои обходные пути - потому надо мерять выпаянный...
-
Варяжко
- Новичок
- Сообщения: 15
- Зарегистрирован: 26 ноя 2017, 18:27
- Репутация: 0
- Настоящее имя: Михаил
- Контактная информация:
Re: Ребзя подмигните чайнику с китайским чудом cnc3018
Т.е. Безьвыпаивания диагностировать кз не получиться?peratron писал(а):Он НЕ должен звониться в одну из сторон.Варяжко писал(а):Померить померил, но вот вопрос он разве в обе стороны должен звониться ?
Во вторую - у него диод.
Но вы звоните ему затвор?!
Кроме того, в схеме могут быть свои обходные пути - потому надо мерять выпаянный...
-
marselus
- Кандидат
- Сообщения: 51
- Зарегистрирован: 22 ноя 2017, 19:11
- Репутация: 3
- Настоящее имя: Алексей
- Контактная информация:
Re: Ребзя подмигните чайнику с китайским чудом cnc3018
Пробой прозвонить получиться.Варяжко писал(а):Т.е. Безьвыпаивания диагностировать кз не получиться?
Щупы на СТОК ИСТОК (SOURCE DRAIN) в режиме прозвонки.
Можно еще проверить C18 на всякий случай.
-
@lice
- Опытный
- Сообщения: 167
- Зарегистрирован: 11 сен 2017, 20:52
- Репутация: 6
- Настоящее имя: Aldis
- Контактная информация:
Re: Ребзя подмигните чайнику с китайским чудом cnc3018
Получится. Так как- если у него внутри ''замкнуло''- сопротивление сток-исток в обе стороны будет близко к 0 Ом. При таком результате измерений остальная обвязка на плате не играет никакой рояли. Только отключите шпиндель перед измерениями.Варяжко писал(а):Т.е. Безьвыпаивания диагностировать кз не получиться?
-
@lice
- Опытный
- Сообщения: 167
- Зарегистрирован: 11 сен 2017, 20:52
- Репутация: 6
- Настоящее имя: Aldis
- Контактная информация:
Re: Ребзя подмигните чайнику с китайским чудом cnc3018
Вы наверное имели ввиду С38?marselus писал(а):Можно еще проверить C18 на всякий случай.
Теоретически- да, если он ''коротнул''- будет такой же симптом. Но С38 можно будет проверить только после выпайки транзистора. Или наоборот