Вопрос по управлению шпинделем.
- nickoass
- Мастер
- Сообщения: 248
- Зарегистрирован: 15 сен 2014, 21:38
- Репутация: 23
- Настоящее имя: Николай
- Откуда: Киров
- Контактная информация:
Вопрос по управлению шпинделем.
У меня вопрос... Какой способ лучше выбрать для управления шпинделем, аналог 0...10в или по Модбасу ? С аналогом все ясно, а вот Модбас дает ли какие дополнительные вкусняшки ? Забыл сказать, частотник Delta VFD-M, управление Mach3.
- Сергей Саныч
- Мастер
- Сообщения: 9116
- Зарегистрирован: 30 май 2012, 14:20
- Репутация: 2858
- Откуда: Тюмень
- Контактная информация:
Re: Вопрос по управлению шпинделем.
Включение - выключение шпинделя.
Контроль - все параметры на экране.
Большая точность задания частоты.
Оперативная и удобная настройка. Можно даже динамически перенастраивать режимы - скажем, включать-выключать векторный режим в зависимости от заданных оборотов.
Контроль - все параметры на экране.
Большая точность задания частоты.
Оперативная и удобная настройка. Можно даже динамически перенастраивать режимы - скажем, включать-выключать векторный режим в зависимости от заданных оборотов.
Чудес не бывает. Бывают фокусы.
- nickoass
- Мастер
- Сообщения: 248
- Зарегистрирован: 15 сен 2014, 21:38
- Репутация: 23
- Настоящее имя: Николай
- Откуда: Киров
- Контактная информация:
Re: Вопрос по управлению шпинделем.
Сергей, спасибо.
Коротко и доходчиво.
Коротко и доходчиво.
- Umnik
- Мастер
- Сообщения: 2563
- Зарегистрирован: 20 июл 2014, 19:32
- Репутация: 2153
- Настоящее имя: Георгий
- Откуда: Калуга
- Контактная информация:
Re: Вопрос по управлению шпинделем.
А если мы работаем в векторном, т.е. на частоте до 300 Гц, т.е. для обычного шпинделя это 18 тыс. об., но вдруг пытаемся поднять частоту до 400, например.Сергей Саныч писал(а):Можно даже динамически перенастраивать режимы - скажем, включать-выключать векторный режим в зависимости от заданных оборотов.
Инвертор не даст этого сделать, пока мы не переключимся в скалярный, или же автоматом переключится сам? А при падении оборотов ниже 18 тыс. перейдет сам же на векторный?
Возможен такой вариант?
-
Kiriller
- Мастер
- Сообщения: 984
- Зарегистрирован: 09 янв 2017, 20:21
- Репутация: 124
- Настоящее имя: Кирилл
- Откуда: Жуковский, М.О.
- Контактная информация:
Re: Вопрос по управлению шпинделем.
Тоже хотел спросить. Можно ли просто включить векторный режим навсегда?
- Сергей Саныч
- Мастер
- Сообщения: 9116
- Зарегистрирован: 30 май 2012, 14:20
- Репутация: 2858
- Откуда: Тюмень
- Контактная информация:
Re: Вопрос по управлению шпинделем.
У тех частотников, с которыми я работал (Hyundai) смена режима возможна только через "стоп". То есть, если мы подадим команду смены частоты на 400, ничего не произойдет. Надо обязательно остановиться, подать команду отключения векторного режима, а потом уже заводить на высокой частоте.Umnik писал(а):А если мы работаем в векторном, т.е. на частоте до 300 Гц, т.е. для обычного шпинделя это 18 тыс. об., но вдруг пытаемся поднять частоту до 400, например.
У меня сделано так, что при старте с частотой выше 300 Гц, вначале подается команда отключения векторного режима, а при более низких частотах - команда включения.
Можно, конечно, для этого даже Модбас не требуется. Но частота будет ограничена 300 Гц.Kiriller писал(а):Можно ли просто включить векторный режим навсегда?
Чудес не бывает. Бывают фокусы.
- Сергей Саныч
- Мастер
- Сообщения: 9116
- Зарегистрирован: 30 май 2012, 14:20
- Репутация: 2858
- Откуда: Тюмень
- Контактная информация:
Re: Вопрос по управлению шпинделем.
Забыл добавить - при работе через LPT, где обычно наблюдается дефицит входов и выходов, переход на управление частотником по Модбасу высвобождает сразу два выхода (которые работали на включение и ШИМ).Сергей Саныч писал(а):Включение - выключение шпинделя.
Контроль - все параметры на экране.
Большая точность задания частоты.
Оперативная и удобная настройка. Можно даже динамически перенастраивать режимы - скажем, включать-выключать векторный режим в зависимости от заданных оборотов.
Чудес не бывает. Бывают фокусы.
- Umnik
- Мастер
- Сообщения: 2563
- Зарегистрирован: 20 июл 2014, 19:32
- Репутация: 2153
- Настоящее имя: Георгий
- Откуда: Калуга
- Контактная информация:
Re: Вопрос по управлению шпинделем.
Сергей Саныч, я так понимаю, что у вас организовано управление инвертором через модбас?
А в случае управления им через аналог 0-10 В, как вообще выглядит логика управления?
Насколько я понимаю, контроллер на один из дискретных выходов подает единицу, т.е. сигнал "вкл". Этот сигнал посредством замыкания соответствующих пинов на панели управления частотника дает команду на включение шпинделя.
А затем уже контроллер выдает некое напряжение (в случае управления через напряжение) в диапазоне 0-10 В, кое частотник распознает и в соответствии с уровнем напряжения выставляет обороты шпинделя.
Т.е. если просто подать аналоговый сигнал на вход частотника, то вращение шпинделя при этом не получим, так ведь?
А в случае управления им через аналог 0-10 В, как вообще выглядит логика управления?
Насколько я понимаю, контроллер на один из дискретных выходов подает единицу, т.е. сигнал "вкл". Этот сигнал посредством замыкания соответствующих пинов на панели управления частотника дает команду на включение шпинделя.
А затем уже контроллер выдает некое напряжение (в случае управления через напряжение) в диапазоне 0-10 В, кое частотник распознает и в соответствии с уровнем напряжения выставляет обороты шпинделя.
Т.е. если просто подать аналоговый сигнал на вход частотника, то вращение шпинделя при этом не получим, так ведь?
- Сергей Саныч
- Мастер
- Сообщения: 9116
- Зарегистрирован: 30 май 2012, 14:20
- Репутация: 2858
- Откуда: Тюмень
- Контактная информация:
Re: Вопрос по управлению шпинделем.
Полагаю, что напряжение, управляющее скоростью, можно подать в любой момент, в том числе до включения.
Но я от аналогового управления отказался почти сразу, поэтому особого опыта в нем не имею.
моя "кочка зрения" - если есть возможность применить Модбас, то от аналогового управления скоростью шпинделя надо отказываться.
Но я от аналогового управления отказался почти сразу, поэтому особого опыта в нем не имею.
моя "кочка зрения" - если есть возможность применить Модбас, то от аналогового управления скоростью шпинделя надо отказываться.
Чудес не бывает. Бывают фокусы.
- Umnik
- Мастер
- Сообщения: 2563
- Зарегистрирован: 20 июл 2014, 19:32
- Репутация: 2153
- Настоящее имя: Георгий
- Откуда: Калуга
- Контактная информация:
Re: Вопрос по управлению шпинделем.
да безусловно, никто на спорит, что модбас круче и лучше)Сергей Саныч писал(а):моя "кочка зрения" - если есть возможность применить Модбас, то от аналогового управления скоростью шпинделя надо отказываться.
Но аналог проще настроить. Ну и я не уверен, что мне модбас нужен вполне может оказаться, что для моих целей хватит и аналога. Сейчас вон вообще ручками включаю шпиндель и выключаю, но на новом станочке хочется все же какой-то автоматизации процесса)
-
AVK74
- Почётный участник

- Сообщения: 1854
- Зарегистрирован: 02 июл 2013, 09:03
- Репутация: 335
- Откуда: Уфа
- Контактная информация:
Re: Вопрос по управлению шпинделем.
При работе через модбас из мача у меня иногда шпиндель просто не включался при старте программы, это было очень редко но было. Один раз сломал фрезу, потом всегда приходилось контролировать включение шпинделя, при работающем пылеотсосе его не слышно и несколько напрягало.
То есть мачу побоку что шпиндель не завелся, он начинает резать, хоть и показывает обороты и даже ток вроде. Обратная связь у него есть. Еще как то был прикол, завелся в обратную сторону.
Частотник правда Хонлинг или как его там.
Никаких особых плюшек от модбаса я не заметил, разве что проводов меньше.
Ну и плата должна поддерживать вывод 0-10В, это можно и самому приколхозить к любой плате, мач просто выдает ШИМ на выбранный пин, так что в принципе некритично.
То есть мачу побоку что шпиндель не завелся, он начинает резать, хоть и показывает обороты и даже ток вроде. Обратная связь у него есть. Еще как то был прикол, завелся в обратную сторону.
Частотник правда Хонлинг или как его там.
Никаких особых плюшек от модбаса я не заметил, разве что проводов меньше.
Ну и плата должна поддерживать вывод 0-10В, это можно и самому приколхозить к любой плате, мач просто выдает ШИМ на выбранный пин, так что в принципе некритично.
- nickoass
- Мастер
- Сообщения: 248
- Зарегистрирован: 15 сен 2014, 21:38
- Репутация: 23
- Настоящее имя: Николай
- Откуда: Киров
- Контактная информация:
Re: Вопрос по управлению шпинделем.
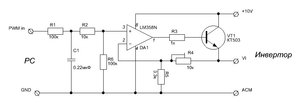
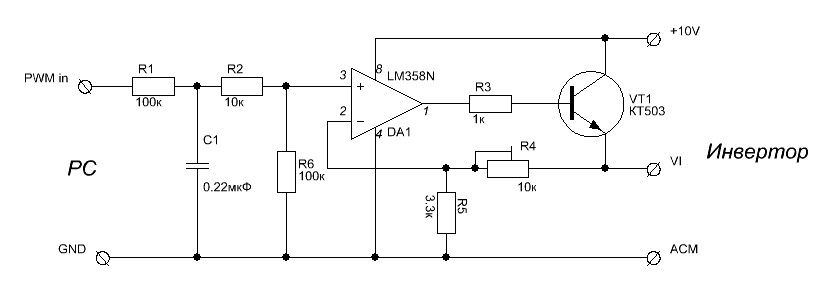
вот схема управления частотником, если на интерфейсной плате нет плюшки 0-10вAVK74 писал(а):Ну и плата должна поддерживать вывод 0-10В, это можно и самому приколхозить к любой плате
- Umnik
- Мастер
- Сообщения: 2563
- Зарегистрирован: 20 июл 2014, 19:32
- Репутация: 2153
- Настоящее имя: Георгий
- Откуда: Калуга
- Контактная информация:
Re: Вопрос по управлению шпинделем.
AVK74, nickoass, спасибо.
Я рассматриваю в качестве возможного претендента mycnc, так что выход 0-10 В там вроде как есть. Но и RS485 тоже имеется, так что в перспективе можно задействовать и его...
Я рассматриваю в качестве возможного претендента mycnc, так что выход 0-10 В там вроде как есть. Но и RS485 тоже имеется, так что в перспективе можно задействовать и его...
- Сергей Саныч
- Мастер
- Сообщения: 9116
- Зарегистрирован: 30 май 2012, 14:20
- Репутация: 2858
- Откуда: Тюмень
- Контактная информация:
Re: Вопрос по управлению шпинделем.
Это похоже на обрыв или плохой контакт одной фазы в шпинделе, кабеле, либо на неисправность частотника. Интерфейс тут вряд ли виноват. Хотя как он реализован в Маче, не в курсе.AVK74 писал(а):При работе через модбас из мача у меня иногда шпиндель просто не включался при старте программы, это было очень редко но было. Один раз сломал фрезу, потом всегда приходилось контролировать включение шпинделя, при работающем пылеотсосе его не слышно и несколько напрягало.
То есть мачу побоку что шпиндель не завелся, он начинает резать, хоть и показывает обороты и даже ток вроде. Обратная связь у него есть. Еще как то был прикол, завелся в обратную сторону.
Чудес не бывает. Бывают фокусы.
-
AVK74
- Почётный участник

- Сообщения: 1854
- Зарегистрирован: 02 июл 2013, 09:03
- Репутация: 335
- Откуда: Уфа
- Контактная информация:
Re: Вопрос по управлению шпинделем.
Нет, это не так, это глюк плагина.
В другую сторону старт тоже от кабеля?
В другую сторону старт тоже от кабеля?
- Сергей Саныч
- Мастер
- Сообщения: 9116
- Зарегистрирован: 30 май 2012, 14:20
- Репутация: 2858
- Откуда: Тюмень
- Контактная информация:
Re: Вопрос по управлению шпинделем.
Возможно. Повторюсь, с мачевским плагином не имел дела.AVK74 писал(а):Нет, это не так, это глюк плагина.
В LinuxCNC больше чем за 4 года не было ни одного случая незапуска или вращения не в ту сторону.
Re: Управление частотником через modbus. #72
Сколько угодноAVK74 писал(а):В другую сторону старт тоже от кабеля?
Когда одна фаза оборвана, шпиндель просто "не знает", куда ему надо крутиться. И раскручивается куда попало. Частотник на это, как правило, не реагирует.
Чудес не бывает. Бывают фокусы.
-
Zampoteh
- Опытный
- Сообщения: 172
- Зарегистрирован: 18 сен 2016, 18:20
- Репутация: 48
- Настоящее имя: Александр
- Контактная информация:
Re: Вопрос по управлению шпинделем.
Ребята, а доводилось ли кому подключать частотник Yaskawa к мачу по модбасу? Не поделитесь алгоритмом настройки и плагином? Гугль не помог, сам сообразить не могу, я больше механик чем АСУшник, а пины в ЛПТ закончились при подключении автосмены инструмента. Буду премного благодарен.
-
AVK74
- Почётный участник

- Сообщения: 1854
- Зарегистрирован: 02 июл 2013, 09:03
- Репутация: 335
- Откуда: Уфа
- Контактная информация:
Re: Вопрос по управлению шпинделем.
Ну вы бы тогда откровенно спросили бы: Не дурак ли я?Сергей Саныч писал(а):Сколько угодно
Когда одна фаза оборвана, шпиндель просто "не знает", куда ему надо крутиться. И раскручивается куда попало. Частотник на это, как правило, не реагирует.
Вы правда думаете, что можно пропустить отваливание фазы?
На своем опыте что-ли проходили?
- Сергей Саныч
- Мастер
- Сообщения: 9116
- Зарегистрирован: 30 май 2012, 14:20
- Репутация: 2858
- Откуда: Тюмень
- Контактная информация:
Re: Вопрос по управлению шпинделем.
Иногда можно. Если что-то "соплит". Либо "плавающая" неисправность ключей в частотнике.AVK74 писал(а):Вы правда думаете, что можно пропустить отваливание фазы?
Всё-таки пакеты Modbus защищены CRC16, и вероятность, что из-за какой-то помехи пройдет неправильная команда, исчезающе мала.
Тем более, что если частотник принял и выполнил команду
, а шпиндель не закрутился, то тут модбас уж точно не виноват.AVK74 писал(а):хоть и показывает обороты и даже ток вроде
Чудес не бывает. Бывают фокусы.
- Hanter
- Мастер
- Сообщения: 5414
- Зарегистрирован: 27 янв 2012, 14:52
- Репутация: 4338
- Настоящее имя: Алексей
- Откуда: Питер
- Контактная информация:
Re: Вопрос по управлению шпинделем.
Александр, дык если пины закончились - как его подключить то ???Zampoteh писал(а):Ребята, а доводилось ли кому подключать частотник Yaskawa к мачу по модбасу? Не поделитесь алгоритмом настройки и плагином? Гугль не помог, сам сообразить не могу, я больше механик чем АСУшник, а пины в ЛПТ закончились при подключении автосмены инструмента. Буду премного благодарен.
Опыт - это когда на смену вопросам: "Что? Где? Когда? Как? Почему?" Приходит единственный вопрос: "Нахрена?"
==========================================
фрезерная и токарная обработка на станках с чпу.
Резка, гибка, сварка и порошковая окраса.
==========================================
фрезерная и токарная обработка на станках с чпу.
Резка, гибка, сварка и порошковая окраса.