Проблема с платой Arduino Mega
-
Spawn73
- Новичок
- Сообщения: 9
- Зарегистрирован: 19 сен 2016, 21:51
- Репутация: 0
- Настоящее имя: Валентин
- Контактная информация:
Проблема с платой Arduino Mega
Доброго времени суток, товарищи!
У меня образовалась проблема, которую самостоятельно решить уже не получается, надеюсь на ваши советы и опыт.
Проблема в следующем: Чпу фрезер на базе Arduino mega 2560+Ramps 1.4, прошивка Marlin. Предположительно в результате КЗ, двигатель оси Х держится под нагрузкой и не вращается при включении станка. Пробовал сменить пины на слот экструдера, но не прокатило. Провода целые, концевики рабочие. На других осях все нормально. Грешу на саму мегу. Есть ли способ сменить управление по проблемной оси на любой свободный слот эктрудера? Как это реализовать и куда копать?
У меня образовалась проблема, которую самостоятельно решить уже не получается, надеюсь на ваши советы и опыт.
Проблема в следующем: Чпу фрезер на базе Arduino mega 2560+Ramps 1.4, прошивка Marlin. Предположительно в результате КЗ, двигатель оси Х держится под нагрузкой и не вращается при включении станка. Пробовал сменить пины на слот экструдера, но не прокатило. Провода целые, концевики рабочие. На других осях все нормально. Грешу на саму мегу. Есть ли способ сменить управление по проблемной оси на любой свободный слот эктрудера? Как это реализовать и куда копать?
-
vit_rus
- Опытный
- Сообщения: 121
- Зарегистрирован: 03 ноя 2013, 17:55
- Репутация: 36
- Откуда: Челябинск
- Контактная информация:
Re: Проблема с платой Arduino Mega
в файле pins_RAMPS поменяй номера выводов для оси X и одного из экструдеров
//
// Steppers
//
#define X_STEP_PIN 54
#define X_DIR_PIN 55
#define X_ENABLE_PIN 38
#define X_CS_PIN 53
#define Y_STEP_PIN 60
#define Y_DIR_PIN 61
#define Y_ENABLE_PIN 56
#define Y_CS_PIN 49
#define Z_STEP_PIN 46
#define Z_DIR_PIN 48
#define Z_ENABLE_PIN 62
#define Z_CS_PIN 40
#define E0_STEP_PIN 26
#define E0_DIR_PIN 28
#define E0_ENABLE_PIN 24
#define E0_CS_PIN 42
#define E1_STEP_PIN 36
#define E1_DIR_PIN 34
#define E1_ENABLE_PIN 30
#define E1_CS_PIN 44
//
// Steppers
//
#define X_STEP_PIN 54
#define X_DIR_PIN 55
#define X_ENABLE_PIN 38
#define X_CS_PIN 53
#define Y_STEP_PIN 60
#define Y_DIR_PIN 61
#define Y_ENABLE_PIN 56
#define Y_CS_PIN 49
#define Z_STEP_PIN 46
#define Z_DIR_PIN 48
#define Z_ENABLE_PIN 62
#define Z_CS_PIN 40
#define E0_STEP_PIN 26
#define E0_DIR_PIN 28
#define E0_ENABLE_PIN 24
#define E0_CS_PIN 42
#define E1_STEP_PIN 36
#define E1_DIR_PIN 34
#define E1_ENABLE_PIN 30
#define E1_CS_PIN 44
-
Spawn73
- Новичок
- Сообщения: 9
- Зарегистрирован: 19 сен 2016, 21:51
- Репутация: 0
- Настоящее имя: Валентин
- Контактная информация:
Re: Проблема с платой Arduino Mega
Пробовал. Тот же эффект. только на другом драйвере.
-
vit_rus
- Опытный
- Сообщения: 121
- Зарегистрирован: 03 ноя 2013, 17:55
- Репутация: 36
- Откуда: Челябинск
- Контактная информация:
Re: Проблема с платой Arduino Mega
Можно тогда чуть подробнее:Spawn73 писал(а):Пробовал. Тот же эффект. только на другом драйвере.
1)если в Ramps переставить драйвер в другой канал - он работает?
2)если двигатель оси X подключить в другую ось - он работает?
-
Spawn73
- Новичок
- Сообщения: 9
- Зарегистрирован: 19 сен 2016, 21:51
- Репутация: 0
- Настоящее имя: Валентин
- Контактная информация:
Re: Проблема с платой Arduino Mega
1. драйвер работает отлично в других каналах. У меня еще пачка новых про запас лежит.
2. двигатель оси Х при подключении к другой оси работает. При подключении другого двигателя (У или Z) к порту оси Х начинает жужжать этот двигатель.
Поменял местами в pins_RAMPS выводы с Е0 на Х. если подключать двигатель к Е0 тоже начинает жужжать.
Про жужжание - двигатель просто стоит под нагрузкой. Ось с большим усилием проворачивается в ручную, но на команды Pronterface или repieter host не реагирует
2. двигатель оси Х при подключении к другой оси работает. При подключении другого двигателя (У или Z) к порту оси Х начинает жужжать этот двигатель.
Поменял местами в pins_RAMPS выводы с Е0 на Х. если подключать двигатель к Е0 тоже начинает жужжать.
Про жужжание - двигатель просто стоит под нагрузкой. Ось с большим усилием проворачивается в ручную, но на команды Pronterface или repieter host не реагирует
- Rom327
- Почётный участник

- Сообщения: 2989
- Зарегистрирован: 03 апр 2015, 13:23
- Репутация: 437
- Настоящее имя: Роман
- Откуда: Подольск
- Контактная информация:
Re: Проблема с платой Arduino Mega
Перезалить прошивку пробовал?Spawn73 писал(а):1. драйвер работает отлично в других каналах. У меня еще пачка новых про запас лежит.
2. двигатель оси Х при подключении к другой оси работает. При подключении другого двигателя (У или Z) к порту оси Х начинает жужжать этот двигатель.
Поменял местами в pins_RAMPS выводы с Е0 на Х. если подключать двигатель к Е0 тоже начинает жужжать.
Про жужжание - двигатель просто стоит под нагрузкой. Ось с большим усилием проворачивается в ручную, но на команды Pronterface или repieter host не реагирует
Это сугубо мое мнение, могу и ошибаться...
https://vk.com/rom327
GRBL настройки: http://blogandbux.blogspot.com/2018/07/ ... revod.html
G коды: http://3d-stanki.ru/spravochnik/program ... stankov-2/
https://vk.com/rom327
GRBL настройки: http://blogandbux.blogspot.com/2018/07/ ... revod.html
G коды: http://3d-stanki.ru/spravochnik/program ... stankov-2/
-
Spawn73
- Новичок
- Сообщения: 9
- Зарегистрирован: 19 сен 2016, 21:51
- Репутация: 0
- Настоящее имя: Валентин
- Контактная информация:
Re: Проблема с платой Arduino Mega
Пробовал. Не спасло
- Rom327
- Почётный участник

- Сообщения: 2989
- Зарегистрирован: 03 апр 2015, 13:23
- Репутация: 437
- Настоящее имя: Роман
- Откуда: Подольск
- Контактная информация:
Re: Проблема с платой Arduino Mega
Драйверы шд в мегу через шильд подключаются?Spawn73 писал(а):1. драйвер работает отлично в других каналах. У меня еще пачка новых про запас лежит.
2. двигатель оси Х при подключении к другой оси работает. При подключении другого двигателя (У или Z) к порту оси Х начинает жужжать этот двигатель.
Поменял местами в pins_RAMPS выводы с Е0 на Х. если подключать двигатель к Е0 тоже начинает жужжать.
Про жужжание - двигатель просто стоит под нагрузкой. Ось с большим усилием проворачивается в ручную, но на команды Pronterface или repieter host не реагирует
Это сугубо мое мнение, могу и ошибаться...
https://vk.com/rom327
GRBL настройки: http://blogandbux.blogspot.com/2018/07/ ... revod.html
G коды: http://3d-stanki.ru/spravochnik/program ... stankov-2/
https://vk.com/rom327
GRBL настройки: http://blogandbux.blogspot.com/2018/07/ ... revod.html
G коды: http://3d-stanki.ru/spravochnik/program ... stankov-2/
-
Spawn73
- Новичок
- Сообщения: 9
- Зарегистрирован: 19 сен 2016, 21:51
- Репутация: 0
- Настоящее имя: Валентин
- Контактная информация:
Re: Проблема с платой Arduino Mega
да. RAMPS 1.4
- Rom327
- Почётный участник

- Сообщения: 2989
- Зарегистрирован: 03 апр 2015, 13:23
- Репутация: 437
- Настоящее имя: Роман
- Откуда: Подольск
- Контактная информация:
Re: Проблема с платой Arduino Mega
Значится так: сигнал от Меги поступает в шилд, далее в драйвер, далее в ШД.Spawn73 писал(а):да. RAMPS 1.4
Получаем Мега → RAMPS → Драйвер ШД → ШД. начинаем вычеркивать то, что работает:
Мега → RAMPS →
Остается шильд. Попробуй вызвонить, может обрыв дорожки, загнутая нога, непропай. Промой платы в "Калоше" или спирте, может канифоль попала...
Это сугубо мое мнение, могу и ошибаться...
https://vk.com/rom327
GRBL настройки: http://blogandbux.blogspot.com/2018/07/ ... revod.html
G коды: http://3d-stanki.ru/spravochnik/program ... stankov-2/
https://vk.com/rom327
GRBL настройки: http://blogandbux.blogspot.com/2018/07/ ... revod.html
G коды: http://3d-stanki.ru/spravochnik/program ... stankov-2/
-
Spawn73
- Новичок
- Сообщения: 9
- Зарегистрирован: 19 сен 2016, 21:51
- Репутация: 0
- Настоящее имя: Валентин
- Контактная информация:
Re: Проблема с платой Arduino Mega
выглядит эта порнография примерно так
https://yadi.sk/i/azT-FZi63J7LRv
https://yadi.sk/i/azT-FZi63J7LRv
- Rom327
- Почётный участник

- Сообщения: 2989
- Зарегистрирован: 03 апр 2015, 13:23
- Репутация: 437
- Настоящее имя: Роман
- Откуда: Подольск
- Контактная информация:
Re: Проблема с платой Arduino Mega
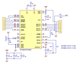
Вот тебе схема шильда. Точками отмечены сигналы оси У. Прозвони их. Также проверь резистор R18 10К(103).Spawn73 писал(а):выглядит эта порнография примерно так
https://yadi.sk/i/azT-FZi63J7LRv
Это сугубо мое мнение, могу и ошибаться...
https://vk.com/rom327
GRBL настройки: http://blogandbux.blogspot.com/2018/07/ ... revod.html
G коды: http://3d-stanki.ru/spravochnik/program ... stankov-2/
https://vk.com/rom327
GRBL настройки: http://blogandbux.blogspot.com/2018/07/ ... revod.html
G коды: http://3d-stanki.ru/spravochnik/program ... stankov-2/
-
Spawn73
- Новичок
- Сообщения: 9
- Зарегистрирован: 19 сен 2016, 21:51
- Репутация: 0
- Настоящее имя: Валентин
- Контактная информация:
Re: Проблема с платой Arduino Mega
на меге по 5В на обозначенных ногах
на драйвере 12В, тк питание отдельное, диод Д1 выпаян
на драйвере 12В, тк питание отдельное, диод Д1 выпаян
- Rom327
- Почётный участник

- Сообщения: 2989
- Зарегистрирован: 03 апр 2015, 13:23
- Репутация: 437
- Настоящее имя: Роман
- Откуда: Подольск
- Контактная информация:
Re: Проблема с платой Arduino Mega
Что-то мы друг друга не поняли!Spawn73 писал(а):на меге по 5В на обозначенных ногах
на драйвере 12В, тк питание отдельное, диод Д1 выпаян
На схеме отмечены одни и те же цепи. То есть, если на цепи "X-STEP" со стороны Меги +5 вольт относительно общего провода (GND), то на этой же цепи "X-STEP" со стороны драйвера тоже должно быть +5 вольт относительно общего провода (GND), так как это прямой провод. Сравни эти напряжения для работающей оси У (зеленые кружки и линии на схеме) Можешь, отключив питание, просто прозвонить эти цепи на предмет целостности проводников. P.S. На контактах концевиков (на неработающей оси) никаких "соплей" не наблюдается?
Это сугубо мое мнение, могу и ошибаться...
https://vk.com/rom327
GRBL настройки: http://blogandbux.blogspot.com/2018/07/ ... revod.html
G коды: http://3d-stanki.ru/spravochnik/program ... stankov-2/
https://vk.com/rom327
GRBL настройки: http://blogandbux.blogspot.com/2018/07/ ... revod.html
G коды: http://3d-stanki.ru/spravochnik/program ... stankov-2/
-
Spawn73
- Новичок
- Сообщения: 9
- Зарегистрирован: 19 сен 2016, 21:51
- Репутация: 0
- Настоящее имя: Валентин
- Контактная информация:
Re: Проблема с платой Arduino Mega
Протестил напряжение по схеме. Вышло:
X-step = 0,01 V; X-Dir = 0,01 V; X-Enable = 0,13 V
Y-step = 0,01 V; Y-Dir = 0,01 V; Y-Enable = 5 V
X-step = 0,01 V; X-Dir = 0,01 V; X-Enable = 0,13 V
Y-step = 0,01 V; Y-Dir = 0,01 V; Y-Enable = 5 V
- Rom327
- Почётный участник

- Сообщения: 2989
- Зарегистрирован: 03 апр 2015, 13:23
- Репутация: 437
- Настоящее имя: Роман
- Откуда: Подольск
- Контактная информация:
Re: Проблема с платой Arduino Mega
Ну вот, уже результат! Не работает ось Х, если мне память не изменяет. На контакте X_EN низкий уровень, видимо запрещает работу. Сделай следующее: надо аккуратно загнуть наружу ножку X_EN на драйвере оси Х. Далее, воткнуть драйвер оси Х на место. Припаять к загнутой ножке X_EN драйвера оси Х резистор 10К, второй конец резистора к +5 вольтам Ардуино или шильда. Включить и проверить напряжение на X_EN. Оно должно стать тоже +5 вольт. Запустить станок и проверить на работоспособность. Если не заработает, снова сюда, будем думать...Spawn73 писал(а):Протестил напряжение по схеме. Вышло:
X-step = 0,01 V; X-Dir = 0,01 V; X-Enable = 0,13 V
Y-step = 0,01 V; Y-Dir = 0,01 V; Y-Enable = 5 V
Это сугубо мое мнение, могу и ошибаться...
https://vk.com/rom327
GRBL настройки: http://blogandbux.blogspot.com/2018/07/ ... revod.html
G коды: http://3d-stanki.ru/spravochnik/program ... stankov-2/
https://vk.com/rom327
GRBL настройки: http://blogandbux.blogspot.com/2018/07/ ... revod.html
G коды: http://3d-stanki.ru/spravochnik/program ... stankov-2/
-
Spawn73
- Новичок
- Сообщения: 9
- Зарегистрирован: 19 сен 2016, 21:51
- Репутация: 0
- Настоящее имя: Валентин
- Контактная информация:
Re: Проблема с платой Arduino Mega
Смотрел по распиновке меги - сигнал на Х-en приходит на 38 пин. на нем должно быть +5В по соответствию с осью У, но там пусто. От 38 пина до 50 ноги микросхемы прозвон есть.
- Rom327
- Почётный участник

- Сообщения: 2989
- Зарегистрирован: 03 апр 2015, 13:23
- Репутация: 437
- Настоящее имя: Роман
- Откуда: Подольск
- Контактная информация:
Re: Проблема с платой Arduino Mega
Там не "пусто", а низкий уровень. Может транзистор пробился на выходе, может резистор R18 сдох. Сделай, как я писаАл выше, а дальше поглядим...Spawn73 писал(а):Смотрел по распиновке меги - сигнал на Х-en приходит на 38 пин. на нем должно быть +5В по соответствию с осью У, но там пусто. От 38 пина до 50 ноги микросхемы прозвон есть.
Это сугубо мое мнение, могу и ошибаться...
https://vk.com/rom327
GRBL настройки: http://blogandbux.blogspot.com/2018/07/ ... revod.html
G коды: http://3d-stanki.ru/spravochnik/program ... stankov-2/
https://vk.com/rom327
GRBL настройки: http://blogandbux.blogspot.com/2018/07/ ... revod.html
G коды: http://3d-stanki.ru/spravochnik/program ... stankov-2/
-
vit_rus
- Опытный
- Сообщения: 121
- Зарегистрирован: 03 ноя 2013, 17:55
- Репутация: 36
- Откуда: Челябинск
- Контактная информация:
Re: Проблема с платой Arduino Mega
Судя по https://3deshnik.ru/wiki/index.php/%D0% ... 80_DRV8825Rom327 писал(а):Ну вот, уже результат! Не работает ось Х, если мне память не изменяет. На контакте X_EN низкий уровень, видимо запрещает работу. Сделай следующее: надо аккуратно загнуть наружу ножку X_EN на драйвере оси Х. Далее, воткнуть драйвер оси Х на место. Припаять к загнутой ножке X_EN драйвера оси Х резистор 10К, второй конец резистора к +5 вольтам Ардуино или шильда. Включить и проверить напряжение на X_EN. Оно должно стать тоже +5 вольт. Запустить станок и проверить на работоспособность. Если не заработает, снова сюда, будем думать...Spawn73 писал(а):Протестил напряжение по схеме. Вышло:
X-step = 0,01 V; X-Dir = 0,01 V; X-Enable = 0,13 V
Y-step = 0,01 V; Y-Dir = 0,01 V; Y-Enable = 5 V
ENABLE - инверсный и активный уровень на нем 0
- Rom327
- Почётный участник

- Сообщения: 2989
- Зарегистрирован: 03 апр 2015, 13:23
- Репутация: 437
- Настоящее имя: Роман
- Откуда: Подольск
- Контактная информация:
Re: Проблема с платой Arduino Mega
На схемах ENABLE везде в "воздухе" висит. Так, что достаточно отогнуть ножку ENABLE и проверить...vit_rus писал(а):Судя по https://3deshnik.ru/wiki/index.php/%D0% ... 80_DRV8825
ENABLE - инверсный и активный уровень на нем 0
Это сугубо мое мнение, могу и ошибаться...
https://vk.com/rom327
GRBL настройки: http://blogandbux.blogspot.com/2018/07/ ... revod.html
G коды: http://3d-stanki.ru/spravochnik/program ... stankov-2/
https://vk.com/rom327
GRBL настройки: http://blogandbux.blogspot.com/2018/07/ ... revod.html
G коды: http://3d-stanki.ru/spravochnik/program ... stankov-2/