Сгорел драйвер TB6560

Общие вопросы станкостроения и организиции труда.
sunfcdk
Новичок
Сообщения: 15
Зарегистрирован: 02 дек 2016, 22:08
Репутация: 0
Настоящее имя: Serhiy
Контактная информация:

Сгорел драйвер TB6560

Сообщение sunfcdk »

Здравствуйте, запитал драйвер TB6560 через трансформатор 24В, при первом подключении сразу пыхнул. Обнаружил на схеме что разорвало возле конденсатора (на фото).
Что это полетело и можно ли заменить ?
Вложения
1.png (2846 просмотров) <a class='original' href='./download/file.php?id=101617&mode=view' target=_blank>Загрузить оригинал (532.92 КБ)</a>
Аватара пользователя
AndyBig
Мастер
Сообщения: 3971
Зарегистрирован: 07 мар 2014, 04:01
Репутация: 1121
Откуда: юг России
Контактная информация:

Re: Сгорел драйвер TB6560

Сообщение AndyBig »

Это диод, похоже, что Вы перепутали полярность питания, а он для этого как раз и стоит - по идее при переполюсовке он "организует" короткое замыкание и выбивает предохранитель, который должен стоять по питанию перед драйвером. Если Ваше питание спалило его и продолжило дальше подаваться, то велик шанс, что накрылись и другие детали, в том числе и сама TB6560.
sunfcdk
Новичок
Сообщения: 15
Зарегистрирован: 02 дек 2016, 22:08
Репутация: 0
Настоящее имя: Serhiy
Контактная информация:

Re: Сгорел драйвер TB6560

Сообщение sunfcdk »

Да я сразу отключил питания. А где то купить можно такой диод ?
Аватара пользователя
rage
Мастер
Сообщения: 1014
Зарегистрирован: 13 окт 2014, 09:14
Репутация: 621
Настоящее имя: Константин
Откуда: МО
Контактная информация:

Re: Сгорел драйвер TB6560

Сообщение rage »

sunfcdk писал(а):Да я сразу отключил питания.
Достаточно миллисекунд, что бы все пыхнуло, так, что "сразу отключил" не канает.
sunfcdk писал(а):А где то купить можно такой диод ?
В радиодеталях, на али, на ебае.
Последний раз редактировалось rage 30 янв 2017, 16:58, всего редактировалось 1 раз.
Аватара пользователя
AndyBig
Мастер
Сообщения: 3971
Зарегистрирован: 07 мар 2014, 04:01
Репутация: 1121
Откуда: юг России
Контактная информация:

Re: Сгорел драйвер TB6560

Сообщение AndyBig »

sunfcdk писал(а):Да я сразу отключил питания.
Через 0.5 миллисекунды после выгорания диода? :-D
sunfcdk писал(а):А где то купить можно такой диод ?
Да практически любой диод на подходящее напряжение и ток 4-5 Ампер. Но плата должна работать и без него, у него чисто защитная функция. Если плата не работает - значит скорее всего накрылось что-то еще, может и TB6560.
Аватара пользователя
Rom327
Почётный участник
Почётный участник
Сообщения: 2989
Зарегистрирован: 03 апр 2015, 13:23
Репутация: 437
Настоящее имя: Роман
Откуда: Подольск
Контактная информация:

Re: Сгорел драйвер TB6560

Сообщение Rom327 »

AndyBig писал(а):Это диод, похоже, что Вы перепутали полярность питания, а он для этого как раз и стоит - по идее при переполюсовке он "организует" короткое замыкание и выбивает предохранитель, который должен стоять по питанию перед драйвером. Если Ваше питание спалило его и продолжило дальше подаваться, то велик шанс, что накрылись и другие детали, в том числе и сама TB6560.
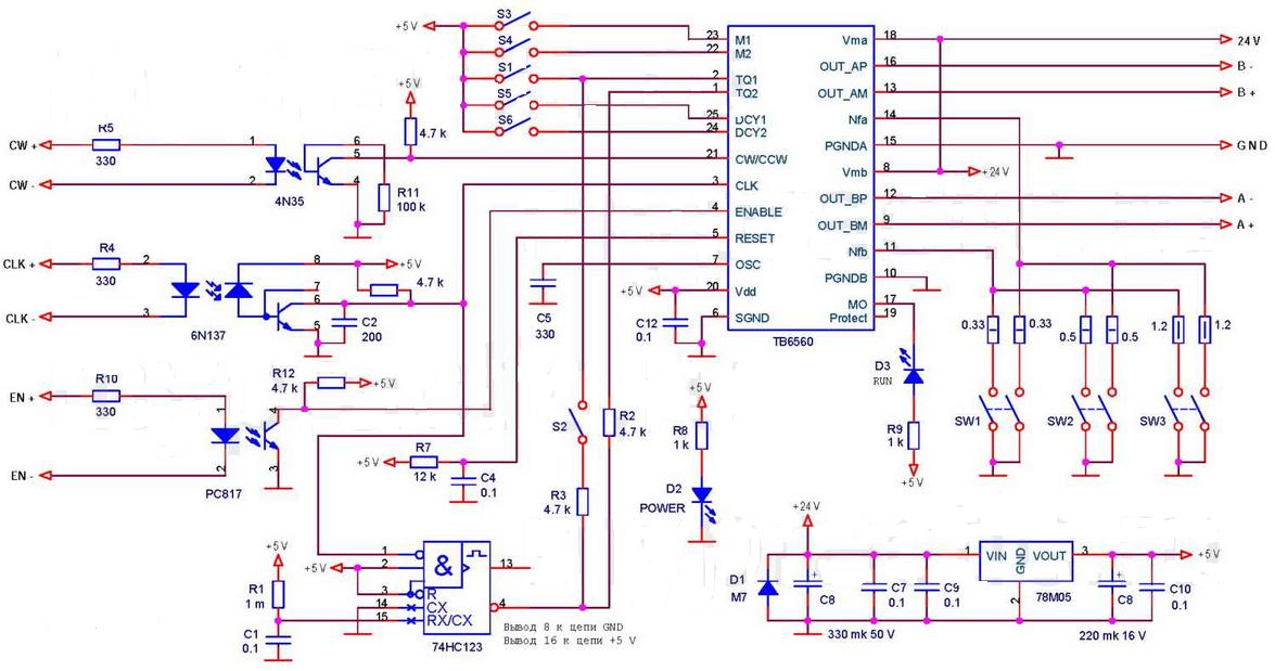
Да, прикольно они защиту придумали: через КЗ! Самое противное, что +24 вольта идет прямо на микросхему. Я бы еще и емкость С8 посмотрел... Но может все и обойдется...
6560.JPG (2827 просмотров) <a class='original' href='./download/file.php?id=101618&mode=view' target=_blank>Загрузить оригинал (99.51 КБ)</a>
Судя по таблице, это даже не диод, а целый стабилитрон! http://ecworld.ru/support/sdd/m7.htm
В переводе на человеческий М7 это BZX384-B24, стабилитрон 300мВт: 24В ±2%.
Вообще, замечательная таблица, может кому пригодится! :D
http://www.ecworld.ru/support/sdd/smdcod.htm
Последний раз редактировалось Rom327 30 янв 2017, 17:21, всего редактировалось 1 раз.
Это сугубо мое мнение, могу и ошибаться...
https://vk.com/rom327
GRBL настройки: http://blogandbux.blogspot.com/2018/07/ ... revod.html
G коды: http://3d-stanki.ru/spravochnik/program ... stankov-2/
Аватара пользователя
AndyBig
Мастер
Сообщения: 3971
Зарегистрирован: 07 мар 2014, 04:01
Репутация: 1121
Откуда: юг России
Контактная информация:

Re: Сгорел драйвер TB6560

Сообщение AndyBig »

Rom327 писал(а):Да, прикольно они защиту придумали: через КЗ!
Вполне стандартное решение - диод выбивает предохранитель, все живы и счастливы кроме копеечного предохранителя. Прикольно придумывают те, кто без предохранителей подключает в обратной полярности силовую часть :)
Rom327 писал(а):Я бы еще и емкость С8 посмотрел...
Если бы эта емкость накрылась, ТС писал бы сейчас с легким заиканием :-D
sunfcdk
Новичок
Сообщения: 15
Зарегистрирован: 02 дек 2016, 22:08
Репутация: 0
Настоящее имя: Serhiy
Контактная информация:

Re: Сгорел драйвер TB6560

Сообщение sunfcdk »

Пересмотрел схему подключения, полярность правильная была. Тестер показал питания 24-26В. Но для данного драйвера допустимо 35В. В чем же тогда еще может быть причина ?
Аватара пользователя
AndyBig
Мастер
Сообщения: 3971
Зарегистрирован: 07 мар 2014, 04:01
Репутация: 1121
Откуда: юг России
Контактная информация:

Re: Сгорел драйвер TB6560

Сообщение AndyBig »

sunfcdk писал(а):Пересмотрел схему подключения, полярность правильная была.
Есть призрачный шанс, что попался некондиционный диод. Но честно говоря, я в это не верю, убежден, что полярность питания была перепутана.
Выпаяйте (выкусите бокорезами) этот диод и включите плату, если уверены, что питание подано правильно - она должна работать. Но если полярность питания все же перепутана, то могут быть светошумовые эффекты, оставляющие после себя на плате копоть :)
Аватара пользователя
ScrewDriver
Мастер
Сообщения: 1942
Зарегистрирован: 06 сен 2016, 01:44
Репутация: 498
Настоящее имя: Василий
Откуда: Москва
Контактная информация:

Re: Сгорел драйвер TB6560

Сообщение ScrewDriver »

sunfcdk писал(а):Пересмотрел схему подключения, полярность правильная была. Тестер показал питания 24-26В. Но для данного драйвера допустимо 35В. В чем же тогда еще может быть причина ?
sunfcdk писал(а):TB6560 через трансформатор 24В
Вы именно через трансформатор его запитали или все же через блок питания ПОСТОЯННОГО напряжения?
Промышленная автоматика, ПЛК, приводы, SCADA системы
Мой Ютуб канал.
Аватара пользователя
AndyBig
Мастер
Сообщения: 3971
Зарегистрирован: 07 мар 2014, 04:01
Репутация: 1121
Откуда: юг России
Контактная информация:

Re: Сгорел драйвер TB6560

Сообщение AndyBig »

Черт, до такого даже я не додумался :hehehe:
sunfcdk
Новичок
Сообщения: 15
Зарегистрирован: 02 дек 2016, 22:08
Репутация: 0
Настоящее имя: Serhiy
Контактная информация:

Re: Сгорел драйвер TB6560

Сообщение sunfcdk »

ScrewDriver писал(а):Вы именно через трансформатор его запитали или все же через блок питания ПОСТОЯННОГО напряжения?
да именно через трансформатор. Теперь я кажись все понял :)
Аватара пользователя
AndyBig
Мастер
Сообщения: 3971
Зарегистрирован: 07 мар 2014, 04:01
Репутация: 1121
Откуда: юг России
Контактная информация:

Re: Сгорел драйвер TB6560

Сообщение AndyBig »

Интересно, как Вы тогда определили, что
sunfcdk писал(а):полярность правильная была
? :shock: :hehehe:
Покупайте новый драйвер :)
Аватара пользователя
ScrewDriver
Мастер
Сообщения: 1942
Зарегистрирован: 06 сен 2016, 01:44
Репутация: 498
Настоящее имя: Василий
Откуда: Москва
Контактная информация:

Re: Сгорел драйвер TB6560

Сообщение ScrewDriver »

sunfcdk писал(а): да именно через трансформатор. Теперь я кажись все понял
Давайте чтоб вы точно все поняли я поясню чуть-чусть.

Эти драйверы следует запитывать постоянным напряжением.
Вы запитали переменкой 24В - соответственно в отрицательный полупериод подключение оказалось "наоборот".
Ищите блок питания, диод выкусить, включать аккуратно, может микросхема и выжила. (по последним данным это не диод, а стабилитрон - при питании выше 24В его впаивать обратно обязательно.)
но я бы прозвонил все для начала... а учитывая ваши познания лучше купить новый драйвер - экспериментами можно и блок питания убить.
Последний раз редактировалось ScrewDriver 30 янв 2017, 17:36, всего редактировалось 3 раза.
Промышленная автоматика, ПЛК, приводы, SCADA системы
Мой Ютуб канал.
Аватара пользователя
Mamont
Мастер
Сообщения: 2005
Зарегистрирован: 10 дек 2015, 12:21
Репутация: 391
Настоящее имя: Виталий
Откуда: РБ Минск
Контактная информация:

Re: Сгорел драйвер TB6560

Сообщение Mamont »

Диодного моста после трансформатора не было?
Если предохранителя нет.... практически любой транс может без проблемы выдерживать КЗ в течении нескольких секунд. Диод сдается, испускает волшебный дым, и кз выполняют обратные диоды в драйвере. Но и они не всесильны
Аватара пользователя
Rom327
Почётный участник
Почётный участник
Сообщения: 2989
Зарегистрирован: 03 апр 2015, 13:23
Репутация: 437
Настоящее имя: Роман
Откуда: Подольск
Контактная информация:

Re: Сгорел драйвер TB6560

Сообщение Rom327 »

Судя по таблице, это даже не диод, а целый стабилитрон! http://ecworld.ru/support/sdd/m7.htm
В переводе на человеческий М7 это BZX384-B24, стабилитрон 300мВт: 24В ±2%.
Вообще, замечательная таблица, может кому пригодится! :D
http://www.ecworld.ru/support/sdd/smdcod.htm
Вложения
TB6560-1.jpg (2804 просмотра) <a class='original' href='./download/file.php?id=101620&mode=view' target=_blank>Загрузить оригинал (2.74 МБ)</a>
Это сугубо мое мнение, могу и ошибаться...
https://vk.com/rom327
GRBL настройки: http://blogandbux.blogspot.com/2018/07/ ... revod.html
G коды: http://3d-stanki.ru/spravochnik/program ... stankov-2/
Аватара пользователя
AndyBig
Мастер
Сообщения: 3971
Зарегистрирован: 07 мар 2014, 04:01
Репутация: 1121
Откуда: юг России
Контактная информация:

Re: Сгорел драйвер TB6560

Сообщение AndyBig »

Как-то он слишком крупноват для этого стабилитрона.
Вообще к этим таблицам нужно относиться осторожно.
Аватара пользователя
ScrewDriver
Мастер
Сообщения: 1942
Зарегистрирован: 06 сен 2016, 01:44
Репутация: 498
Настоящее имя: Василий
Откуда: Москва
Контактная информация:

Re: Сгорел драйвер TB6560

Сообщение ScrewDriver »

AndyBig писал(а):Как-то он слишком крупноват для этого стабилитрона.
Вообще к этим таблицам нужно относиться осторожно.
Вариант со стабилитроном логичен - защита 7805 от превышения входного.
Промышленная автоматика, ПЛК, приводы, SCADA системы
Мой Ютуб канал.
Аватара пользователя
AndyBig
Мастер
Сообщения: 3971
Зарегистрирован: 07 мар 2014, 04:01
Репутация: 1121
Откуда: юг России
Контактная информация:

Re: Сгорел драйвер TB6560

Сообщение AndyBig »

То есть этот драйвер работает только до 24 Вольт? "Не верю!" (С) :)
Ну и в любом случае это не указанный стабилитрон :)
Аватара пользователя
Rom327
Почётный участник
Почётный участник
Сообщения: 2989
Зарегистрирован: 03 апр 2015, 13:23
Репутация: 437
Настоящее имя: Роман
Откуда: Подольск
Контактная информация:

Re: Сгорел драйвер TB6560

Сообщение Rom327 »

sunfcdk писал(а):Пересмотрел схему подключения, полярность правильная была. Тестер показал питания 24-26В. Но для данного драйвера допустимо 35В. В чем же тогда еще может быть причина ?
Сама микросхема (из datasheet) работает от 6 до 40 вольт. Но данная схема, если предположить, что стоит все таки стабилитрон, рассчитана на 24 вольта, о чем есть надпись на плате возле клемника питания.
Это сугубо мое мнение, могу и ошибаться...
https://vk.com/rom327
GRBL настройки: http://blogandbux.blogspot.com/2018/07/ ... revod.html
G коды: http://3d-stanki.ru/spravochnik/program ... stankov-2/
Ответить

Вернуться в «Общие вопросы»