Помогите задизайнить плату GRBL->LPT
-
Andrey@KZN
- Мастер
- Сообщения: 442
- Зарегистрирован: 22 авг 2016, 12:21
- Репутация: 44
- Настоящее имя: Андрей
- Контактная информация:
Помогите задизайнить плату GRBL->LPT
Привет всем
В общем пришла ко мне посылочка, в которой плата опторазвязки, могу теперь подключить концевики и все такое.
Решил я задизайнить плату типа ардуино-антишилд. На плате коннекторы, в которые вверх ногами ставится ардуинка. А сбоку платы разьем lpt, в который подключится плата опторазвязки.
Вроде ничего сложного - дорожки от коннекторов ардуины к lpt и несколько еще вбок на клемники. Деталек шиш да маленько.
Думал за полчаса с наскоку плату задизайню, а потом фоторезист, травление - это мне близко и знакомо.
Как же я ошибался по поводу дизайнеров плат. Ощущение, что я вернулся в 2005 год. Ни тебе удобства использования, ни интуитивной понятности. Голова взорвалась.
В общем посоветуйте что есть простое из софта для простых плат, чтобы я мог туда втянуть компоненты ардуинки, DB25 и клеммников чтобы там было. И чтобы расположение дорожек на плате оно само считало. Если будет хорошая поддержка двуслойных плат - вообще шик. Ну а дальше я почитаю, попробую, закидаю вас вопросами.
Что не понравилось в попробованном:
Eagle 7 - так и не понял, как соединения делать. Мне нужно указать просто, что есть соединение, а линию пусть оно само проложит. А там 100500 способов нарисовать линию, что из этого правильное? Потом запустил автопроложение дорожек - оно выдало что то пестро разноцветное... как это перевести в картинку чтобы на печать...
DipTrace Почему то была полностью на английском. Слелал один раз тестовый расчет дорожек - так размеры платы залипли и все что снаружи - игнорилось.
Еще какую-то онлайн тулзу пробовал. Но там не прошел даже на второй уровень.
В общем пришла ко мне посылочка, в которой плата опторазвязки, могу теперь подключить концевики и все такое.
Решил я задизайнить плату типа ардуино-антишилд. На плате коннекторы, в которые вверх ногами ставится ардуинка. А сбоку платы разьем lpt, в который подключится плата опторазвязки.
Вроде ничего сложного - дорожки от коннекторов ардуины к lpt и несколько еще вбок на клемники. Деталек шиш да маленько.
Думал за полчаса с наскоку плату задизайню, а потом фоторезист, травление - это мне близко и знакомо.
Как же я ошибался по поводу дизайнеров плат. Ощущение, что я вернулся в 2005 год. Ни тебе удобства использования, ни интуитивной понятности. Голова взорвалась.
В общем посоветуйте что есть простое из софта для простых плат, чтобы я мог туда втянуть компоненты ардуинки, DB25 и клеммников чтобы там было. И чтобы расположение дорожек на плате оно само считало. Если будет хорошая поддержка двуслойных плат - вообще шик. Ну а дальше я почитаю, попробую, закидаю вас вопросами.
Что не понравилось в попробованном:
Eagle 7 - так и не понял, как соединения делать. Мне нужно указать просто, что есть соединение, а линию пусть оно само проложит. А там 100500 способов нарисовать линию, что из этого правильное? Потом запустил автопроложение дорожек - оно выдало что то пестро разноцветное... как это перевести в картинку чтобы на печать...
DipTrace Почему то была полностью на английском. Слелал один раз тестовый расчет дорожек - так размеры платы залипли и все что снаружи - игнорилось.
Еще какую-то онлайн тулзу пробовал. Но там не прошел даже на второй уровень.
- VSedoi
- Кандидат
- Сообщения: 86
- Зарегистрирован: 20 окт 2016, 16:20
- Репутация: 2
- Откуда: Салехард
- Контактная информация:
Re: Помогите задизайнить плату GRBL->LPT
Sprint-Layout интуитивней некуда

Автотрасса присутствует, настройка проще некуда толщина дорожки и зазор между.
Даже заготовки для шидов в нете есть, искать sprintlayout shild arduino lay
Автотрасса присутствует, настройка проще некуда толщина дорожки и зазор между.
Даже заготовки для шидов в нете есть, искать sprintlayout shild arduino lay
-
Andrey@KZN
- Мастер
- Сообщения: 442
- Зарегистрирован: 22 авг 2016, 12:21
- Репутация: 44
- Настоящее имя: Андрей
- Контактная информация:
Re: Помогите задизайнить плату GRBL->LPT
Уже попробовал Sprint-Layout - реально попроще программа и понятнее
Автотрасса не справляется с разводкой
Вручную разве что развести... как вариант...
P.S. Еще попробовал Altium... мощно, сложно, но почему нет простых и понятных библиотек с DB25 и ардуинкой... всё через пень-колоду
Автотрасса не справляется с разводкой
Вручную разве что развести... как вариант...
P.S. Еще попробовал Altium... мощно, сложно, но почему нет простых и понятных библиотек с DB25 и ардуинкой... всё через пень-колоду
- staltech
- Почётный участник

- Сообщения: 544
- Зарегистрирован: 01 июл 2016, 22:50
- Репутация: 155
- Настоящее имя: Сергей
- Откуда: Пензенская обл., г. Никольск
- Контактная информация:
Re: Помогите задизайнить плату GRBL->LPT
Подобные платы всегда развожу вручную, тем более последствия автотрассировки в дальнейшем могут преподнести сюрпризы.Andrey@KZN писал(а):Вручную разве что развести... как вариант...
Библиотеки тоже приходится пополнять самому, так даже быстрее выходит чем искать. Нужно только руку набить.
-
Andrey@KZN
- Мастер
- Сообщения: 442
- Зарегистрирован: 22 авг 2016, 12:21
- Репутация: 44
- Настоящее имя: Андрей
- Контактная информация:
Re: Помогите задизайнить плату GRBL->LPT
Вручную... это уфф 
Накосячил?
Избавиться от межслойных переходов не получилось.
Накосячил?
Избавиться от межслойных переходов не получилось.
- staltech
- Почётный участник

- Сообщения: 544
- Зарегистрирован: 01 июл 2016, 22:50
- Репутация: 155
- Настоящее имя: Сергей
- Откуда: Пензенская обл., г. Никольск
- Контактная информация:
Re: Помогите задизайнить плату GRBL->LPT
Думаю что скоро узнаешь.Andrey@KZN писал(а):Накосячил?
- VSedoi
- Кандидат
- Сообщения: 86
- Зарегистрирован: 20 окт 2016, 16:20
- Репутация: 2
- Откуда: Салехард
- Контактная информация:
Re: Помогите задизайнить плату GRBL->LPT
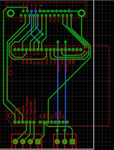
Сходу, с правой стороны (сверловка- крепежное отверстие ) дороги прям поверх отверстия шпарят, с левой стороны сверловка стойки не закрутить или болтался будет на пинах только?
Почему шилд поперек? Если сделать вдоль (усб в одну сторону, лпт в противоположную) должно развестись с одним переходом (на вскидку), при условии двухстороннего текстолита и перенос земель на вторую сторону.
Почему шилд поперек? Если сделать вдоль (усб в одну сторону, лпт в противоположную) должно развестись с одним переходом (на вскидку), при условии двухстороннего текстолита и перенос земель на вторую сторону.
- Mamont
- Мастер
- Сообщения: 2005
- Зарегистрирован: 10 дек 2015, 12:21
- Репутация: 391
- Настоящее имя: Виталий
- Откуда: РБ Минск
- Контактная информация:
Re: Помогите задизайнить плату GRBL->LPT
Резисторы 0 Ом не зря существуют
А тут достаточно одного резистора, уплотнить немного дороги
А тут достаточно одного резистора, уплотнить немного дороги
-
Andrey@KZN
- Мастер
- Сообщения: 442
- Зарегистрирован: 22 авг 2016, 12:21
- Репутация: 44
- Настоящее имя: Андрей
- Контактная информация:
Re: Помогите задизайнить плату GRBL->LPT
Будет болтаться на пинах
И "болтаться" слишком преувеличение, вполне крепко сидит
Сделать вдоль сложно - ширины платы не хатает чтобы развести дорожки с правой стороны от ардуины. А делать все внутри ардуины (между рядами пинов) - пересечений много.
Но ща попробую, чтобы уж убедиться
Про резистор не понял
И "болтаться" слишком преувеличение, вполне крепко сидит
Сделать вдоль сложно - ширины платы не хатает чтобы развести дорожки с правой стороны от ардуины. А делать все внутри ардуины (между рядами пинов) - пересечений много.
Но ща попробую, чтобы уж убедиться
Про резистор не понял
-
Andrey@KZN
- Мастер
- Сообщения: 442
- Зарегистрирован: 22 авг 2016, 12:21
- Репутация: 44
- Настоящее имя: Андрей
- Контактная информация:
Re: Помогите задизайнить плату GRBL->LPT
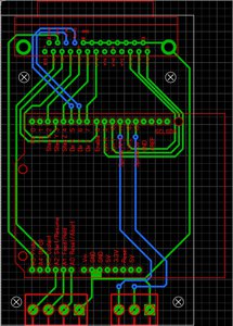
Кстати, опцию заливки свободного места - нашел
А вот как указать, что это можно с землей законтачить?
А вот как указать, что это можно с землей законтачить?
- Serg
- Мастер
- Сообщения: 21923
- Зарегистрирован: 17 апр 2012, 14:58
- Репутация: 5183
- Заслуга: c781c134843e0c1a3de9
- Настоящее имя: Сергей
- Откуда: Москва
- Контактная информация:
Re: Помогите задизайнить плату GRBL->LPT
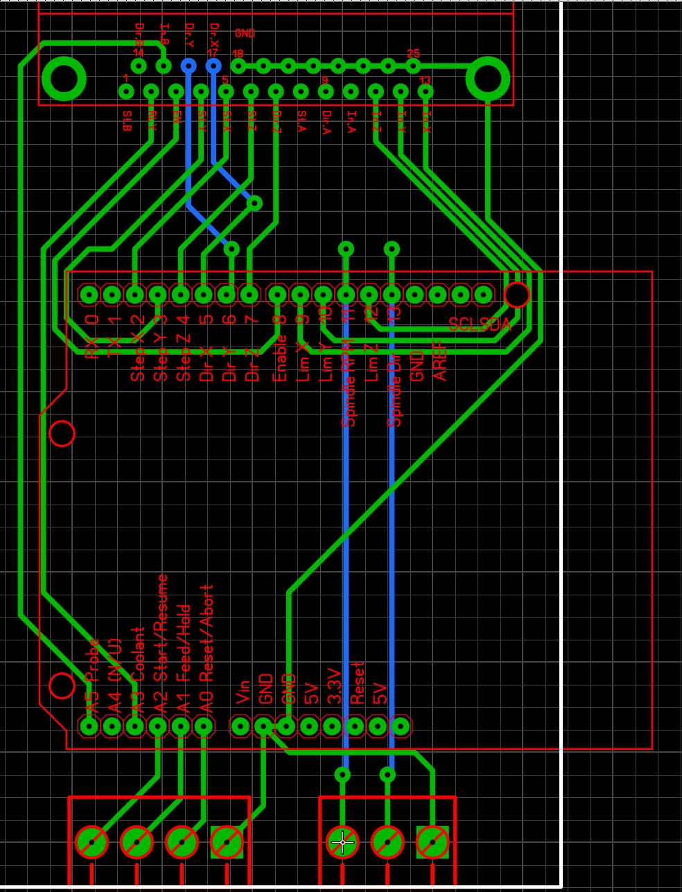
А как будешь паять верхнюю колодку для шилда, конкретно 11 и 13 ноги?..
Я не Христос, рыбу не раздаю, но могу научить, как сделать удочку...
-
Andrey@KZN
- Мастер
- Сообщения: 442
- Зарегистрирован: 22 авг 2016, 12:21
- Репутация: 44
- Настоящее имя: Андрей
- Контактная информация:
Re: Помогите задизайнить плату GRBL->LPT
Правильный вопрос задаешь 
Эта колодка примыкает к плате только по периметру и только по 3 сторонам из четырех.
Сторона, которая со стороны ардуины - не примыкает, зазор миллиметр, может чуть больше.
Грею паяльником ногу, матерюсь, нервничаю, просовываю в зазор припой в виде проволоки с канифолью, касаюсь нагретой ноги.
Прозваниваю и проверяю, что есть контакт.
Эта колодка примыкает к плате только по периметру и только по 3 сторонам из четырех.
Сторона, которая со стороны ардуины - не примыкает, зазор миллиметр, может чуть больше.
Грею паяльником ногу, матерюсь, нервничаю, просовываю в зазор припой в виде проволоки с канифолью, касаюсь нагретой ноги.
Прозваниваю и проверяю, что есть контакт.
- Serg
- Мастер
- Сообщения: 21923
- Зарегистрирован: 17 апр 2012, 14:58
- Репутация: 5183
- Заслуга: c781c134843e0c1a3de9
- Настоящее имя: Сергей
- Откуда: Москва
- Контактная информация:
Re: Помогите задизайнить плату GRBL->LPT
Это что за колодки такие? Стандартные полностью закрыты с боков: http://lib.chipdip.ru/226/DOC000226931.pdf
Я не Христос, рыбу не раздаю, но могу научить, как сделать удочку...
-
Andrey@KZN
- Мастер
- Сообщения: 442
- Зарегистрирован: 22 авг 2016, 12:21
- Репутация: 44
- Настоящее имя: Андрей
- Контактная информация:
Re: Помогите задизайнить плату GRBL->LPT
А, сорри, чот я впопыхах подумал, что ты про ноги LPT 
Да, косяк.
Не зря выложил, получается
Ща поправлю.
Да, косяк.
Не зря выложил, получается
Ща поправлю.
-
Andrey@KZN
- Мастер
- Сообщения: 442
- Зарегистрирован: 22 авг 2016, 12:21
- Репутация: 44
- Настоящее имя: Андрей
- Контактная информация:
- Сергей Саныч
- Мастер
- Сообщения: 9116
- Зарегистрирован: 30 май 2012, 14:20
- Репутация: 2858
- Откуда: Тюмень
- Контактная информация:
Re: Помогите задизайнить плату GRBL->LPT
Для такой простой платы нет смысла использовать двустороннюю разводку. Лучше бросить пару-тройку перемычек. Ну, или
Mamont писал(а):Резисторы 0 Ом
Чудес не бывает. Бывают фокусы.
- VSedoi
- Кандидат
- Сообщения: 86
- Зарегистрирован: 20 окт 2016, 16:20
- Репутация: 2
- Откуда: Салехард
- Контактная информация:
Re: Помогите задизайнить плату GRBL->LPT
"Землю" бы еще переделал, до состояния нормальной звезды, а то какой-то апендикс возле разъема шпинделя 
-
Andrey@KZN
- Мастер
- Сообщения: 442
- Зарегистрирован: 22 авг 2016, 12:21
- Репутация: 44
- Настоящее имя: Андрей
- Контактная информация:
Re: Помогите задизайнить плату GRBL->LPT
Согласен про перемычки. Но у меня в руках именно двусторонняя плата, односторонней нет.Сергей Саныч писал(а):Для такой простой платы нет смысла использовать двустороннюю разводку
Просто не знаю, как, что должно получиться?VSedoi писал(а):"Землю" бы еще переделал, до состояния нормальной звезды, а то какой-то апендикс возле разъема шпинделя
И есть ли реальный смысл для такой простейшей платы?
-
Andrey@KZN
- Мастер
- Сообщения: 442
- Зарегистрирован: 22 авг 2016, 12:21
- Репутация: 44
- Настоящее имя: Андрей
- Контактная информация:
Re: Помогите задизайнить плату GRBL->LPT
Ща поправлю землю, нашел как сделать.
И еще резистор для кнопок сразу на плате размещу... вот бы я умел подумать про это сразу
И еще резистор для кнопок сразу на плате размещу... вот бы я умел подумать про это сразу
- VSedoi
- Кандидат
- Сообщения: 86
- Зарегистрирован: 20 окт 2016, 16:20
- Репутация: 2
- Откуда: Салехард
- Контактная информация:
Re: Помогите задизайнить плату GRBL->LPT
Смысл всегда естьAndrey@KZN писал(а):Просто не знаю, как, что должно получиться?VSedoi писал(а):"Землю" бы еще переделал, до состояния нормальной звезды, а то какой-то апендикс возле разъема шпинделя
И есть ли реальный смысл для такой простейшей платы?
В моем понимании центр звезды должен быть на выводе gnd ардуйни, вот туда и своди без различных ответвлений по дороге.