Сервоприводе ASDA-AB, энкодер DBV50E-22AKA2000.
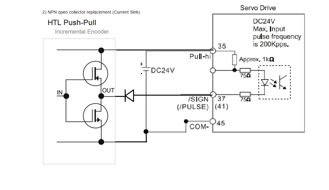
Как во вложении схема должна работать? Или будут проблемы с пропуском пульсов?
Как подключить HTL encoder к приводу
-
murdemon
- Новичок
- Сообщения: 22
- Зарегистрирован: 24 дек 2016, 15:20
- Репутация: 1
- Настоящее имя: Dmitriy Murashov
- Контактная информация:
Re: Как подключить HTL encoder к приводу
Да такая схема работает и все считает. В режиме электронной передачи прекрасно работает. (проверенно)
- Serg
- Мастер
- Сообщения: 21923
- Зарегистрирован: 17 апр 2012, 14:58
- Репутация: 5183
- Заслуга: c781c134843e0c1a3de9
- Настоящее имя: Сергей
- Откуда: Москва
- Контактная информация:
Re: Как подключить HTL encoder к приводу
Только диод лишний. 
Я не Христос, рыбу не раздаю, но могу научить, как сделать удочку...
-
murdemon
- Новичок
- Сообщения: 22
- Зарегистрирован: 24 дек 2016, 15:20
- Репутация: 1
- Настоящее имя: Dmitriy Murashov
- Контактная информация:
Re: Как подключить HTL encoder к приводу
диод лишним не бывает
А почему лишний - это наверное не гуд когда на диод 24 и 24 вольта даешь (к то муже через +24 он через то ли делитель то ли ограничитель тока идеи)
- Serg
- Мастер
- Сообщения: 21923
- Зарегистрирован: 17 апр 2012, 14:58
- Репутация: 5183
- Заслуга: c781c134843e0c1a3de9
- Настоящее имя: Сергей
- Откуда: Москва
- Контактная информация:
Re: Как подключить HTL encoder к приводу
Диод - это защита от обратного тока. В данной схеме обратный ток невозможен в принципе. :
Я не Христос, рыбу не раздаю, но могу научить, как сделать удочку...