Попытка совместной разработки GRBL контроллера
- selenur
- Почётный участник

- Сообщения: 4605
- Зарегистрирован: 21 авг 2013, 19:44
- Репутация: 1622
- Настоящее имя: Сергей
- Откуда: Новый Уренгой
- Контактная информация:
Попытка совместной разработки GRBL контроллера
В связи с тем что объем функционала ардуино-контроллера, с GRBL прошивкой, для хобби многим вполне хватает, но сама схема ардуино-платы не является удобной, и помехо-защищенной, решено попробовать совместно, решить данную задачу.
Мой сайт: http://selenur.ru
Исходники моих программ: https://github.com/selenur
Instagram https://www.instagram.com/zheigurov/
Исходники моих программ: https://github.com/selenur
Instagram https://www.instagram.com/zheigurov/
- selenur
- Почётный участник

- Сообщения: 4605
- Зарегистрирован: 21 авг 2013, 19:44
- Репутация: 1622
- Настоящее имя: Сергей
- Откуда: Новый Уренгой
- Контактная информация:
Re: Попытка совместной разработки GRBL контроллера
Собственно особых наворотов не планируется, но что должно в ней быть, на мой взгляд:
1) DC-DC преобразователь, что-бы входящее напряжение можно было легко использовать вплоть до 40 вольт
2) ..... а дальше предлагайте ..
1) DC-DC преобразователь, что-бы входящее напряжение можно было легко использовать вплоть до 40 вольт
2) ..... а дальше предлагайте ..
Мой сайт: http://selenur.ru
Исходники моих программ: https://github.com/selenur
Instagram https://www.instagram.com/zheigurov/
Исходники моих программ: https://github.com/selenur
Instagram https://www.instagram.com/zheigurov/
-
lenivets
- Опытный
- Сообщения: 141
- Зарегистрирован: 15 окт 2016, 11:20
- Репутация: 7
- Настоящее имя: Виталий
- Откуда: Тульская область Венёв
- Контактная информация:
Re: Попытка совместной разработки GRBL контроллера
присоединяюсь . только могу быть тестером.

я только повтарюшка.staltech писал(а):Для начала определись с комплектующими, накидай схемку в том же DipTrace и выкладывай а там будем смотреть и корректировать.
Как вариант можно Dropbox или Yandex Disk использовать или GitHub?
учиться чему то новому всегда сложно , особенно когда в этом не понимаешь.
-
lenivets
- Опытный
- Сообщения: 141
- Зарегистрирован: 15 окт 2016, 11:20
- Репутация: 7
- Настоящее имя: Виталий
- Откуда: Тульская область Венёв
- Контактная информация:
Re: Попытка совместной разработки GRBL контроллера
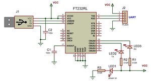
понял только что там установлена Преобразователь USB-UART на FT232RLstaltech писал(а):Вот платку не давно делал, на следующей неделе будут испытания.
учиться чему то новому всегда сложно , особенно когда в этом не понимаешь.
- staltech
- Почётный участник

- Сообщения: 544
- Зарегистрирован: 01 июл 2016, 22:50
- Репутация: 155
- Настоящее имя: Сергей
- Откуда: Пензенская обл., г. Никольск
- Контактная информация:
Re: Попытка совместной разработки GRBL контроллера
Как раз будет возможность узнать что то новое.lenivets писал(а):я только повтарюшка.
2. Входа для конечников и кнопок с опторазвязкой.selenur писал(а):2) ..... а дальше предлагайте ..
3. Буфера на все выходные линии.
Микроконтроллер также Atmega328, или что то посерьезней взять на развитие? Но нужно сохранить совместимость со средой Arduino.
- staltech
- Почётный участник

- Сообщения: 544
- Зарегистрирован: 01 июл 2016, 22:50
- Репутация: 155
- Настоящее имя: Сергей
- Откуда: Пензенская обл., г. Никольск
- Контактная информация:
Re: Попытка совместной разработки GRBL контроллера
Да она родимая. У нас они больно кусачие, я на али заказывал.lenivets писал(а):понял только что там установлена
- selenur
- Почётный участник

- Сообщения: 4605
- Зарегистрирован: 21 авг 2013, 19:44
- Репутация: 1622
- Настоящее имя: Сергей
- Откуда: Новый Уренгой
- Контактная информация:
Re: Попытка совместной разработки GRBL контроллера
Недавно пришли мне датчики SN04-p2 (PNP) вот думал делать навесок на схему, а так можно предусмотреть участок который можно не паять тем кому не нужны такие датчики.
Мой сайт: http://selenur.ru
Исходники моих программ: https://github.com/selenur
Instagram https://www.instagram.com/zheigurov/
Исходники моих программ: https://github.com/selenur
Instagram https://www.instagram.com/zheigurov/
-
lenivets
- Опытный
- Сообщения: 141
- Зарегистрирован: 15 окт 2016, 11:20
- Репутация: 7
- Настоящее имя: Виталий
- Откуда: Тульская область Венёв
- Контактная информация:
Re: Попытка совместной разработки GRBL контроллера
учиться чему то новому всегда сложно , особенно когда в этом не понимаешь.
- selenur
- Почётный участник

- Сообщения: 4605
- Зарегистрирован: 21 авг 2013, 19:44
- Репутация: 1622
- Настоящее имя: Сергей
- Откуда: Новый Уренгой
- Контактная информация:
Re: Попытка совместной разработки GRBL контроллера
Недавно парочку купил https://www.aliexpress.com/item/Free-Sh ... 0.0.PHUWoP
Дешевле с готовой сдунуть
Мой сайт: http://selenur.ru
Исходники моих программ: https://github.com/selenur
Instagram https://www.instagram.com/zheigurov/
Исходники моих программ: https://github.com/selenur
Instagram https://www.instagram.com/zheigurov/
- staltech
- Почётный участник

- Сообщения: 544
- Зарегистрирован: 01 июл 2016, 22:50
- Репутация: 155
- Настоящее имя: Сергей
- Откуда: Пензенская обл., г. Никольск
- Контактная информация:
Re: Попытка совместной разработки GRBL контроллера
Можно универсальный вход сделать, что бы как NPN так и PNP подключать можно было.selenur писал(а):Недавно пришли мне датчики SN04-p2 (PNP) вот думал делать навесок на схему, а так можно предусмотреть участок который можно не паять тем кому не нужны такие датчики.
Давайте что то подешевле возьмем, тот же CH340...lenivets писал(а):да я тоже ,у нас дешевле ардуино чем ее
- staltech
- Почётный участник

- Сообщения: 544
- Зарегистрирован: 01 июл 2016, 22:50
- Репутация: 155
- Настоящее имя: Сергей
- Откуда: Пензенская обл., г. Никольск
- Контактная информация:
Re: Попытка совместной разработки GRBL контроллера
Эти просто дешевле чем RL версия.selenur писал(а):Дешевле с готовой сдунуть
- selenur
- Почётный участник

- Сообщения: 4605
- Зарегистрирован: 21 авг 2013, 19:44
- Репутация: 1622
- Настоящее имя: Сергей
- Откуда: Новый Уренгой
- Контактная информация:
Re: Попытка совместной разработки GRBL контроллера
а есть ли смысл, в более дорогих?
Мой сайт: http://selenur.ru
Исходники моих программ: https://github.com/selenur
Instagram https://www.instagram.com/zheigurov/
Исходники моих программ: https://github.com/selenur
Instagram https://www.instagram.com/zheigurov/
- staltech
- Почётный участник

- Сообщения: 544
- Зарегистрирован: 01 июл 2016, 22:50
- Репутация: 155
- Настоящее имя: Сергей
- Откуда: Пензенская обл., г. Никольск
- Контактная информация:
Re: Попытка совместной разработки GRBL контроллера
После тестов на столе разницы не наблюдаю. А вот в боевых условиях пока не проверял.selenur писал(а):а есть ли смысл, в более дорогих?
- staltech
- Почётный участник

- Сообщения: 544
- Зарегистрирован: 01 июл 2016, 22:50
- Репутация: 155
- Настоящее имя: Сергей
- Откуда: Пензенская обл., г. Никольск
- Контактная информация:
Re: Попытка совместной разработки GRBL контроллера
А что с микроконтроллером? Не думаю что стоит рассматривать 2560, он дороже Арма стоит.
-
lenivets
- Опытный
- Сообщения: 141
- Зарегистрирован: 15 окт 2016, 11:20
- Репутация: 7
- Настоящее имя: Виталий
- Откуда: Тульская область Венёв
- Контактная информация:
Re: Попытка совместной разработки GRBL контроллера
да и у меня есть откуда сдуть CH340 и другие компоненты
учиться чему то новому всегда сложно , особенно когда в этом не понимаешь.
- MX_Master
- Мастер
- Сообщения: 7490
- Зарегистрирован: 27 июн 2015, 19:45
- Репутация: 3113
- Настоящее имя: Михаил
- Откуда: Алматы
- Контактная информация:
Re: Попытка совместной разработки GRBL контроллера
Недавно начал ковыряться с конвертером частоты step на меге2560. И скажу вам так - если уж и делать "контроллер мечты", то он должен быть из нескольких МК, каждый из них должен заниматься только своей задачей, не мешая остальным. Т.е. один пашет с файлами, второй - планировщик, третий - генератор, 4-й работает с юзером и т.д.
Если делать все-в-одном, то получится опять поделка вроде TinyG, Smoothieboard.
Если делать все-в-одном, то получится опять поделка вроде TinyG, Smoothieboard.
- staltech
- Почётный участник

- Сообщения: 544
- Зарегистрирован: 01 июл 2016, 22:50
- Репутация: 155
- Настоящее имя: Сергей
- Откуда: Пензенская обл., г. Никольск
- Контактная информация:
Re: Попытка совместной разработки GRBL контроллера
Контроллер мечты не нужно. Достаточно добиться помехозащищенности, а это разводка платы, буфера и опторазвязка.MX_Master писал(а):Если делать все-в-одном, то получится опять поделка вроде TinyG, Smoothieboard.
А для себя у меня есть почти готовый порт на ARM Step до 150 кГц и наработки в использовании FPGA. Но в данной теме это не актуально.
- selenur
- Почётный участник

- Сообщения: 4605
- Зарегистрирован: 21 авг 2013, 19:44
- Репутация: 1622
- Настоящее имя: Сергей
- Откуда: Новый Уренгой
- Контактная информация:
Re: Попытка совместной разработки GRBL контроллера
Вот в этом контроллере: https://www.youtube.com/watch?v=ZiRT8HGWnUA у меня stm32f429ZI у него ресурсов настолько много, что он просто скучает, но пока он не парсит G-код, а лишь принимает уже траекторию.... И позже я конечно сделаю на нем контроллер, но это будет рождаться ещё как минимум год, а станком пользуюсь то сейчасMX_Master писал(а):Недавно начал ковыряться с конвертером частоты step на меге2560. И скажу вам так - если уж и делать "контроллер мечты", то он должен быть из нескольких МК, каждый из них должен заниматься только своей задачей, не мешая остальным. Т.е. один пашет с файлами, второй - планировщик, третий - генератор, 4-й работает с юзером и т.д.
Если делать все-в-одном, то получится опять поделка вроде TinyG, Smoothieboard.
Мой сайт: http://selenur.ru
Исходники моих программ: https://github.com/selenur
Instagram https://www.instagram.com/zheigurov/
Исходники моих программ: https://github.com/selenur
Instagram https://www.instagram.com/zheigurov/
- staltech
- Почётный участник

- Сообщения: 544
- Зарегистрирован: 01 июл 2016, 22:50
- Репутация: 155
- Настоящее имя: Сергей
- Откуда: Пензенская обл., г. Никольск
- Контактная информация:
Re: Попытка совместной разработки GRBL контроллера
С этим абсолютно согласен. Я буду параллельно делать версию платы с ARM + FPGA.MX_Master писал(а):то он должен быть из нескольких МК, каждый из них должен заниматься только своей задачей, не мешая остальным.
- staltech
- Почётный участник

- Сообщения: 544
- Зарегистрирован: 01 июл 2016, 22:50
- Репутация: 155
- Настоящее имя: Сергей
- Откуда: Пензенская обл., г. Никольск
- Контактная информация:
Re: Попытка совместной разработки GRBL контроллера
Я все равно останусь при мнении распределения задач.selenur писал(а):у меня stm32f429ZI у него ресурсов настолько много, что он просто скучает, но пока он не парсит G-код, а лишь принимает уже траекторию...
Давайте вернемся к выбору железа, может завтра хоть схемку накидаю...