- Режимы работы: шаг/полушаг
- Ток: до 2А
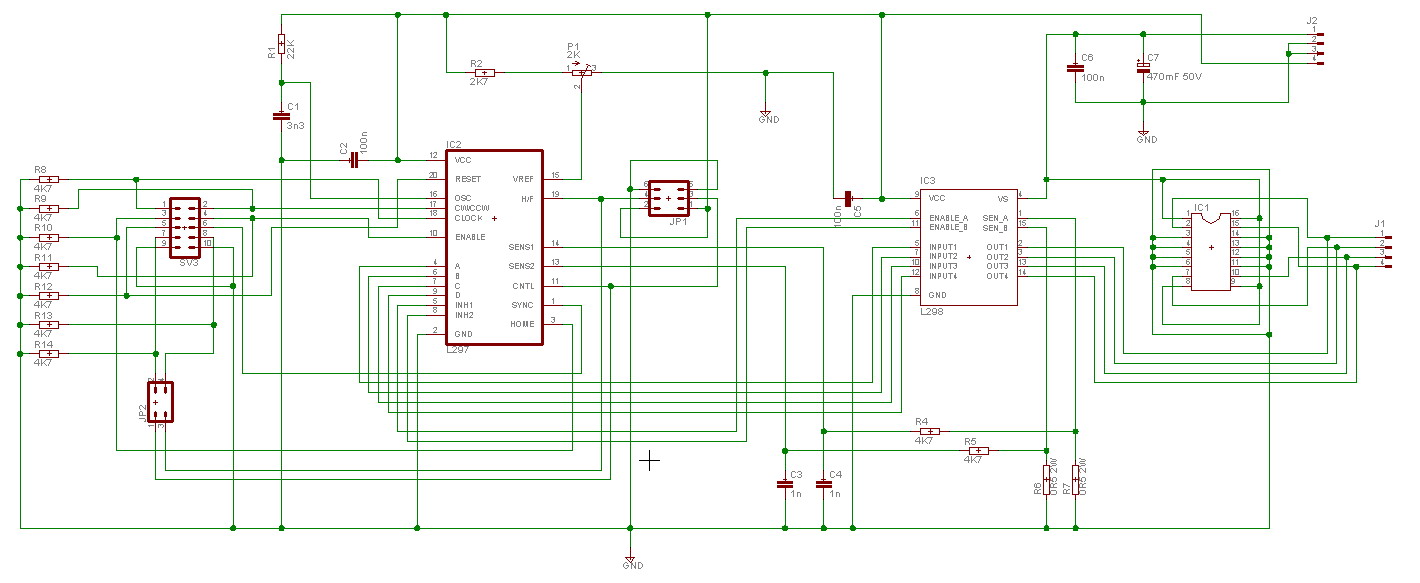
Схема:
Размещение элементов: Набор для лазерно-утюжной технологии: Из статьи Л. Ридико:
Этот драйвер был воспроизведен в трёх экземплярах, все три работают. Первый был с ошибками монтажа - два других заработали сразу. )ab(Микросхема L297 сильно разгружает управляющий микроконтроллер, так как от него требуется только тактовая частота CLOCK (частота повторения шагов) и несколько статических сигналов: DIRECTION – направление (сигнал внутренне синхронизирован, переключать можно в любой момент), HALF/FULL – полушаговый/полношаговый режим, RESET – устанавливает фазы в исходное состояние (ABCD = 0101), ENABLE – разрешение работы микросхемы, V ref – опорное напряжение, которое задает пиковую величину тока при ШИМ-регулировании. Кроме того, имеется несколько дополнительных сигналов. Сигнал CONTROL задает режим работы ШИМ-регулятора. При его низком уровне ШИМ-регулирование происходит по выходам INH1, INH2, а при высоком – по выходам ABCD. SYNC – выход внутреннего тактового генератора ШИМ. Он служит для синхронизации работы нескольких микросхем. Также может быть использован как вход при тактировании от внешнего генератора. HOME – сигнал начального положения (ABCD = 0101). Он используется для синхронизации переключения режимов HALF/FULL. В зависимости от момента перехода в полношаговый режим микросхема может работать в режиме с одной включенной фазой или с двумя включенными фазами.
В зависимости от двигателя крутит с частотой (шагов есстественно) до 1кГц (под нагрузкой, без пропусков). Питание драйвера от компьютерного БП (+5В и +12В).
