SolidCAM
-
SVP
- Мастер
- Сообщения: 6140
- Зарегистрирован: 19 дек 2012, 15:49
- Репутация: 884
- Откуда: Москва
- Контактная информация:
Re: SolidCAM
Вырезаю деталь сложной формы (на картинке овальной),
на картинке черным изображен "оставшийся" материал.
На правой картинке овал - это "габарит детали + толщина фрезы".
Не хотелось бы пилить всё остальное...
на картинке черным изображен "оставшийся" материал.
На правой картинке овал - это "габарит детали + толщина фрезы".
Не хотелось бы пилить всё остальное...
- AndyBig
- Мастер
- Сообщения: 3971
- Зарегистрирован: 07 мар 2014, 04:01
- Репутация: 1121
- Откуда: юг России
- Контактная информация:
Re: SolidCAM
Так может модель у вас задана в виде прямоугольника с овалом жетона внутри?
-
SVP
- Мастер
- Сообщения: 6140
- Зарегистрирован: 19 дек 2012, 15:49
- Репутация: 884
- Откуда: Москва
- Контактная информация:
Re: SolidCAM
Может. Где крутить-смотреть ?
В каких диалогах хоть ?
В более простых CAM была галка, которая позволяла не обрабатывать материал, если под ним "нет детали".
В солидкаме что надо сделать, чтобы оно лишнего не пилило ?
В каких диалогах хоть ?
В более простых CAM была галка, которая позволяла не обрабатывать материал, если под ним "нет детали".
В солидкаме что надо сделать, чтобы оно лишнего не пилило ?
-
aftaev
- Зачётный участник

- Сообщения: 34042
- Зарегистрирован: 04 апр 2010, 19:22
- Репутация: 6194
- Откуда: Казахстан.
- Контактная информация:
Re: SolidCAM
SVP, 3D модель нарисуй нифига не понятно
Дилетанту сложные вещи кажутся очень простыми, и только профессионал понимает насколько сложна самая простая вещь
Кто хочет - ищет возможности, кто не хочет - ищет оправдание.
Найди работу по душе и тебе не придется работать.
Кто хочет - ищет возможности, кто не хочет - ищет оправдание.
Найди работу по душе и тебе не придется работать.
-
SVP
- Мастер
- Сообщения: 6140
- Зарегистрирован: 19 дек 2012, 15:49
- Репутация: 884
- Откуда: Москва
- Контактная информация:
Re: SolidCAM
Точно не троллите ?
Как сделать, чтобы лишнее в углах не пилилось ?
Как сделать, чтобы лишнее в углах не пилилось ?
-
SVP
- Мастер
- Сообщения: 6140
- Зарегистрирован: 19 дек 2012, 15:49
- Репутация: 884
- Откуда: Москва
- Контактная информация:
Re: SolidCAM
Пометил красным то, что обрабатывать НЕ надо.
-
aftaev
- Зачётный участник

- Сообщения: 34042
- Зарегистрирован: 04 апр 2010, 19:22
- Репутация: 6194
- Откуда: Казахстан.
- Контактная информация:
Re: SolidCAM
типо так
Дилетанту сложные вещи кажутся очень простыми, и только профессионал понимает насколько сложна самая простая вещь
Кто хочет - ищет возможности, кто не хочет - ищет оправдание.
Найди работу по душе и тебе не придется работать.
Кто хочет - ищет возможности, кто не хочет - ищет оправдание.
Найди работу по душе и тебе не придется работать.
- Сергей Саныч
- Мастер
- Сообщения: 9116
- Зарегистрирован: 30 май 2012, 14:20
- Репутация: 2858
- Откуда: Тюмень
- Контактная информация:
Re: SolidCAM
То есть надо задать "заготовку" нужной формы?
А если реальная заготовка - прямоугольный брусок и достаточно было бы последней операцией просто вырезать по контуру, а не превращать всё лишнее в стружку?
Почему-то операция, которая элементарно делается в шиткаме, в навороченных CAM-ах (SolidCAM, SprutCAM) вызывает вот такие проблемы.
А если реальная заготовка - прямоугольный брусок и достаточно было бы последней операцией просто вырезать по контуру, а не превращать всё лишнее в стружку?
Почему-то операция, которая элементарно делается в шиткаме, в навороченных CAM-ах (SolidCAM, SprutCAM) вызывает вот такие проблемы.
Чудес не бывает. Бывают фокусы.
-
aftaev
- Зачётный участник

- Сообщения: 34042
- Зарегистрирован: 04 апр 2010, 19:22
- Репутация: 6194
- Откуда: Казахстан.
- Контактная информация:
Re: SolidCAM
С Шии для фрезеровки не шибко знаком, но там вроде нельзя выбрать обработать от и доСергей Саныч писал(а):Почему-то операция, которая элементарно делается в шиткаме, в навороченных CAM-ах (SolidCAM, SprutCAM) вызывает вот такие проблемы.
А в навороченных САМ можно задать зону ограничения, примерно как здесь Re: SolidCAM #839
Дилетанту сложные вещи кажутся очень простыми, и только профессионал понимает насколько сложна самая простая вещь
Кто хочет - ищет возможности, кто не хочет - ищет оправдание.
Найди работу по душе и тебе не придется работать.
Кто хочет - ищет возможности, кто не хочет - ищет оправдание.
Найди работу по душе и тебе не придется работать.
-
aftaev
- Зачётный участник

- Сообщения: 34042
- Зарегистрирован: 04 апр 2010, 19:22
- Репутация: 6194
- Откуда: Казахстан.
- Контактная информация:
Re: SolidCAM
Пример работы ограничение обработки. Рисуется контур до каких границ обрабатывать. И САМ за эти границы не вылезит
Дилетанту сложные вещи кажутся очень простыми, и только профессионал понимает насколько сложна самая простая вещь
Кто хочет - ищет возможности, кто не хочет - ищет оправдание.
Найди работу по душе и тебе не придется работать.
Кто хочет - ищет возможности, кто не хочет - ищет оправдание.
Найди работу по душе и тебе не придется работать.
-
SVP
- Мастер
- Сообщения: 6140
- Зарегистрирован: 19 дек 2012, 15:49
- Репутация: 884
- Откуда: Москва
- Контактная информация:
Re: SolidCAM
Контур в общем-то не вариант - это какая-то дурь получается в смысле того, что надо зачем-то еще контуры рисовать,
а они могут быть ну очень странными и кривыми. Хотя, наверное как-то можно построить проекцию всей сборки на плоскость
в несколько кликов ?
С заготовкой намекните подробнее, если я сделаю stock круглый, то он наружу не полезет ?
Но это опять рисовать, или можно из модели получить заготовку и офсеты дать ?
(сейчас нет под рукой солида)
Наверняка где-то достаточно поставить крыжик, и "поедет как надо".
Этож обычная история, режется что-то оставшееся "выкидывается", зачем его в стружку-то ?
Вчера часа два смотрел разные ютубы... везде зарраза прямоугольные области
а они могут быть ну очень странными и кривыми. Хотя, наверное как-то можно построить проекцию всей сборки на плоскость
в несколько кликов ?
С заготовкой намекните подробнее, если я сделаю stock круглый, то он наружу не полезет ?
Но это опять рисовать, или можно из модели получить заготовку и офсеты дать ?
(сейчас нет под рукой солида)
Наверняка где-то достаточно поставить крыжик, и "поедет как надо".
Этож обычная история, режется что-то оставшееся "выкидывается", зачем его в стружку-то ?
Вчера часа два смотрел разные ютубы... везде зарраза прямоугольные области
-
aftaev
- Зачётный участник

- Сообщения: 34042
- Зарегистрирован: 04 апр 2010, 19:22
- Репутация: 6194
- Откуда: Казахстан.
- Контактная информация:
Re: SolidCAM
контур это пример возможности, а так в Re: SolidCAM #907 выбрал грань детали по которой нужно ограничить.SVP писал(а):Контур в общем-то не вариант - это какая-то дурь получается в смысле того, что надо зачем-то еще контуры рисовать,
Дилетанту сложные вещи кажутся очень простыми, и только профессионал понимает насколько сложна самая простая вещь
Кто хочет - ищет возможности, кто не хочет - ищет оправдание.
Найди работу по душе и тебе не придется работать.
Кто хочет - ищет возможности, кто не хочет - ищет оправдание.
Найди работу по душе и тебе не придется работать.
- Serg
- Мастер
- Сообщения: 21923
- Зарегистрирован: 17 апр 2012, 14:58
- Репутация: 5183
- Заслуга: c781c134843e0c1a3de9
- Настоящее имя: Сергей
- Откуда: Москва
- Контактная информация:
Re: SolidCAM
Какую-то фигню вы изобретаете... Надо просто выбрать стратегию типа "обработка по контуру" и оно вырежет круг из заготовки любой формы.
Вот так это выглядит в HSMWorks (SolidCAM нет пока):
три стратегии в порядке от центра к краям.
Вот так это выглядит в HSMWorks (SolidCAM нет пока):
три стратегии в порядке от центра к краям.
Я не Христос, рыбу не раздаю, но могу научить, как сделать удочку...
-
SVP
- Мастер
- Сообщения: 6140
- Зарегистрирован: 19 дек 2012, 15:49
- Репутация: 884
- Откуда: Москва
- Контактная информация:
Re: SolidCAM
Так проблема изначально не в этом.UAVpilot писал(а):Какую-то фигню вы изобретаете... Надо просто выбрать стратегию типа "обработка по контуру" и оно вырежет круг из заготовки любой формы.
Круг этот не круг вовсе, а тело сложной формы, т.е его надо внутри обработать по-всякому,
можно при этом вырезать снаружи, но не надо резать снаружи всё остальное (уголки).
Представьте себе, что круг это... ну не знаю, лего какой-нибудь элемент к примеру, или монета стилизованная.
Т.е. внутри круга нужна обработка различных элементов, на различной высоте, пазы, канавки итп.
3D Milling из солидкама внутри все траектории строит, и довольно неплохо для этого случая,
но зачем-то гребет всё снаружи. Попробую ввечеру контур итп.
Чтобы вырезать из листа я там чуть в соседней теме тоже маялся, но там проблемы в основном с поддержками.
В данном случае проблем именно в вырезать по контуру нету, вырежем. Проблема как не превращать в стружку
лишние 50% материала.
ЗЫ. Яб показал конкретный элемент, но тут что-то заказчик меня попросил с ним не светиться в какой-то момент.
Похоже какое-то импортозамещение. Мои извинения.
-
aftaev
- Зачётный участник

- Сообщения: 34042
- Зарегистрирован: 04 апр 2010, 19:22
- Репутация: 6194
- Откуда: Казахстан.
- Контактная информация:
Re: SolidCAM
есть совсем не понимать однакоSVP писал(а):Круг этот не круг вовсе, а тело сложной формы, т.е его надо внутри обработать по-всякому,
Мне нужно обработать круг так - чтобы получился квадрат
Дилетанту сложные вещи кажутся очень простыми, и только профессионал понимает насколько сложна самая простая вещь
Кто хочет - ищет возможности, кто не хочет - ищет оправдание.
Найди работу по душе и тебе не придется работать.
Кто хочет - ищет возможности, кто не хочет - ищет оправдание.
Найди работу по душе и тебе не придется работать.
-
SVP
- Мастер
- Сообщения: 6140
- Зарегистрирован: 19 дек 2012, 15:49
- Репутация: 884
- Откуда: Москва
- Контактная информация:
Re: SolidCAM
Объясняю еще раз:
Реальная деталь сложной некубической формы.
Она не идеально круглая, она как кусок говна, который уронили на землю с высоты 1км. "Плюха странной формы".
Да и разные детали бывают... всякие...
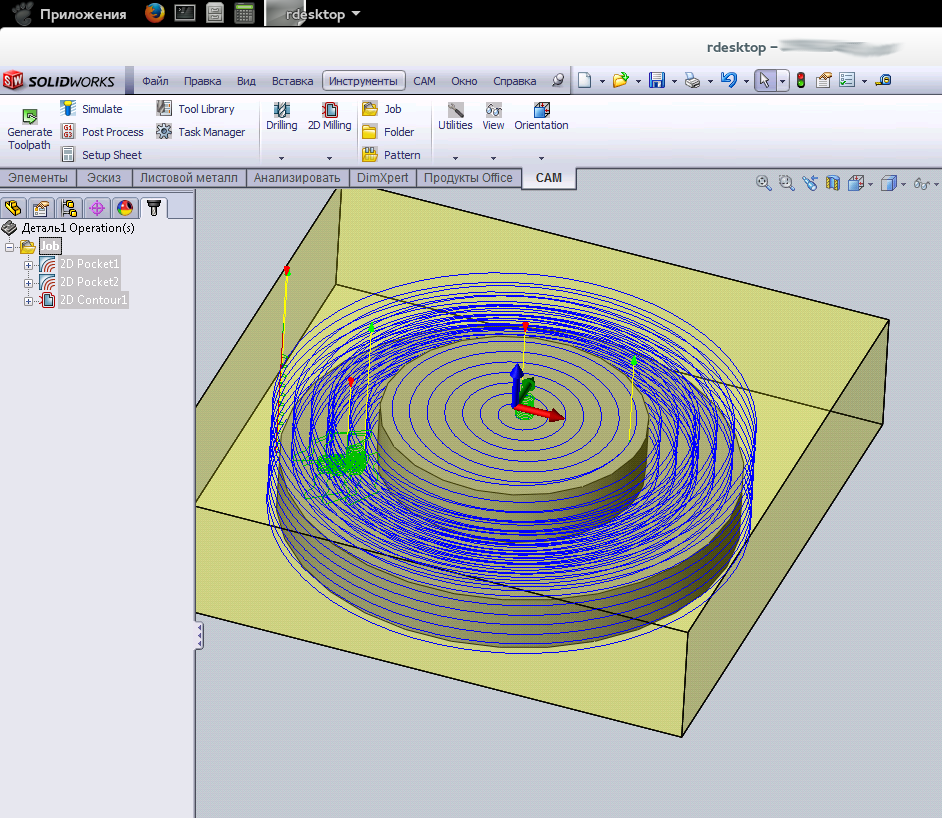
Поскольку попросили изображения, я изобразил эту деталь обычным цилиндром.
Чтобы стало очевидно то место, где я не хочу пилить...
Поскольку у цилиндра эта область (уголки) довольно большая, и проблема очевидна.
Что цилиндр можно обработать другими стратегиями вопросов не вызывает.
Хочется научиться обрабатывая 3D millingom - обрабатывать только то, что нужно,
а не научиться обрабатывать цилиндры.
Реальная деталь сложной некубической формы.
Она не идеально круглая, она как кусок говна, который уронили на землю с высоты 1км. "Плюха странной формы".
Да и разные детали бывают... всякие...
Поскольку попросили изображения, я изобразил эту деталь обычным цилиндром.
Чтобы стало очевидно то место, где я не хочу пилить...
Поскольку у цилиндра эта область (уголки) довольно большая, и проблема очевидна.
Что цилиндр можно обработать другими стратегиями вопросов не вызывает.
Хочется научиться обрабатывая 3D millingom - обрабатывать только то, что нужно,
а не научиться обрабатывать цилиндры.
- Serg
- Мастер
- Сообщения: 21923
- Зарегистрирован: 17 апр 2012, 14:58
- Репутация: 5183
- Заслуга: c781c134843e0c1a3de9
- Настоящее имя: Сергей
- Откуда: Москва
- Контактная информация:
Re: SolidCAM
Веришь, что я вместо круга смог-бы нарисовать какой-либо сложный контур? Или надо всётаки нарисовать?..SVP писал(а):Круг этот не круг вовсе, а тело сложной формы, т.е его надо внутри обработать по-всякому,
Ну так в данном случае оно вырезает по контуру не трогая края заготовки.SVP писал(а):В данном случае проблем именно в вырезать по контуру нету, вырежем. Проблема как не превращать в стружку
лишние 50% материала.
Я не Христос, рыбу не раздаю, но могу научить, как сделать удочку...
-
SVP
- Мастер
- Сообщения: 6140
- Зарегистрирован: 19 дек 2012, 15:49
- Репутация: 884
- Откуда: Москва
- Контактная информация:
Re: SolidCAM
Да понятно. Но у тебя не вполне та стратегия, она не подходит для обработки того, что у меня "внутри круга".UAVpilot писал(а): Ну так в данном случае оно вырезает по контуру не трогая края заготовки.
Мнеж надо (желательно) мою стратегию ограничить в аппетитах.
Уже понятно, что придется нарисовать контур по всей вероятности.
-
aftaev
- Зачётный участник

- Сообщения: 34042
- Зарегистрирован: 04 апр 2010, 19:22
- Репутация: 6194
- Откуда: Казахстан.
- Контактная информация:
Re: SolidCAM
есть така поговорка: лучше один раз увидеть, чем кусок говна на землю бросать с 1кмSVP писал(а):Реальная деталь сложной некубической формы.
Она не идеально круглая, она как кусок говна, который уронили на землю с высоты 1км. "Плюха странной формы".
Да и разные детали бывают... всякие...
Дилетанту сложные вещи кажутся очень простыми, и только профессионал понимает насколько сложна самая простая вещь
Кто хочет - ищет возможности, кто не хочет - ищет оправдание.
Найди работу по душе и тебе не придется работать.
Кто хочет - ищет возможности, кто не хочет - ищет оправдание.
Найди работу по душе и тебе не придется работать.
-
SVP
- Мастер
- Сообщения: 6140
- Зарегистрирован: 19 дек 2012, 15:49
- Репутация: 884
- Откуда: Москва
- Контактная информация:
Re: SolidCAM
ЗЫ. Яб показал конкретный элемент, но тут что-то заказчик меня попросил с ним не светиться в какой-то момент.
Похоже какое-то импортозамещение. Мои извинения.
aftaev писал(а): есть така поговорка: лучше один раз увидеть, чем кусок говна на землю бросать с 1км