Пожалуйста, разьясните как правильно ?!mmv писал(а):Нет, это не верно!Nikomas писал(а):с энкодера А и В на A+ и A- платы?
Вопрос ещё актуален?
Настраиваем контроллер to_pci.
-
ССыч
- Новичок
- Сообщения: 17
- Зарегистрирован: 29 сен 2018, 11:35
- Репутация: 0
- Настоящее имя: Виталий
- Контактная информация:
Re: Настраиваем контроллер to_pci.
-
Nikomas
- Мастер
- Сообщения: 721
- Зарегистрирован: 07 янв 2012, 14:31
- Репутация: 64
- Откуда: Беларусь
- Контактная информация:
Re: Настраиваем контроллер to_pci.
Актуален, но энкодер пока едет из Китая. На руках его нет.mmv писал(а):Вопрос ещё актуален?
-
ex71
- Мастер
- Сообщения: 759
- Зарегистрирован: 18 май 2019, 13:23
- Репутация: 109
- Настоящее имя: Андрей
- Контактная информация:
Re: Настраиваем контроллер to_pci.
То есть если у нас нет инверсного сигнала, то на его входе надо удерживать некое состояние?mmv писал(а):По такой схеме работать будет, но нужно тогда отпаять нагрузочные резисторы с обратной стороны платы. Те, которые 120 ом.
Тогда почему Z в воздухе - он же нахапает наводок, которые пойдут на сигнал синхронизации.
+ на +, - на -. Минуса может не быть. Но А на А, а В на В.ССыч писал(а): Пожалуйста, разьясните как правильно ?!
А и В это разные сигналы, а А+ и А- - можно сказать, что одинаковые.
Ну на плюсовую клемму (нужного выхода) подключаешь +5В (или сколько там частотник требует), а с минуса подаешь на частотник. При активации выхода эти две клеммы (+ и -) соединяются между собой.ССыч писал(а):Не понимаю как подключить выходы OUTPUT (+) (-) ко входам частотника FW/STOP и REV/STOP?
Последний раз редактировалось ex71 03 сен 2019, 23:59, всего редактировалось 1 раз.
Re: Настраиваем контроллер to_pci.
Что значит Z в воздухе?ex71 писал(а):Тогда почему Z в воздухе - он же нахапает наводок, которые пойдут на сигнал синхронизации.
Это всё как то оторвано от контекста.
Комплект плат PinCET для модернизации станков на Linuxcnc.
http://www.cnc-club.ru/forum/viewtopic. ... 16#p268407
http://www.cnc-club.ru/forum/viewtopic. ... 16#p268407
-
ex71
- Мастер
- Сообщения: 759
- Зарегистрирован: 18 май 2019, 13:23
- Репутация: 109
- Настоящее имя: Андрей
- Контактная информация:
Re: Настраиваем контроллер to_pci.
У него по схеме написано "в воздухе".mmv писал(а):Что значит Z в воздухе?ex71 писал(а):Тогда почему Z в воздухе - он же нахапает наводок, которые пойдут на сигнал синхронизации.
Это всё как то оторвано от контекста.
У меня вот все 6 контактов задействованы. А тут используют какой-та кэтайцкый энкодер с 2 контактами. То есть все остальные 4 (на плате) надо наверное землить?
Re: Настраиваем контроллер to_pci.
Покажите схему подключения этих сигналов для вашего привода из мануала.ССыч писал(а):Не понимаю как подключить выходы OUTPUT (+) (-) ко входам частотника FW/STOP и REV/STOP?
Комплект плат PinCET для модернизации станков на Linuxcnc.
http://www.cnc-club.ru/forum/viewtopic. ... 16#p268407
http://www.cnc-club.ru/forum/viewtopic. ... 16#p268407
Re: Настраиваем контроллер to_pci.
Итак вроде у многих назрел вопрос по подключению енкодеров с не дифференциальными каналами.
На данный момент у нас есть новая плата енкодеров, на которой можно ереключать вариант входа диф./не диф.
Но на предыдущей версии платы такой возможности нет.
У кого новая плата енкодеров можете выложить фото, а то просто под рукой нет.
Для того что бы енкодер работал нужно два сигнала A и B.
Для помехозащищенности используют стандарт RS-422 в котором каждый из этих сигналов разделяется на 2. Сигнал канала A преобразуется в диф. пару сигналов +A -A и передаётся по длинным проводам. На плате енкодеров этот диф. сигнал +A -A преобразуется назад в простой сигнал A.(Аналогично для канала B и Z).
Китайцы экономят, и по проводам пускают не диф. сигнал. У такой линии слабая помехозащищенность.
Итак старый вариант предполагал подключение только диф. сигналов на вход.
Что делать если плата старого образца, а нужно поставить датчик с не диф. выходом.
Варианты:
1. Купить плату нового образца.
2. Завести сигналы с енкодера(только 5 вольт) напрямую на разъём, мимо платы енкодеров.
3. Поставить сразу после енкодера микросхему DS26LS31(ту на которой китайцы экономят) что бы было всё как по науке.
4. Немного переделать плату енкодеров(нужно отпаять нагрузочные резисторы 120Ом и собрать стабилизатор уровня на 1 микросхеме)
В 836
На данный момент у нас есть новая плата енкодеров, на которой можно ереключать вариант входа диф./не диф.
Но на предыдущей версии платы такой возможности нет.
У кого новая плата енкодеров можете выложить фото, а то просто под рукой нет.
Для того что бы енкодер работал нужно два сигнала A и B.
Для помехозащищенности используют стандарт RS-422 в котором каждый из этих сигналов разделяется на 2. Сигнал канала A преобразуется в диф. пару сигналов +A -A и передаётся по длинным проводам. На плате енкодеров этот диф. сигнал +A -A преобразуется назад в простой сигнал A.(Аналогично для канала B и Z).
Китайцы экономят, и по проводам пускают не диф. сигнал. У такой линии слабая помехозащищенность.
Итак старый вариант предполагал подключение только диф. сигналов на вход.
Что делать если плата старого образца, а нужно поставить датчик с не диф. выходом.
Варианты:
1. Купить плату нового образца.
2. Завести сигналы с енкодера(только 5 вольт) напрямую на разъём, мимо платы енкодеров.
3. Поставить сразу после енкодера микросхему DS26LS31(ту на которой китайцы экономят) что бы было всё как по науке.
4. Немного переделать плату енкодеров(нужно отпаять нагрузочные резисторы 120Ом и собрать стабилизатор уровня на 1 микросхеме)
В 836
Можно попробовать подключитть A енкодера к A платы, B енкодера к B платы и 0v к Gnd. Говорят работает, но это 100% гарантии нет.ССыч писал(а):Я подключал такие к плате Encoders.
Взлетели с первого раза.
Последний раз редактировалось mmv 04 сен 2019, 00:41, всего редактировалось 1 раз.
Комплект плат PinCET для модернизации станков на Linuxcnc.
http://www.cnc-club.ru/forum/viewtopic. ... 16#p268407
http://www.cnc-club.ru/forum/viewtopic. ... 16#p268407
Re: Настраиваем контроллер to_pci.
Если не понимаете в схемотехнике, нарисуйте как хотите подключить, а мы подскажем так или нет.ССыч писал(а):Выходы платы P5 (+) и (-) на вход частотника в разьемы подачи управляющего напряжения?
По плате IO
Не понимаю как подключить выходы OUTPUT (+) (-) ко входам частотника FW/STOP и REV/STOP?
Любой выход(и P5 на плате SD) имеет контакты (+) (-) их можно рассматривать как контакты реле, но только ток может течь в одном направлении(ток должен быть постоянным и нужно соблюдать полярность), ток не более 0,5А и напряжение в выключенном состоянии не больше 40В.
Комплект плат PinCET для модернизации станков на Linuxcnc.
http://www.cnc-club.ru/forum/viewtopic. ... 16#p268407
http://www.cnc-club.ru/forum/viewtopic. ... 16#p268407
-
max73
- Мастер
- Сообщения: 352
- Зарегистрирован: 08 авг 2016, 12:41
- Репутация: 21
- Настоящее имя: Maxim
- Контактная информация:
Re: Настраиваем контроллер to_pci.
ну или хоть схему частотника из его описания. А то как бы сферический конь в вакууме получается.mmv писал(а): Если не понимаете в схемотехнике, нарисуйте как хотите подключить, а мы подскажем так или нет.
-
ССыч
- Новичок
- Сообщения: 17
- Зарегистрирован: 29 сен 2018, 11:35
- Репутация: 0
- Настоящее имя: Виталий
- Контактная информация:
Re: Настраиваем контроллер to_pci.
Да , есть со схемотехникой проблемы...max73 писал(а):ну или хоть схему частотника из его описания. А то как бы сферический конь в вакууме получается.mmv писал(а): Если не понимаете в схемотехнике, нарисуйте как хотите подключить, а мы подскажем так или нет.
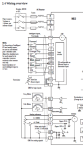
Частотник OMRON 3G3 MX2. Собственно подключение которое выношу на ваш суд , такое
Плата IO Omron
OUT1
+ => P24
- => 1
OUT2
+ => P24
- => 2
OUT3
+ => P24
- => 3/GS1
Плата STEP/DIR Omrom
P5
+ => H
- => O
Re: Настраиваем контроллер to_pci.
Ну первые три верно, но какие функции на них?
А вот это не понятно совсем:
Если это управление скоростью, то сюда нужно заводить аналоговый выход с платы.
А вот это не понятно совсем:
Что такое контакт О на приводе. Мне кажется это управление скоростью двигателя. Тогда точно не правильно.ССыч писал(а):Плата STEP/DIR Omrom
P5
+ => H
- => O
Если это управление скоростью, то сюда нужно заводить аналоговый выход с платы.
Комплект плат PinCET для модернизации станков на Linuxcnc.
http://www.cnc-club.ru/forum/viewtopic. ... 16#p268407
http://www.cnc-club.ru/forum/viewtopic. ... 16#p268407
-
ССыч
- Новичок
- Сообщения: 17
- Зарегистрирован: 29 сен 2018, 11:35
- Репутация: 0
- Настоящее имя: Виталий
- Контактная информация:
Re: Настраиваем контроллер to_pci.
А так ?mmv писал(а):Ну первые три верно, но какие функции на них?
А вот это не понятно совсем:Что такое контакт О на приводе. Мне кажется это управление скоростью двигателя. Тогда точно не правильно.ССыч писал(а):Плата STEP/DIR Omrom
P5
+ => H
- => O
Если это управление скоростью, то сюда нужно заводить аналоговый выход с платы.
-
ex71
- Мастер
- Сообщения: 759
- Зарегистрирован: 18 май 2019, 13:23
- Репутация: 109
- Настоящее имя: Андрей
- Контактная информация:
Re: Настраиваем контроллер to_pci.
а разве Р5 на SD плате не аналоговый PWM?mmv писал(а):Если это управление скоростью, то сюда нужно заводить аналоговый выход с платы.
Re: Настраиваем контроллер to_pci.
Конечно нет.ex71 писал(а):а разве Р5 на SD плате не аналоговый PWM?
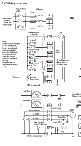
в 787 было вот это Отдельный разъём P5-выход enable.
Аналоговый выход на плате обозначен AOUT.
ССыч, в 800 посте вы прислали фото вашей платы SD.
На вашей плате не распаян аналоговый канал. Поэтому управлять вашим приводом нужно через канал step/dir.
Клеммы H и O на приводе не используются в вашем случае.
При аналоговом управлении нужно было бы подключать AOUT -> O; GND -> L.
А в вашем случае нужно почитать мануал как им управлять.
Комплект плат PinCET для модернизации станков на Linuxcnc.
http://www.cnc-club.ru/forum/viewtopic. ... 16#p268407
http://www.cnc-club.ru/forum/viewtopic. ... 16#p268407
Re: Настраиваем контроллер to_pci.
ССыч,
А какие функции будут на входах 1,2,3 привода?
А какие функции будут на входах 1,2,3 привода?
Комплект плат PinCET для модернизации станков на Linuxcnc.
http://www.cnc-club.ru/forum/viewtopic. ... 16#p268407
http://www.cnc-club.ru/forum/viewtopic. ... 16#p268407
-
ССыч
- Новичок
- Сообщения: 17
- Зарегистрирован: 29 сен 2018, 11:35
- Репутация: 0
- Настоящее имя: Виталий
- Контактная информация:
Re: Настраиваем контроллер to_pci.
Я думал FW, REV, STOP.mmv писал(а):ССыч,
А какие функции будут на входах 1,2,3 привода?
-
ex71
- Мастер
- Сообщения: 759
- Зарегистрирован: 18 май 2019, 13:23
- Репутация: 109
- Настоящее имя: Андрей
- Контактная информация:
Re: Настраиваем контроллер to_pci.
Какая максимальная разрешающая способность входов энкодера?
На шпинделе у меня стоит энкодер 1000им/об. На какой скорости перестанет считать импульсы? Какой энкодер лучше поставить? Надо для резьбы на токарнике.
На шпинделе у меня стоит энкодер 1000им/об. На какой скорости перестанет считать импульсы? Какой энкодер лучше поставить? Надо для резьбы на токарнике.
Re: Настраиваем контроллер to_pci.
С таким энкодером больше 10000 оборотов не стоит наверно. Если нужно больше будем смотреть. Возможность есть, просто не во всяких прошивках.
Комплект плат PinCET для модернизации станков на Linuxcnc.
http://www.cnc-club.ru/forum/viewtopic. ... 16#p268407
http://www.cnc-club.ru/forum/viewtopic. ... 16#p268407
-
Nikomas
- Мастер
- Сообщения: 721
- Зарегистрирован: 07 янв 2012, 14:31
- Репутация: 64
- Откуда: Беларусь
- Контактная информация:
Re: Настраиваем контроллер to_pci.
Какой комплект порекомендуете для оЧПУшивания координатно-расточного? Step/dir 3 оси + линейки. Ethernet?mmv писал(а):Возможность есть
-
Nikomas
- Мастер
- Сообщения: 721
- Зарегистрирован: 07 янв 2012, 14:31
- Репутация: 64
- Откуда: Беларусь
- Контактная информация:
Re: Настраиваем контроллер to_pci.
ИМХО будете заказывать печатные платы добавьте пожалуйста надпись с версией. Например, ver. 0,3. А то не совсем понятно, "старая" и "новая" плата это какая?