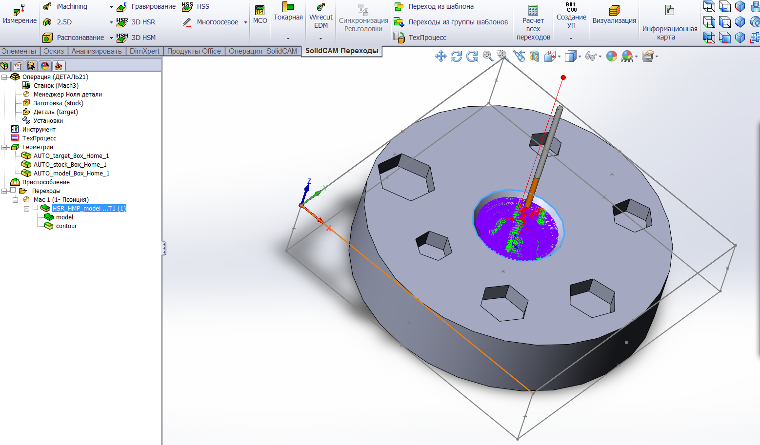
делал я как-то раз сразу по 13 деталек, сделал в солиде державку под 13 штук (выточил две, пока одна работает, на другой детальки меняем), в ней же добавил мои детальки, и сделал программу обработки только их, размер попал четко.tmtm писал(а):а в солиде как то нельзя это сделать?
еще вариант сделать в коде, использовать G54-G59, вчера говорили на похожую тему.
отбиваешь ноль на каждой детальке, и заносишь их в каждую в свою ячейку, тобишь деталька 1 в G54, деталька 2 в G55, и так далее.
а в программе, тело программы делаешь под программой, потом переключаешся между ними, и делаешь вызов основной подпрограммы
Код: Выделить всё
%
O1
G90 G17 G0 G80 G49 G40 G54
(---------- TOOL CHANGE -----------)
(TOOL 1 - DIA 6.0 - SPOT DRILL - )
G0 G90 G54 J1. (тут переключились на G54)
G43 H18 D68 G0 X21. Y0 Z50. A0. S6000 M3
M8
M98 P3 (D-DRILL) (вызов подпрограммы)
G0 G90 G55 J1. (тут уже мы в других координатах, G55)
G43 H18 D68 G0 X21. Y0. Z50. A0. S6000 M3
M98 P3 (D-DRILL) (снова вызов тойже подпрограммы)
#500 = #500 + 1
G0 Z50. M9
G91 G28 Z0. Y0. A0. M5
G65 P2 T18
G90 M30
(---- SUB PROGRAMS ----)
(============== P3 ================)
O3
(---------------)
(D-DRILL - DRILL)
(---------------)
G0 X21. Y0. Z15. A0.
G98 G81 Z10.7 R13. F460
M98 P4 (DRILL-79317999)
M99
(============== P4 ================)
O4
(-------)
(D-DRILL)
(-------)
A45.
A90.
A135.
A180.
A225.
A270.
A315.
G80
M99
(============== P2 ================)
O2
(--------------------)
(- CHANGE TOOL -)
(--------------------)
T#20
G80 G40 M9
G91 G28 Z0. M5
G90 M1
M6 T#20
M99
%
тут я еще об этом видео снял переключение координат или две операции за раз #1

