SprutCAM
- DoodleJump
- Новичок
- Сообщения: 38
- Зарегистрирован: 22 июн 2015, 11:50
- Репутация: 7
- Настоящее имя: ДВ
- Контактная информация:
Re: SprutCAM
всем добрый вечер.
снова возник вопрос:
создал черновую послойную. хочу пропылить верхнюю плоскость. вроде разобрался, чтобы обработать только ее в заготовке накинул по Z пару мм, а нижний уровень указал как верхнюю плоскость детали.
По умолчанию он мне предлагает эквидистанту а я хочу параллельными ходами, фреза позволяет. как мне объяснить ему, чтобы первый ход шел не по краю детали, а брал больше ? кол-во ходов поменьше бы сделать.
снова возник вопрос:
создал черновую послойную. хочу пропылить верхнюю плоскость. вроде разобрался, чтобы обработать только ее в заготовке накинул по Z пару мм, а нижний уровень указал как верхнюю плоскость детали.
По умолчанию он мне предлагает эквидистанту а я хочу параллельными ходами, фреза позволяет. как мне объяснить ему, чтобы первый ход шел не по краю детали, а брал больше ? кол-во ходов поменьше бы сделать.
- MX_Master
- Мастер
- Сообщения: 7490
- Зарегистрирован: 27 июн 2015, 19:45
- Репутация: 3113
- Настоящее имя: Михаил
- Откуда: Алматы
- Контактная информация:
Re: SprutCAM
Припуск сделать больше (в закладке ПАРАМЕТРЫ), шаг - меньше (закладка СТРАТЕГИЯ).
- DoodleJump
- Новичок
- Сообщения: 38
- Зарегистрирован: 22 июн 2015, 11:50
- Репутация: 7
- Настоящее имя: ДВ
- Контактная информация:
Re: SprutCAM
я попробовал шаг сделать поменьше, в итоге кол-во проходов увеличилось, начинает все равно по грани.
попробовал увеличить шаг до 80ти процентов, кажись, то, что нужно..
попробовал увеличить шаг до 80ти процентов, кажись, то, что нужно..
- MX_Master
- Мастер
- Сообщения: 7490
- Зарегистрирован: 27 июн 2015, 19:45
- Репутация: 3113
- Настоящее имя: Михаил
- Откуда: Алматы
- Контактная информация:
Re: SprutCAM
Ну раз с шагом всё ясно, остается припуск. Если в рабочем задании для операции у вас указан контур или плоскость, то в свойствах этого контура тоже есть параметр ПРИПУСК. Делаем его меньше/больше по вкусу.
- Nick
- Мастер
- Сообщения: 22776
- Зарегистрирован: 23 ноя 2009, 16:45
- Репутация: 1735
- Заслуга: Developer
- Откуда: Gatchina, Saint-Petersburg distr., Russia
- Контактная информация:
Re: SprutCAM
А как сделать обработку для зеркальной детали?
Нужно сделать одну простую и одну зеркальную деталь, как это сделать проще?
Нужно сделать одну простую и одну зеркальную деталь, как это сделать проще?
- MX_Master
- Мастер
- Сообщения: 7490
- Зарегистрирован: 27 июн 2015, 19:45
- Репутация: 3113
- Настоящее имя: Михаил
- Откуда: Алматы
- Контактная информация:
Re: SprutCAM
Если две зеркальные детали будут стоять рядом можно так: ПРЕОБРАЗОВАНИЯ -> СХЕМА КОПИРОВАНИЯ -> ОСЕВАЯ СИММЕТРИЯNick писал(а):А как сделать обработку для зеркальной детали?
Нужно сделать одну простую и одну зеркальную деталь, как это сделать проще?
А если просто нужно отзеркалить траекторию, то в главной закладке МОДЕЛИРОВАНИЕ жмем правой кнопкой на операции, выбираем ПРЕОБРАЗОВАНИЕ ТРАЕКТОРИИ, в появившемся окошке открываем закладку СИММЕТРИЯ
- Nick
- Мастер
- Сообщения: 22776
- Зарегистрирован: 23 ноя 2009, 16:45
- Репутация: 1735
- Заслуга: Developer
- Откуда: Gatchina, Saint-Petersburg distr., Russia
- Контактная информация:
Re: SprutCAM
У меня почему-то Преобразование траектории не активно....
- MX_Master
- Мастер
- Сообщения: 7490
- Зарегистрирован: 27 июн 2015, 19:45
- Репутация: 3113
- Настоящее имя: Михаил
- Откуда: Алматы
- Контактная информация:
Re: SprutCAM
Потому что траектории еще нет (: В главной закладке ТЕХНОЛОГИЯ жмём на ПУСК, чтобы её сгенерировать.Nick писал(а):У меня почему-то Преобразование траектории не активно....
- DoodleJump
- Новичок
- Сообщения: 38
- Зарегистрирован: 22 июн 2015, 11:50
- Репутация: 7
- Настоящее имя: ДВ
- Контактная информация:
Re: SprutCAM
А вот на картинке, кстати 2 способа размножения:MX_Master писал(а):Если две зеркальные детали будут стоять рядом можно так: ПРЕОБРАЗОВАНИЯ -> СХЕМА КОПИРОВАНИЯ -> ОСЕВАЯ СИММЕТРИЯ
- размножить траекторию по оси
- схема копирования.
как узнать какую применять? в каких случаях?
- MX_Master
- Мастер
- Сообщения: 7490
- Зарегистрирован: 27 июн 2015, 19:45
- Репутация: 3113
- Настоящее имя: Михаил
- Откуда: Алматы
- Контактная информация:
Re: SprutCAM
Размножить по оси - указываем параметрыDoodleJump писал(а):А вот на картинке, кстати 2 способа размножения:MX_Master писал(а):Если две зеркальные детали будут стоять рядом можно так: ПРЕОБРАЗОВАНИЯ -> СХЕМА КОПИРОВАНИЯ -> ОСЕВАЯ СИММЕТРИЯ
- размножить траекторию по оси
- схема копирования.
как узнать какую применять? в каких случаях?
Схема копирования - указываем метод
Это взаимообразные фичи
- DoodleJump
- Новичок
- Сообщения: 38
- Зарегистрирован: 22 июн 2015, 11:50
- Репутация: 7
- Настоящее имя: ДВ
- Контактная информация:
Re: SprutCAM
новый термин какой-то
"взаимообразные"
гибрид наверно от взаимозаменяемые и своеобразные
я тут решил научным тыком подействовать.
в чем то они схожи (оба эти метода). когда допустим надо размножить вдоль одной из линейных осей - то любой подходит метод.
когда надо размножить по двум осям одновременно - то схема копирования рулит.
когда 3х осевой станок, и надо размножить по кругу - то опять схема копирования.
А вот если станок с 4й осью, и надо размножить по оси A - то здесь только метод "размножить траекторию по оси".
гибрид наверно от взаимозаменяемые и своеобразные
я тут решил научным тыком подействовать.
в чем то они схожи (оба эти метода). когда допустим надо размножить вдоль одной из линейных осей - то любой подходит метод.
когда надо размножить по двум осям одновременно - то схема копирования рулит.
когда 3х осевой станок, и надо размножить по кругу - то опять схема копирования.
А вот если станок с 4й осью, и надо размножить по оси A - то здесь только метод "размножить траекторию по оси".
- MX_Master
- Мастер
- Сообщения: 7490
- Зарегистрирован: 27 июн 2015, 19:45
- Репутация: 3113
- Настоящее имя: Михаил
- Откуда: Алматы
- Контактная информация:
Re: SprutCAM
С телефона пишу )) чтоб всё это не перечислять, собрал всё в одно слово
А чё в учебнике нет про копирование?
А чё в учебнике нет про копирование?
- DoodleJump
- Новичок
- Сообщения: 38
- Зарегистрирован: 22 июн 2015, 11:50
- Репутация: 7
- Настоящее имя: ДВ
- Контактная информация:
Re: SprutCAM
про схему копирования не нашел.
про размножить по оси - мутно как-то здесь: http://www.sprut.ru/files/SprutCAM9/doc ... millop.htm
про размножить по оси - мутно как-то здесь: http://www.sprut.ru/files/SprutCAM9/doc ... millop.htm
- Nick
- Мастер
- Сообщения: 22776
- Зарегистрирован: 23 ноя 2009, 16:45
- Репутация: 1735
- Заслуга: Developer
- Откуда: Gatchina, Saint-Petersburg distr., Russia
- Контактная информация:
Re: SprutCAM
Если зеркалить через преобразование траектории, то меняется встречное / попутное фрезерование.
Можно это как-то обойти, или вручную каждый раз переделывать просчет?
ЗЫ Автоматом распихивать по разным файлам разные группы обработки было бы очень удобно.
Можно это как-то обойти, или вручную каждый раз переделывать просчет?
ЗЫ Автоматом распихивать по разным файлам разные группы обработки было бы очень удобно.
- MX_Master
- Мастер
- Сообщения: 7490
- Зарегистрирован: 27 июн 2015, 19:45
- Репутация: 3113
- Настоящее имя: Михаил
- Откуда: Алматы
- Контактная информация:
Re: SprutCAM
Стессна, меняется. Вы ж зеркалите готовую траекторию, а не контур. А чем СХЕМА КОПИРОВАНИЯ (осевая симметрия) не подходит?Nick писал(а):Если зеркалить через преобразование траектории, то меняется встречное / попутное фрезерование.
Можно это как-то обойти, или вручную каждый раз переделывать просчет?
Для некоторых задач лучше заранее отзеркалить 3D модели и 2D контуры, чтобы потом их просто указывать в рабочем задании. Помню проект, надо было отзеркалить 3D модель, на которой была текстовая гравировочка. Простой симметрией тут не обошлось. Для текста нужно было сделать поворот вокруг точки на оси симметрии.
Так что для каждой конкретной задачи - своё решение. Если покажете вашу задачу - попробуем решить.
- SacS
- Новичок
- Сообщения: 20
- Зарегистрирован: 02 апр 2015, 15:41
- Репутация: 6
- Настоящее имя: Николай
- Контактная информация:
Re: SprutCAM
Кстати, если контуры построены и отзеркалены в редакторе 2D геометрия, то ваще ни каких проблем с попутно/встречно
- Nick
- Мастер
- Сообщения: 22776
- Зарегистрирован: 23 ноя 2009, 16:45
- Репутация: 1735
- Заслуга: Developer
- Откуда: Gatchina, Saint-Petersburg distr., Russia
- Контактная информация:
Re: SprutCAM
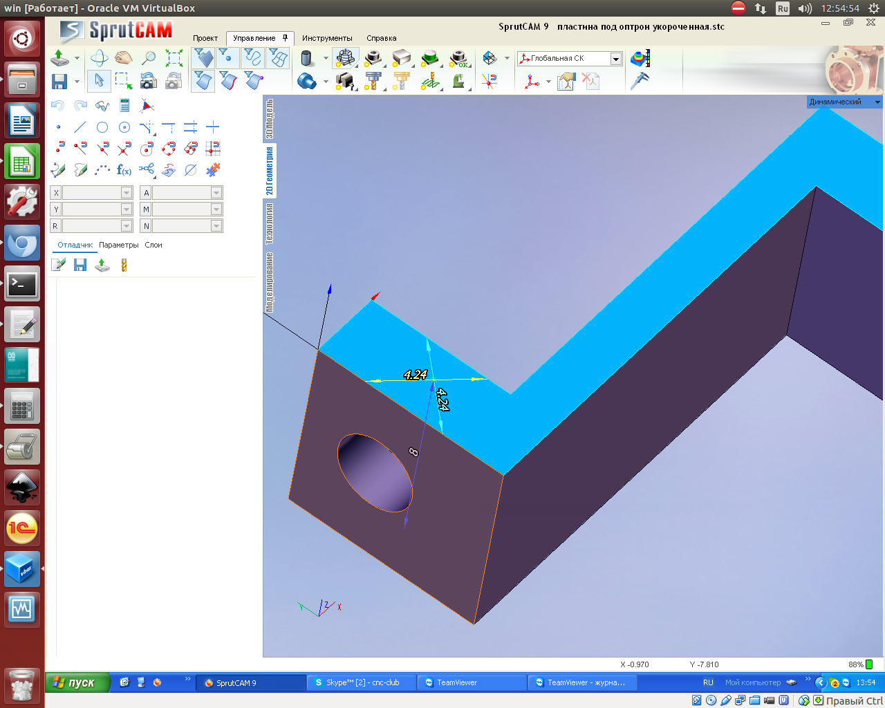
Почему может при двойном клике на поверхности рисовать размер по диагонали?
- Вложения
-
- пластина под оптрон укороченная.igs.zip
- (11.5 КБ) 345 скачиваний
-
Бармалей
- Мастер
- Сообщения: 1205
- Зарегистрирован: 14 янв 2013, 16:46
- Репутация: 144
- Контактная информация:
Re: SprutCAM
Как учесть переворот детали для второго установа? Пока нашел только экспорт в STL результатов моделирования, соот-но нужен новый проект. Но это очень, очень неудобно. Тем более спруткам при экспорте не скупится на поверхности, каждый чирк фрезы видимо экспортирует.
Может, как-то в однмо проекте можно?
И как можно привязать рабочее задание не только к поверхностям модели, но и хотя бы заготовки(не говоря о результатх обработки)???
Может, как-то в однмо проекте можно?
И как можно привязать рабочее задание не только к поверхностям модели, но и хотя бы заготовки(не говоря о результатх обработки)???
- Сергей Саныч
- Мастер
- Сообщения: 9116
- Зарегистрирован: 30 май 2012, 14:20
- Репутация: 2858
- Откуда: Тюмень
- Контактная информация:
-
Бармалей
- Мастер
- Сообщения: 1205
- Зарегистрирован: 14 янв 2013, 16:46
- Репутация: 144
- Контактная информация:
Re: SprutCAM
О, благодарю.
Привязаться кроме как к модели, я так понял, ни к чему нельзя?
А еще не подскажет ли кто, как заставить спрута ждать разгона шпинделя после его включения? Сейчас мне приходится вручную править шаблон операции, причем естественно каждый раз после удаления-добавления аналогичной это надо делать заново. Как-то намертво вписать это можно в шаблоны всех операций?
Привязаться кроме как к модели, я так понял, ни к чему нельзя?
А еще не подскажет ли кто, как заставить спрута ждать разгона шпинделя после его включения? Сейчас мне приходится вручную править шаблон операции, причем естественно каждый раз после удаления-добавления аналогичной это надо делать заново. Как-то намертво вписать это можно в шаблоны всех операций?
