А то сейчас уговорите родить новый контроллер, а он окажется не с 3" экраном, а с 2.5"...
Автономный контроллер для самодельного лазерного гравера
- Serg
- Мастер
- Сообщения: 21923
- Зарегистрирован: 17 апр 2012, 14:58
- Репутация: 5183
- Заслуга: c781c134843e0c1a3de9
- Настоящее имя: Сергей
- Откуда: Москва
- Контактная информация:
Re: Автономный контроллер для самодельного лазерного гравера
Можно ж поменять дисплей...
А то сейчас уговорите родить новый контроллер, а он окажется не с 3" экраном, а с 2.5"...
А то сейчас уговорите родить новый контроллер, а он окажется не с 3" экраном, а с 2.5"...
Я не Христос, рыбу не раздаю, но могу научить, как сделать удочку...
-
Aleksey173
- Новичок
- Сообщения: 21
- Зарегистрирован: 27 мар 2017, 08:29
- Репутация: 23
- Настоящее имя: Алексей
- Контактная информация:
Re: Автономный контроллер для самодельного лазерного гравера
Спасибо!! С конвертором разобрался ,теперь и нихром работает!!! Очень благодарен !
-
4arus
- Кандидат
- Сообщения: 69
- Зарегистрирован: 21 июл 2017, 07:21
- Репутация: 126
- Настоящее имя: Олег
- Контактная информация:
Re: Автономный контроллер для самодельного лазерного гравера
Вопрос к автору темы. Артурио, можно сделать прошивку CoreXY, есть два станка с такой кинематикой. Если прошивка на основе GRBL, может сделаете? 
- Козёл
- Мастер
- Сообщения: 252
- Зарегистрирован: 15 мар 2017, 12:07
- Репутация: 482
- Настоящее имя: Артурио
- Откуда: Бишкек
- Контактная информация:
Re: Автономный контроллер для самодельного лазерного гравера
ok, посмотрю.4arus писал(а):Артурио, можно сделать прошивку CoreXY, есть два станка с такой кинематикой. Если прошивка на основе GRBL, может сделаете?
-
4arus
- Кандидат
- Сообщения: 69
- Зарегистрирован: 21 июл 2017, 07:21
- Репутация: 126
- Настоящее имя: Олег
- Контактная информация:
Re: Автономный контроллер для самодельного лазерного гравера
Будем благодарны.Козёл писал(а):ok, посмотрю.
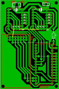
ВСЕМ! Кто скачал мою плату приношу извинения. В плате есть ошибка. Вот исправленный вариант, в первом варианте (если кто изготовил) нужно установить две перемычки. На фото желтым цветом. А так всё работает. Скоро выложу корпус под 3D принтер. Очень ждём CoreXY.
- Вложения
-
- Контроллер.zip
- (14.55 КБ) 848 скачиваний
-
sergan
- Опытный
- Сообщения: 106
- Зарегистрирован: 30 окт 2014, 16:33
- Репутация: 93
- Контактная информация:
Re: Автономный контроллер для самодельного лазерного гравера
Всех приветствую.
Сделал я этот контроллер. Хотя был момент когда я подумал что он меня сделал, а оказалось просто не правильно дисплей подключил. Вчера к станку подключал, но без лазера, а так моторами покрутить и я вам скажу с этим он справился на Ура
. Сегодня нашел карту SD на 2 гига, закинул пару УП, сделанных в конверторе автора, подключать к станку не стал, нет ни времени ни желания, подключил светодиод вместо лазера. И что я Вам скажу что этот контроллер достоин внимания. Ну это пока все что я проверил, но в принципе для меня этого достаточно.
https://www.youtube.com/watch?v=20Rcnq51nYo
Позже сделаю корпус и поделюсь с Вами, если конечно интересно.
Автору за контроллер СПАСИБО!!!
Ах да. Еще вопрос к автору.
На сайте написано:
LEFT, RIGHT, UP и DOWN используются для перемещения лазера, одиночное нажатие сдвинет лазер на 0,1 мм. Также кнопки UP и DOWN используются для изменения скорости (feed override) в пределах 50-150%, с шагом в 5%.
Как скорость можно менять этими кнопками? При нажатии происходит перемещение по оси У.
Сделал я этот контроллер. Хотя был момент когда я подумал что он меня сделал, а оказалось просто не правильно дисплей подключил. Вчера к станку подключал, но без лазера, а так моторами покрутить и я вам скажу с этим он справился на Ура
https://www.youtube.com/watch?v=20Rcnq51nYo
Позже сделаю корпус и поделюсь с Вами, если конечно интересно.
Автору за контроллер СПАСИБО!!!
Ах да. Еще вопрос к автору.
На сайте написано:
LEFT, RIGHT, UP и DOWN используются для перемещения лазера, одиночное нажатие сдвинет лазер на 0,1 мм. Также кнопки UP и DOWN используются для изменения скорости (feed override) в пределах 50-150%, с шагом в 5%.
Как скорость можно менять этими кнопками? При нажатии происходит перемещение по оси У.
-
Andrey_Pavkin
- Мастер
- Сообщения: 211
- Зарегистрирован: 09 янв 2017, 12:10
- Репутация: 293
- Настоящее имя: Andrey
- Контактная информация:
Re: Автономный контроллер для самодельного лазерного гравера
Эти кнопки работают только во время выжигания , не вручную.sergan писал(а):Также кнопки UP и DOWN используются для изменения скорости (feed override) в пределах 50-150%, с шагом в 5%.
Как скорость можно менять этими кнопками? При нажатии происходит перемещение по оси У.
-
sergan
- Опытный
- Сообщения: 106
- Зарегистрирован: 30 окт 2014, 16:33
- Репутация: 93
- Контактная информация:
Re: Автономный контроллер для самодельного лазерного гравера
Понял попробую.Andrey_Pavkin писал(а): Эти кнопки работают только во время выжигания , не вручную.
- Козёл
- Мастер
- Сообщения: 252
- Зарегистрирован: 15 мар 2017, 12:07
- Репутация: 482
- Настоящее имя: Артурио
- Откуда: Бишкек
- Контактная информация:
Re: Автономный контроллер для самодельного лазерного гравера
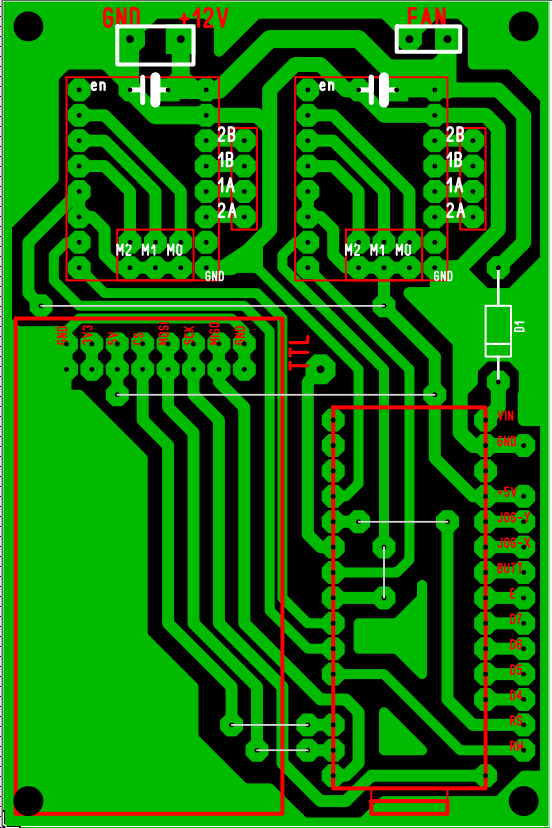
Еще один вариант платы и корпуса. Ввиду большого потребления тока дисплеем?, лучше использовать внешний источник питания на 5V. И не припаевать диод D1, или перемычку после диода.
Последний раз редактировалось Козёл 02 авг 2017, 10:07, всего редактировалось 1 раз.
- selenur
- Почётный участник

- Сообщения: 4605
- Зарегистрирован: 21 авг 2013, 19:44
- Репутация: 1622
- Настоящее имя: Сергей
- Откуда: Новый Уренгой
- Контактная информация:
Re: Автономный контроллер для самодельного лазерного гравера
Может стоит так сделать?
А кнопки вверх. вниз, влево в право, пониже?
По идее так должно быть удобнее...
По идее так должно быть удобнее...
Мой сайт: http://selenur.ru
Исходники моих программ: https://github.com/selenur
Instagram https://www.instagram.com/zheigurov/
Исходники моих программ: https://github.com/selenur
Instagram https://www.instagram.com/zheigurov/
- ArrSoft
- Мастер
- Сообщения: 424
- Зарегистрирован: 20 май 2017, 18:31
- Репутация: 235
- Настоящее имя: добродушненький
- Контактная информация:
Re: Автономный контроллер для самодельного лазерного гравера
selenur писал(а):Может стоит так сделать? А кнопки вверх. вниз, влево в право, пониже?
По идее так должно быть удобнее...
по моему мнению, так делать не стоит, если контроллер будет просто лежать на столе, то при нажимании кнопок близко к краю он будет стремится перевернуться, учитывая что это очень ходовые кнопки, это будет раздражать, расстояние от края до платы дисплея там всего 9мм.
и верхняя плата имеет такой размер будучи привязаннной к размеру основной платы , поэтому нет смысла так втискивать кнопки.
будь это двухсторонняя плата, то размер нижней платы можно было бы уменьшить, но такой вариант очень доступен для изготовления в домашних условиях.
-
Andrey_Pavkin
- Мастер
- Сообщения: 211
- Зарегистрирован: 09 янв 2017, 12:10
- Репутация: 293
- Настоящее имя: Andrey
- Контактная информация:
Re: Автономный контроллер для самодельного лазерного гравера
Первая проверка механики - https://cloud.mail.ru/public/JvVg/yLXdyKJdL , сильно не критикуйте , то что было в наличии с того и делал станок.
- lobzik
- Кандидат
- Сообщения: 53
- Зарегистрирован: 22 ноя 2012, 14:33
- Репутация: 32
- Контактная информация:
Re: Автономный контроллер для самодельного лазерного гравера
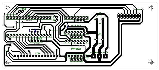
Есть еще вариант платы без ардуины, просто на атмеге 328 и adm232. Есть пару перемычек, но если кому нужно подправлю.
- Вложения
-
- pirograf.pdf
- (298.59 КБ) 611 скачиваний
- ArrSoft
- Мастер
- Сообщения: 424
- Зарегистрирован: 20 май 2017, 18:31
- Репутация: 235
- Настоящее имя: добродушненький
- Контактная информация:
Re: Автономный контроллер для самодельного лазерного гравера
если вместо перемычек устанавливающих микрошаг впаять резистор 0,8-1К то потребление тока схемой снижается
моторы, если два на одну ось соединять так:
моторы, если два на одну ось соединять так:
- lobzik
- Кандидат
- Сообщения: 53
- Зарегистрирован: 22 ноя 2012, 14:33
- Репутация: 32
- Контактная информация:
Re: Автономный контроллер для самодельного лазерного гравера
Че-то не понял, а где задается размер пикселя для нихрома, станок по показаниям дисплея настроен, а при отправки с компа рисунок меньше заданного. Junction deviation это оно?
ЗЫ Вроде разобрался, просто в редакторе картинок указывается, а что же такое Junction deviation?
ЗЫ Вроде разобрался, просто в редакторе картинок указывается, а что же такое Junction deviation?
Последний раз редактировалось lobzik 02 авг 2017, 11:55, всего редактировалось 1 раз.
-
4arus
- Кандидат
- Сообщения: 69
- Зарегистрирован: 21 июл 2017, 07:21
- Репутация: 126
- Настоящее имя: Олег
- Контактная информация:
Re: Автономный контроллер для самодельного лазерного гравера
Одна ардуинка не выдержала, сгорела.Козёл писал(а):лучше использовать внешний источник питания на 5V. И не припаевать диод D1, или перемычку после диода.
- Козёл
- Мастер
- Сообщения: 252
- Зарегистрирован: 15 мар 2017, 12:07
- Репутация: 482
- Настоящее имя: Артурио
- Откуда: Бишкек
- Контактная информация:
Re: Автономный контроллер для самодельного лазерного гравера
Да, количество точек (линий) на мм задается в графическом редакторе. JUNCTION_DEVIATION отвечает за то, как контроллер будет вести себя на поворотах. К примеру при рисовании многоугольника, как сильно нужно будет снизить скорость при переходе на следующий отрезок.lobzik писал(а):ЗЫ Вроде разобрался, просто в редакторе картинок указывается, а что же такое Junction deviation?
Но не сама же Arduino, а только AMS1117? И ни кто что-то не пишет, что эта AMS1117 сильно греется. Вот мне и не понятно, может она только у меня очень сильно греется?4arus писал(а):Одна ардуинка не выдержала, сгорела.
- ArrSoft
- Мастер
- Сообщения: 424
- Зарегистрирован: 20 май 2017, 18:31
- Репутация: 235
- Настоящее имя: добродушненький
- Контактная информация:
Re: Автономный контроллер для самодельного лазерного гравера
скорее всего сгорела потому, что, питание на ШД было более 19В.4arus писал(а):Одна ардуинка не выдержала, сгорела.Козёл писал(а):лучше использовать внешний источник питания на 5V. И не припаевать диод D1, или перемычку после диода.
Вы каким напряжением питали свой контроллер?
-
4arus
- Кандидат
- Сообщения: 69
- Зарегистрирован: 21 июл 2017, 07:21
- Репутация: 126
- Настоящее имя: Олег
- Контактная информация:
Re: Автономный контроллер для самодельного лазерного гравера
Да сгорела AMS1117 и не знаю что потянуло за собой ещё, тоже сильно греется.Козёл писал(а):AMS1117 сильно греется. Вот мне и не понятно, может она только у меня очень сильно греется?
12 вольтArrSoft писал(а):Вы каким напряжением питали свой контроллер?
Ещё один тест.
https://www.youtube.com/watch?v=K8itclSObe8