StepMaster ver.1 - Отзывы, Вопросы, Советы.
- Дрюня
- Почётный участник

- Сообщения: 2040
- Зарегистрирован: 25 ноя 2013, 00:19
- Репутация: 1504
- Настоящее имя: Андрей
- Откуда: Днепр
- Контактная информация:
Re: StepMaster - Отзывы, Вопросы, Советы.
Чего то никак не доходит до меня как правильно подключить датчики с дополнительным питанием. Датчики у меня LJ12A3-4-Z/AY PNP закрытые. Подключаю по инструкции (с питанием от платы) с резистором 1 кОм - всё работает, но датчики 3 шт по 300mA и по той же инструкции требуется дополнительный блок питания, подключаю дополнительный блок по инструкции и не работает... Когда используется дополнительное питание датчиков резисторы на входах оставлять?
Чем чревато подключение к плате 3х датчиков по 300mA без дополнительного блока?
Чем чревато подключение к плате 3х датчиков по 300mA без дополнительного блока?
- michael-yurov
- Почётный участник

- Сообщения: 11731
- Зарегистрирован: 26 июл 2012, 00:10
- Репутация: 4703
- Настоящее имя: Михаил Львович
- Откуда: Новоуральск
- Контактная информация:
Re: StepMaster - Отзывы, Вопросы, Советы.
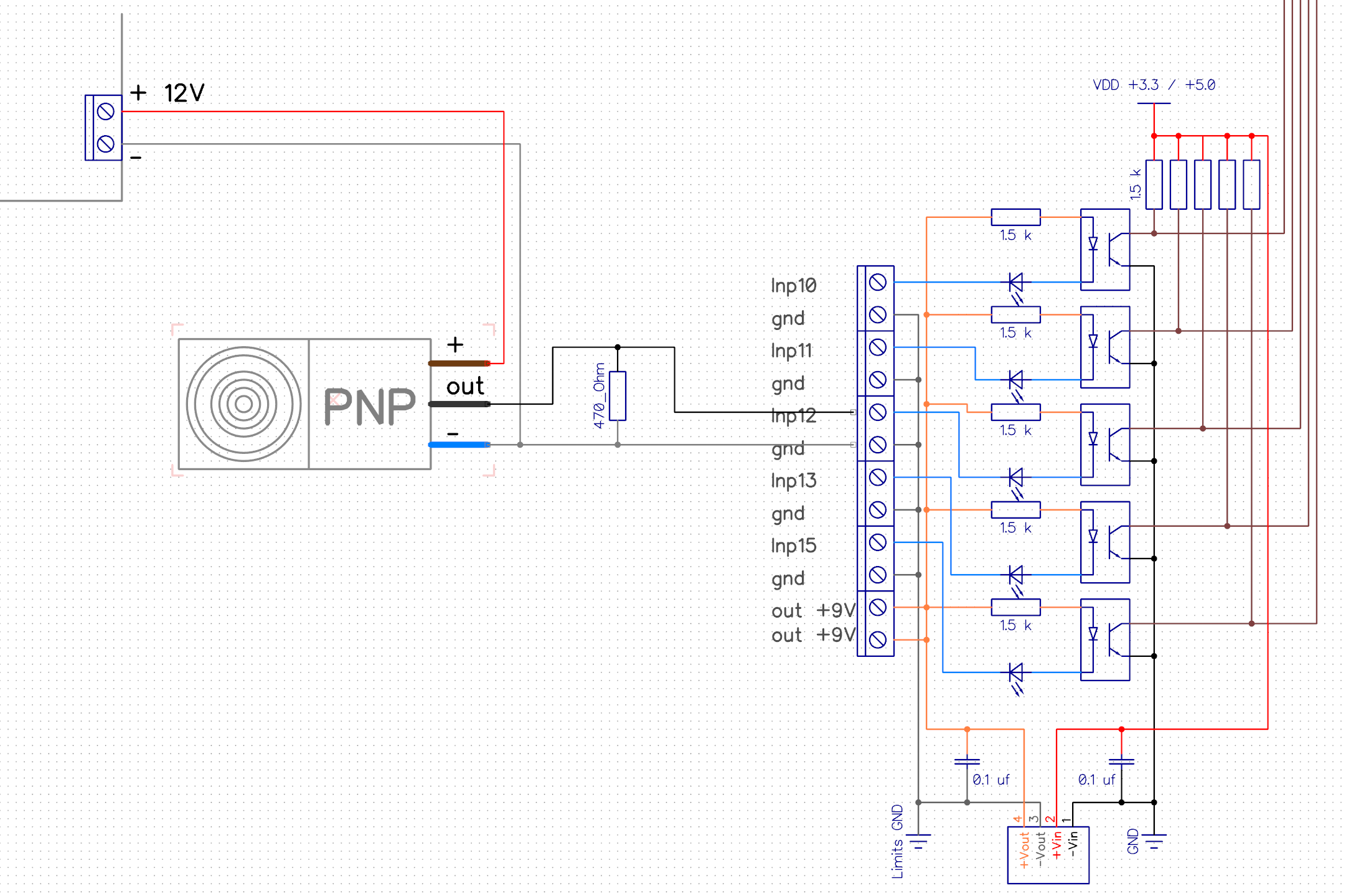
Если честно - я сам плохо представляю, как это сделать для PNP датчиков и отдельного блока питания.Дрюня писал(а):Чего то никак не доходит до меня как правильно подключить датчики с дополнительным питанием.
Вроде бы примерно так должно быть:
- michael-yurov
- Почётный участник

- Сообщения: 11731
- Зарегистрирован: 26 июл 2012, 00:10
- Репутация: 4703
- Настоящее имя: Михаил Львович
- Откуда: Новоуральск
- Контактная информация:
Re: StepMaster - Отзывы, Вопросы, Советы.
Скорее всего они потребляют намного меньше.Дрюня писал(а): но датчики 3 шт по 300mA и по той же инструкции требуется дополнительный блок питания
Но то, что они PNP и нормально замкнутые - создает высокую нагрузку на источник питания блока входов.
Проблема в том. что очень нежелательно этот дополнительный блок питания использовать для питания еще чего-то кроме датчиков.
Скорее всего будет нормально работать.Дрюня писал(а):Чем чревато подключение к плате 3х датчиков по 300mA без дополнительного блока?
Три датчика с резисторами в 1 кОм будут потреблять немного больше 30 мА.
Источник тока блока входов рассчитан на 100 мА.
- Дрюня
- Почётный участник

- Сообщения: 2040
- Зарегистрирован: 25 ноя 2013, 00:19
- Репутация: 1504
- Настоящее имя: Андрей
- Откуда: Днепр
- Контактная информация:
Re: StepMaster - Отзывы, Вопросы, Советы.
При подключении моего датчика от питания платы (с резистором) диод на плате не горит, а при приближении металла к датчику диод загорается - срабатывает вход как положено. Подключал внешний источник как на схемке выше - диод горит постоянно и датчик не реагирует на металл.
Может это потому, что у меня GND блока входов связан с общей землей всего станка
(для контактного датчика PROBE).
В общем буду подключать с диодом от питания платы и немного понаблюдаю за температурой источником тока блока входов.
Может это потому, что у меня GND блока входов связан с общей землей всего станка
В общем буду подключать с диодом от питания платы и немного понаблюдаю за температурой источником тока блока входов.
- michael-yurov
- Почётный участник

- Сообщения: 11731
- Зарегистрирован: 26 июл 2012, 00:10
- Репутация: 4703
- Настоящее имя: Михаил Львович
- Откуда: Новоуральск
- Контактная информация:
Re: StepMaster - Отзывы, Вопросы, Советы.
А питание на датчик точно подается? Напряжение достаточное? Если напряжение меньше 10 В, то работать схема не будет.Дрюня писал(а):Подключал внешний источник как на схемке выше - диод горит постоянно и датчик не реагирует на металл.
Ну и что! К этому блоку питания ведь ничего больше не подключено? Так что цепь (датчик с блоком питания) ни с чем больше не связана, и никакого отношения к корпусу станка не имеет.Дрюня писал(а):Может это потому, что у меня GND блока входов связан с общей землей всего станка (для контактного датчика PROBE).
С каким диодом?, от какого питания платы?Дрюня писал(а):В общем буду подключать с диодом от питания платы и немного понаблюдаю за температурой источником тока блока входов.
- Дрюня
- Почётный участник

- Сообщения: 2040
- Зарегистрирован: 25 ноя 2013, 00:19
- Репутация: 1504
- Настоящее имя: Андрей
- Откуда: Днепр
- Контактная информация:
Re: StepMaster - Отзывы, Вопросы, Советы.
Я перепутал - с резистором 1 кОм и питанием возле блока входов.michael-yurov писал(а): С каким диодом?, от какого питания платы?
- michael-yurov
- Почётный участник

- Сообщения: 11731
- Зарегистрирован: 26 июл 2012, 00:10
- Репутация: 4703
- Настоящее имя: Михаил Львович
- Откуда: Новоуральск
- Контактная информация:
- Дрюня
- Почётный участник

- Сообщения: 2040
- Зарегистрирован: 25 ноя 2013, 00:19
- Репутация: 1504
- Настоящее имя: Андрей
- Откуда: Днепр
- Контактная информация:
Re: StepMaster - Отзывы, Вопросы, Советы.
Денёк поработал - датчики PNP закрытого типа с резистором (по инструкции) и питанием от клемы блока входов работают нормально. На плате ничего сильнее 30 С° не греется (разве, что светодиоды).
Возможно стоит внести в инструкцию по подключению датчиков разъяснение для таких чайников как я:
И ещё вопросик не совсем по плате: Замена HDD в компьютере с Mach3 на SSD существенно улучшит общую картину работы станка или нет?
Возможно стоит внести в инструкцию по подключению датчиков разъяснение для таких чайников как я:
На плате что то может издавать звуковой сигнал? Иногда при включении что то пикает, и это не динамик материнки компа.michael-yurov писал(а): Скорее всего будет нормально работать.
Три датчика (300mA) с резисторами в 1 кОм будут потреблять немного больше 30 мА.
Источник тока блока входов рассчитан на 100 мА.
И ещё вопросик не совсем по плате: Замена HDD в компьютере с Mach3 на SSD существенно улучшит общую картину работы станка или нет?
- michael-yurov
- Почётный участник

- Сообщения: 11731
- Зарегистрирован: 26 июл 2012, 00:10
- Репутация: 4703
- Настоящее имя: Михаил Львович
- Откуда: Новоуральск
- Контактная информация:
Re: StepMaster - Отзывы, Вопросы, Советы.
Такую рекомендацию добавить не могу, т.к. все датчики разные, а плата, вообще, рассчитана на подключение NPN датчиков.Дрюня писал(а):Возможно стоит внести в инструкцию по подключению датчиков разъяснение для таких чайников как я:
300 мА в описании твоих датчиков - это их нагрузочная способность, а не потребляемый ток.
Сколько они реально потребляют - я не знаю.
В документации к плате написано, что допускается до 75 мА общей нагрузки.
Может пищать индуктивность регулятора напряжения при зарядке конденсаторов платы. Или реле, если они включаются при подаче питания.Дрюня писал(а):На плате что то может издавать звуковой сигнал? Иногда при включении что то пикает, и это не динамик материнки компа.
Нет, не существенно.Дрюня писал(а):И ещё вопросик не совсем по плате: Замена HDD в компьютере с Mach3 на SSD существенно улучшит общую картину работы станка или нет?
Только если это является узким местом (недостаточный объем оперативной памяти, или на компьютер установлены программы, одновременно работающие со станком, вроде антивируса и т.п.)
- vovan
- Кандидат
- Сообщения: 49
- Зарегистрирован: 06 апр 2015, 15:01
- Репутация: -42
- Настоящее имя: Valdemar Zabanist
Re: StepMaster - Отзывы, Вопросы, Советы.
по опыту, на синей плате Ncstudio, где на выходе SN7407, под TTL логику лучше использовать нагрузочный резистор номиналом 150 ом, а выходы для шпинделя инвертировать простенькой схемой с одним транзистором и двумя резисторами,michael-yurov писал(а):Правда я поставил резисторы на 470 Ом, а не на 1 кОм, но это особой роли не играет.
-
пум-пурум
- Мастер
- Сообщения: 374
- Зарегистрирован: 11 фев 2015, 21:59
- Репутация: 12
- Настоящее имя: слава
- Откуда: Тула
- Контактная информация:
Re: StepMaster - Отзывы, Вопросы, Советы.
день добрый michael-yurov. карты ещё не появились в продаже!?
- michael-yurov
- Почётный участник

- Сообщения: 11731
- Зарегистрирован: 26 июл 2012, 00:10
- Репутация: 4703
- Настоящее имя: Михаил Львович
- Откуда: Новоуральск
- Контактная информация:
Re: StepMaster - Отзывы, Вопросы, Советы.
К сожалению нет.пум-пурум писал(а):день добрый michael-yurov. карты ещё не появились в продаже!?
Только сейчас заказываю партию комплектующих.
Еще недели три ползти будут до меня.
Со своей стороны стараюсь решить вопрос как можно быстрее не повышая итоговую цену.
- Дрюня
- Почётный участник

- Сообщения: 2040
- Зарегистрирован: 25 ноя 2013, 00:19
- Репутация: 1504
- Настоящее имя: Андрей
- Откуда: Днепр
- Контактная информация:
Re: StepMaster - Отзывы, Вопросы, Советы.
Миша, давай быстрее делай платы - я те две которые брал для клиента прихватизировал себе - теперь и клиенту что то нужно предложить 
- michael-yurov
- Почётный участник

- Сообщения: 11731
- Зарегистрирован: 26 июл 2012, 00:10
- Репутация: 4703
- Настоящее имя: Михаил Львович
- Откуда: Новоуральск
- Контактная информация:
Re: StepMaster - Отзывы, Вопросы, Советы.
А зачем тебе две?Дрюня писал(а):Миша, давай быстрее делай платы - я те две которые брал для клиента прихватизировал себе - теперь и клиенту что то нужно предложить
- Дрюня
- Почётный участник

- Сообщения: 2040
- Зарегистрирован: 25 ноя 2013, 00:19
- Репутация: 1504
- Настоящее имя: Андрей
- Откуда: Днепр
- Контактная информация:
Re: StepMaster - Отзывы, Вопросы, Советы.
Одну поставил на существующий свой станок, а вторую отложил для следующего, который начну строить со дня на день.michael-yurov писал(а): А зачем тебе две?
- michael-yurov
- Почётный участник

- Сообщения: 11731
- Зарегистрирован: 26 июл 2012, 00:10
- Репутация: 4703
- Настоящее имя: Михаил Львович
- Откуда: Новоуральск
- Контактная информация:
Re: StepMaster - Отзывы, Вопросы, Советы.
Наконец-то комплектующие для следующей партии приползли в Россию. Завтра - послезавтра уже поедут из Красноярска в Екатеринбург, где я их и получу.
Так что тем кто ждет - на следующей неделе будут готовые платы.
Так что тем кто ждет - на следующей неделе будут готовые платы.
- michael-yurov
- Почётный участник

- Сообщения: 11731
- Зарегистрирован: 26 июл 2012, 00:10
- Репутация: 4703
- Настоящее имя: Михаил Львович
- Откуда: Новоуральск
- Контактная информация:
Re: StepMaster - Отзывы, Вопросы, Советы.
Вчера получил комплектующие. Почти все, что нужно - пришло. Несколько деталек придется купить в Екатеринбрге.
Начал собирать платы. Через пару дней закончу. Т.е. примерно во вторник-среду начну отправить тем, кто ожидал.
Начал собирать платы. Через пару дней закончу. Т.е. примерно во вторник-среду начну отправить тем, кто ожидал.
- michael-yurov
- Почётный участник

- Сообщения: 11731
- Зарегистрирован: 26 июл 2012, 00:10
- Репутация: 4703
- Настоящее имя: Михаил Львович
- Откуда: Новоуральск
- Контактная информация:
Re: StepMaster - Отзывы, Вопросы, Советы.
К сожалению, плат в этот раз не много. Чтобы предотвратить оплату без возможности отправки - по мере продажи буду корректировать данное сообщение.
На данный момент (15.07.2015) платы StepMaster закончились.
Следующая партия (уже побольше) скорее всего будет только в конце сентября.
- michael-yurov
- Почётный участник

- Сообщения: 11731
- Зарегистрирован: 26 июл 2012, 00:10
- Репутация: 4703
- Настоящее имя: Михаил Львович
- Откуда: Новоуральск
- Контактная информация:
Re: StepMaster - Отзывы, Вопросы, Советы.
Небольшая партия после тестирования:
Отправить сегодня не успел. Прошу извинить ожидающих. Постараюсь успеть завтра до того, как почтовая машина повезет посылки в сортировочный центр.
Даже простейшая операция раскладывания LPT кабелей по пакетикам заняла около получаса.
Даже простейшая операция раскладывания LPT кабелей по пакетикам заняла около получаса.
- 3aBDB
- Кандидат
- Сообщения: 84
- Зарегистрирован: 13 дек 2013, 11:11
- Репутация: 3
- Настоящее имя: ВИКТОР
- Откуда: Чебоксары
- Контактная информация:
Re: StepMaster - Отзывы, Вопросы, Советы.
где нужно выбирать активный фронт ? в настройках драйвера EM705 есть такая настройка ! там какой лучшее выставить ?michael-yurov писал(а):На плате степмастера установил умножение 4X, средний режим фильтрации и диапазон частот до 280 кГц.
Активный фронт правильнее, наверное, выбрать спадающий, но и с нарастающим должно корректно работать с синей платой.
(синяя плата нц)