В инструкции я написал, что нельзя. Но если уверен, что это не создаст никаких проблем - я запретить не могу. Вообще - вполне возможны варианты при которых такое подключение допустимо, но я не могу об этом знать.Vasia_Pupkin писал(а):1. Можно ли для питания StepMaster(12в) использовать тот же блок питания(стандартный от ПК) от которого запитана материнская плата? Либо нужно обязательно использовать отдельный блок питания?
Причина то никак не в потребляемой мощности, а замкнутых через высокоомные линии петлях связи по постоянному напряжению.
Даже если бы к этому блоку питания ничего другого не было подключено - все равно его корпус соединен с нолевым проводом, и, наверняка, к чему-то прикручен.
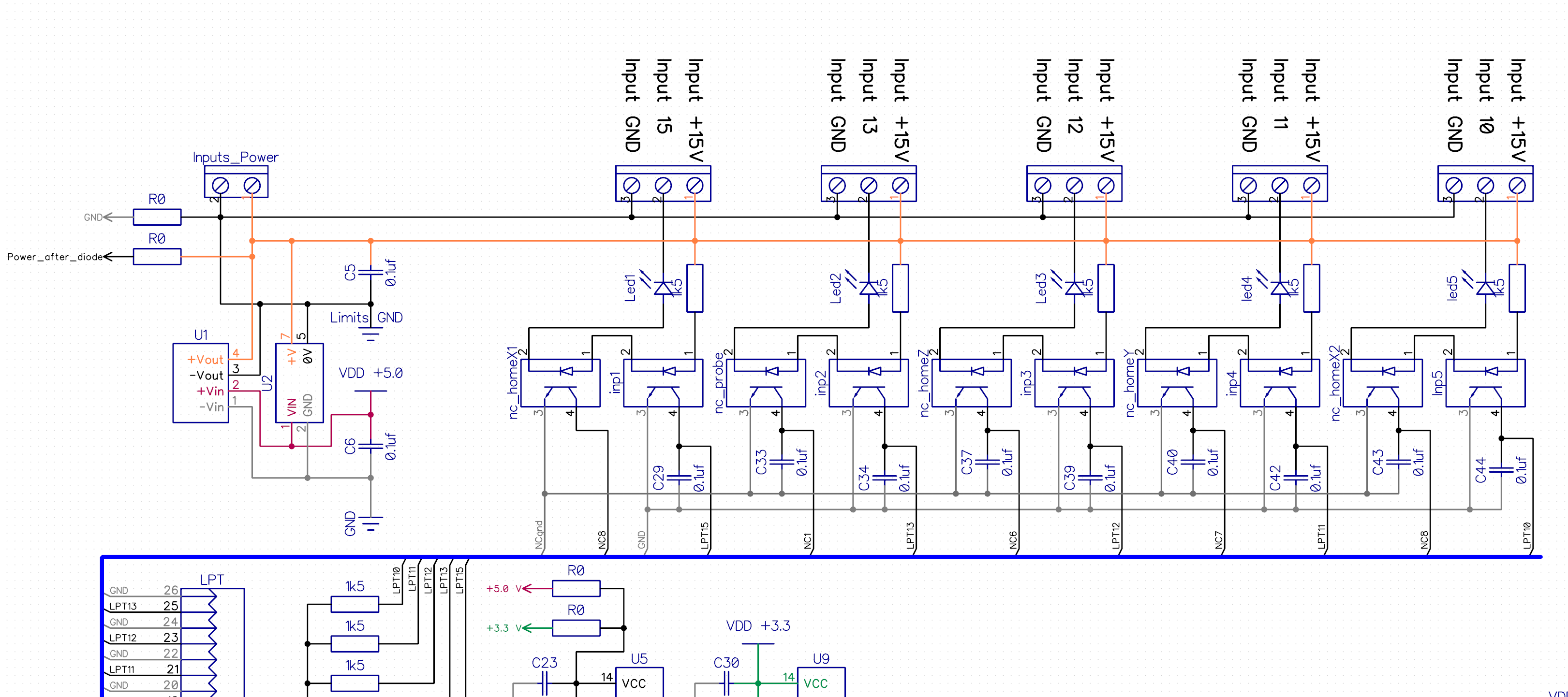
Можно подключить на один вход, но придется искать базы X Y Z по очереди.Vasia_Pupkin писал(а):2. Возможно ли подключение трех индуктивных датчиков (limitX,Y,Z) на один вход? Мы приобрели у verser датчик высоты инструмента и центроискатель, хотелось бы их подключить на разные входы, поэтому и задумались о подключении всех трех лимитов на один вход. Не нужно ли отдельного питания на концевые датчики?
Соединять цепь входов датчиков с питанием платы категорически нельзя!Vasia_Pupkin писал(а):3. И так же вопрос по питанию датчика высоты инструмента и центроискателя, можно ли использовать питание(5в) от того же блока питания (стандартный от ПК) от которого запитана материнская плата?
Если бы было можно - я бы не стал ставить оптопары и дорогой преобразователь питания, а взял бы питание для датчиков непосредственно с платы.
Даже китайцы не соединяют питание входов с питанием платы. Уж они то не упустили бы такую возможность, если бы так можно было.
