Управление частотником через modbus.

Обсуждение установки, настройки и использования LinuxCNC. Вопросы по Gкоду.
pkasy
Мастер
Сообщения: 1139
Зарегистрирован: 15 мар 2013, 09:39
Репутация: 45
Откуда: Владивосток

Re: Управление частотником через modbus.

Сообщение pkasy »

так и есть, уже переписал половину программы.
остается выяснить, какие конкретно пины лснс использует для управления и какие только для информации.
pkasy
Мастер
Сообщения: 1139
Зарегистрирован: 15 мар 2013, 09:39
Репутация: 45
Откуда: Владивосток

Re: Управление частотником через modbus.

Сообщение pkasy »

непонятно, что такое RoTT, STATUS_Tmp, STATUS_Cont
DCV = S04, тогда что такое ACV?
куда отнести все эти параметры?

у меня есть только эти в разделе монитор
S00 Setting Frequency current inverter real setting frequency Hz - N
S01 Real Frequency current inverter real output frequency Hz - N
S02 Motor real Current Valid value of motor actual current A - N
S03 Percentage of Motor The percentage of actual motor curr - % - N
Current ent and rated current
S04 DC Bus Voltage Detection value of DC bus voltage V - N
S05 The Output Voltage The real output voltage V - N
S06 Motor Real Speed Motor real running speed - - N
pkasy
Мастер
Сообщения: 1139
Зарегистрирован: 15 мар 2013, 09:39
Репутация: 45
Откуда: Владивосток

Re: Управление частотником через modbus.

Сообщение pkasy »

победил.
стартует, задается скорость, крутит, тормозит.
ну, не все красиво показывает, но это потом, при появлении желания доделаю.
Аватара пользователя
Сергей Саныч
Мастер
Сообщения: 9116
Зарегистрирован: 30 май 2012, 14:20
Репутация: 2858
Откуда: Тюмень
Контактная информация:

Re: Управление частотником через modbus.

Сообщение Сергей Саныч »

Почти все запустил, но остался один момент.
Как добиться, чтобы после включения шпинделя G-код продолжал выполняться не сразу, а после фактического набора скорости? Так понимаю, что нужно в программе работы с частотником вывести соответствующий битовый пин, который будет принимать значение true при достижении заданной частоты. Это не сложно. А дальше куда его втыкать? Чтобы придержать программу?
Чудес не бывает. Бывают фокусы.
nik1
Мастер
Сообщения: 8408
Зарегистрирован: 02 окт 2012, 07:37
Репутация: 3629
Откуда: Красногорск
Контактная информация:

Re: Управление частотником через modbus.

Сообщение nik1 »

Теоритически можно добавить в постпроцессор паузу для набора оборотов
Ну или наверное должно в емс это задаваться
У мну через плс это делается
nkp
Мастер
Сообщения: 8340
Зарегистрирован: 28 ноя 2011, 00:25
Репутация: 1589
Контактная информация:

Re: Управление частотником через modbus.

Сообщение nkp »

Serg-tmn писал(а):Почти все запустил, но остался один момент.
motion.spindle-at-speed (bit, in) Движение будет приостановлено до тех пор пока этот пин не станет TRUE, при следующих условиях: перед первым движением с подачей, после каждого запуска шпинделя или изменения скорости; и если в режиме CSS (constans surface speed - постоянной скорости поверхности), при каждом переходе с быстрого перемещения на подачу. Этот ввод может быть использован для того, чтобы убедиться, что шпиндель разогнан до нужной скорости перед началом обработки или что шпиндель токарного станка в режиме CSS замедлился после перехода с обработки большого диаметра до маленького к следующему заходу на большом диаметре обработки. Многие VFD (variable speed drive - двигатели с переменной скоростью) имеют вывод "at spped" (на нужной скорости). В противном случае, просто генерировать этот сигнал при помощи HAL компонента, сравнивая запрошенную и текущие скорости.
http://cnc-club.ru/forum/viewtopic.php? ... 0&start=20
Аватара пользователя
Сергей Саныч
Мастер
Сообщения: 9116
Зарегистрирован: 30 май 2012, 14:20
Репутация: 2858
Откуда: Тюмень
Контактная информация:

Re: Управление частотником через modbus.

Сообщение Сергей Саныч »

nkp писал(а):motion.spindle-at-speed
О! Спасибо, похоже, это именно то, что нужно! :good:
PS: Прописал - заработало!
Чудес не бывает. Бывают фокусы.
pkasy
Мастер
Сообщения: 1139
Зарегистрирован: 15 мар 2013, 09:39
Репутация: 45
Откуда: Владивосток

Re: Управление частотником через modbus.

Сообщение pkasy »

Serg-tmn писал(а):PS: Прописал - заработало!
а как прописал?
как вообще сделать доступными пины в своей программе?
Аватара пользователя
Сергей Саныч
Мастер
Сообщения: 9116
Зарегистрирован: 30 май 2012, 14:20
Репутация: 2858
Откуда: Тюмень
Контактная информация:

Re: Управление частотником через modbus.

Сообщение Сергей Саныч »

pkasy писал(а):а как прописал?
как вообще сделать доступными пины в своей программе?
Конкретно для этого пина так:

Код: Выделить всё

#include "hal.h"


char *modname = "n700e_vfd";
retval = hal_pin_bit_newf(HAL_OUT, &(haldata->spindle_at_speed), hal_comp_id, "%s.spindle-at-speed", modname); 
	if (retval!=0) goto out_closeHAL;
Таким образом делаем битовую переменную haldata->spindle_at_speed доступной как выходной пин n700e_vfd.spindle-at-speed
Чудес не бывает. Бывают фокусы.
pkasy
Мастер
Сообщения: 1139
Зарегистрирован: 15 мар 2013, 09:39
Репутация: 45
Откуда: Владивосток

Re: Управление частотником через modbus.

Сообщение pkasy »

спасибо
pkasy
Мастер
Сообщения: 1139
Зарегистрирован: 15 мар 2013, 09:39
Репутация: 45
Откуда: Владивосток

Re: Управление частотником через modbus.

Сообщение pkasy »

ладно. даже я победил частотник. хотя тормозил дольше всех. теперь ими проще торговать. так как управлять ими я уже научился. тьфу-тьфу-тьфу.
с фрезером теперь понятно.
теперь хочу поставить частотник на токарку, чтобы обеспечит постоянную скорость реза.
Вложения
Screenshot-1.png (5710 просмотров) <a class='original' href='./download/file.php?id=13567&sid=e7c57021886e644f98b6cbe7cd14b99d&mode=view' target=_blank>Загрузить оригинал (35.19 КБ)</a>
Аватара пользователя
Сергей Саныч
Мастер
Сообщения: 9116
Зарегистрирован: 30 май 2012, 14:20
Репутация: 2858
Откуда: Тюмень
Контактная информация:

Re: Управление частотником через modbus.

Сообщение Сергей Саныч »

Победил и я свой N700E
BF20VFD.png (5699 просмотров) <a class='original' href='./download/file.php?id=13569&sid=e7c57021886e644f98b6cbe7cd14b99d&mode=view' target=_blank>Загрузить оригинал (104.45 КБ)</a>
Выкладываю файлы, может сгодится кому.
Исправлен ряд багов, введена задержка обработки на разгон шпинделя.
Вложения
bf20vfd.zip
(29.53 КБ) 738 скачиваний
Чудес не бывает. Бывают фокусы.
pkasy
Мастер
Сообщения: 1139
Зарегистрирован: 15 мар 2013, 09:39
Репутация: 45
Откуда: Владивосток

Re: Управление частотником через modbus.

Сообщение pkasy »

Serg-tmn писал(а):введена задержка обработки на разгон шпинделя
а это зачем? а "направление" - это что? если вращения, то у меня такого нет, все фрезу в одну сторону заточены :)
про время наработки ты правильно придумал, я ночью думал тоже об этом.
вообще о том, какие параметры интересны оператору и какие инженеру.
оператор, наверное, будет смотреть только на ток и обороты.
а инженеру или хозяину/владельцу интересно, сколько уже наработал шпиндель. и сколько жрет :)
Аватара пользователя
elephant007
Мастер
Сообщения: 857
Зарегистрирован: 18 ноя 2012, 13:12
Репутация: 332
Откуда: Сибирь, Томск
Контактная информация:

Re: Управление частотником через modbus.

Сообщение elephant007 »

Serg-tmn писал(а):Победил и я свой N700E
Скажи, пожалуйста, добрый человек, ты для своего N700E покупал переходную панель на морду для цепляния шнурка RS485 или есть другой хитрый способ зацепить этот частотник?
Принципиально есть разница, каким образом заводить RS485 в комп? Любой переходник пойдет? В смысле RS232->RS485, USB_>RS485?
Аватара пользователя
Сергей Саныч
Мастер
Сообщения: 9116
Зарегистрирован: 30 май 2012, 14:20
Репутация: 2858
Откуда: Тюмень
Контактная информация:

Re: Управление частотником через modbus.

Сообщение Сергей Саныч »

pkasy писал(а):а "направление" - это что?
Направление вращения, здесь отладочный параметр. А крутить в обратную сторону (по М4) иногда нужно, даже если все фрезы и сверла "правильные".
Задержка на разгон - исключительно полезная вещь. Не дает станку двигаться в режиме рабочего хода, пока не достигнуты заданные обороты шпинделя (точнее, частота). я задал допустимое отклонение +-5% - на всякий случай.
Иначе бы пришлось как-то втыкать в G-код паузы после включения шпинделя. А так - одной заботой меньше :)
Чудес не бывает. Бывают фокусы.
pkasy
Мастер
Сообщения: 1139
Зарегистрирован: 15 мар 2013, 09:39
Репутация: 45
Откуда: Владивосток

Re: Управление частотником через modbus.

Сообщение pkasy »

подожди секунду, а не для этих же целей есть пин?
и никто никуда не едет, пока он не станет в единицу, хоть час пройдет.
или я что то не понимаю?
Аватара пользователя
Сергей Саныч
Мастер
Сообщения: 9116
Зарегистрирован: 30 май 2012, 14:20
Репутация: 2858
Откуда: Тюмень
Контактная информация:

Re: Управление частотником через modbus.

Сообщение Сергей Саныч »

elephant007 писал(а):ты для своего N700E покупал переходную панель на морду для цепляния шнурка RS485 или есть другой хитрый способ зацепить этот частотник?
Панель покупал. Зацепить, наверно, можно - никаких "мозгов" на этой панели нет - только гальваническая развязка и приемопередатчик RS485. То есть можно соорудить что-нибудь самодельное.
Чудес не бывает. Бывают фокусы.
Аватара пользователя
Сергей Саныч
Мастер
Сообщения: 9116
Зарегистрирован: 30 май 2012, 14:20
Репутация: 2858
Откуда: Тюмень
Контактная информация:

Re: Управление частотником через modbus.

Сообщение Сергей Саныч »

pkasy писал(а):подожди секунду, а не для этих же целей есть пин?
и никто никуда не едет, пока он не станет в единицу, хоть час пройдет.
или я что то не понимаю?
Так я его и задействовал. В исходной программе он не использовался.
Чудес не бывает. Бывают фокусы.
Аватара пользователя
elephant007
Мастер
Сообщения: 857
Зарегистрирован: 18 ноя 2012, 13:12
Репутация: 332
Откуда: Сибирь, Томск
Контактная информация:

Re: Управление частотником через modbus.

Сообщение elephant007 »

Serg-tmn писал(а):
elephant007 писал(а):ты для своего N700E покупал переходную панель на морду для цепляния шнурка RS485 или есть другой хитрый способ зацепить этот частотник?
Панель покупал. Зацепить, наверно, можно - никаких "мозгов" на этой панели нет - только гальваническая развязка и приемопередатчик RS485. То есть можно соорудить что-нибудь самодельное.
там шнурок какой-то фирменный нужен, или можно собрать на коленке?
А преобразователь в RS-485 - любой?
Аватара пользователя
Сергей Саныч
Мастер
Сообщения: 9116
Зарегистрирован: 30 май 2012, 14:20
Репутация: 2858
Откуда: Тюмень
Контактная информация:

Re: Управление частотником через modbus.

Сообщение Сергей Саныч »

elephant007 писал(а):там шнурок какой-то фирменный нужен, или можно собрать на коленке?
Для переходной панели? Разъем - обычный сетевой коннектор RJ-45. Контакты -
3 - RS485(A)
6 - RS485(B)
8 - GND
elephant007 писал(а):А преобразователь в RS-485 - любой?
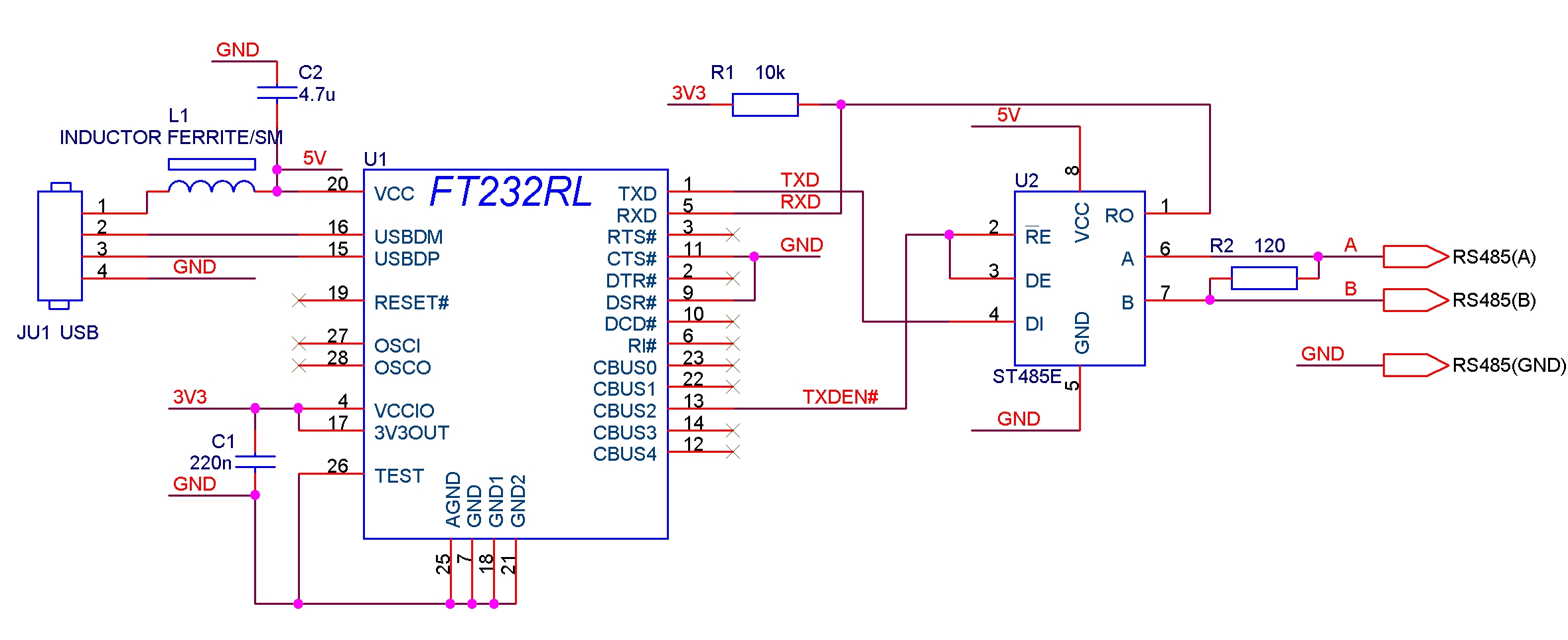
Думаю, любой. Единственно, что может потребоваться подкорректировать программу, если преобразователь не обеспечивает подавления собственного сигнала. я использую самодельный конвертор USB-RS485
USB2RS485.jpg (5672 просмотра) <a class='original' href='./download/file.php?id=13572&sid=e7c57021886e644f98b6cbe7cd14b99d&mode=view' target=_blank>Загрузить оригинал (471.9 КБ)</a>
В нем обеспечивается аппаратное переключение направления передачи (сигналом TXDEN#)
Чудес не бывает. Бывают фокусы.
Ответить

Вернуться в «LinuxCNC»