Портальник по мягким металлам по проекту Фрезеряги.
- Hanter
- Мастер
- Сообщения: 5414
- Зарегистрирован: 27 янв 2012, 14:52
- Репутация: 4338
- Настоящее имя: Алексей
- Откуда: Питер
- Контактная информация:
Re: Портальник по мягким металлам по проекту Фрезеряги.
хм... таки согласен. да, информация со второго канала может использоваться системой не участвуя в реальном отсчете... согласен.
Опыт - это когда на смену вопросам: "Что? Где? Когда? Как? Почему?" Приходит единственный вопрос: "Нахрена?"
==========================================
фрезерная и токарная обработка на станках с чпу.
Резка, гибка, сварка и порошковая окраса.
==========================================
фрезерная и токарная обработка на станках с чпу.
Резка, гибка, сварка и порошковая окраса.
- donvictorio
- Мастер
- Сообщения: 2458
- Зарегистрирован: 11 окт 2012, 16:26
- Репутация: 683
- Настоящее имя: Виктор
- Откуда: Санкт-Петербург
- Контактная информация:
Re: Портальник по мягким металлам по проекту Фрезеряги.
ukr-sasha писал(а):Интересно будет посмотреть, как один импульс словите.
выдалась минутка и китайская серва с 2500 lpr/10000 ppr.frezeryga писал(а):Я на дельте попадал по светодиоду но непростое занятие.
ловить метку - как кошку погладить (проще простого:)
https://www.youtube.com/watch?v=ck3gupzcoqw
- frezeryga
- Почётный участник

- Сообщения: 13713
- Зарегистрирован: 18 авг 2013, 16:08
- Репутация: 5069
- Откуда: Жуковский
- Контактная информация:
Re: Портальник по мягким металлам по проекту Фрезеряги.
Тока у меня энкодер 160000имп
email frezeryga@yandex.ru
instagram https://www.instagram.com/frezeryga
telegram https://t.me/md_cnc_frezeryga https://t.me/frezeryga
instagram https://www.instagram.com/frezeryga
telegram https://t.me/md_cnc_frezeryga https://t.me/frezeryga
-
MGG
- Мастер
- Сообщения: 3673
- Зарегистрирован: 08 фев 2016, 16:33
- Репутация: 1010
- Настоящее имя: Манн Геннадий Геннадьевич
- Откуда: Москва
- Контактная информация:
Re: Портальник по мягким металлам по проекту Фрезеряги.
donvictorio писал(а):выдалась минутка и китайская серва с 2500 lpr/10000 ppr.
ловить метку - как кошку погладить (проще простого:)
Немного сути не понимаю, зачем ее ловить, если можно по ней захоумить, и на влюченной серве она никуда не денется?
http://www.cnc-club.ru/forum/viewtopic. ... 76#p304076 Поставки оборудования для ваших станков
https://www.instagram.com/dtw.moscow/
dtw.moscow@gmail.com
https://www.instagram.com/dtw.moscow/
dtw.moscow@gmail.com
- donvictorio
- Мастер
- Сообщения: 2458
- Зарегистрирован: 11 окт 2012, 16:26
- Репутация: 683
- Настоящее имя: Виктор
- Откуда: Санкт-Петербург
- Контактная информация:
Re: Портальник по мягким металлам по проекту Фрезеряги.
ничего особо не поменяется, так же ловится. пальчик сотку ловит.frezeryga писал(а):Тока у меня энкодер 160000имп
по ходу стандартная китайская - я у 2х поставщиков брал - мотор один в один (mige и yuhai) только драйверы разные. теперь не знаю, кто врёт насчёт "мы их сами делаем"MGG писал(а): знакомая серва.
да так, дурью маемся. конечно можно. вопрос был в том, можно ли вручшую поймать 1/10.000 оборота. запросто. так же запросто можно и 1/160.000MGG писал(а):Немного сути не понимаю, зачем ее ловить, если можно по ней захоумить, и на влюченной серве она никуда не денется?
-
MGG
- Мастер
- Сообщения: 3673
- Зарегистрирован: 08 фев 2016, 16:33
- Репутация: 1010
- Настоящее имя: Манн Геннадий Геннадьевич
- Откуда: Москва
- Контактная информация:
Re: Портальник по мягким металлам по проекту Фрезеряги.
Самое прикольное, что маркировка так у них вообще в Китае у всех одинаковая. Надо попросить своего китайца пофоткать производствоdonvictorio писал(а):по ходу стандартная китайская - я у 2х поставщиков брал - мотор один в один (mige и yuhai) только драйверы разные. теперь не знаю, кто врёт насчёт "мы их сами делаем" ))
http://www.cnc-club.ru/forum/viewtopic. ... 76#p304076 Поставки оборудования для ваших станков
https://www.instagram.com/dtw.moscow/
dtw.moscow@gmail.com
https://www.instagram.com/dtw.moscow/
dtw.moscow@gmail.com
- donvictorio
- Мастер
- Сообщения: 2458
- Зарегистрирован: 11 окт 2012, 16:26
- Репутация: 683
- Настоящее имя: Виктор
- Откуда: Санкт-Петербург
- Контактная информация:
Re: Портальник по мягким металлам по проекту Фрезеряги.
Я так понимаю, что это чей-то стандарт размеров, как nema.
А по поводу пофоткать - там ваще ржаки: до того, как вышел на han-qi нашёл ещё одного поставщика шпинделей. у них там типа фотки с производства и всё такое, позиционировались как производители. а мне посоветовал друг - а ты попроси вот прям щас сфоткать производство с бумажкой, где написано - для Виктора. Не сфоткали. как оказалось позже - обычные барыги, с чужими фотками в профиле на али.
я не удивлюсь, если эти сервопроизводители тоже тягают где-то запчасти и у себя крупноузловой сборкой занимаются.
А по поводу пофоткать - там ваще ржаки: до того, как вышел на han-qi нашёл ещё одного поставщика шпинделей. у них там типа фотки с производства и всё такое, позиционировались как производители. а мне посоветовал друг - а ты попроси вот прям щас сфоткать производство с бумажкой, где написано - для Виктора. Не сфоткали. как оказалось позже - обычные барыги, с чужими фотками в профиле на али.
я не удивлюсь, если эти сервопроизводители тоже тягают где-то запчасти и у себя крупноузловой сборкой занимаются.
-
Nikomas
- Мастер
- Сообщения: 721
- Зарегистрирован: 07 янв 2012, 14:31
- Репутация: 64
- Откуда: Беларусь
- Контактная информация:
Re: Портальник по мягким металлам по проекту Фрезеряги.
Ага, вращая вал двигателя. А вот попробуйте это же сделать на оси с зуборйекой в сборе. То еще занятие. И люфт в зуборейке убрать и метку поймать.donvictorio писал(а):ловить метку - как кошку погладить (проще простого:)
- donvictorio
- Мастер
- Сообщения: 2458
- Зарегистрирован: 11 окт 2012, 16:26
- Репутация: 683
- Настоящее имя: Виктор
- Откуда: Санкт-Петербург
- Контактная информация:
Re: Портальник по мягким металлам по проекту Фрезеряги.
с закрытыми глазами, стоя на шаре, с дулом у виска и поллитрой вискаря в желудке.Nikomas писал(а): Ага, вращая вал двигателя. А вот попробуйте это же сделать на оси с зуборйекой в сборе. То еще занятие. И люфт в зуборейке убрать и метку поймать.
прекращайте.
если руки из прямого места - это не проблема. остальное отмазки.
- Dmaster
- Мастер
- Сообщения: 1272
- Зарегистрирован: 15 июл 2011, 13:36
- Репутация: 476
- Контактная информация:
Re: Портальник по мягким металлам по проекту Фрезеряги.
А зачем вообще её ловить? Пусть привод сам её найдёт. По сути заставить привода встать на удержание в метке. А потом затянуть муфты.
" Linux CNC - наше всё"
-
Nikomas
- Мастер
- Сообщения: 721
- Зарегистрирован: 07 янв 2012, 14:31
- Репутация: 64
- Откуда: Беларусь
- Контактная информация:
Re: Портальник по мягким металлам по проекту Фрезеряги.
Метку не поймал. Согласитесь 1/50 000 оборота (мотор + редуктор 1:5), тем более не зная где она, поймать не реально. Ни по светлодиоду, ни по тестеру. Осциллографа у меня нет.donvictorio писал(а):если руки из прямого места - это не проблема
- Dmaster
- Мастер
- Сообщения: 1272
- Зарегистрирован: 15 июл 2011, 13:36
- Репутация: 476
- Контактная информация:
Re: Портальник по мягким металлам по проекту Фрезеряги.
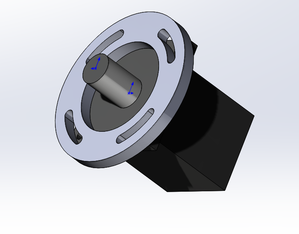
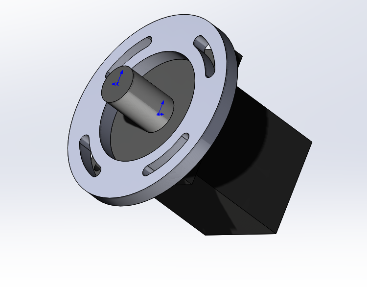
Вот что мешает сделать подобный фланец к двигателю и уже выйдя в 0 повернуть так.. как надо и затянуть?
" Linux CNC - наше всё"
- frezeryga
- Почётный участник

- Сообщения: 13713
- Зарегистрирован: 18 авг 2013, 16:08
- Репутация: 5069
- Откуда: Жуковский
- Контактная информация:
Re: Портальник по мягким металлам по проекту Фрезеряги.
Может еще педали к нему приделать? Под втарой подобный станок на mycnc макрос уже сделали. Не ну любители извращений могут усложнять конструкцию до бесконечности.
email frezeryga@yandex.ru
instagram https://www.instagram.com/frezeryga
telegram https://t.me/md_cnc_frezeryga https://t.me/frezeryga
instagram https://www.instagram.com/frezeryga
telegram https://t.me/md_cnc_frezeryga https://t.me/frezeryga
-
MGG
- Мастер
- Сообщения: 3673
- Зарегистрирован: 08 фев 2016, 16:33
- Репутация: 1010
- Настоящее имя: Манн Геннадий Геннадьевич
- Откуда: Москва
- Контактная информация:
Re: Портальник по мягким металлам по проекту Фрезеряги.
Объясните мне, в чем сложность выставить на моторах Z метки, посредством контроллера или самого драйвера? Отхоумились по меткам, на включенном моторе они никуда не денутся. Зачем все это городить?
http://www.cnc-club.ru/forum/viewtopic. ... 76#p304076 Поставки оборудования для ваших станков
https://www.instagram.com/dtw.moscow/
dtw.moscow@gmail.com
https://www.instagram.com/dtw.moscow/
dtw.moscow@gmail.com
-
MGG
- Мастер
- Сообщения: 3673
- Зарегистрирован: 08 фев 2016, 16:33
- Репутация: 1010
- Настоящее имя: Манн Геннадий Геннадьевич
- Откуда: Москва
- Контактная информация:
Re: Портальник по мягким металлам по проекту Фрезеряги.
Макс, там в описании также он доезжает до датчиков, один мотор стоит, второй выравнивает, подробностей по меткам там нет.frezeryga писал(а):од втарой подобный станок на mycnc макрос уже сделали
http://www.cnc-club.ru/forum/viewtopic. ... 76#p304076 Поставки оборудования для ваших станков
https://www.instagram.com/dtw.moscow/
dtw.moscow@gmail.com
https://www.instagram.com/dtw.moscow/
dtw.moscow@gmail.com
- frezeryga
- Почётный участник

- Сообщения: 13713
- Зарегистрирован: 18 авг 2013, 16:08
- Репутация: 5069
- Откуда: Жуковский
- Контактная информация:
Re: Портальник по мягким металлам по проекту Фрезеряги.
Да так и есть только он доворачивает на величину поправки совсем малость. А не ищет вторую метку крутя пол оборота и хрустя порталом. Поправку он вносит после того как нашел и запомнил обе метки и метки он ищет крутя моторами синхронно.
email frezeryga@yandex.ru
instagram https://www.instagram.com/frezeryga
telegram https://t.me/md_cnc_frezeryga https://t.me/frezeryga
instagram https://www.instagram.com/frezeryga
telegram https://t.me/md_cnc_frezeryga https://t.me/frezeryga
- Serg
- Мастер
- Сообщения: 21923
- Зарегистрирован: 17 апр 2012, 14:58
- Репутация: 5183
- Заслуга: c781c134843e0c1a3de9
- Настоящее имя: Сергей
- Откуда: Москва
- Контактная информация:
Re: Портальник по мягким металлам по проекту Фрезеряги.
Вот уже с десяток страниц написали про то, что делается всего лишь один раз при сборке и юстировке станка... Причём не только с сервами, но и с шаговиками... 
Я не Христос, рыбу не раздаю, но могу научить, как сделать удочку...
-
MGG
- Мастер
- Сообщения: 3673
- Зарегистрирован: 08 фев 2016, 16:33
- Репутация: 1010
- Настоящее имя: Манн Геннадий Геннадьевич
- Откуда: Москва
- Контактная информация:
Re: Портальник по мягким металлам по проекту Фрезеряги.
А в единицах это сколько ?frezeryga писал(а):Да так и есть только он доворачивает на величину поправки совсем малость
Тогда и поправлять не надо, по логикеfrezeryga писал(а): Поправку он вносит после того как нашел и запомнил обе метки и метки он ищет крутя моторами синхронно.
http://www.cnc-club.ru/forum/viewtopic. ... 76#p304076 Поставки оборудования для ваших станков
https://www.instagram.com/dtw.moscow/
dtw.moscow@gmail.com
https://www.instagram.com/dtw.moscow/
dtw.moscow@gmail.com
- frezeryga
- Почётный участник

- Сообщения: 13713
- Зарегистрирован: 18 авг 2013, 16:08
- Репутация: 5069
- Откуда: Жуковский
- Контактная информация:
Re: Портальник по мягким металлам по проекту Фрезеряги.
В единицах это совсем мало может считаные импульсы если портал руками никто не пихал при выключеном станке.
email frezeryga@yandex.ru
instagram https://www.instagram.com/frezeryga
telegram https://t.me/md_cnc_frezeryga https://t.me/frezeryga
instagram https://www.instagram.com/frezeryga
telegram https://t.me/md_cnc_frezeryga https://t.me/frezeryga
-
Nikomas
- Мастер
- Сообщения: 721
- Зарегистрирован: 07 янв 2012, 14:31
- Репутация: 64
- Откуда: Беларусь
- Контактная информация:
Re: Портальник по мягким металлам по проекту Фрезеряги.
У меня пока нет платы I/O для ЧПУ. Энкодер инкрементный, а не абсолютный. Как?MGG писал(а):Объясните мне, в чем сложность выставить на моторах Z метки, посредством контроллера или самого драйвера?