Цифровой фильтр для коррекции неравномерности импульсов Step
- nERV
- Мастер
- Сообщения: 1519
- Зарегистрирован: 27 сен 2013, 19:00
- Репутация: 624
- Настоящее имя: Александр
- Откуда: Ульяновск
- Контактная информация:
Re: Фильтр для сглаживания неравномерности импульсов Step
Тут вопросик.
Входы In10-15 как работают? Если я к ним цепляю индуктивные датчики, то они должны быть N-типа, т.е подтягивать In к земле?
Входы In10-15 как работают? Если я к ним цепляю индуктивные датчики, то они должны быть N-типа, т.е подтягивать In к земле?
- michael-yurov
- Почётный участник

- Сообщения: 11731
- Зарегистрирован: 26 июл 2012, 00:10
- Репутация: 4703
- Настоящее имя: Михаил Львович
- Откуда: Новоуральск
- Контактная информация:
Re: Фильтр для сглаживания неравномерности импульсов Step
Да, желательно (NPN), но если они обратные (PNP) - можно что-то придумать, чтобы обойти это дело.nERV писал(а):Тут вопросик.
Входы In10-15 как работают? Если я к ним цепляю индуктивные датчики, то они должны быть N-типа, т.е подтягивать In к земле?
P.S. я вот только боюсь, что TB6560 не сможет показать особой разницы в работе с фильтром или без. Хотя, конечно, самому интересно.Блок входов гальванически отвязан от схемы управления, что позволяет с минимальными усилиями подключить к плате входящие сигналы (от датчиков или кнопок) исключая при этом возможность негативного воздействия помех. В том числе к плате допустимо подключать контактный датчик определения длины инструмента напрямую к клеммам интерфейсной платы без дополнительных мер для обеспечения гальванической развязки между корпусом шпинделя и электроникой управления.
Так же блок входов имеет собственный источник питания с напряжением 15 В, что позволяет подключить индуктивные датчики, требующие отдельный источник с напряжением более 5 В. Блок входов корректно работает с индуктивными датчиками NPN типа (желательно NPN normally open).
- nERV
- Мастер
- Сообщения: 1519
- Зарегистрирован: 27 сен 2013, 19:00
- Репутация: 624
- Настоящее имя: Александр
- Откуда: Ульяновск
- Контактная информация:
Re: Фильтр для сглаживания неравномерности импульсов Step
Забавно, но распайка разъема у моей платки контроллера совпадает с распайкой платки фильтра.
Порадовала блестящая табличка на разъеме фильтра. Чувствуешь себя обладателем чего-то, недоступного многим.
А что значит "уровень фильтрации", как ранжировать эти "жесткий режим", "максимальная фильтрация"?
Порадовала блестящая табличка на разъеме фильтра. Чувствуешь себя обладателем чего-то, недоступного многим.
А что значит "уровень фильтрации", как ранжировать эти "жесткий режим", "максимальная фильтрация"?
- nERV
- Мастер
- Сообщения: 1519
- Зарегистрирован: 27 сен 2013, 19:00
- Репутация: 624
- Настоящее имя: Александр
- Откуда: Ульяновск
- Контактная информация:
Re: Фильтр для сглаживания неравномерности импульсов Step
Тут еще вопрос возник. На плате фильтра есть переключатель дробления шага. На драйверах ШД тоже есть дробление шага. Как оно друг с другом работает?
Допустим, на плате поставлю х24, а на драйвере х512, в итоге получим 12288 импульсов на шаг?
Допустим, на плате поставлю х24, а на драйвере х512, в итоге получим 12288 импульсов на шаг?
- tooshka
- Почётный участник

- Сообщения: 1803
- Зарегистрирован: 24 окт 2012, 14:26
- Репутация: 209
- Настоящее имя: Андрей
- Откуда: Нижний Новгород
- Контактная информация:
Re: Фильтр для сглаживания неравномерности импульсов Step
А у драйвера какая максимальная частота на входе?nERV писал(а):Тут еще вопрос возник. На плате фильтра есть переключатель дробления шага. На драйверах ШД тоже есть дробление шага. Как оно друг с другом работает?
Допустим, на плате поставлю х24, а на драйвере х512, в итоге получим 12288 импульсов на шаг?
Милая, ты услышь меня
под окном стою со своим я ЧПУ! (Протяжно; с надрывом; форте)
Внимание!!! Чрезмерное увлечение ЧПУ приводит к проблемам в семейных отношениях!
под окном стою со своим я ЧПУ! (Протяжно; с надрывом; форте)
Внимание!!! Чрезмерное увлечение ЧПУ приводит к проблемам в семейных отношениях!
- michael-yurov
- Почётный участник

- Сообщения: 11731
- Зарегистрирован: 26 июл 2012, 00:10
- Репутация: 4703
- Настоящее имя: Михаил Львович
- Откуда: Новоуральск
- Контактная информация:
Re: Фильтр для сглаживания неравномерности импульсов Step
Я через несколько дней напишу подробнее. Там нужно вычислять, графики строить.nERV писал(а):А что значит "уровень фильтрации", как ранжировать эти "жесткий режим", "максимальная фильтрация"?
Если кратко - то средний режим применим для большинства задач и не испортит траекторию. Минимальный - для очень высоких требований к точности. Максимальный - наоборот, сглаживает даже мгновенный старт с места без плавного увеличения скорости. В жестком режиме - фильтр почти ничего не фильтрует.
- michael-yurov
- Почётный участник

- Сообщения: 11731
- Зарегистрирован: 26 июл 2012, 00:10
- Репутация: 4703
- Настоящее имя: Михаил Львович
- Откуда: Новоуральск
- Контактная информация:
Re: Фильтр для сглаживания неравномерности импульсов Step
Не, тут наоборот. Получится, что в программе нужно будет настроить 21.333 (512/24) импульса на шаг. Т.е. плата - умножает частоту, а драйвер - делит.nERV писал(а):Допустим, на плате поставлю х24, а на драйвере х512, в итоге получим 12288 импульсов на шаг?
т.е. если настроить в управляющей программе режим полного шага (например - 200 импульсов на 5 мм), на плате установить множитель 16X, а на драйвере микрошаг 1/16, то все будет работать как надо, но намного более плавно, чем в режиме полного шага.
Правда и частота сигнала на входе драйвера будет в 16 раз выше, а это может стать узким местом, поэтому не стоит злоупотреблять большими множителями.
- nERV
- Мастер
- Сообщения: 1519
- Зарегистрирован: 27 сен 2013, 19:00
- Репутация: 624
- Настоящее имя: Александр
- Откуда: Ульяновск
- Контактная информация:
Re: Фильтр для сглаживания неравномерности импульсов Step
Сейчас драйверы на 6560, у них, видимо, небольшая частота по входу. Заказал лидшайновские М542, у них вроде как 200кГц.tooshka писал(а): какая максимальная частота на входе?
- selenur
- Почётный участник

- Сообщения: 4605
- Зарегистрирован: 21 авг 2013, 19:44
- Репутация: 1622
- Настоящее имя: Сергей
- Откуда: Новый Уренгой
- Контактная информация:
Re: Фильтр для сглаживания неравномерности импульсов Step
у 6560 на странице 4 в http://www.hestore.hu/files/TB6560.pdf написано что 15кГц максимум
у 542 на 2-й странице http://www.hi-end.ro/pdf/motoare/CMP5042.pdf как 200кГц
у 542 на 2-й странице http://www.hi-end.ro/pdf/motoare/CMP5042.pdf как 200кГц
Мой сайт: http://selenur.ru
Исходники моих программ: https://github.com/selenur
Instagram https://www.instagram.com/zheigurov/
Исходники моих программ: https://github.com/selenur
Instagram https://www.instagram.com/zheigurov/
- nERV
- Мастер
- Сообщения: 1519
- Зарегистрирован: 27 сен 2013, 19:00
- Репутация: 624
- Настоящее имя: Александр
- Откуда: Ульяновск
- Контактная информация:
Re: Фильтр для сглаживания неравномерности импульсов Step
Дан немного неверный даташит. Это 2М542 нонейм, Я же заказал именно М542 от лидшайна.
- michael-yurov
- Почётный участник

- Сообщения: 11731
- Зарегистрирован: 26 июл 2012, 00:10
- Репутация: 4703
- Настоящее имя: Михаил Львович
- Откуда: Новоуральск
- Контактная информация:
Re: Фильтр для сглаживания неравномерности импульсов Step
На самом деле - намного больше.selenur писал(а):написано что 15кГц максимум
Максимальная частота изменяется пропорционально частоте внутреннего генератора. Конкретную цифру назвать сложно, т.к. микросхема продолжает работать, но начинает сбоить и пропускать импульсы после перехода некоторой границы (это я про TB6560).
Последний раз редактировалось michael-yurov 06 янв 2014, 21:09, всего редактировалось 1 раз.
- selenur
- Почётный участник

- Сообщения: 4605
- Зарегистрирован: 21 авг 2013, 19:44
- Репутация: 1622
- Настоящее имя: Сергей
- Откуда: Новый Уренгой
- Контактная информация:
Re: Фильтр для сглаживания неравномерности импульсов Step
Но в любом случае похоже намного круче
а где можно посмотреть на это чудо, а то гугл мне какие-то трактора подсовывает?
Мой сайт: http://selenur.ru
Исходники моих программ: https://github.com/selenur
Instagram https://www.instagram.com/zheigurov/
Исходники моих программ: https://github.com/selenur
Instagram https://www.instagram.com/zheigurov/
- nERV
- Мастер
- Сообщения: 1519
- Зарегистрирован: 27 сен 2013, 19:00
- Репутация: 624
- Настоящее имя: Александр
- Откуда: Ульяновск
- Контактная информация:
Re: Фильтр для сглаживания неравномерности импульсов Step
Собрал-спаял-скрутил-работает! Даже релюшки щелкают. Вернее ручками с кнопочек погонял оси, запускать какую-то обработку в полпервого ночи было бы странно, по крайней мере соседи не поймут. Завтра попробую платку фрезернуть. Есть одна уп, в которой станок периодически срывается в пропуск шагов, ему слишком много мелких движений делать приходится:)
В серийном изделии на клеммы питания лучше поставить какой-то разъемчик.
В серийном изделии на клеммы питания лучше поставить какой-то разъемчик.
-
asutpka
- Мастер
- Сообщения: 294
- Зарегистрирован: 17 апр 2013, 14:27
- Репутация: 78
- Контактная информация:
Re: Фильтр для сглаживания неравномерности импульсов Step
Искренне присоединяюсь к поздравлениям!
Эх как жаль, что шаблоны уже изготовлены.
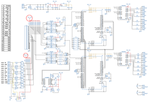
Было-бы лучше на мой взгляд не жестко подключить выделенную красными кружками цепи на +5 а дать пользователю выбрать +3.3 и +5, либо подключить их через диод c малым падением к +3.3v. Я понимаю, что это частный случай -например подключение данной платы к BeagleBone black .
Эх как жаль, что шаблоны уже изготовлены.
Было-бы лучше на мой взгляд не жестко подключить выделенную красными кружками цепи на +5 а дать пользователю выбрать +3.3 и +5, либо подключить их через диод c малым падением к +3.3v. Я понимаю, что это частный случай -например подключение данной платы к BeagleBone black .
- selenur
- Почётный участник

- Сообщения: 4605
- Зарегистрирован: 21 авг 2013, 19:44
- Репутация: 1622
- Настоящее имя: Сергей
- Откуда: Новый Уренгой
- Контактная информация:
Re: Фильтр для сглаживания неравномерности импульсов Step
джамперы для выбора напряжения питания оптимальный вариант, автор в следующей версии наверняка предусмотрит 
Мой сайт: http://selenur.ru
Исходники моих программ: https://github.com/selenur
Instagram https://www.instagram.com/zheigurov/
Исходники моих программ: https://github.com/selenur
Instagram https://www.instagram.com/zheigurov/
- nERV
- Мастер
- Сообщения: 1519
- Зарегистрирован: 27 сен 2013, 19:00
- Репутация: 624
- Настоящее имя: Александр
- Откуда: Ульяновск
- Контактная информация:
Re: Фильтр для сглаживания неравномерности импульсов Step
И кстати, кренка пятивольтовая греется прилично при питании от 12в. При более высоком напряжении питания все будет хуже. Ей надо бы больше меди вокруг, либо стоило от ее спины металлизированые отверстия к обратной стороне платы на слой экрана вывести. Хотя 50-60 град не предел для нее.
- aegis
- Мастер
- Сообщения: 3171
- Зарегистрирован: 22 мар 2012, 06:59
- Репутация: 1810
- Настоящее имя: Михайло
- Откуда: Україна, Конотоп=>Запоріжжя=>Харьків
Re: Фильтр для сглаживания неравномерности импульсов Step
ну так потребление то до 500мА писалось где-то выше если не запамятовал. я бы лучше 2 кренки ставил. скажем вначале до 8В падение, далее до 5. и это вполне нормальная практикаnERV писал(а):кренка пятивольтовая греется прилично при питании от 12в
нікому нічого не нав'язую.
- tooshka
- Почётный участник

- Сообщения: 1803
- Зарегистрирован: 24 окт 2012, 14:26
- Репутация: 209
- Настоящее имя: Андрей
- Откуда: Нижний Новгород
- Контактная информация:
Re: Фильтр для сглаживания неравномерности импульсов Step
Думаю это все доработается, больше интересует как работает плата? Мягче ли стали работать двигатели? Еще бы на степ/дир серве попробовать?nERV писал(а):И кстати, кренка пятивольтовая греется прилично при питании от 12в. При более высоком напряжении питания все будет хуже. Ей надо бы больше меди вокруг, либо стоило от ее спины металлизированые отверстия к обратной стороне платы на слой экрана вывести. Хотя 50-60 град не предел для нее.
Милая, ты услышь меня
под окном стою со своим я ЧПУ! (Протяжно; с надрывом; форте)
Внимание!!! Чрезмерное увлечение ЧПУ приводит к проблемам в семейных отношениях!
под окном стою со своим я ЧПУ! (Протяжно; с надрывом; форте)
Внимание!!! Чрезмерное увлечение ЧПУ приводит к проблемам в семейных отношениях!
- Serg
- Мастер
- Сообщения: 21923
- Зарегистрирован: 17 апр 2012, 14:58
- Репутация: 5183
- Заслуга: c781c134843e0c1a3de9
- Настоящее имя: Сергей
- Откуда: Москва
- Контактная информация:
Re: Фильтр для сглаживания неравномерности импульсов Step
Туда надо было б вот такую "кренку" поставить: http://www.pololu.com/product/2107
IMHO это бессмысленно.tooshka писал(а):Еще бы на степ/дир серве попробовать?
(любители step/dir, а не аналогогового управления даже не пытайтесь возразить - хуже будет
)
Я не Христос, рыбу не раздаю, но могу научить, как сделать удочку...