БРЕДОВАЯ ИДЕЯ - Универсальный алюминиевый профиль для ЧПУ
- den_sibirskiy
- Мастер
- Сообщения: 1655
- Зарегистрирован: 12 апр 2014, 17:04
- Репутация: 349
- Настоящее имя: Ден
- Откуда: Иркутск
- Контактная информация:
Re: БРЕДОВАЯ ИДЕЯ - Универсальный алюминиевый профиль для ЧП
Ну мало ли, универсальный то универсальный, а вдруг не хватит 0,5 как раз, обидно же будет
"Хватит спать пора начинать пришло твое время"
- NKS
- Мастер
- Сообщения: 2516
- Зарегистрирован: 30 окт 2014, 21:36
- Репутация: 1233
- Настоящее имя: Сергей
- Откуда: Волгоград
- Контактная информация:
Re: БРЕДОВАЯ ИДЕЯ - Универсальный алюминиевый профиль для ЧП
Соглашусь. Зазор в данном применении должен быть гарантированным, и 0.5 как то маловатым ощущается..den_sibirskiy писал(а):Ну мало ли, универсальный то универсальный, а вдруг не хватит 0,5 как раз, обидно же будет
- frezeryga
- Почётный участник

- Сообщения: 13713
- Зарегистрирован: 18 авг 2013, 16:08
- Репутация: 5069
- Откуда: Жуковский
- Контактная информация:
Re: БРЕДОВАЯ ИДЕЯ - Универсальный алюминиевый профиль для ЧП
каким образом его будет маловато? профиль плоский что еще нужно? что там может помешать?
email frezeryga@yandex.ru
instagram https://www.instagram.com/frezeryga
telegram https://t.me/md_cnc_frezeryga https://t.me/frezeryga
instagram https://www.instagram.com/frezeryga
telegram https://t.me/md_cnc_frezeryga https://t.me/frezeryga
- shalek
- Почётный участник

- Сообщения: 3023
- Зарегистрирован: 25 авг 2014, 10:40
- Репутация: 2583
- Настоящее имя: Александр
- Откуда: РБ Бобруйск
- Контактная информация:
Re: БРЕДОВАЯ ИДЕЯ - Универсальный алюминиевый профиль для ЧП
Почти как "доктор" прописал
http://openbuildspartstore.com/c-beam-linear-rail/
Если ты не можешь решить проблему, значит это не твоя проблема!
Мой канал на YouTube: YouTube
ЧПУ "Бобр" 600x500 мм
shalek64@gmail.com
Мой канал на YouTube: YouTube
ЧПУ "Бобр" 600x500 мм
shalek64@gmail.com
- ultrus
- Мастер
- Сообщения: 2039
- Зарегистрирован: 09 апр 2013, 05:42
- Репутация: 1329
- Настоящее имя: Юрий
- Откуда: Воронеж
- Контактная информация:
Re: БРЕДОВАЯ ИДЕЯ - Универсальный алюминиевый профиль для ЧП
Строю очередной станок и опять в поисках профиля на портал.
Вот, что нарыл: http://zavodkompositor.ru/proizvodstvo
Оказывается есть не только алюминиевый конструкционный профиль, но и композитный: http://zavodkompositor.ru/konstrukczionnyij-profil
"По прочности такой профиль сравним со сталью, но в 4 раза легче её. Обладает низкой теплопроводностью, не восприимчив к резким перепадам температуры, ультрафиолету, влаге и другим атмосферным явлениям. Композитному профилю не страшна коррозия. Он не токсичен, легко поддаётся обработке, а минимальный срок его эксплуатации составляет 50 лет.
Технологический процесс:
Стекловолокно подаётся с катушек, пропускается через полимерную ванну, где пропитывается полиэфирной смолой. А затем пропитанные полимером волокна пропускаются через нагретую фильеру. На выходе образуется профиль заданной конфигурации. Он вытягивается из фильеры вытяжной машиной и в отрезной машине распиливается на сегменты нужной длины.
Метод пултрузии хорош тем, что:
Позволяет получать изделия с разнообразными профильными сечениями — достаточно выбрать нужную фильеру. Отличается геометрической точностью — все процессы автоматизированы.
Готовый профиль не требует дополнительной обработки."[/color]
Никто не встречал такой профиль? Как думаете, есть ли у такого профиля преимущества перед алюминиевым?
Вот, что нарыл: http://zavodkompositor.ru/proizvodstvo
Оказывается есть не только алюминиевый конструкционный профиль, но и композитный: http://zavodkompositor.ru/konstrukczionnyij-profil
"По прочности такой профиль сравним со сталью, но в 4 раза легче её. Обладает низкой теплопроводностью, не восприимчив к резким перепадам температуры, ультрафиолету, влаге и другим атмосферным явлениям. Композитному профилю не страшна коррозия. Он не токсичен, легко поддаётся обработке, а минимальный срок его эксплуатации составляет 50 лет.
Технологический процесс:
Стекловолокно подаётся с катушек, пропускается через полимерную ванну, где пропитывается полиэфирной смолой. А затем пропитанные полимером волокна пропускаются через нагретую фильеру. На выходе образуется профиль заданной конфигурации. Он вытягивается из фильеры вытяжной машиной и в отрезной машине распиливается на сегменты нужной длины.
Метод пултрузии хорош тем, что:
Позволяет получать изделия с разнообразными профильными сечениями — достаточно выбрать нужную фильеру. Отличается геометрической точностью — все процессы автоматизированы.
Готовый профиль не требует дополнительной обработки."[/color]
Никто не встречал такой профиль? Как думаете, есть ли у такого профиля преимущества перед алюминиевым?
"Если хочешь сделать что-то хорошо, сделай это сам."
Фердинанд Порше
Фердинанд Порше
- Predator
- Мастер
- Сообщения: 9583
- Зарегистрирован: 18 июл 2013, 18:26
- Репутация: 2531
- Контактная информация:
Re: БРЕДОВАЯ ИДЕЯ - Универсальный алюминиевый профиль для ЧП
Это тоже самое, что стеклопластиковая композитная арматура. А, вот, как ты вибрации на таком профиле, гасить собираешься? 
- ultrus
- Мастер
- Сообщения: 2039
- Зарегистрирован: 09 апр 2013, 05:42
- Репутация: 1329
- Настоящее имя: Юрий
- Откуда: Воронеж
- Контактная информация:
Re: БРЕДОВАЯ ИДЕЯ - Универсальный алюминиевый профиль для ЧП
А что с алюминиевым профилем этой проблемы нет? Вес у композита всего на 15% меньше.Predator писал(а):А, вот, как ты вибрации на таком профиле, гасить собираешься?
"Если хочешь сделать что-то хорошо, сделай это сам."
Фердинанд Порше
Фердинанд Порше
- den_sibirskiy
- Мастер
- Сообщения: 1655
- Зарегистрирован: 12 апр 2014, 17:04
- Репутация: 349
- Настоящее имя: Ден
- Откуда: Иркутск
- Контактная информация:
Re: БРЕДОВАЯ ИДЕЯ - Универсальный алюминиевый профиль для ЧП
Я вот верю что он на разрыв прочнее стали, а на боковые нагрузки?? Не верю.
"Хватит спать пора начинать пришло твое время"
- ukr-sasha
- Мастер
- Сообщения: 3401
- Зарегистрирован: 21 мар 2011, 07:47
- Репутация: 2181
- Настоящее имя: Украинец Александр Григорьевич
- Откуда: Киев, Украина
- Контактная информация:
Re: БРЕДОВАЯ ИДЕЯ - Универсальный алюминиевый профиль для ЧП
Прочность и жесткость разные вещи.ultrus писал(а):По прочности такой профиль сравним со сталью,
- ultrus
- Мастер
- Сообщения: 2039
- Зарегистрирован: 09 апр 2013, 05:42
- Репутация: 1329
- Настоящее имя: Юрий
- Откуда: Воронеж
- Контактная информация:
Re: БРЕДОВАЯ ИДЕЯ - Универсальный алюминиевый профиль для ЧП
А с алюминием как? Ведь сечение профиля одинаковое.den_sibirskiy писал(а):Я вот верю что он на разрыв прочнее стали, а на боковые нагрузки?? Не верю.
"Если хочешь сделать что-то хорошо, сделай это сам."
Фердинанд Порше
Фердинанд Порше
- ukr-sasha
- Мастер
- Сообщения: 3401
- Зарегистрирован: 21 мар 2011, 07:47
- Репутация: 2181
- Настоящее имя: Украинец Александр Григорьевич
- Откуда: Киев, Украина
- Контактная информация:
Re: БРЕДОВАЯ ИДЕЯ - Универсальный алюминиевый профиль для ЧП
Стеклопластиковые удочки гнутся, но выдерживают значительные нагрузки не ломаясь.....ultrus писал(а):А с алюминием как? Ведь сечение профиля одинаковое.
- den_sibirskiy
- Мастер
- Сообщения: 1655
- Зарегистрирован: 12 апр 2014, 17:04
- Репутация: 349
- Настоящее имя: Ден
- Откуда: Иркутск
- Контактная информация:
Re: БРЕДОВАЯ ИДЕЯ - Универсальный алюминиевый профиль для ЧП
наверно гнутся, тут ключевое слово. Вообще без сравнения на практике трудно судить, выглядит не плохо, по крайней мере.
"Хватит спать пора начинать пришло твое время"
- ultrus
- Мастер
- Сообщения: 2039
- Зарегистрирован: 09 апр 2013, 05:42
- Репутация: 1329
- Настоящее имя: Юрий
- Откуда: Воронеж
- Контактная информация:
Re: БРЕДОВАЯ ИДЕЯ - Универсальный алюминиевый профиль для ЧП
Так, алюминий тоже гнётся, только нагрузки не выдерживает.ukr-sasha писал(а):Стеклопластиковые удочки гнутся, но выдерживают значительные нагрузки не ломаясь.....
И какой в итоге вывод? При равных условиях, какой профиль будет жёстче? Есть мнения?
"Если хочешь сделать что-то хорошо, сделай это сам."
Фердинанд Порше
Фердинанд Порше
- Taganrog
- Мастер
- Сообщения: 1238
- Зарегистрирован: 15 апр 2015, 16:32
- Репутация: 284
- Настоящее имя: Евгений
- Откуда: Брянск
- Контактная информация:
Re: БРЕДОВАЯ ИДЕЯ - Универсальный алюминиевый профиль для ЧП
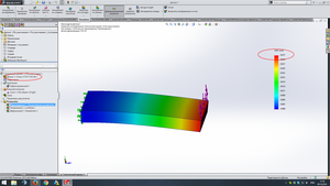
А как это просчитать ? Я понимаю что дюраль и алюминий совсем по разному обрабатываются. Так же различны ель и дуб. Но при симуляции такие ничтожные отличия,что начинаю сомневаться в том что вообще расчет веду корректно. Вот что получается: Остальное под спойлером. Если по простому ,как я понимаю,жесткость это сопротивление изгибу а прочность это сопротивление разрыву. и как эту жесткость просчитывать,если на симуляции я кокраз гну детали? Сори если оффтоп.ukr-sasha писал(а):Прочность и жесткость разные вещи.
- frezeryga
- Почётный участник

- Сообщения: 13713
- Зарегистрирован: 18 авг 2013, 16:08
- Репутация: 5069
- Откуда: Жуковский
- Контактная информация:
Re: БРЕДОВАЯ ИДЕЯ - Универсальный алюминиевый профиль для ЧП
Улглепластик нужен для жесткости.
email frezeryga@yandex.ru
instagram https://www.instagram.com/frezeryga
telegram https://t.me/md_cnc_frezeryga https://t.me/frezeryga
instagram https://www.instagram.com/frezeryga
telegram https://t.me/md_cnc_frezeryga https://t.me/frezeryga
- Predator
- Мастер
- Сообщения: 9583
- Зарегистрирован: 18 июл 2013, 18:26
- Репутация: 2531
- Контактная информация:
Re: БРЕДОВАЯ ИДЕЯ - Универсальный алюминиевый профиль для ЧП
Так я, об этом и говорю.ukr-sasha писал(а):Прочность и жесткость разные вещи.ultrus писал(а):По прочности такой профиль сравним со сталью,
ultrus, Лучше не заморачивайся, только деньги зря потратишь.
- ultrus
- Мастер
- Сообщения: 2039
- Зарегистрирован: 09 апр 2013, 05:42
- Репутация: 1329
- Настоящее имя: Юрий
- Откуда: Воронеж
- Контактная информация:
Re: БРЕДОВАЯ ИДЕЯ - Универсальный алюминиевый профиль для ЧП
Во блин, опять обломали!Predator писал(а):Так я, об этом и говорю.
ultrus, Лучше не заморачивайся, только деньги зря потратишь.
А как красиво могло бы звучать: "Супержесткий станок по металлу из пластика".
"Если хочешь сделать что-то хорошо, сделай это сам."
Фердинанд Порше
Фердинанд Порше
- NKS
- Мастер
- Сообщения: 2516
- Зарегистрирован: 30 окт 2014, 21:36
- Репутация: 1233
- Настоящее имя: Сергей
- Откуда: Волгоград
- Контактная информация:
Re: БРЕДОВАЯ ИДЕЯ - Универсальный алюминиевый профиль для ЧП
Странно, что мысли о "взять-попробовать-пощупать" ни у кого не возникло 
- ultrus
- Мастер
- Сообщения: 2039
- Зарегистрирован: 09 апр 2013, 05:42
- Репутация: 1329
- Настоящее имя: Юрий
- Откуда: Воронеж
- Контактная информация:
Re: БРЕДОВАЯ ИДЕЯ - Универсальный алюминиевый профиль для ЧП
Теория теорией, но я полюбому завтра кусок 100х100 мм закажу на пробу. Хочу на практике сравнить с алюминиевым. Для такого дела 700 рублей не жалко.NKS писал(а):Странно, что мысли о "взять-попробовать-пощупать" ни у кого не возникло
Глядишь и универсальный профиль разродится.
"Если хочешь сделать что-то хорошо, сделай это сам."
Фердинанд Порше
Фердинанд Порше
- Predator
- Мастер
- Сообщения: 9583
- Зарегистрирован: 18 июл 2013, 18:26
- Репутация: 2531
- Контактная информация:
Re: БРЕДОВАЯ ИДЕЯ - Универсальный алюминиевый профиль для ЧП
Нечего там щупать! Все, итак известноNKS писал(а):Странно, что мысли о "взять-попробовать-пощупать" ни у кого не возникло